


38,湖南省衡阳市衡阳县井头镇大云中学2023-2024学年九年级下学期开学摸底考试化学试题
展开
这是一份38,湖南省衡阳市衡阳县井头镇大云中学2023-2024学年九年级下学期开学摸底考试化学试题,共16页。试卷主要包含了单选题,填空题,共55分等内容,欢迎下载使用。
1. 井冈山红色研学之旅体验的下列项目中,发生化学变化的是
A. 稻草编鞋B. 粗布裁衣C. 竹子制筒D. 红米煮饭
【答案】D
【解析】
【详解】A、草鞋编制,只是形状的变化,没有新物质生成,属于物理变化;
B、粗布裁衣,只是形状的变化,没有新物质生成,属于物理变化;
C、竹子制筒改变竹子的形状,没有新物质生成,属于物理变化;
D、红米煮饭,加热过程中,有新物质生成,属于化学变化。
故选D。
2. 在“氧气的实验室制取与性质”实验中,下列装置或操作不正确的是
A. 检查气密性 B. 制备氧气
C. 收集氧气 D. 蜡烛燃烧
【答案】C
【解析】
【详解】A、检查装置的气密性先将导管放入水中然后用手握住试管外壁看导管口是否有气泡冒出,操作正确;
B、实验室用加热高锰酸钾制取氧气时,在试管口加一团棉花,用酒精灯加热,试管口略向下倾斜,操作正确;
C、氧气密度大于空气,用排空气法收集氧气时,导管应插入到集气瓶底,操作错误;
D、蜡烛能够在氧气中燃烧,操作正确。
故选C。
3. 《天工开物》中记载:“凡石灰经火焚炼为用”。“石灰”主要成分为氧化钙,下列说法错误的是
A. “石灰”与石灰石成分相同B. “石灰”含有钙、氧元素您看到的资料都源自我们平台,20多万份试卷,家威杏 MXSJ663 每日最新,性比价最高C. “石灰”与水反应会放热D. “石灰”可用作干燥剂
【答案】A
【解析】
【详解】A、石灰石的主要成分是碳酸钙,与“石灰”主要成分氧化钙不同,错误;
B、氧化钙中含有氧、钙元素,正确;
C、氧化钙和水反应会放出大量的热,正确;
D、氧化钙能与水反应,可作干燥剂,正确。
故选:A。
4. 夏季下雨之前,天气闷热,水中的含氧量降低,养鱼池中的鱼往往会浮出水面。下列有关说法错误的是
A. 氧气的溶解度会随压强的减小而减小
B. 氧气的溶解度会随温度的升高而增大
C. 为了增加养鱼池中的含氧量,可以向养鱼池中通入空气
D. 为了增加养鱼池中的含氧量,可以把养鱼池的水喷向空中
【答案】B
【解析】
【详解】A、气体的溶解度随压强的减小而减小,则氧气的溶解度会随压强的减小而减小,不符合题意。
B、夏季下雨之前,池塘里的鱼常跃出水面,是因为夏季气温升高,原本水中溶有的氧气的溶解度减小,溶解在水中的氧气减少,符合题意。
C、空气中含有氧气,为了增加养鱼池中的含氧量,可以向养鱼池中通入空气,不符合题意。
D、增大气体和水的接触面积,可以增加溶解量,把养鱼池的水喷向空中,增大了水和氧气的接触面积,增加水池的含氧量,不符合题意。
故选:B。
5. 科学思维是化学核心素养的重要组成部分,下列示例说法错误的是
A. 比较:金刚石和石墨的组成元素相同,故两者的物理性质相同
B. 分类:塑料跳绳、橡胶排球和尼龙球网的主要材料均属于合成材料
C. 分析:稀有气体用于霓虹灯,因为通电时稀有气体能发出不同颜色的光
D. 推理:分子是由原子构成的,所以氧分子是由氧原子构成的
【答案】A
【解析】
【详解】A、金刚石和石墨组成元素相同,但碳原子的排列方式不同,所以二者的物理性质存在很大差异,故A说法错误;
B、塑料跳绳是用塑料制成的,橡胶排球是由合成橡胶制成的,尼龙球网是由尼龙制成的,尼龙属于合成纤维,塑料、合成橡胶、合成纤维属于三大合成材料,故塑料跳绳、橡胶排球和尼龙球网的主要材料均属于合成材料,故B说法正确;
C、稀有气体通电时能发出不同颜色的光,可用于霓虹灯,故C说法正确;
D、 分子是由原子构成的,所以氧分子是由氧原子构成的,故D说法正确;
故选A。
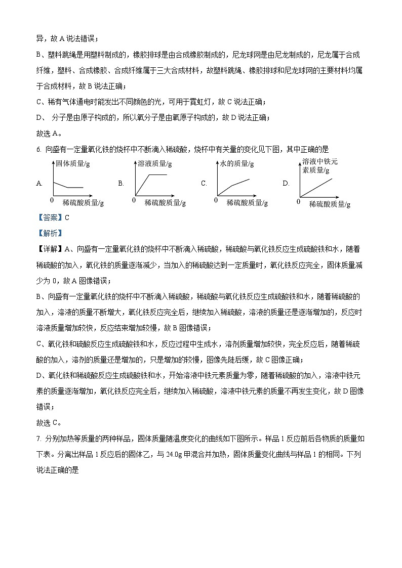
6. 向盛有一定量氧化铁的烧杯中不断滴入稀硫酸,烧杯中有关量的变化见下图,其中正确的是
A. B. C. D.
【答案】C
【解析】
【详解】A、向盛有一定量氧化铁的烧杯中不断滴入稀硫酸,稀硫酸与氧化铁反应生成硫酸铁和水,随着稀硫酸的加入,氧化铁的质量逐渐减少,当加入的稀硫酸达到一定质量时,氧化铁反应完全,固体质量减少为0,故A图像错误;
B、向盛有一定量氧化铁的烧杯中不断滴入稀硫酸,稀硫酸与氧化铁反应生成硫酸铁和水,随着稀硫酸的加入,溶液的质量不断增大,氧化铁反应完全后,继续加入稀硫酸,溶液的质量还是逐渐增加的,反应时溶液质量增加较快,反应结束增加较慢,故B图像错误;
C、氧化铁和硫酸反应生成硫酸铁和水,反应过程中生成水,溶剂质量增加较快,完全反应后,随着稀硫酸的加入,溶剂的质量还是增加的,只是增加的较慢,图像先陡后缓,故C图像正确;
D、氧化铁和稀硫酸反应生成硫酸铁和水,开始溶液中铁元素质量为零,随着稀硫酸的加入,溶液中铁元素的质量逐渐增加,氧化铁反应完全后,继续加入稀硫酸,溶液中铁元素的质量不再发生变化,故D图像错误;
故选C。
7. 分别加热等质量的两种样品,固体质量随温度变化的曲线如下图所示。样品1反应前后各物质的质量如下表。分离出样品1反应后的固体乙,与24.0g甲混合并加热,固体质量变化曲线与样品1的相同。下列说法正确的是
A. 该反应是复分解反应B. x=20.1
C. 该条件下丙和丁均为气体D. 乙是催化剂
【答案】D
【解析】
【分析】由质量守恒定律知,24.0g+2.0g=2.0g+xg+1.9g,x=22.1g,甲质量减少,为反应物,丙、丁质量增大,为生成物,乙的质量无变化,反应为甲加热生成丙和丁。
【详解】A、由以上分析知,反应物只有一种,不可能是复分解反应,选项错误;
B、由以上分析知,x=22.1g,选项错误;
C、由图知,加热样品1后,固体质量减少,最后质量大于2g,则生成物中有气体,有固体,选项错误;
D、由表格知,反应前后乙质量未变;对比样品1、2的曲线知,相同温度,样品1固体质量减少更快,即加入乙反应速率更快;将固体乙与24.0g甲混合并加热,固体质量变化曲线与样品1的相同,说明乙化学性质不变,故乙是催化剂,选项正确。
故选D。
8. 用硫酸进行下列实验,存在错误的做法是
A. 干燥:用浓硫酸作为某些气体的干燥剂
B. 稀释:将10g溶质质量分数为98%浓硫酸稀释成10%的稀硫酸添加入90g的水
C. 制备:用稀硫酸与锌粒反应来制取氢气
D. 除锈:用适量的稀硫酸除去铁钉表面的铁锈
【答案】B
【解析】
【详解】A、浓硫酸具有吸水性,能够吸收水蒸气,可以用作某些物质的干燥剂,故选项A正确;
B、将10g溶质质量分数为98%的浓硫酸稀释成10%的稀硫酸添加入:10g×98%÷10%-10g=88g的水,故选项B错误;
C、可以用稀硫酸与锌粒反应来制取氢气,故选项C正确;
D、可以用适量的稀硫酸除去铁钉表面的铁锈,故选项D正确;
故选:B。
9. 下列实验,不能证明氢氧化钠与稀盐酸发生化学反应的是
A. 向滴有酚酞溶液的稀盐酸中,逐滴加入稀氢氧化钠溶液
B. 向滴有酚酞溶液的稀氢氧化钠溶液中,逐滴加入足量的稀盐酸
C. 取稀氢氧化钠溶液和稀盐酸混合后的溶液,蒸干得到白色固体
D. 向稀氢氧化钠溶液中逐滴加入足量的稀盐酸,并不断测定混合溶液的pH
【答案】C
【解析】
【详解】A、无色酚酞遇酸性溶液、中性溶液不变色,遇碱性溶液变红,将酚酞溶液滴入稀盐酸中,溶液没有变化。逐滴加入稀氢氧化钠溶液,氢氧化钠和稀盐酸反应HCl+NaOH=NaCl+H2O,刚开始溶液无明显现象,直到氢氧化钠过量,溶液变红,可以判断氢氧化钠与稀盐酸发生化学反应,故选项A不符合题意;
B、无色酚酞遇酸性溶液、中性溶液不变色,遇碱性溶液变红,将酚酞溶液滴入氢氧化钠溶液中,溶液变红,逐滴加入足量的稀盐酸,氢氧化钠和稀盐酸反应 HCl+NaOH=NaCl+H2O,刚开始溶液无明显现象,溶液颜色依旧为红色,逐滴加入足量的稀盐酸,则氢氧化钠和稀盐酸恰好完全反应,溶液变为无色,可以判断氢氧化钠与稀盐酸发生化学反应,故选项B不符合题意;
C、若氢氧化钠和盐酸反应,HCl+NaOH=NaCl+H2O,产物为氯化钠,蒸干可以得到白色固体,若氢氧化钠和盐酸不反应,蒸干后盐酸会挥发成氯化氢气体,没有固体出现的,氢氧化钠变为白色固体,故无法判断氢氧化钠与稀盐酸发生化学反应,故选项C符合题意;
D、氢氧化钠溶液呈碱性,pH>7,盐酸呈酸性,pH7,稀盐酸和氢氧化钠充分反应后,测得pH=7,稀盐酸过量,测得甲=丙,将等质量的甲、乙、丙分别溶于水,配成饱和溶液,所需水的质量大小关系为乙Cu>Ag
D. 图4实验能说明硝酸铵固体溶于水会吸收热量
【答案】A
【解析】
【详解】A、图1实验中蒸馏水和通入二氧化碳的蒸馏水都不能使酚酞溶液变色,所以图1实验不能验证二氧化碳与水发生了反应。A错误;
B、图2实验75℃热水提供的热量使铜片上白磷燃烧,不能使铜片上红磷燃烧,说明红磷的着火点比白磷的高。B正确;
C、图3实验中铁片和硫酸铜反应生成铜和硫酸亚铁,说明铁比铜活泼;银片不能和硫酸铜反应,说明银不如铜活泼。即图3实验能验证金属活动性顺序为Fe>Cu>Ag。C正确;
D、图4实验将硝酸铵固体加入烧杯中的水里,饱和硝酸钾溶液中有白色晶体析出;饱和石灰水未变浑浊。温度降低,硝酸钾溶解度变小,氢氧化钙溶解度变大。即图4实验能说明硝酸铵固体溶于水会吸收热量。D正确。
综上所述:选择A。
15. 向三个烧杯中分别放入足量的Mg、A1、Fe粉末,同时加入质量分数相同的100g稀盐酸,充分反应。反应的有关图像错误的是
A. B.
C. D.
【答案】D
【解析】
【详解】A、,,。因为金属足量则稀盐酸完全反应。如反应73份质量的HCl,溶液质量的增加情况为:镁增加24-2=22份,铝增加份,铁增加56-2=54份,所以溶液增加质量Fe>Mg>Al,图示正确;
B、消耗73份质量的HCl需要镁的质量为24份,铝的质量为份,铁的质量56份,所以消耗相同质量的稀盐酸需要金属的质量Fe>Mg>Al,金属过量,最终稀盐酸全部消耗,则最终消耗稀盐酸质量相同。图示正确;
C、向三个烧杯中分别放入足量的Mg、A1、Fe粉末,同时加入质量分数相同的100g稀盐酸,最终生成的氢气质量相等,镁的金属活动性强于铝强于铁,故镁的反应速率大于铝大于铁,图示正确;
D、从B分析可知,最终稀盐酸全部反应,消化金属的质量Fe>Mg>Al。金属活动性Mg>Al>Fe,则相同时间内消耗的金属Mg>Al>Fe。图示错误。
故选D。
二、填空题,共55分。
16. 化学与生活息息相关。请用下列物质的序号填空。
①水 ②氖气 ③干冰 ④熟石灰 ⑤活性炭
(1)可用于制作霓虹灯的是_______。
(2)可用作溶剂的是_______。
(3)可用作吸附剂的是_______。
(4)可用于人工降雨的是_______。
(5)可用于改良酸性土壤的是_______。
【答案】(1)② (2)①
(3)⑤ (4)③
(5)④
【解析】
【小问1详解】
氖气属于稀有气体,稀有气体通电时能发出不同颜色的光,可用于制作霓虹灯,故填:②;
【小问2详解】
水能溶解很多物质,是常用的溶剂,故填:①;
【小问3详解】
活性炭结构疏松多孔,具有吸附性,可以作吸附剂,故填:⑤;
【小问4详解】
干冰升华吸热,能使周围温度降低,可用于人工降雨,故填:③;
【小问5详解】
熟石灰显碱性,能与酸性物质反应,可用于改良酸性土壤,故填:④。
17. 化学兴趣小组进行稀硫酸化学性质的探究。回答下列问题:
(1)将稀硫酸分别加入图中的试管中,无明显现象的是_______(填字母序号),要证明该试管中已发生了化学反应,以下方案可行的是_______(填数字序号)。
①滴入酚酞溶液无明显现象
②测得试管中溶液的pH小于7
③滴入BaCl2溶液有白色沉淀出现
④滴入CuCl2溶液无蓝色沉淀出现
(2)上述实验结束后,化学兴趣小组继续探究。
①步骤2滤液中,溶质的所有可能组合是_______(填化学式)。
②步骤3中,产生白色沉淀之前,一定会发生反应的化学方程式是_______。
【答案】(1) ①. C ②. ①②④
(2) ①. MgCl2、HCl;MgCl2、HCl、BaC12;MgCl2、HCl、MgSO4 ②.
【解析】
【小问1详解】
A试管中镁粉和稀硫酸反应生成硫酸镁和氢气,现象为有气泡产生;B试管中氧化铜和稀硫酸反应生成硫酸铜和水,现象为黑色固体逐渐溶解,溶液由无色变为蓝色;C试管中氢氧化钠和稀硫酸反应生成硫酸钠和水,该反应无明显现象;D试管中碳酸钠和稀硫酸反应生成硫酸钠、水和二氧化碳,现象为有气泡产生;E试管中氯化钡和稀硫酸反应生成硫酸钡沉淀和氯化氢,现象为有白色沉淀产生,故无明显现象的是C。
①滴入酚酞溶液无明显现象,说明溶液中无氢氧化钠,可以证明稀硫酸和氢氧化钠发生了反应,故①符合题意;
②测得试管中溶液的pH小于7,说明溶液中无氢氧化钠,可以证明稀硫酸和氢氧化钠发生了反应,故②符合题意;
③滴入BaCl2溶液,若稀硫酸和氢氧化钠没有发生反应,则稀硫酸和氯化钡反应会生成硫酸钡白色沉淀;若稀硫酸和氢氧化钠发生反应生成硫酸钠和水,则硫酸钠和氯化钡反应也会生成硫酸钡白色沉淀,故滴入BaCl2溶液有白色沉淀出现无法证明稀硫酸和氢氧化钠发生反应,故③不符合题意;
④滴入CuCl2溶液无蓝色沉淀出现,说明溶液中无氢氧化钠,可以证明稀硫酸和氢氧化钠发生了反应,故④符合题意。故选①②④。
【小问2详解】
①将试管A中物质全部倒入试管E中,根据产生气泡且白色沉淀增加可知,试管A中镁粉过量和试管E中生成的氯化氢反应产生氯化镁和氢气,试管A中生成的硫酸镁和试管E中剩余的氯化钡反应生成氯化镁和硫酸钡沉淀。若硫酸镁和氯化钡恰好完全反应,则步骤2滤液中的溶质为氯化镁和氯化氢;若硫酸镁和氯化钡的反应中氯化钡过量,则步骤2滤液中的溶质为氯化镁、氯化氢和氯化钡;若硫酸镁和氯化钡的反应中硫酸镁过量,则步骤2滤液中的溶质为氯化镁、氯化氢和硫酸镁。
②由于步骤2的滤液中一定含有溶质HCl,则产生白色沉淀之前,一定会发生反应的化学方程式是氢氧化钠和氯化氢生成氯化钠和水,该反应的化学方程式为NaOH+HCl=NaCl+H2O。
18. 化学是一门以实验为基础的学科。请结合图示回答问题:
(1)仪器①的名称为_______。
(2)实验室用高锰酸钾制取氧气的化学方程式为_______,应选择的发生装置和收集装置为_______。
(3)若采用E装置收集某种气体,当_______时开始收集。
(4)利用如图装置制取并研究的性质。将Y形管倾斜,使N中试剂流入M中至完全反应,然后向M中注入足量溶液。
①整个实验过程中,气球的变化情况是_______;
②注入足量溶液充分反应后,M中的现象是_______,产生此现象的原因是_______。
【答案】(1)试管 (2) ①.
②. BD或BE (3)气泡均匀连续冒出
(4) ①. 先变大后变小 ②. 产生白色沉淀 ③. 二氧化碳与氢氧化钠反应生成碳酸钠和水,碳酸钠与氯化钙反应生成碳酸钙沉淀和氯化钠
【解析】
【小问1详解】
仪器①的名称为试管;
【小问2详解】
高锰酸钾加热分解生成锰酸钾、二氧化锰和氧气,该反应方程式为:,该反应为固体加热型,发生装置可选择B,由于氧气密度比空气大,可选择D向上排空气法收集,由于氧气不易溶于水,可选择E排水法收集,故应选择的发生装置和收集装置为BD或BE;
【小问3详解】
若采用E装置排水法收集某种气体时,由于刚开始排出的气体中混有空气,所以当观察到气泡连续均匀冒出时才开始收集;
【小问4详解】
①将Y形管倾斜,使N中试剂稀盐酸流入M中至 CaCO3 完全反应,稀盐酸与碳酸钙反应生成氯化钙、二氧化碳和水,气球会先变大,然后向M中注入足量 NaOH 溶液,二氧化碳会与氢氧化钠反应生成碳酸钠和水,气球又会变小,故整个实验过程中,气球先变大后变小;
②注入足量 NaOH 溶液充分反应后,由于二氧化碳与氢氧化钠反应生成碳酸钠和水,碳酸钠与氯化钙反应生成碳酸钙沉淀和氯化钠,所以M中的现象是产生白色沉淀。
19. 柠檬酸亚铁(FeC6H6O7)是一种易被吸收的补血剂。利用硫酸厂的废渣(主要含Fe2O3、Fe3O4,还有少量SiO2)制备柠檬酸亚铁,该工艺流程如图所示,回答下列问题:
资料1:;
资料2:SiO2不溶于水,也不与稀硫酸反应。
(1)柠檬酸亚铁进入人体肠道后以_______(填阳离子符号)的形式被吸收,达到补血效果。
(2)固体C的成分是_______。
(3)步骤①②③④中涉及置换反应的是_______(填数字序号)。
(4)步骤③中发生反应的化学方程式是_______。
(5)“一系列操作”中,将柠檬酸亚铁晶体与溶液分离操作是_______。
【答案】(1)Fe2+
(2)SiO2 、Fe
(3)② (4)
(5)过滤
【解析】
【小问1详解】
柠檬酸亚铁中的阳离子为亚铁离子,故柠檬酸亚铁进入人体肠道后以亚铁离子(Fe2+)的形式被吸收,达到补血效果;
【小问2详解】
根据资料1: Fe3O4+4H2SO4=Fe2(SO4)3+FeSO4+4H2O ; Fe+Fe2(SO4)3=3FeSO4 ;资料2:SiO2不溶于水,也不与稀硫酸反应;硫酸厂的废渣(主要含Fe2O3、Fe3O4,还有少量SiO2),步骤①加入过量稀硫酸,四氧化三铁与硫酸反应生成硫酸铁、硫酸亚铁和水,氧化铁与硫酸反应生成硫酸铁和水,二氧化硅不与硫酸反应,步骤②加入过量铁粉,铁与硫酸铁反应生成硫酸亚铁,铁与过量硫酸反应生成硫酸亚铁和氢气,得到的气体A为氢气,溶液B为硫酸亚铁溶液,固体C为二氧化硅和过量的铁粉,即为SiO2、Fe;
【小问3详解】
步骤①加入过量稀硫酸,四氧化三铁与硫酸反应生成硫酸铁、硫酸亚铁和水,氧化铁与硫酸反应生成硫酸铁和水,二氧化硅不与硫酸反应;
步骤②加入过量铁粉,铁与硫酸铁反应生成硫酸亚铁,铁与过量硫酸反应生成硫酸亚铁和氢气;
步骤③溶液B(硫酸亚铁溶液)中加入过量碳酸钠溶液,硫酸亚铁与碳酸钠反应生成碳酸亚铁沉淀和硫酸钠;
步骤④固体D(碳酸亚铁)中加入柠檬酸,碳酸亚铁与柠檬酸反应生成柠檬酸亚铁、二氧化碳和水;
根据置换反应是由一种单质和一种呼和乌反应生成另一种单质和另一种化合物的反应,故步骤①②③④中涉及置换反应的是②(铁与硫酸反应生成硫酸亚铁和氢气);
【小问4详解】
步骤③溶液B(硫酸亚铁溶液)中加入过量碳酸钠溶液,硫酸亚铁与碳酸钠反应生成碳酸亚铁沉淀和硫酸钠,该反应的化学方程式为:;
【小问5详解】
过滤可以分离液体和固体,“一系列操作”中,将柠檬酸亚铁晶体与溶液分离的操作是过滤。
20. 过氧化尿素(化学式为,简称UP,相对分子质量是94)因其可消毒杀菌而广泛应用于洗涤剂中;UP在空气中或遇水缓慢分解,,能催化该反应,化学方程式如下: ,为测定某品牌洗涤剂中UP的含量,取100g该洗涤剂样品溶于一定量的水中,再加大2g ,共产生0.32g 。
(1)计算该洗涤剂中UP质量分数(请写出计算过程)
(2)上述实验测定结果比该洗涤到标示的UP质量分数低,可能的原因是 (填字母号)
A. 实际称量的洗涤剂样品多于100gB. 实际称量的多于2g
C. 实验前该样品暴露在空气中时间过长D. 实验产生的未完全逸出
【答案】(1)解:设该洗涤剂中UP的质量为x
该洗涤剂中UP的质量分数为
答:该洗涤剂中UP的质量分数为1.88%。 (2)CD
【解析】
【小问1详解】
解析见答案
【小问2详解】
A.实际称量的洗涤剂样品多于100g,所得溶液的质量分数偏大,故A错误;
B.实际称量的的多与少不影响溶液质量分数的大小,故B错误;
C.实验前该样品暴露在空气中时间过长会分解,溶质质量减小,溶质质量分数减小,故C正确;
D.实验产生的未完全逸出会导致所计算的UP的质量偏小,质量分数偏小,故D正确。
故答案为:CD物质
甲
乙
丙
丁
反应前质量/g
24.0
2.0
0
0
反应后质量/g
0
2.0
x
1.9
选项
实验目的
实验方案
A
鉴别硫酸铵和氯化铵
取样,分别加入熟石灰研磨后闻气味
B
除去氯化钠中少量的碳酸钠
加入过量的氯化钙溶液,过滤;滤液蒸发结晶
C
检验氢氧化钠固体部分变质
取样,加入足量氢氧化钡溶液,过滤;滤液中加酚酞
D
分离二氧化锰和氯化钾固体
加入足量水溶解,过滤,洗涤滤渣、干燥;滤液蒸发结晶
实验步骤
实验现象
步骤1:将试管A中物质全部倒入试管E中
产生气泡且白色沉淀增加
步骤2:过滤,得到滤液
/
步骤3:向滤液中逐滴滴加氢氧化钠溶液
开始无明显现象,一段时间后出现白色沉淀
相关试卷
这是一份河北省唐山市第十二中学2023-2024学年九年级下学期开学摸底考试化学试题,共23页。试卷主要包含了5 Fe-56 Cu-64, 下列材料不属于金属材料是, 下列化学用语表达正确的是等内容,欢迎下载使用。
这是一份湖南省长沙市长雅中学2023-2024学年九年级下学期开学考试化学试题,共4页。
这是一份102,湖南省衡阳市衡阳县井头镇中学2023-2024学年九年级下学期开学摸底考试化学试卷,共15页。试卷主要包含了单选题,填空题,共55分等内容,欢迎下载使用。
