


所属成套资源:2024许昌高级中学高一下学期开学考试及答案(九科)
2024许昌高级中学高一下学期开学考试生物含解析
展开
这是一份2024许昌高级中学高一下学期开学考试生物含解析,共44页。
1.答卷前,考生务必将自己的姓名和座位号填写在答题卡上。
2.回答选择题时,选出每小题答案后,用铅笔把答题卡对应题目的答案标号涂黑。如需改动,用橡皮擦干净后,再选涂其他答案标号。回答非选择题时,将答案写在答题卡的相应位置上。写在本试卷上无效。
3.考试结束后,将本试卷和答题卡一并交回。
一、选择题∶(本大题包括30小题,每小题 2分,共60分。在每小题给出的四个选项中,只有一项是符合题目要求的。)
1. 下列有关生物科学史叙述,正确的有几项( )
①施莱登和施旺总结出新细胞是由老细胞分裂产生的②辛格和尼科尔森提出了生物膜的流动镶嵌模型③电镜下细胞膜呈清晰的亮—暗—亮三层结构,罗伯特森认为生物膜由脂质—蛋白质—脂质三层构成④希尔证明了植物光合作用产生的氧气中的氧元素全部来自水⑤萨姆纳从刀豆种子中提取了脲酶,后来又证明了脲酶是蛋白质⑥同位素标记的小鼠细胞和人细胞融合实验以及其他相关的实验证据表明,细胞膜具有流动性⑦欧文顿经过多次反复实验,最终证明膜由脂质组成⑧细胞之间的信息交流,一定离不开受体的识别作用
A. 两项B. 三项C. 四项D. 五项
2. 细胞学说的建立过程是一个在科学探究中开拓、继承、修正和发展的过程,充满了耐人寻味的曲折。下列相关说法正确的是( )
A. 细胞学说关于一切生物都由细胞发育而来的论点,促进了胚胎学、解剖学、生理学的融通和统一
B. 罗伯特·胡克用自制的显微镜观察到不同形态的细菌、红细胞和精子等
C. 耐格里通过观察分生区细胞,发现新细胞的产生是细胞分裂的结果
D. 细胞学说使生物学研究进入到分子水平,揭示了生物界的统一性
3. 对下列生物的分类正确的是( )
①酵母菌 ②念珠蓝细菌 ③新冠病毒 ④黑藻 ⑤水绵⑥HIV(艾滋病病毒) ⑦根瘤菌 ⑧变形虫 ⑨支原体
A. 具有核膜的生物只有①⑤⑧B. 有核糖体但无染色体的是②⑦⑨
C. 无核糖体的是③⑥⑦D. 属于自养生物的是①②④⑤
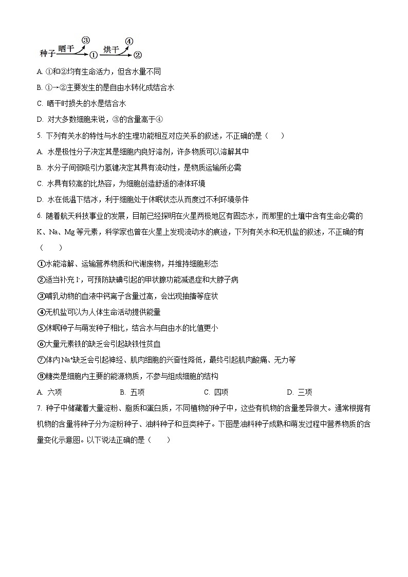
4. 下图所示为对刚收获的种子进行的一系列处理。据图分析下列有关叙述正确的是( )
A. ①和②均有生命活力,但含水量不同
B. ①→②主要发生的是自由水转化成结合水
C. 晒干时损失的水是结合水
D. 对大多数细胞来说,③的含量高于④
5. 下列有关水的特性与水的生理功能相互对应关系的叙述,不正确的是( )
A. 水是极性分子决定其是细胞内良好溶剂,许多物质可以溶解其中
B. 水分子间弱吸引力氢键决定其具有流动性,是物质运输所必需
C. 水具有较高的比热容,为细胞创造舒适的液体环境
D. 水在低温下结冰,利于细胞处于休眠状态从而度过不利环境条件
6. 随着航天科技事业的发展,目前已经探明在火星两极地区有固态水,而那里的土壤中含有生命必需的K、Na、Mg等元素,科学家也曾在火星上发现流动水的痕迹,下列有关水和无机盐的叙述,不正确的有( )
①水能溶解、运输营养物质和代谢废物,并维持细胞形态
②适当补充I-,可预防缺碘引起的甲状腺功能减退症和大脖子病
③哺乳动物的血液中钙离子含量过高,会出现抽搐等症状
④无机盐可以为人体生命活动提供能量
⑤休眠种子与萌发种子相比,结合水与自由水的比值更小
⑥大量元素铁的缺乏会引起缺铁性贫血
⑦体内Na+缺乏会引起神经、肌肉细胞的兴奋性降低,最终引起肌肉酸痛、无力等
⑧糖类是细胞内主要的能源物质,不参与组成细胞的结构
A. 六项B. 五项C. 四项D. 三项
7. 种子中储藏着大量淀粉、脂质和蛋白质,不同植物的种子中,这些有机物的含量差异很大。通常根据有机物的含量将种子分为淀粉种子、油料种子和豆类种子。下图是油料种子成熟和萌发过程中营养物质的含量变化示意图。以下说法正确的是( )
A. 油料种子萌发初期,干重会先增加,导致增加的主要元素是C
B. 种子成熟后进入休眠状态,其中结合水含量下降
C. 油料种子萌发早期自由水含量增加,无机盐含量也会明显增加
D. 与淀粉种子相比,播种时油料种子因需氧气多而适宜浅播
8. 细胞增殖周期中的分裂间期依次分为G1、S、G2三个时期,分裂间期结束进入分裂期(M)。下表为某细胞的细胞周期各阶段时长,相关叙述正确的是( )
注:G1(DNA合成前期);S(DNA合成期);G2(DNA合成后期)
A. 所有具备分裂能力的细胞都具有细胞周期
B. 处于M期的细胞至少需要10.5h才能到达S期
C. S期结束后,DNA分子数目和染色体数目均加倍
D. 使用DNA合成抑制剂可以有效控制癌细胞的增殖
9. 下列有关蛋白质结构与功能的叙述,正确的是( )
A. 蛋白质分子变性会导致肽键断裂,生物学活性丧失
B. 鹅膏蕈碱是一种环状八肽,分子中含有七个肽键
C. 将抗体溶于NaCl溶液中会造成其生物活性的丧失
D. 蛋白质分子彻底水解的产物是氨基酸
10. 如图为氨基酸分子的结构通式,下列叙述正确的是( )
A. 结构④在所有生物体内和蛋白质中均有21种
B. 氨基酸脱水缩合产生水,水中的氢来自②和③
C. 结构④中含有的氨基或羧基一般不参与脱水缩合
D. 生物体内n个氨基酸形成一条多肽链脱去n个水
11. 关于下列图示中甲乙,丙三种物质的叙述中,正确的是( )
A. 甲图分子彻底水解可以得到8种单体
B. 若乙为核糖核苷酸,则可以通过ATP水解得到
C. 在人体中丙物质代表糖原,其代谢的终产物是单糖
D. DNA和RNA都携带遗传信息,单链RNA含有两个游离的磷酸基团
12. 图1是显微镜下观察到的某一时刻的细胞图像。图2表示一种渗透作用装置。图3是另一种渗透装置,一段时间后液面上升的高度为h。这两个装置所用的半透膜都不能让蔗糖分子通过,但可以让葡萄糖分子和水分子通过。下列叙述错误的是( )
A. 若图1是某同学观察植物细胞质壁分离与复原实验时拍下的显微照片,则此时细胞液浓度大于或等于外界溶液浓度
B. 图2中,若A为0.3g/mL葡萄糖溶液,B为清水,则平衡后A 侧液面与B侧液面一样高
C. 图3中,若每次平衡后都将产生水柱h移走,那么随着时间的推移,h将会越来越小
D. 图3中,如果A、a均为蔗糖溶液,则开始时浓度大小关系为Ma>MA,达到平衡后Ma>MA
13. 人体成熟红细胞不仅能够运输O2和CO2,还具有一定的免疫功能。红细胞能够识别、粘附病毒,还可以发挥类似于巨噬细胞的杀伤作用。成熟红细胞部分结构和功能如图,①~⑤表示相关过程。下列叙述错误的是( )
A. 红细胞呈圆饼状,表面积与体积的比值较大,气体交换效率较高
B. 图中①和②表示被动运输过程,③、④和⑤表示主动运输过程
C. 红细胞可以利用葡萄糖分解释放的能量将ADP转化为ATP
D. 红细胞识别病毒的功能与膜表面的糖被密切相关
14. 图中①~⑤表示物质进、出小肠上皮细胞的几种方式,下列叙述正确的是( )
A. 葡萄糖进、出小肠上皮细胞方式相同B. Na+主要以方式②运出小肠上皮细胞
C. 多肽以方式⑤进入细胞,以方式③离开细胞D. 口服维生素 D通过方式⑤被吸收
15. 变形虫既能通过胞吞摄取单细胞生物等食物,又能通过胞吐排出食物残渣和废物。在人体肠道内寄生的一种变形虫-痢疾内变形虫,能通过分泌蛋白分解酶,溶解人的肠壁组织,通过胞吞作用“吃掉”肠壁组织细胞,并引发阿米巴痢疾,这种病原体可以通过饮合传播。下列相关叙述错误的是( )
A. 痢疾内变形虫通过胞吐作用分泌蛋白分解酶
B. 胞吞形成的囊泡,在细胞内可以被溶酶体降解
C. 痢疾内变形虫通过胞吞作用“吃掉”肠壁组织细胞不需要蛋白质的参与
D. 注意个人饮食卫生、加强公共卫生建设是预防阿米巴痢疾的主要措施
16. 图1为ATP的结构简式,图2为ATP与ADP相互转化的关系。在动物细胞中,以下说法正确的是( )
A. 由于细胞生命活动需要消耗大量ATP,因此,细胞中含有大量ATP和ADP
B. 图1中A代表腺苷,c处的化学键最容易断裂
C. 图2中能量①可来自吸能反应
D. 图2中能量②可用于大脑思考等需要能量的生命活动
17. 下列关于ATP和ADP相互转化的叙述,正确的是( )
A 蔗糖合成不消耗ATP
B. 光合作用产生的ATP可以用于植物的各项生命活动
C. 在叶绿体中,ADP的移动方向是由类囊体薄膜到叶绿体基质
D. ATP中的“A”与构成DNA、RNA 中的碱基“A”不是同一物质
18. 如图为核苷酸的模式图,下列说法正确的是
A. 组成DNA与RNA的核苷酸只有②不同
B. 与某个具体的②相连的③都有5种类型
C. DNA分子中的②可与1~2个①相连
D. 组成②和③的元素相同
19. 图A表示细胞进行有丝分裂的一个细胞周期,图B表示连续分裂的细胞相邻的两个细胞周期,图C是根据每个细胞中核DNA相对含量不同,将某种连续分裂的动物细胞分为e、f、g三组统计后的数据。下列叙述正确的是( )
A. 图A中的甲→乙阶段、图C的e组细胞中染色体数目可能加倍
B. 图B中a段和c段对应图A中的甲→乙阶段
C. 图C的g组细胞中染色体数:核DNA数均为1:2
D. 将细胞周期阻断在DNA复制前会导致e组细胞数目增多
20. 为了证明酶的作用具有专一性,某同学设计了如下5组实验,分别选择一定的试剂进行检测,下列有关实验方案的选择和检测结果的叙述,正确的是( )
A. 选②和③,用双缩脲试剂检测;②不变紫色,③变紫色
B. 选③和④,用斐林试剂检测;水浴加热下③无明显变化,④出现砖红色沉淀
C. 选①和④,用斐林试剂检测;水浴加热下①无明显变化,④出现砖红色沉淀
D. 选④和⑤,用斐林试剂检测;水浴加热下④出现砖红色沉淀,⑤无明显变化
21. 下列是有关酶的实验设计思路,正确的是( )
A. 利用淀粉、蔗糖、淀粉酶和斐林试剂可验证酶的专一性
B. 利用胃蛋白酶、蛋清和pH分别为3、7、11的缓冲液验证pH对酶活性的影响
C. 在验证酶的高效性实验中,可选用FeCl3和过氧化氢酶分别催化等量H2O2分解,检测产生的气体总量
D. 探究淀粉酶的最适温度的实验顺序:加入已预保温的淀粉→加入已预保温的淀粉酶→加入缓冲液→保温反应→滴加斐林试剂水浴加热→观察溶液颜色变化
22. 下图为在恒温密闭玻璃温室中,连续24 h测定的温室内CO2浓度以及植物CO2吸收速率的变化曲线。据图分析,下列说法中错误的是
A. 6h时,叶肉细胞产生[H]的场所有叶绿体、线粒体和细胞质基质等
B. 18 h时,叶肉细胞中叶绿体产生的O2量大于线粒体消耗的O2量
C. 经过该24 h的变化,该植物积累了一定量的有机物
D. 该植株进行光合作用且吸收CO2的量为0时,在图中对应的时刻是6h和18 h
23. 下面是叶肉细胞在不同光照强度下叶绿体与线粒体的代谢简图,相关叙述错误的是( )
A. 细胞①处于黑暗环境中,该细胞单位时间释放的CO2量即为呼吸速率
B. 细胞②没有与外界发生O2和CO2的交换,可断定此时光合速率等于呼吸速率
C. 细胞③处在较强光照条件下,叶肉细胞光合作用所固定的CO2量为N1
D. 分析细胞④可得出,此时的光照强度较弱且光合速率小于呼吸速率
24. 某生物兴趣小组欲测定温度对植物光合作用速率的影响,他们将生长状况相同的同种植物随机均分为4组进行实验,在不同的温度下测定叶片质量变化(均考虑为有机物的质量变化)。如图表示在不同温度下,测定某植物叶片质量变化情况的操作流程及结果。如果每天10小时光照,植物长势最好的温度是( )
A. 13℃B. 14℃C. 15℃D. 16℃
25. 在两个相同的密闭、透明玻璃室内各放置一盆长势相似的甲、乙两种植物幼苗,在充足的水分、光照和适宜的温度等条件下,用红外线测量仪定时测量玻璃室内的CO2含量,结果如下表(假设实验期间光照、水分和温度等条件恒定不变)。下列有关分析,错误的是 ( )
A. 在0 ~ 25min期间,影响光合速率的主要因素是CO2浓度
B. 上表数据说明,甲植物比乙植物固定CO2的能力强
C. 在0 ~ 25min期间,甲和乙两种植物光合速率都逐渐减小
D. 在30 ~ 45min期间,甲、乙两种植物仍然在进行光合作用
26. 在人体生命活动中,细胞不断进行各种氧化反应,很容易产生异常活泼的带电分子或基团。自由基攻击和破坏细胞内各种执行正常功能的生物分子,致使细胞衰老。下列有关说法不正确的是( )
A. 若攻击细胞膜上的受体分子,可能会影响细胞间信息交流
B. 自由基攻击DNA分子时,可能会引起基因突变
C. 若攻击磷脂分子,可能影响葡萄糖进入线粒体氧化分解
D. 人体细胞若能及时清除自由基,可能延缓细胞衰老
27. 下列关于细胞分化的叙述,正确的是( )
A. 细胞分化过程中蛋白质种类和数量未发生改变
B. 人体某细胞中存在纤维蛋白原基因说明已经发生细胞分化
C. 人体某细胞中存在血红蛋白说明已经发生细胞分化
D. 随细胞分化的进行,细胞的全能性降低并最终丧失
28. 如图为温度对光合作用的影响的曲线,下列叙述正确的是( )
A. 两曲线的交点表示光合作用制造有机物的量与呼吸作用消耗的量相等
B. 温度高于25℃时,光合作用制造的有机物的量开始减少
C. 光照相同时间,20℃时植物积累的有机物的量高于25℃
D. 光照相同时间,35℃时光合作用产生的氧气量与30℃相等
29. 下列有关细胞的说法正确的是( )
①没有细胞结构的生物一定不是原核生物,原核生物都是单细胞生物
②不含叶绿体的细胞一定不是植物细胞
③无氧呼吸过程中产生的ATP显著少于有氧呼吸,是因为有更多能量以热能的形式散失
④不含线粒体真核细胞一定只能进行无氧呼吸;人体内的CO2释放量等于O2消耗量
⑤以RNA为遗传物质的生物一定是原核生物
⑥脂肪不是生物主要能源物质的原因与氧化脂肪耗氧多有关
⑦葡萄糖是运动员进行正常生命活动的直接能源物质,是细胞呼吸最常利用的物质
⑧菠菜叶的下表皮含有丰富且体积较大的叶绿体,是观察叶绿体的理想材料
⑨细胞学说将生物学从器官、组织水平带进细胞水平,并为后来进入分子水平打下基础
⑩运动员肌细胞无氧呼吸过程在第一阶段和第二阶段均释放少量能量,生成少量ATP
A. ①④⑥⑨B. ①④⑥⑨⑩C. ①⑤D. ②③
30. 下列关于生物学实验的叙述,正确的是( )
A. 观察黑藻叶片染色体的形态时可用改良苯酚品红染液对染色体进行染色
B. 比较过氧化氢在不同条件下的分解的实验,持续加热一定使卫生香的复燃更猛烈
C. 在水绵进行无性繁殖过程中,会出现核膜的消失和重建
D. 在探究酵母菌细胞呼吸方式的实验中,需要设置有氧和无氧两种条件,其中以无氧为对照组
二、非选择题(共5小题,40分)
31. 下图是细胞结构模式图,其中⑨易被碱性染料染成深色,⑪是细胞核与细胞质的分界。请据图回答相关问题:
(1)图中所示结构可以利用_____显微镜观察到。其中④仅存在于_____细胞中。
(2)图中具有遗传物质的细胞结构是_____;与植物叶肉细胞比较,洋葱根尖分生区细胞不含有的细胞器是_____;具有双层膜的细胞结构是_____。(均填序号)
(3)为研究各种细胞器的功能,可通过_____(方法)分离细胞中的各种细胞器。研究发现⑦中能储存高浓度的糖类、无机盐等物质,利于_____进入⑦从而使细胞保持坚挺。⑦还含有能分解蛋白质、有机酸、脂质及多糖的各种酸性水解酶,可分解进入液泡膜的各类细胞器碎片,该过程发挥的作用类似于动物细胞中的_____(填细胞器名称)。
32. 细胞的增殖是细胞重要的生命历程,也是生物体生长,发育、繁殖和遗传的基础。如图甲是观察植物根尖细胞有丝分裂装片得到的各时期的分裂图像,请回答下列问题:
(1)图甲细胞均来自根尖的_______区,这些细胞_______(填“是”或“不是”)同一个细胞。
(2)图甲各个细胞出现的先后顺序是__________________(用字母和箭头表示)。B细胞染色体数目加倍的原因是____________________________________。
(3)图乙和图丙分别是细胞有丝分裂过程中核DNA数目变化(不考虑质DNA)及每条染色体上的DNA数目变化曲线,两图中的c~d段表示的分裂时期是否完全相同?_________(填“是”或“否”)。
(4)若植物体中的细胞处于图甲D时期后发生了分化,细胞的__________不发生改变,但形态、结构和功能会发生改变。细胞的分化是基因__________的结果。
(5)鉴定一个正在进行有丝分裂的细胞是动物细胞还是高等植物细胞,最可靠的方法是观察_______。
A.末期细胞分裂的状态B.细胞核消失和重建的状态
C.纺锤体出现和消失的时期D.染色体行为变化的规律
33. 主动运输是由载体蛋白介导的物质逆电化学梯度(由浓度梯度和电位梯度共同形成)或浓度梯度运输的跨膜方式。根据能量来源的不同,可分为三种类型;ATP驱动泵、协同转运蛋白以及光驱动泵,相关结构及转运过程如下图。回答下列问题:
(1)物质跨膜运输的方式取决于物质的性质以及细胞膜的结构,细胞膜的基本骨架是__________;图中主动运输过程体现了细胞膜具有__________的功能特性。
(2)ATP驱动泵是ATP酶直接利用ATP水解的能量,实现离子或小分子物质跨膜运输的方式,ATP的结构简式为__________;在绿色植物叶肉细胞中该过程消耗的ATP来自___________(填生理活动);此过程体现了细胞膜上的蛋白质具有__________功能。
(3)小肠上皮细胞吸收葡萄糖的过程伴随着Na+的吸收,该过程中为葡萄糖的运输直接提供驱动力的是Na+的电化学梯度,推测Na+在细胞膜内外的分布情况是__________,结合图示该方式属于___________类型的主动运输。
(4)影响细菌细胞通过光驱动泵吸收氯离子速率的因素有__________(写出两点)。
34. 下图表示构成生物体的元素、化合物及其作用,A、B、C、E表示不同的生物大分子,a、b、c、e为单体,d、「表示不同的化合物。回答下列相关问题:
(1)若f是细胞内良好的储能物质且在动物和植物中都存在,则f是由___________与脂肪酸发生反应而形成的酯,大多数动物的f含有__________(填“饱和”或“不饱和”)脂肪酸,室温下呈__________态。
(2)从物质组成上来看,与物质C相比,物质A特有的物质为___________。物质d通过细胞膜的方式为___________。若物质E为小麦种子中的主要储能物质,则物质E为__________,物质e为___________。
(3)若物质B有m条肽链,且由n个b脱水缩合形成,则物质B至少含有的氮原子数、氧原子数分别为__________、__________。
35. 下图甲表示在温度等条件皆适宜下测得的某植物光照强度与光合速率的关系;图乙是某同学用5W的LED灯作为光源做的“探究影响植物光合速率的因素”的实验装置;图丙是将长势良好的某植物置于密闭玻璃罩内培养,用红外线测量仪测得室内的CO2浓度与时间关系的曲线。请分析回答:
(1)图甲中的a点表示___________,影响a点上下移动的外界因素主要是______。
(2)c点时,叶肉细胞中产生ATP的场所有__________________。
(3)当光照强度在图甲的d点时,该植物叶绿体固定的二氧化碳的量是______mg/100cm2/h。如果适当增加CO2浓度,则d点向______移动。
(4)图乙装置实验中每隔15min加大一次广口瓶与灯之间的距离,随着时间与距离的增加,气泡产生速率下降,产生这一结果的原因是_____,导致光合速率下降,O2释放量减小,气泡产生速率下降。
(5)由图丙可推知,密闭玻璃温室中氧气浓度最大的是______点。24点与0点相比,植物体内有机物总量的变化情况是__________。(填“增多”“不变”或“减少”)。时间
G1
S
G2
M
时长(h)
9
6
2.5
1.5
组别
①
②
③
④
⑤
酶
淀粉酶
蛋白酶M
淀粉酶
淀粉酶
淀粉酶
反应物
蔗糖
蛋白质
蛋白质
淀粉
麦芽糖
记录时间(min)
0
5
10
15
20
25
30
35
40
45
甲种植物(mg/L)
150
113
83
58
50
48
48
48
48
48
乙种植物(mg/L)
150
110
75
50
30
18
8
8
8
8
2023-2024学年高一下学期开学检测试题
生物
注意事项:
1.答卷前,考生务必将自己的姓名和座位号填写在答题卡上。
2.回答选择题时,选出每小题答案后,用铅笔把答题卡对应题目的答案标号涂黑。如需改动,用橡皮擦干净后,再选涂其他答案标号。回答非选择题时,将答案写在答题卡的相应位置上。写在本试卷上无效。
3.考试结束后,将本试卷和答题卡一并交回。
一、选择题∶(本大题包括30小题,每小题 2分,共60分。在每小题给出的四个选项中,只有一项是符合题目要求的。)
1. 下列有关生物科学史的叙述,正确的有几项( )
①施莱登和施旺总结出新细胞是由老细胞分裂产生的②辛格和尼科尔森提出了生物膜的流动镶嵌模型③电镜下细胞膜呈清晰的亮—暗—亮三层结构,罗伯特森认为生物膜由脂质—蛋白质—脂质三层构成④希尔证明了植物光合作用产生的氧气中的氧元素全部来自水⑤萨姆纳从刀豆种子中提取了脲酶,后来又证明了脲酶是蛋白质⑥同位素标记的小鼠细胞和人细胞融合实验以及其他相关的实验证据表明,细胞膜具有流动性⑦欧文顿经过多次反复实验,最终证明膜由脂质组成⑧细胞之间的信息交流,一定离不开受体的识别作用
A. 两项B. 三项C. 四项D. 五项
【答案】A
【解析】
【分析】流动镶嵌模型:
(1)磷脂双分子层构成膜的基本支架,这个支架是可以流动的;
(2)蛋白质分子有的镶嵌在磷脂双分子层表面,有的部分或全部嵌入磷脂双分子层中,有的横跨整个磷脂双分子层,大多数蛋白质也是可以流动的;
(3)在细胞膜的外表,少数糖类与蛋白质结合形成糖蛋白,除糖蛋白外,细胞膜表面还有糖类与脂质结合形成糖脂。
【详解】①德国的魏尔肖认为新细胞是由老细胞分裂产生的,①错误;
②辛格和尼科尔森提出了生物膜的流动镶嵌模型,并被大多数人接受,②正确;
③电镜下细胞膜呈清晰的暗—亮—暗三层结构,罗伯特森认为生物膜由蛋白质—脂质—蛋白质三层构成,并认定细胞膜是静态的统一结构,③错误;
④鲁宾和卡门采用同位素标记法进行实验证明光合作用释放的O2来自水,④错误;
⑤萨姆纳从刀豆种子中提取了脲酶,后来又证明了脲酶是蛋白质,进而说明了酶是蛋白质,⑤正确;
⑥利用荧光标记的小鼠细胞和人细胞膜上的蛋白质,进行融合实验以及其他相关的实验证据表明,细胞膜具有流动性,⑥错误;
⑦欧文顿经过多次反复实验,发现脂溶性的物质容易通过细胞膜,进而推测膜由脂质组成,⑦错误;
⑧高等植物细胞之间可以通过胞间连丝传递信息,⑧错误;
综上所述,一共有两项正确,A正确。
故选A。
2. 细胞学说的建立过程是一个在科学探究中开拓、继承、修正和发展的过程,充满了耐人寻味的曲折。下列相关说法正确的是( )
A. 细胞学说关于一切生物都由细胞发育而来的论点,促进了胚胎学、解剖学、生理学的融通和统一
B. 罗伯特·胡克用自制的显微镜观察到不同形态的细菌、红细胞和精子等
C. 耐格里通过观察分生区细胞,发现新细胞的产生是细胞分裂的结果
D. 细胞学说使生物学研究进入到分子水平,揭示了生物界的统一性
【答案】C
【解析】
【分析】细胞学说的主要内容:
(1)细胞是一个有机体,一切动植物都是由细胞发育而来,并由细胞和细胞产物所构成。
(2)细胞是一个相对独立的单位,既有它自己的生命,又对与其他细胞共同组成的整体的生命起作用。 揭示了细胞的统一性和生物体结构的统一性。
(3)新细胞可以从老细胞中产生。
【详解】A、细胞是一个有机体,一切动植物都是由细胞发育而来,并由细胞和细胞产物所构成,细胞学说关于一切动植物都由细胞发育而来的论点,促进了胚胎学、解剖学、生理学的融通和统一,A错误;
B、列文虎克用自制的显微镜观察到不同形态的细菌、红细胞和精子等,B错误;
C、耐格里通过显微镜观察多种植物的分生区细胞,发现新细胞的产生是细胞分裂的结果,而后魏尔肖总结出细胞通过分裂产生新细胞,进而对细胞学说进行了补充,C正确;
D、细胞学说提出一切动植物都是由细胞发育而来,并由细胞和细胞的产物所构成,使生物学研究进入细胞水平,并为后来进入分子水平打下基础,D错误。
故选C。
3. 对下列生物的分类正确的是( )
①酵母菌 ②念珠蓝细菌 ③新冠病毒 ④黑藻 ⑤水绵⑥HIV(艾滋病病毒) ⑦根瘤菌 ⑧变形虫 ⑨支原体
A. 具有核膜的生物只有①⑤⑧B. 有核糖体但无染色体的是②⑦⑨
C. 无核糖体的是③⑥⑦D. 属于自养生物的是①②④⑤
【答案】B
【解析】
【分析】真核细胞具有以核膜为界限的细胞核,具有核糖体、内质网、高尔基体等众多细胞器;原核细胞无以核膜为界限的细胞核,有唯一的细胞器核糖体;病毒无细胞结构。细胞生物的遗传物质是DNA,病毒的遗传物质是DNA或RNA。
【详解】A、具有核膜的是真核细胞,有①④⑤⑧,A错误;
B、有核糖体但无染色体的是原核细胞,有②⑦⑨,B正确;
C、无核糖体的是病毒,有③⑥,C错误;
D、属于自养生物的是②④⑤,②具有藻蓝素和叶绿素,④⑤具有叶绿体,所以都是自养生物,D错误。
故选B。
4. 下图所示为对刚收获的种子进行的一系列处理。据图分析下列有关叙述正确的是( )
A. ①和②均有生命活力,但含水量不同
B. ①→②主要发生的是自由水转化成结合水
C. 晒干时损失的水是结合水
D. 对大多数细胞来说,③的含量高于④
【答案】D
【解析】
【分析】1、水在细胞中存在的形式及水对生物的作用:结合水与细胞内其它物质结合,是细胞结构的组成成分;自由水(占大多数)以游离形式存在,可以自由流动(幼嫩植物、代谢旺盛细胞含量高)。
2、分析题图可知:种子→①为种子晒干的过程,①→②为种子烘干的过程,③为自由水,④为结合水。
【详解】A、分析题图可知:①→②为种子烘干的过程,④为结合水,结合水被破坏,故②没有生命活力,A错误;
B、①→②为种子烘干的过程,该过程中发生了自由水向结合水的转化,B错误;
C、分析题图可知:种子→①为种子晒干的过程,③为自由水,即该过程中损失的是自由水,C错误;
D、分析题图可知:③为自由水,④为结合水,自由水约占细胞内全部水的95.5%,结合水约占细胞内全部水的4.5%,所以对大多数细胞来说,③的含量高于④,D正确。
故选D。
5. 下列有关水的特性与水的生理功能相互对应关系的叙述,不正确的是( )
A. 水是极性分子决定其是细胞内良好溶剂,许多物质可以溶解其中
B. 水分子间弱吸引力氢键决定其具有流动性,是物质运输所必需
C. 水具有较高的比热容,为细胞创造舒适的液体环境
D. 水在低温下结冰,利于细胞处于休眠状态从而度过不利环境条件
【答案】D
【解析】
【分析】1、水的特性:水是极性分子;水分子间可以形成氢键,从而可以调节温度变化。
2、夏天,细胞代谢旺盛,自由水含量高;冬天,细胞代谢缓慢,结合水含量高。
【详解】A、水是极性分子,凡是有极性的分子或离子都易溶于水中,因此水的极性的特征决定了水是良好的溶剂,A正确;
B、水分子间的弱吸引力氢键可以不断地断裂,又不断地形成,这决定了其具有流动性,是物质运输所必需的,B正确;
C、水具有较高的比热容,吸收相同的热量,温度变化小,有利于维持生命系统的稳定性,可以为细胞创造舒适的液体环境,C正确;
D、自由水在低温下结冰,冰晶会破坏细胞的结构,因此冬天植物细胞的结合水含量高利于细胞处于休眠状态从而度过不利环境条件,D错误;
故选D。
6. 随着航天科技事业的发展,目前已经探明在火星两极地区有固态水,而那里的土壤中含有生命必需的K、Na、Mg等元素,科学家也曾在火星上发现流动水的痕迹,下列有关水和无机盐的叙述,不正确的有( )
①水能溶解、运输营养物质和代谢废物,并维持细胞形态
②适当补充I-,可预防缺碘引起的甲状腺功能减退症和大脖子病
③哺乳动物的血液中钙离子含量过高,会出现抽搐等症状
④无机盐可以为人体生命活动提供能量
⑤休眠种子与萌发种子相比,结合水与自由水的比值更小
⑥大量元素铁的缺乏会引起缺铁性贫血
⑦体内Na+缺乏会引起神经、肌肉细胞的兴奋性降低,最终引起肌肉酸痛、无力等
⑧糖类是细胞内主要的能源物质,不参与组成细胞的结构
A. 六项B. 五项C. 四项D. 三项
【答案】B
【解析】
【分析】1、细胞内的水的存在形式是自由水和结合水,结合水是细胞结构的重要组成成分;自由水是良好的溶剂,是许多化学反应的介质,自由水还参与许多化学反应,自由水对于营养物质和代谢废物的运输具有重要作用;自由水与结合水不是一成不变的,可以相互转化,自由水与结合水的比值越高,细胞代谢越旺盛,抗逆性越低,反之亦然。
2、细胞中无机盐的作用:
①细胞中某些复杂化合物的重要组成成分,如亚铁离子是血红蛋白的主要成分、镁离子是叶绿素的必要成分;
②维持细胞的生命活动,如钙离子可调节肌肉收缩和血液凝固,血钙过高会造成肌无力,血钙过低会引起抽搐;
③维持细胞的酸碱平衡和细胞的形态。
【详解】①自由水能自由流动,能溶解、运输营养物质和代谢废物,而结合水是细胞结构的重要组成成分,可以维持细胞的形态,①正确;
②碘是甲状腺激素的组成成分,适当补充I-,可预防缺碘引起的甲状腺功能减退症和大脖子病,②正确;
③血液中钙离子含量过低,会出现抽搐等症状,过高会引起肌无力,③错误;
④无机盐不能为人体生命活动提供能量,④错误;
⑤与萌发种子相比,休眠种子内结合水与自由水的比值较高,抗逆性增强,因为自由水和结合水的比值与细胞的代谢强度有关,⑤错误;
⑥ 铁元素是微量元素,是血红蛋白的组成元素,缺铁会导致血红蛋白减少,使人患缺铁性贫血,⑥错误;
⑦钠离子与兴奋的产生有关,当人体内Na+缺乏会引起神经、肌肉细胞的兴奋性降低,最终引发肌肉酸痛、无力等,⑦正确;
⑧纤维素是植物细胞壁的组成成分,核糖是RNA的组成成分,脱氧核糖是DNA的组成成分,⑦错误。
综上所述,③④⑤⑥⑧五项错误,B符合题意,ACD不符合题意。
故选B。
7. 种子中储藏着大量淀粉、脂质和蛋白质,不同植物的种子中,这些有机物的含量差异很大。通常根据有机物的含量将种子分为淀粉种子、油料种子和豆类种子。下图是油料种子成熟和萌发过程中营养物质的含量变化示意图。以下说法正确的是( )
A. 油料种子萌发初期,干重会先增加,导致增加的主要元素是C
B. 种子成熟后进入休眠状态,其中结合水含量下降
C. 油料种子萌发早期自由水含量增加,无机盐含量也会明显增加
D. 与淀粉种子相比,播种时油料种子因需氧气多而适宜浅播
【答案】D
【解析】
【分析】分析题图 可知:油料种子成熟过程中,脂肪含量迅速增加,而淀粉和可溶性糖含量减少;油料种子萌发过程中,脂肪含量迅速减少,而糖类增多。
【详解】A、油料种子萌发初期,大量脂肪转变为葡萄糖和蔗糖,糖类的氧元素含量高于脂肪,所以脂肪转变为糖时,需要增加氧元素,干重会增加,A错误;
B、种子成熟后进入休眠状态,其中结合水含量上升,B错误;
C、油料种子萌发时自由水增加,无机盐含量不会明显增加,C错误;
D、脂肪氧化分解需要氧气比糖类更多,脂肪种子呼吸需要大量氧气,因而适宜浅播,D正确。
故选D。
8. 细胞增殖周期中的分裂间期依次分为G1、S、G2三个时期,分裂间期结束进入分裂期(M)。下表为某细胞的细胞周期各阶段时长,相关叙述正确的是( )
注:G1(DNA合成前期);S(DNA合成期);G2(DNA合成后期)
A. 所有具备分裂能力的细胞都具有细胞周期
B. 处于M期的细胞至少需要10.5h才能到达S期
C. S期结束后,DNA分子数目和染色体数目均加倍
D. 使用DNA合成抑制剂可以有效控制癌细胞的增殖
【答案】D
【解析】
【分析】分裂间期又可分为三个时期:(1)G1期(DNA合成前期):主要合成DNA复制所需的蛋白质以及核糖体的增生。(2)S期(DNA合成期):DNA 复制。(3)G2期(DNA合成后期):合成分裂期(M期)所必需的一些蛋白质。
【详解】A、并非所有具备分裂能力的细胞都具有细胞周期,如进行减数分裂的细胞,A错误;
B、分析题表可知:即使处于M期末期的细胞,需要经G1期才能到达S期,即需要9h才能进行DNA复制,故处于M期的细胞,至少需要9h才能到达S期,B错误;
C、S期结束后,细胞完成DNA复制过程,DNA数目加倍,染色体数目并未改变,但含有2个DNA分子和2条染色单体,C错误;
D、DNA合成抑制剂特异地抑制DNA合成,而不影响处于其他时期的细胞进行细胞周期的运转,从而将被抑制的细胞抑制在DNA合成期,D正确。
故选D。
9. 下列有关蛋白质结构与功能的叙述,正确的是( )
A. 蛋白质分子变性会导致肽键断裂,生物学活性丧失
B. 鹅膏蕈碱是一种环状八肽,分子中含有七个肽键
C. 将抗体溶于NaCl溶液中会造成其生物活性的丧失
D. 蛋白质分子彻底水解的产物是氨基酸
【答案】D
【解析】
【分析】1、氨基酸在核糖体中通过脱水缩合形成多肽链,而脱水缩合是指一个氨基酸分子的羧基(-COOH )和另一个氨基酸分子的氨基(-NH2)相连接,同时脱去一分子水的过程;连接两个氨基酸的化学键是肽键;氨基酸形成多肽过程中的相关计算:肽键数=脱去水分子数=氨基酸数-链状肽链数,游离氨基或羧基数=链状肽链数+R基中含有的氨基或羧基数,至少含有的游离氨基或羧基数=链状肽链数。
2、蛋白质结构多样性的直接原因:构成蛋白质的氨基酸的种类、数目、排列顺序和肽链的空间结构千差万别。
【详解】A、蛋白质变性是由于蛋白质的空间结构被破坏造成的,蛋白质变性的过程中肽键稳定、没有断裂,A错误;
B、鹅膏蕈碱是一种环状八肽,分子中含有的肽键数=氨基酸数=8个,B错误;
C、将抗体溶于NaCl溶液中会造成出现盐析现象,但其生物活性的没有丧失,C错误;
D、蛋白质分子的基本组成单位是氨基酸,故彻底水解的产物是氨基酸,D正确。
故选D。
10. 如图为氨基酸分子的结构通式,下列叙述正确的是( )
A. 结构④在所有生物体内和蛋白质中均有21种
B. 氨基酸脱水缩合产生水,水中的氢来自②和③
C. 结构④中含有的氨基或羧基一般不参与脱水缩合
D. 生物体内n个氨基酸形成一条多肽链脱去n个水
【答案】C
【解析】
【分析】氨基酸及其种类:
(1)种类:约有21种,根据能否在体内合成分为必需氨基酸和非必需氨基酸;
(2)结构特点:每种氨基酸至少都含有一个氨基和一个羧基,并且都有一个氨基和一个羧基连在同一个碳原子上。
【详解】A、氨基酸的种类由R基决定,R基约有21种,所以氨基酸的种类约有21种,组成生物体内蛋白质的氨基酸有21种,但是不是每种生物体内和每一种蛋白质一定含有21种氨基酸,A错误;
B、氨基酸脱水缩合产生的水,水中的氢来自①和③,B错误;
C、氨基酸的脱水过程中,结构④中含有的氨基或羧基一般不参与脱水缩合,C正确;
D、生物体内n个氨基酸形成一条多肽链脱去n-1个水,D错误。
故选C。
11. 关于下列图示中甲乙,丙三种物质的叙述中,正确的是( )
A. 甲图分子彻底水解可以得到8种单体
B. 若乙为核糖核苷酸,则可以通过ATP水解得到
C. 在人体中丙物质代表糖原,其代谢的终产物是单糖
D. DNA和RNA都携带遗传信息,单链RNA含有两个游离的磷酸基团
【答案】B
【解析】
【分析】题图分析:甲中含有DNA和RNA,可表示转录过程;乙表示核苷酸,丙表示多糖,丁表示氨基酸的结构通式。
【详解】A、甲图中既含DNA分子,又含RNA分子,DNA彻底水解后可以得到磷酸、脱氧核糖、4种含氮碱基(A、T、C、G),RNA彻底水解后可以得到磷酸、核糖、4种含氮碱基(A、U、C、G),因此彻底水解可以得到8种小分子物质(磷酸、核糖、脱氧核糖、A、T、U、C、G),彻底水解后的产物不是单体,A错误;
B、去掉ATP末端的2个磷酸基团是腺嘌呤核糖核苷酸,因此若乙为核糖核苷酸,则可以通过ATP水解得到,B正确;
C、丙图表示多糖,在人体中丙物质代表糖原,其水解产物是单糖,代谢的终产物是CO2和H2O,C错误;
D、单链RNA含有一个游离的磷酸基团,D错误。
故选B。
12. 图1是显微镜下观察到的某一时刻的细胞图像。图2表示一种渗透作用装置。图3是另一种渗透装置,一段时间后液面上升的高度为h。这两个装置所用的半透膜都不能让蔗糖分子通过,但可以让葡萄糖分子和水分子通过。下列叙述错误的是( )
A. 若图1是某同学观察植物细胞质壁分离与复原实验时拍下的显微照片,则此时细胞液浓度大于或等于外界溶液浓度
B. 图2中,若A为0.3g/mL葡萄糖溶液,B为清水,则平衡后A 侧液面与B侧液面一样高
C. 图3中,若每次平衡后都将产生的水柱h移走,那么随着时间的推移,h将会越来越小
D. 图3中,如果A、a均为蔗糖溶液,则开始时浓度大小关系为Ma>MA,达到平衡后Ma>MA
【答案】A
【解析】
【分析】题图分析:图1中为细胞处于质壁分离状态;图2和3中半透膜可以让水分子自由通过,而蔗糖分子不能透过。
【详解】A、若图1是某同学观察植物细胞质壁分离与复原实验时拍下的显微照片,由于不知道该细胞是正在继续发生质壁分离还是复原,还是达到了动态平衡,因此不能确定此时细胞液浓度与外界溶液浓度的关系,细胞液浓度大于、小于或等于外界溶液浓度都有可能,A错误;
B、图2中,若A为0.3g/mL葡萄糖溶液,B为清水,由于葡萄糖分子能透过半透膜,则液面会出现左侧先升高,然后右侧液面升高,最后两侧液面相平,B正确;
C、图3中,若每次平衡后都将产生的水柱h移走,则半透膜两侧的浓度差会逐渐减少,随着时间的推移,h将会越来越小,C正确;
D、图3中开始时漏斗内液面上升,可推测Ma>MA,但由于漏斗内液柱压力的作用,当液面不再上升时,由于浓度差和液柱压力的作用相等,水分进出平衡,因此MA小于Ma,D正确。
故选A。
13. 人体成熟红细胞不仅能够运输O2和CO2,还具有一定的免疫功能。红细胞能够识别、粘附病毒,还可以发挥类似于巨噬细胞的杀伤作用。成熟红细胞部分结构和功能如图,①~⑤表示相关过程。下列叙述错误的是( )
A. 红细胞呈圆饼状,表面积与体积的比值较大,气体交换效率较高
B. 图中①和②表示被动运输过程,③、④和⑤表示主动运输过程
C. 红细胞可以利用葡萄糖分解释放的能量将ADP转化为ATP
D. 红细胞识别病毒的功能与膜表面的糖被密切相关
【答案】B
【解析】
【分析】据图分析:图示为人体成熟红细胞部分结构和功能如图,其中①表示气体A通过自由扩散进入红细胞,②表示气体B通过自由扩散运出红细胞,③表示钠离子和钾离子通过钠钾泵进出红细胞,④表示葡萄糖通过协助扩散进入红细胞,⑤表示水通过通道协助扩散进入红细胞。
【详解】A、红细胞为了能够更好的运输氧气,其结构呈圆饼状,表面积与体积的比值较大,气体交换效率较高,A正确;
B、图中④表示葡萄糖通过协助扩散进入红细胞,⑤表示水通过通道协助扩散进入红细胞,二者均为被动运输,B错误;
C、据图分析,红细胞利用葡萄糖分解释放的能量将ADP转化为ATP,C正确;
D、细胞膜的识别功能依靠细胞膜表面的糖蛋白,D正确。
故选B。
14. 图中①~⑤表示物质进、出小肠上皮细胞的几种方式,下列叙述正确的是( )
A. 葡萄糖进、出小肠上皮细胞方式相同B. Na+主要以方式②运出小肠上皮细胞
C. 多肽以方式⑤进入细胞,以方式③离开细胞D. 口服维生素 D通过方式⑤被吸收
【答案】B
【解析】
【分析】由图示可知,葡萄糖进入小肠上皮细胞是逆浓度梯度进行的,需要膜上的载体蛋白协助,且消耗Na+浓度差形成的化学势能,因此方式①为主动运输;Na+逆浓度梯度运出小肠上皮细胞和K+逆浓度梯度进入小肠上皮细胞的过程均需要载体和ATP,则方式②为主动运输;方式③葡萄糖运出小肠上皮细胞是顺浓度梯度,需要载体蛋白协助,为协助扩散;水进入细胞的方式④为自由扩散;多肽等大分子物质进入细胞的方式⑤为胞吞。
【详解】A、葡萄糖进入小肠上皮细胞的方式为主动运输,运出小肠上皮细胞的方式为协助扩散,A错误;
B、由图示可知,Na+主要以②主动运输的方式运出小肠上皮细胞,B正确;
C、多肽以⑤胞吞的方式进入细胞,以胞吐方式离开细胞,C错误;
D、维生素D属于固醇类,进入细胞的方式为④自由扩散,D错误。
故选B。
15. 变形虫既能通过胞吞摄取单细胞生物等食物,又能通过胞吐排出食物残渣和废物。在人体肠道内寄生的一种变形虫-痢疾内变形虫,能通过分泌蛋白分解酶,溶解人的肠壁组织,通过胞吞作用“吃掉”肠壁组织细胞,并引发阿米巴痢疾,这种病原体可以通过饮合传播。下列相关叙述错误的是( )
A. 痢疾内变形虫通过胞吐作用分泌蛋白分解酶
B. 胞吞形成的囊泡,在细胞内可以被溶酶体降解
C. 痢疾内变形虫通过胞吞作用“吃掉”肠壁组织细胞不需要蛋白质的参与
D. 注意个人饮食卫生、加强公共卫生建设是预防阿米巴痢疾的主要措施
【答案】C
【解析】
【分析】1、分泌蛋白的合成、加工和运输过程:最初是在内质网上的核糖体中由氨基酸形成肽链,肽链进入内质网进行加工,形成有一定空间结构的蛋白质由囊泡包裹着到达高尔基体,高尔基体对其进行进一步加工,然后形成囊泡经细胞膜分泌到细胞外。
2、大分子、颗粒性物质运输的方式是胞吞或胞吐,胞吞或胞吐不需要载体蛋白,需要消耗能量。
【详解】A、痢疾内变形虫蛋白分解酶属于分泌蛋白,其合成和加工需要核糖体、内质网和高尔基体参与,最后通过细胞膜的胞吐作用分泌到细胞外,A正确;
B、溶酶体内含有多种水解酶,能够分解多种物质及衰老、损伤的细胞器和细胞内吞的病原体,能与细胞内吞形成的囊泡融合,并消化囊泡内的物质,B正确;
C、寄生在人体肠道内的痢疾内变形虫,能通过胞吞作用“吃掉”肠壁组织细胞,胞吞作用不需要载体蛋白的帮助,但需要蛋白质的参与,C错误;
D、痢疾内变形虫这种病原体可以通过饮食传播,所以,注意个人饮食卫生、加强公共卫生建设是预防阿米巴痢疾的主要措施,D正确。
故选C。
16. 图1为ATP的结构简式,图2为ATP与ADP相互转化的关系。在动物细胞中,以下说法正确的是( )
A. 由于细胞生命活动需要消耗大量ATP,因此,细胞中含有大量ATP和ADP
B. 图1中A代表腺苷,c处的化学键最容易断裂
C. 图2中能量①可来自吸能反应
D. 图2中能量②可用于大脑思考等需要能量的生命活动
【答案】D
【解析】
【分析】分析题图1,该图是ATP的结构,其中A是腺嘌呤,五碳糖为核糖,bc是特殊的化学键。
图2是ATP水解和合成过程,左边是ATP合成过程,右边表示ATP水解过程 。
【详解】A、细胞中ATP和ADP含量较少,A错误;
B、图1中A代表腺嘌呤,B错误;
C、图2中反应①表示ATP的合成,ATP的合成与放能反应相联系,C错误;
D、图2中ATP水解释放的能量用于各项生命活动,包括大脑思考等生命活动,D正确。
故选D。
17. 下列关于ATP和ADP相互转化的叙述,正确的是( )
A. 蔗糖合成不消耗ATP
B. 光合作用产生ATP可以用于植物的各项生命活动
C. 在叶绿体中,ADP的移动方向是由类囊体薄膜到叶绿体基质
D. ATP中的“A”与构成DNA、RNA 中的碱基“A”不是同一物质
【答案】D
【解析】
【分析】ATP是腺苷三磷酸的英文名称缩写。ATP分子的结构式可以简写成A—P~P~P,其中A代表腺苷,P代表磷酸基团,~代表一种特殊的化学键。
【详解】A、蔗糖的合成过程消耗ATP,是吸能反应,能量来自ATP的水解,A错误;
B、光合作用产生的ATP可以用于植物叶绿体中的反应,并不能用于其他植物的生命活动,B错误;
C、在叶绿体中,ATP消耗于暗反应,所以ADP的移动方向是由叶绿体基质到类囊体薄膜,C错误;
D、ATP中的“A”表示腺苷,所以ATP中的“A”与构成DNA、RNA 中的碱基“A”不是同一物质,D正确。
故选D。
18. 如图为核苷酸的模式图,下列说法正确的是
A. 组成DNA与RNA的核苷酸只有②不同
B. 与某个具体的②相连的③都有5种类型
C. DNA分子中的②可与1~2个①相连
D. 组成②和③的元素相同
【答案】C
【解析】
【分析】图示核苷酸的模式图中,①表示磷酸,②表示五碳糖(核糖或脱氧核糖),③表示含N碱基。
【详解】DNA与RNA在核苷酸上的不同点在②和③两方面,DNA的五碳糖是脱氧核糖,特有碱基含有T;RNA的五碳糖是核糖,特有碱基有U,A错误;与某个具体的②相连的③都有4种类型,如DNA分子中的脱氧核糖可与A、T、C、G相连,RNA中核糖可与A、U、C、G 相连,B错误;DNA分子中每条核苷酸链中间的②可与2个①相连,有一端的②只与1个①相连,C正确;碱基③的组成元素中有N,而五碳糖②中不含N元素,D错误。
19. 图A表示细胞进行有丝分裂的一个细胞周期,图B表示连续分裂的细胞相邻的两个细胞周期,图C是根据每个细胞中核DNA相对含量不同,将某种连续分裂的动物细胞分为e、f、g三组统计后的数据。下列叙述正确的是( )
A. 图A中的甲→乙阶段、图C的e组细胞中染色体数目可能加倍
B. 图B中a段和c段对应图A中的甲→乙阶段
C. 图C的g组细胞中染色体数:核DNA数均为1:2
D. 将细胞周期阻断在DNA复制前会导致e组细胞数目增多
【答案】D
【解析】
【分析】题图分析:A图中乙→甲表示分裂间期,甲→乙表示分裂期,乙→乙表示一个细胞周期;B图中a、c表示分裂间期,b、d表示分裂期,a+b、c+d可以表示细胞周期;C图中e表示G1期,f表示S期,g表示G2期、前期、中期、后期和末期。
【详解】A、A图中甲→乙表示分裂期,该时期可能在后期发生染色体数目加倍,C图中e表示G1期,该时期不会发生染色体数目加倍,A错误;
B、B图中a、c表示分裂间期,A图中甲→乙表示分裂期,B错误;
C、图C的g表示G2期、前期、中期、后期和末期,在后期和末期时染色体数:核DNA数为1:1,C错误;
D、e表示G1期,DNA分子复制发生在此后的S期,故将细胞周期阻断在DNA复制前会导致e组细胞数目增多,D正确。
故选D。
20. 为了证明酶的作用具有专一性,某同学设计了如下5组实验,分别选择一定的试剂进行检测,下列有关实验方案的选择和检测结果的叙述,正确的是( )
A. 选②和③,用双缩脲试剂检测;②不变紫色,③变紫色
B. 选③和④,用斐林试剂检测;水浴加热下③无明显变化,④出现砖红色沉淀
C. 选①和④,用斐林试剂检测;水浴加热下①无明显变化,④出现砖红色沉淀
D. 选④和⑤,用斐林试剂检测;水浴加热下④出现砖红色沉淀,⑤无明显变化
【答案】C
【解析】
【分析】1、蛋白质能与双缩脲试剂反应呈现紫色;
2、斐林试剂与还原糖水浴加热,出现砖红色沉淀;
3、实验设计必须遵循单一变量原则和对照原则。
【详解】A、蛋白酶M和淀粉酶都是蛋白质,都能与双缩脲试剂反应呈现紫色,A错误;
B、斐林试剂可以用来判断淀粉是否水解,但不能用来判断蛋白质是否水解,不能证明酶的作用具有专一性,B错误;
C、淀粉和蔗糖都是非还原糖,它们的水解产物都是还原糖,淀粉酶能催化淀粉水解而不能催化蔗糖水解,用斐林试剂可以判断淀粉和蔗糖是否水解,故水浴加热下①无明显变化,④出现砖红色沉淀,C正确;
D、麦芽糖是还原糖,麦芽糖的水解产物也是还原糖,用斐林试剂不能判断麦芽糖是否水解,D错误。
故选C。
21. 下列是有关酶的实验设计思路,正确的是( )
A. 利用淀粉、蔗糖、淀粉酶和斐林试剂可验证酶的专一性
B. 利用胃蛋白酶、蛋清和pH分别为3、7、11的缓冲液验证pH对酶活性的影响
C. 在验证酶的高效性实验中,可选用FeCl3和过氧化氢酶分别催化等量H2O2分解,检测产生的气体总量
D. 探究淀粉酶的最适温度的实验顺序:加入已预保温的淀粉→加入已预保温的淀粉酶→加入缓冲液→保温反应→滴加斐林试剂水浴加热→观察溶液颜色变化
【答案】A
【解析】
【分析】1、淀粉遇碘液变蓝;还原糖与斐林试剂在水浴加热的条件下产生砖红色沉淀。
2、影响酶活性的因素主要是温度和pH,在最适温度(pH)前,随着温度(pH)的升高,酶活性增强;到达最适温度(pH)时,酶活性最强;超过最适温度(pH)后,随着温度(pH)的升高,酶活性降低,低温酶不会变性失活,但高温、pH过高或过低都会使酶变性失活。
【详解】A、淀粉遇碘液变蓝,淀粉酶能够催化淀粉的分解,而蔗糖与碘液不能发生颜色反应,若淀粉未被完全分解,则与碘液产生颜色反应,若淀粉被完全分解,则与碘液不能产生颜色反应,故不能利用淀粉、蔗糖、淀粉酶和碘液验证酶的专一性,而斐林试剂不与淀粉和蔗糖反应,但可以与两者水解后产生的单糖反应,因此利用淀粉、蔗糖、淀粉酶和斐林试剂能验证酶的专一性,A正确;
B、胃蛋白酶催化蛋白质分解的最适pH为2左右,因此不能利用胃蛋白酶、蛋清和pH分别为3、7、11的缓冲液验证pH对酶活性的影响,B错误;
C、在验证酶的高效性实验中,可选用FeCl3和过氧化氢酶分别催化等量H2O2分解,检测产生的气体产生的速率,而不是产生的气体总量(底物相同则总量相同),C错误;
D、探究淀粉酶的最适温度的实验顺序:加入缓冲液→加入已预保温的淀粉→加入已预保温的淀粉酶→保温反应→滴加碘液→观察溶液颜色变化,D错误。
故选A。
22. 下图为在恒温密闭玻璃温室中,连续24 h测定的温室内CO2浓度以及植物CO2吸收速率的变化曲线。据图分析,下列说法中错误的是
A. 6h时,叶肉细胞产生[H]的场所有叶绿体、线粒体和细胞质基质等
B. 18 h时,叶肉细胞中叶绿体产生的O2量大于线粒体消耗的O2量
C. 经过该24 h的变化,该植物积累了一定量的有机物
D. 该植株进行光合作用且吸收CO2的量为0时,在图中对应的时刻是6h和18 h
【答案】C
【解析】
【分析】图中的CO2吸收速率表示该植物的净光合速率,室内CO2浓度变化可表示该植物有机物的积累量。从曲线可知实验的前3小时内植物只进行呼吸作用,6h时叶肉细胞呼吸速率与光合速率相等,此时细胞既不从外界吸收也不向外界释放CO2,其呼吸产生的CO2正好供应给光合作用,所以呼吸速率与光合速率相等的时间点有4个,即6、18小时。图中的CO2吸收速率为净光合速率,当CO2吸收速率大于0时就有有机物的积累,因此图中6~18h均有有机物的积累。
【详解】A、题图可知,6h时既进行光合作用又进行呼吸作用,叶肉细胞产生[H]的场所有叶绿体、线粒体和细胞质基质,A正确;
B、18h时植物的光合作用与呼吸作用相等,而植物叶肉细胞的光合作用强度应大于其呼吸作用强度,故叶肉细胞中叶绿体产生的O2量大于线粒体消耗的O2量,B正确;
C、与24h后相比,室内的二氧化碳浓度升高,所以积累的有机物被消耗而减少,C错误;
D、该植株进行光合作用且吸收CO2的量为0时,说明净光合速率为0,对应的时刻是6h和18h,D正确。
故选C。
【点睛】本题考查细胞呼吸的过程和意义、光反应、暗反应过程的能量变化和物质变化等,解答时能通过温度能影响酶的活性,进而影响光合作用和呼吸作用强度,再来考虑图中的对应点的移动方向,要求考生具有一定的分析、推理和判断的能力。
23. 下面是叶肉细胞在不同光照强度下叶绿体与线粒体的代谢简图,相关叙述错误的是( )
A. 细胞①处于黑暗环境中,该细胞单位时间释放的CO2量即为呼吸速率
B. 细胞②没有与外界发生O2和CO2的交换,可断定此时光合速率等于呼吸速率
C. 细胞③处在较强光照条件下,叶肉细胞光合作用所固定的CO2量为N1
D. 分析细胞④可得出,此时的光照强度较弱且光合速率小于呼吸速率
【答案】C
【解析】
【分析】题图分析:细胞①中仅线粒体有O2的消耗和CO2的生成,故细胞①应处在黑暗环境中,此时只有呼吸消耗,细胞②没有与外界进行气体交换,此时光合速率与呼吸速率相等,细胞③从外界吸收CO2,释放到外界O2,此时光合速率大于呼吸速率,细胞④从外界吸收O2,释放到外界CO2,此时光合速率小于呼吸速率。
【详解】A、细胞①中仅线粒体有O2消耗和CO2的生成,故细胞①应处在黑暗环境中,此时该细胞单位时间内释放的CO2量可表示呼吸速率,A正确;
B、细胞②没有与外界进行气体交换,此时光合速率与呼吸速率相等,B正确;
C、细胞③处在较强光照条件下,叶肉细胞光合作用所固定的CO2量为N1+ N2,C错误;
D、由分析可知,细胞④从外界吸收O2,释放到外界CO2,此时的光照强度较弱且光合速率小于呼吸速率,D正确。
故选C。
24. 某生物兴趣小组欲测定温度对植物光合作用速率的影响,他们将生长状况相同的同种植物随机均分为4组进行实验,在不同的温度下测定叶片质量变化(均考虑为有机物的质量变化)。如图表示在不同温度下,测定某植物叶片质量变化情况的操作流程及结果。如果每天10小时光照,植物长势最好的温度是( )
A. 13℃B. 14℃C. 15℃D. 16℃
【答案】B
【解析】
【分析】据图分析:呼吸作用速率=单位时间内无光处理前后质量减少量=M-(M-X)=X,因此X表示呼吸作用速率,净光合作用速率=单位时间内有光处理前后质量增加量=(M+Y)-(M-X)=Y+X,因此Y+X表示净光合作用速率。真正的光合速率=呼吸速率+净光合速率=X+Y+X=2X+Y。
【详解】据图分析:呼吸作用速率=单位时间内无光处理前后质量减少量=M-(M-X)=X,因此X表示呼吸作用速率,净光合作用速率=单位时间内有光处理前后质量增加量=(M+Y)-(M-X)=Y+X,因此Y+X表示净光合作用速率。真正的光合速率=呼吸速率+净光合速率=X+Y+X=2X+Y。其中,长势最好指的是净光合最高,每天有24小时,10小时光照,14小时黑暗,综合一天有机物累积量:10(X+Y)-14X,带入数据可知,当温度为14℃,结果为22,此时长势最好。
故选B。
25. 在两个相同的密闭、透明玻璃室内各放置一盆长势相似的甲、乙两种植物幼苗,在充足的水分、光照和适宜的温度等条件下,用红外线测量仪定时测量玻璃室内的CO2含量,结果如下表(假设实验期间光照、水分和温度等条件恒定不变)。下列有关分析,错误的是 ( )
A. 在0 ~ 25min期间,影响光合速率的主要因素是CO2浓度
B. 上表数据说明,甲植物比乙植物固定CO2的能力强
C. 在0 ~ 25min期间,甲和乙两种植物光合速率都逐渐减小
D. 在30 ~ 45min期间,甲、乙两种植物仍然在进行光合作用
【答案】B
【解析】
【详解】本题考查了光合作用和呼吸作用的相关知识。
根据题意分析可知:净光合量=总光合量-呼吸量。因实验期间光照、水分和温度等条件恒定不变,所以在0 ~ 25min期间,影响光合速率的主要因素是CO2浓度;从玻璃室内的CO2含量的减少量逐渐递减可以看出,甲和乙两种植物光合速率都逐渐减小;在30 ~ 45min期间,玻璃室内的CO2含量不再减少,说明此时间内,光合作用强度和呼吸作用强度相当,所以甲、乙两种植物仍然在进行光合作用。故A、C、D正确。从表中可以看出,乙种植物的玻璃室内的CO2含量比甲种植物的玻璃室内的CO2含量低,说明乙植物比甲植物固定CO2的能力强,所以B不正确。
26. 在人体生命活动中,细胞不断进行各种氧化反应,很容易产生异常活泼的带电分子或基团。自由基攻击和破坏细胞内各种执行正常功能的生物分子,致使细胞衰老。下列有关说法不正确的是( )
A. 若攻击细胞膜上的受体分子,可能会影响细胞间信息交流
B. 自由基攻击DNA分子时,可能会引起基因突变
C. 若攻击磷脂分子,可能影响葡萄糖进入线粒体氧化分解
D. 人体细胞若能及时清除自由基,可能延缓细胞衰老
【答案】C
【解析】
【分析】细胞衰老的自由基学说是美国科学家Harman 1955年提出的,核心内容有三条:
(1)衰老是由自由基对细胞成分的有害进攻造成的;
(2)这里所说的自由基,主要就是氧自由基,因此衰老的自由基理论,其实质就是衰老的氧自由基理论;
(3)维持体内适当水平的抗氧化剂和自由基清除剂水平可以延长寿命和推迟衰老。
【详解】A、若攻击突触后膜上的受体分子,则神经递质不能作用于下一个神经元,可能会影响细胞间信息交流,A正确;
B、自由基可攻击DNA分子导致基因突变,B正确;
C、葡萄糖在细胞质基质氧化分解形成丙酮酸,丙酮酸进入线粒体氧化分解,C错误;
D、维持体内适当水平的抗氧化剂和自由基清除剂水平可以延长寿命和推迟衰老,D正确。
故选C。
【点睛】本题考查了细胞衰老的自由基学说,意在考查学生的理解和应用能力,解题的关键是理解有氧呼吸的过程,试题难度中等。
27. 下列关于细胞分化的叙述,正确的是( )
A 细胞分化过程中蛋白质种类和数量未发生改变
B. 人体某细胞中存在纤维蛋白原基因说明已经发生细胞分化
C. 人体某细胞中存在血红蛋白说明已经发生细胞分化
D. 随细胞分化的进行,细胞的全能性降低并最终丧失
【答案】C
【解析】
【分析】关于“细胞分化”,考生可以从以下几方面把握:(1)细胞分化是指在个体发育中,由一个或一种细胞增殖产生的后代,在形态,结构和生理功能上发生稳定性差异的过程。(2)细胞分化的特点:普遍性、稳定性、不可逆性。(3)细胞分化的实质:基因的选择性表达。(4)细胞分化的结果:使细胞的种类增多,功能趋于专门化。
【详解】A、细胞分化是基因选择性表达的结果,故细胞分化过程中蛋白质种类和数量会发生改变,A错误;
B、同一个体的所有基因都是由受精卵有丝分裂而来的,含有相同的遗传物质,人体所有的细胞中都存在纤维蛋白原基因,B错误;
C、只有红细胞才能合成血红蛋白,存在血红蛋白说明细胞已经分化,C正确;
D、随细胞分化的进行,细胞的全能性降低,但没有丧失,D错误。
故选C。
28. 如图为温度对光合作用的影响的曲线,下列叙述正确的是( )
A. 两曲线的交点表示光合作用制造有机物的量与呼吸作用消耗的量相等
B. 温度高于25℃时,光合作用制造的有机物的量开始减少
C. 光照相同时间,20℃时植物积累的有机物的量高于25℃
D. 光照相同时间,35℃时光合作用产生的氧气量与30℃相等
【答案】D
【解析】
【分析】1、①总光合作用速率=净光合作用速率+呼吸作用速率,②光合作用制造有机物=合成的有机物=积累有机物+消耗的有机物(呼吸作用消耗的有机物),③叶绿体固定的二氧化碳=光合作用所需要的二氧化碳=从外界吸收的二氧化碳+呼吸释放的二氧化碳。
2、据图所示,虚线表示光合作用净积累有机物的量,实线表示呼吸作用消耗有机物的量。因此总光合作用速率=制造的有机物速率=虚线量+实线量。图中纵坐标的生物学意义是二氧化碳吸收量(植物从外界吸收的二氧化碳量)和二氧化碳的释放量(植物有氧呼吸释放的二氧化碳量)。
【详解】A、虚线表示光合作用净积累有机物的量,实线表示呼吸作用消耗有机物的量。两曲线的交点表示绿色植物积累的有机物的量与呼吸作用消耗的有机物的量相等,A错误;
B、植物积累的有机物量等于净光合作用量,图中虚线表示净光合作用量,光照相同时间,在25℃条件下植物积累的有机物的量最多,高于25℃后有机物积累量减少,B错误;
C、由图可知25℃时植物的净光合速率最高,因此光照相同时间,20℃时植物积累的有机物的量低于25℃,C错误;
D、制造的有机物为总光合量=净光合+呼吸,光照相同时间,35℃时光合作用制造的有机物的量与30℃时相等,光合作用产生的氧气量相等,D正确。
故选D。
29. 下列有关细胞的说法正确的是( )
①没有细胞结构的生物一定不是原核生物,原核生物都是单细胞生物
②不含叶绿体的细胞一定不是植物细胞
③无氧呼吸过程中产生的ATP显著少于有氧呼吸,是因为有更多能量以热能的形式散失
④不含线粒体的真核细胞一定只能进行无氧呼吸;人体内的CO2释放量等于O2消耗量
⑤以RNA为遗传物质的生物一定是原核生物
⑥脂肪不是生物主要能源物质的原因与氧化脂肪耗氧多有关
⑦葡萄糖是运动员进行正常生命活动的直接能源物质,是细胞呼吸最常利用的物质
⑧菠菜叶的下表皮含有丰富且体积较大的叶绿体,是观察叶绿体的理想材料
⑨细胞学说将生物学从器官、组织水平带进细胞水平,并为后来进入分子水平打下基础
⑩运动员肌细胞无氧呼吸过程在第一阶段和第二阶段均释放少量能量,生成少量ATP
A. ①④⑥⑨B. ①④⑥⑨⑩C. ①⑤D. ②③
【答案】A
【解析】
【分析】原核细胞和真核细胞最主要的区别是原核细胞没有核膜包被的典型的细胞核,但是它们均具有细胞膜、细胞质、核糖体以及遗传物质DNA等结构。原核生物虽没有叶绿体和线粒体,但是少数生物也能进行光合作用和有氧呼吸,如蓝细菌。
【详解】①没有细胞结构的生物一定是病毒,一定不是原核生物,①正确;
②植物根部细胞不含叶绿体,但属于植物细胞,②错误;
③无氧呼吸过程中,葡萄糖中能量大部分存留在不彻底的氧化产物酒精或乳酸,少部分能量释放出来,因此无氧呼吸过程中产生的ATP显著少于有氧呼吸,是因为葡萄糖中的能量大部分存留在不彻底的氧化产物酒精或乳酸中,③错误;
④不含线粒体的真核细胞一定只能进行无氧呼吸;人体只有有氧呼吸产生CO2,故人体内的CO2释放量等于O2消耗量,④正确;
⑤以RNA为遗传物质的生物一定是非细胞生物,一定不是原核生物,因为原核生物的遗传物质是DNA,⑤错误;
⑥脂肪和糖类相比,含氧较少,故氧化脂肪耗氧较多,是它不能作为生物主要能源物质的原因之一,⑥正确;
⑦ATP是运动员进行正常生命活动的直接能源物质,⑦错误;
⑧菠菜叶的下表皮不含叶绿体,⑧错误;
⑨细胞学说的创立揭示了生物界的统一性,将生物学从器官、组织水平带进细胞水平,并为后来进入分子水平打下基础,⑨正确;
⑩无氧呼吸第二阶段不放能,⑩错误。
综上所述,①④⑥⑨正确,A正确,BCD错误。
故选A。
30. 下列关于生物学实验的叙述,正确的是( )
A. 观察黑藻叶片染色体的形态时可用改良苯酚品红染液对染色体进行染色
B. 比较过氧化氢在不同条件下的分解的实验,持续加热一定使卫生香的复燃更猛烈
C. 在水绵进行无性繁殖的过程中,会出现核膜的消失和重建
D. 在探究酵母菌细胞呼吸方式的实验中,需要设置有氧和无氧两种条件,其中以无氧为对照组
【答案】C
【解析】
【分析】对比实验:设置两个或两个以上的实验组,通过对结果的比较分析,来探究某种因素对实验对象的影响,这样的实验叫作对比实验,也叫相互对照实验。
【详解】A、黑藻叶片中叶绿体的存在使原生质层呈绿色,会干扰颜色的观察,因此不能用黑藻叶片观察染色体,A错误;
B、持续加热会导致过氧化氢酶失活,故不一定使卫生香的复燃更猛烈,B错误;
C、水绵无性繁殖过程中要进行有丝分裂,会出现核膜的消失、重建过程,C正确;
D、在探究酵母菌细胞呼吸方式的实验中,需要设置有氧和无氧两种条件的对比实验,通入空气的一组和不通空气的一组都是实验组,D错误。
故选C。
二、非选择题(共5小题,40分)
31. 下图是细胞结构模式图,其中⑨易被碱性染料染成深色,⑪是细胞核与细胞质的分界。请据图回答相关问题:
(1)图中所示结构可以利用_____显微镜观察到。其中④仅存在于_____细胞中。
(2)图中具有遗传物质的细胞结构是_____;与植物叶肉细胞比较,洋葱根尖分生区细胞不含有的细胞器是_____;具有双层膜的细胞结构是_____。(均填序号)
(3)为研究各种细胞器的功能,可通过_____(方法)分离细胞中的各种细胞器。研究发现⑦中能储存高浓度的糖类、无机盐等物质,利于_____进入⑦从而使细胞保持坚挺。⑦还含有能分解蛋白质、有机酸、脂质及多糖的各种酸性水解酶,可分解进入液泡膜的各类细胞器碎片,该过程发挥的作用类似于动物细胞中的_____(填细胞器名称)。
【答案】31. ①. 电子 ②. 动物和低等植物细胞
32. ①. ③⑥⑨ ②. ⑥⑦ ③. ③⑥和⑪
33. ①. 差速离心法 ②. 水 ③. 溶酶体
【解析】
【分析】题图分析:结构①为细胞壁;结构②为细胞膜;结构③为线粒体;结构④为中心体;结构⑤为高尔基体;结构⑥为叶绿体;结构⑦为液泡;结构⑧为内质网;结构⑨为染色质,结构⑩为核糖体,结构⑪为核膜。
【小问1详解】
图中所示结构为细胞的亚显微结构,需要利用电子显微镜观察到。其中④为中心体,仅存在于动物和低等植物细胞中。
【小问2详解】
图中具有遗传物质DNA的细胞结构是线粒体、叶绿体和细胞核中的染色体,即图中的③⑥⑨;与植物叶肉细胞比较,洋葱根尖分生区细胞不含有叶绿体和液泡,即图中的⑥⑦;图中具有双层膜的细胞结构线粒体、叶绿体和核膜,即图中的③⑥和⑪。
【小问3详解】
为研究各种细胞器的功能,需要首先用差速离心法分离细胞中的各种细胞器。研究发现⑦液泡中能储存高浓度的糖类、无机盐等物质,因而细胞液渗透压较高,有利于水进入⑦从而使细胞保持坚挺。⑦还含有能分解蛋白质、有机酸、脂质及多糖的各种酸性水解酶,可分解进入液泡膜的各类细胞器碎片,该过程发挥的作用类似于动物细胞中的溶酶体,溶酶体中也有多种水解酶,因而是细胞中的消化车间。
32. 细胞的增殖是细胞重要的生命历程,也是生物体生长,发育、繁殖和遗传的基础。如图甲是观察植物根尖细胞有丝分裂装片得到的各时期的分裂图像,请回答下列问题:
(1)图甲细胞均来自根尖的_______区,这些细胞_______(填“是”或“不是”)同一个细胞。
(2)图甲各个细胞出现的先后顺序是__________________(用字母和箭头表示)。B细胞染色体数目加倍的原因是____________________________________。
(3)图乙和图丙分别是细胞有丝分裂过程中核DNA数目变化(不考虑质DNA)及每条染色体上的DNA数目变化曲线,两图中的c~d段表示的分裂时期是否完全相同?_________(填“是”或“否”)。
(4)若植物体中的细胞处于图甲D时期后发生了分化,细胞的__________不发生改变,但形态、结构和功能会发生改变。细胞的分化是基因__________的结果。
(5)鉴定一个正在进行有丝分裂的细胞是动物细胞还是高等植物细胞,最可靠的方法是观察_______。
A.末期细胞分裂的状态B.细胞核消失和重建的状态
C.纺锤体出现和消失的时期D.染色体行为变化的规律
【答案】 ①. 分生 ②. 不是 ③. C→A→E→B→D ④. 着丝点分裂,姐妹染色单体分开 ⑤. 否 ⑥. 遗传物质 ⑦. 选择性表达 ⑧. A
【解析】
【分析】图甲是观察植物根尖细胞有丝分裂装片得到的各时期的分裂图像,A细胞中的染色体散乱分布,A表示有丝分裂前期,B细胞中的染色体平均分布在细胞两极,B表示有丝分裂后期,C表示有丝分裂间期,D细胞分裂成两个子细胞,D表示有丝分裂末期,E细胞中的染色体的着丝点排列在赤道板位置,E表示有丝分裂中期。
图乙表示细胞有丝分裂过程中核DNA数目变化,间期会发生DNA复制,核DNA数目加倍,末期分裂成两个细胞,核DNA数目减半,恢复到与体细胞相同。因此ac段表示有丝分裂间期的G1期和S期,cd段表示G2期、前期、中期和后期,ef段表示末期。
图丙表示每条染色体上的DNA数目变化曲线,复制之前,每条染色体含有1个DNA分子,复制之后,每条染色体上含有2个DNA分子,后期着丝点分裂,姐妹染色单体分开,每条染色体上含有1个DNA分子,因此ac段表示有丝分裂间期的G1期和S期,cd段表示G2期、前期和中期,ef段表示后期和末期。
【详解】(1)根尖的分生区细胞分裂旺盛,能进行有丝分裂,图甲细胞均来自根尖的分生区,在观察植物细胞有丝分裂过程中,根尖的装片制作要用到解离液,细胞已经死亡,因此显微镜视野中观察到的细胞已经死亡,不能继续分裂,所以图甲中的细胞不是同一个细胞。
(2)由分析可知,A表示前期,B表示后期,C表示间期,D表示末期,E表示中期,因此图甲各个细胞出现的先后顺序是C→A→E→B→D。B细胞表示有丝分裂后期,其细胞染色体数目加倍,原因是着丝点分裂,姐妹染色单体分开。
(3)由分析可知,图乙中的cd段表示G2期、前期、中期和后期,而图丙中的cd段表示G2期、前期和中期,因此图乙和图丙中的c~d段表示的分裂时期不完全相同。
(4)细胞分化是指在个体发育中,由一个或一种细胞增殖产生的后代,在形态,结构和生理功能上发生稳定性差异的过程,一般来说,细胞分化前后,遗传物质不会发生改变,细胞的分化是基因选择性表达的结果。
(5)A、动植物细胞有丝分裂末期细胞质的分裂方式不同,高等植物细胞在赤道板的位置形成细胞板,并由细胞板向四周扩展,最终形成细胞壁,进而形成两个子细胞,而动物细胞在有丝分裂的末期,细胞膜从中部向内凹陷,最后缢裂成两个子细胞,因此观察末期细胞分裂的状态是鉴定一个正在分裂的细胞是高等植物细胞还是动物细胞的可靠方法,A符合题意;
BCD、动植物细胞有丝分裂过程中都有细胞核消失和重建的状态、.都有纺锤体出现和消失的时期和都有相同的染色体行为变化的规律,BCD不符合题意;
故选A。
【点睛】本题以细胞分裂图和曲线图为载体,考查了有丝分裂的相关知识,考生要能够识记细胞分裂各时期的特点,判断所属时期。
33. 主动运输是由载体蛋白介导的物质逆电化学梯度(由浓度梯度和电位梯度共同形成)或浓度梯度运输的跨膜方式。根据能量来源的不同,可分为三种类型;ATP驱动泵、协同转运蛋白以及光驱动泵,相关结构及转运过程如下图。回答下列问题:
(1)物质跨膜运输的方式取决于物质的性质以及细胞膜的结构,细胞膜的基本骨架是__________;图中主动运输过程体现了细胞膜具有__________的功能特性。
(2)ATP驱动泵是ATP酶直接利用ATP水解的能量,实现离子或小分子物质跨膜运输的方式,ATP的结构简式为__________;在绿色植物叶肉细胞中该过程消耗的ATP来自___________(填生理活动);此过程体现了细胞膜上的蛋白质具有__________功能。
(3)小肠上皮细胞吸收葡萄糖的过程伴随着Na+的吸收,该过程中为葡萄糖的运输直接提供驱动力的是Na+的电化学梯度,推测Na+在细胞膜内外的分布情况是__________,结合图示该方式属于___________类型的主动运输。
(4)影响细菌细胞通过光驱动泵吸收氯离子速率的因素有__________(写出两点)。
【答案】(1) ①. 磷脂双分子层 ②. 选择透过
(2) ①. A-P~P~P ②. 细胞呼吸 ③. 催化和运输
(3) ①. 膜外浓度高于膜内 ②. 协同转运蛋白
(4)光照的强弱、光的颜色(或波长)、光驱动泵的多少
【解析】
【分析】被动运输:①自由扩散(与膜内外物质的浓度差有关):不需要载体和能量,如水、CO2、O2、甘油、乙醇等。②协助扩散(影响因素:浓度差、载体):需要载体,但不需要能量,如红细胞吸收葡萄糖。自由扩散:物质通过简单的扩散作用进出细胞,叫做自由扩散,不需要载体协助,不消耗能量。主动运输:物质从低浓度一侧运输到高浓度一侧,需要载体蛋白的协助,同时消耗能量,这种方式叫主动运输。①物质从高浓度到低浓度,需要载体蛋白协助,是协助扩散。②物质从高浓度到低浓度,直接穿过细胞膜,是自由扩散。③物质从低浓度到高浓度,需要载体蛋白协助,需要消耗ATP,是主动运输。
【小问1详解】
细胞膜的基本骨架是磷脂双分子层;主动运输过程体现的细胞膜功能特性是选择透过性。
【小问2详解】
ATP的结构简式为A-P~P~P;在绿色植物叶肉细胞中主动运输消耗的ATP来自细胞呼吸;由题意可知,ATP驱动泵既有ATP酶的功能,又有转运蛋白的功能,体现了细胞膜上的蛋白质具有催化和运输功能。
【小问3详解】
由于Na+的电化学梯度可为葡萄糖的转运提供能量,推测Na+从细胞外流入细胞内是顺浓度梯度的,该方式属于主动运输中的协同转运蛋白类型。
【小问4详解】
光驱动泵的能量来源是光照,因此影响细菌细胞通过光驱动泵吸收氯离子速率的因素有光照的强弱﹑光的颜色(或波长)光驱动泵(载体蛋白)的多少。
34. 下图表示构成生物体的元素、化合物及其作用,A、B、C、E表示不同的生物大分子,a、b、c、e为单体,d、「表示不同的化合物。回答下列相关问题:
(1)若f是细胞内良好的储能物质且在动物和植物中都存在,则f是由___________与脂肪酸发生反应而形成的酯,大多数动物的f含有__________(填“饱和”或“不饱和”)脂肪酸,室温下呈__________态。
(2)从物质组成上来看,与物质C相比,物质A特有的物质为___________。物质d通过细胞膜的方式为___________。若物质E为小麦种子中的主要储能物质,则物质E为__________,物质e为___________。
(3)若物质B有m条肽链,且由n个b脱水缩合形成,则物质B至少含有的氮原子数、氧原子数分别为__________、__________。
【答案】(1) ①. 甘油 ②. 饱和 ③. 固
(2) ①. 核糖、尿嘧啶 ②. 自由扩散 ③. 淀粉 ④. 葡萄糖
(3) ①. n ②. n+m
【解析】
【分析】根据题意和图示分析可知:a、b、d、e小分子分别表示核糖核苷酸、氨基酸、性激素、葡萄糖;A、B、C、E生物大分子分别表示RNA、蛋白质、DNA、糖原或淀粉。
【小问1详解】
f的元素组成为C、H、O,若f是细胞内良好的储能物质且在动物和植物中都存在,则f为脂肪,脂肪是由一分子甘油和三分子脂肪酸发生反应而形成的酯。大多数动物脂肪含有饱和脂肪酸,室温下呈固态。
【小问2详解】
SARS主要由RNA和蛋白质组成,染色体主要由DNA和蛋白质组成,根据元素组成可知,物质A为SARS的遗传物质RNA,物质C为染色体的组成成分DNA,从物质组成上来看,RNA特有的物质是核糖、尿嘧啶;根据d的功能可知物质d为维生素D,为小分子脂质物质,通过细胞膜的方式为自由扩散。物质E含C、H、O元素,且其为生物大分子,若物质E为小麦种子中的储能物质,则物质E为淀粉,物质e为葡萄糖。
【小问3详解】
每个氨基酸至少含有一个氮原子,氨基酸脱水缩合过程不改变氮原子数,因此物质B至少含有的氮原子数为n,蛋白质至少含有的氧原子数=2×氨基酸数-脱去的水分子数=2×n-(n-m)=n+m。
35. 下图甲表示在温度等条件皆适宜下测得的某植物光照强度与光合速率的关系;图乙是某同学用5W的LED灯作为光源做的“探究影响植物光合速率的因素”的实验装置;图丙是将长势良好的某植物置于密闭玻璃罩内培养,用红外线测量仪测得室内的CO2浓度与时间关系的曲线。请分析回答:
(1)图甲中的a点表示___________,影响a点上下移动的外界因素主要是______。
(2)c点时,叶肉细胞中产生ATP的场所有__________________。
(3)当光照强度在图甲的d点时,该植物叶绿体固定的二氧化碳的量是______mg/100cm2/h。如果适当增加CO2浓度,则d点向______移动。
(4)图乙装置实验中每隔15min加大一次广口瓶与灯之间的距离,随着时间与距离的增加,气泡产生速率下降,产生这一结果的原因是_____,导致光合速率下降,O2释放量减小,气泡产生速率下降。
(5)由图丙可推知,密闭玻璃温室中氧气浓度最大的是______点。24点与0点相比,植物体内有机物总量的变化情况是__________。(填“增多”“不变”或“减少”)。
【答案】35. ①. 细胞呼吸释放CO2的速率(细胞呼吸速率或呼吸强度) ②. 温度
36. 细胞质基质、线粒体、叶绿体
37. ①. 18 ②. 右上方
38. 光照强度减弱和CO2浓度降低
39. ①. 18(h) ②. 减少
【解析】
【分析】1、分析图甲:纵坐标代表净光合作用,a点代表呼吸作用强度;c点代表光补偿点,此时植物的光合作用强度等于呼吸作用强度;d代表光饱和点,光照强度超过d之后,光合作用强度不再随光照强度的增加而增加。
2、图乙实验中距离代表光照强度,同时因为实验装置为密封状态,随着光合作用的进行,装置内CO2浓度逐渐降低。
3、图丙密闭玻璃罩中的CO2浓度与时间关系的曲线,其中ef段表示光合速率小于呼吸速率;fh段表示光合速率大于呼吸速率;f点和h点表示光合速率等于呼吸速率;hj段表示光合速率小于呼吸速率。
【小问1详解】
图甲中a点没有光照,植物只进行呼吸作用,所以a点的值代表植物的呼吸速率,植物呼吸作用主要外界影响因素是温度。
【小问2详解】
c点时,植物同时进行光合作用和呼吸作用,叶肉细胞中产生ATP的场所有进行光合作用的叶绿体,进行呼吸作用的线粒体和细胞质基质。
【小问3详解】
当光照强度在图甲d点时,该植物叶绿体固定的二氧化碳的量是它从外界吸收的二氧化碳的量和它自身呼吸作用产生的二氧化碳的量,即12mg/100cm2/h+6mg/100cm2/h=18mg/100cm2/h。d点后光合作用的环境因素不再是光照强度,主要是CO2浓度,如果适当增加CO2浓度,光合作用强度会增大,所需光照强度也要增大,则d点要向右上方移动。
【小问4详解】
乙图实验中广口瓶与灯之间的距离增加,光照强度减弱;随着时间的进行,植物进行光合作用消耗CO2,使CO2浓度降低,二者均可导致光合作用速率下降,O2释放量减小,气泡产生速率下降。
【小问5详解】
密闭玻璃温室中,CO2浓度和O2浓度相互转化,总和保持不变;CO2浓度和有机物含量相互转化,相对值总和保持不变。由图丙可推知,密闭玻璃温室中曲线的最低点(h点:二氧化碳浓度最低)对应的18点,此时氧气浓度最大;24点与0点相比,24点二氧化碳浓度升高,所以有机物减少。
时间
G1
S
G2
M
时长(h)
9
6
2.5
1.5
组别
①
②
③
④
⑤
酶
淀粉酶
蛋白酶M
淀粉酶
淀粉酶
淀粉酶
反应物
蔗糖
蛋白质
蛋白质
淀粉
麦芽糖
记录时间(min)
0
5
10
15
20
25
30
35
40
45
甲种植物(mg/L)
150
113
83
58
50
48
48
48
48
48
乙种植物(mg/L)
150
110
75
50
30
18
8
8
8
8
相关试卷
这是一份河南省许昌高级中学2023-2024学年高一下学期开学考试生物试卷(Word版附解析),共44页。
这是一份2024浙江省浙南名校联盟高一下学期开学考试生物试题含解析,文件包含浙江省浙南名校2023-2024学年高一下学期开学考试生物试题含解析docx、浙江省浙南名校2023-2024学年高一下学期开学考试生物试题无答案docx等2份试卷配套教学资源,其中试卷共36页, 欢迎下载使用。
这是一份2024北京市九中高一下学期开学考试生物含解析,共35页。试卷主要包含了 单项选择题,填空题等内容,欢迎下载使用。