


所属成套资源:沪教版化学九年级下册教案
初中化学沪教版九年级下册第2节 溶液组成的表示教案设计
展开
这是一份初中化学沪教版九年级下册第2节 溶液组成的表示教案设计,共7页。教案主要包含了 溶液的组成, 溶液组成的定量表示等内容,欢迎下载使用。
1.了解溶液组成的含义。
2.掌握用溶质的质量分数表示溶液组成的方法和部分有关计算。
重点难点:
1.重点:溶质质量分数的表示方法及关系式的含义。
2.难点:溶液组成的含义。
教学过程:
[引言](1)在本章已学习了溶液的特征、组成、分类、物质的溶解度等知识,对溶液有了一定的认识。
(2)日常生活和工农业生产中,常碰到溶液的“浓”或“稀”的问题。例如,使用农药时,太浓了可能伤害农作物,太稀了则达不到杀虫效果。这就要求了解溶液中溶质的确切数量,以便掌握。
(3)提出课题,溶液的“组成”究竟是什么含义呢?这是本课时要解决的一个重要课题。
一、 溶液的组成
[说明]在实际应用中,简单的“浓溶液”、“稀溶液”的粗略划分,已经不能满足需要。很多情况下需要准确地知道溶液中溶质的含量。例如,在一定数量的农药中究竟含多少溶质才能既满足杀虫的要求,既节约农药并且又不伤害作物。这就产生了从量的方面研究溶液的需要。
[指导阅读]指导学生阅读教材中有关溶液组成的意义的内容。
要求学生理解:(1)溶液的“浓”或“稀”是由溶质和溶液的量共同决定的。
(2)当溶液中溶质的量和溶液的量都确定了,溶液的组成也就被确定下来了。
例如:已知50 g氯化钠溶液里含2 g NaCl和50 g氯化钠溶液里含4 g NaCl,我们就能确切知道后一种溶液的溶质比前一种溶液的溶质多一倍。
[引导讨论]
就上述例子展开讨论:由于溶液是由溶质和溶剂组成的,所以当溶质或溶剂的量有所变化时,会有以下情况:
1.如果溶质量增大,溶剂量不变。则溶液量会增大,溶液会变浓。
2.如果溶质量减少,溶剂量不变。则溶液量会减少,溶液会变稀。
3.如果溶质量不变,溶剂量增加,则溶液量会增加,溶液会变稀。
4.如果溶质量不变,溶剂量减少,则溶液量会减少,溶液会变浓。
从而我们可以知道溶液的组成变化是由溶质、溶液量的关系决定的。溶液和溶质的量总要选取一定的单位来表示,例如质量单位克或体积单位升等,选用不同的单位时就会有不同的组成表示法。
我们主要学习溶质、溶液的量都用质量单位表示的溶液的组成及有关计算。
二、 溶液组成的定量表示
[指导阅读]教材定义:溶液组成的一种表示方法——溶质的质量分数;
“溶质的质量分数是溶质质量与溶液质量之比”。
溶液质量=溶质质量+溶剂质量
溶液的质量(g)=溶液的体积(cm3)×溶液密度(g.cm-3)
2、溶液质量、体积、密度、溶质的质量分数之间的计算;
3、溶液稀释时溶质质量分数的计算。
【注】在了解溶液组成时,明确溶液的组成是指溶质在溶解度的范围内,溶液各成分在量的方面的关系。因此,对溶液组成的变化来说,某物质的质量分数只能在一定范围内才有意义。例如:20℃时NaCl的水溶液最大的溶质质量分数不能超过26.5%,离开实际可能性,讨论更大质量分数的NaCl溶液是没有意义的。
溶液组成的表示方法:
讨论:某食盐水的溶质的质量分数为16%,它表示什么含义?
这表示在100份质量的食盐溶液中,有16份质量的食盐和84份质量的水。
关于溶质的质量分数的计算,大致包括以下四种类型:
(1)已知溶质和溶剂的量,求溶质的质量分数。
(2)计算配制一定量的、溶质的质量分数一定的溶液,所需溶质和溶剂的量;
(3)溶解度与此温度下饱和溶液的溶质的质量分数的相互换算;
(4)溶液稀释和配制问题的计算。
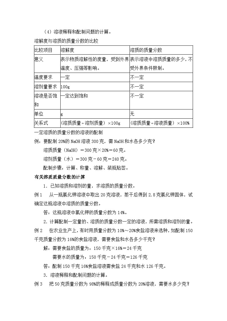
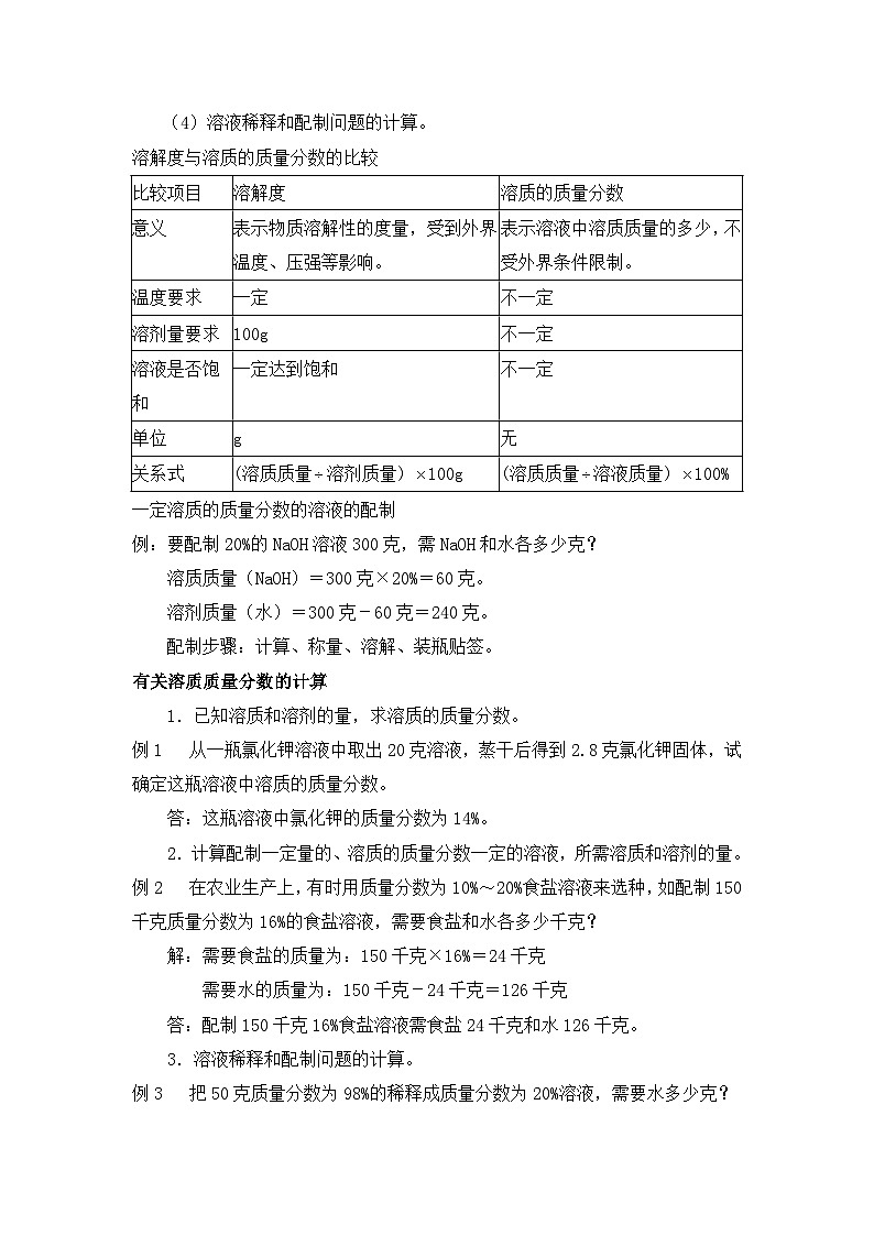
溶解度与溶质的质量分数的比较
一定溶质的质量分数的溶液的配制
例:要配制20%的NaOH溶液300克,需NaOH和水各多少克?
溶质质量(NaOH)=300克×20%=60克。
溶剂质量(水)=300克-60克=240克。
配制步骤:计算、称量、溶解、装瓶贴签。
有关溶质质量分数的计算
1.已知溶质和溶剂的量,求溶质的质量分数。
例1 从一瓶氯化钾溶液中取出20克溶液,蒸干后得到2.8克氯化钾固体,试确定这瓶溶液中溶质的质量分数。
答:这瓶溶液中氯化钾的质量分数为14%。
2.计算配制一定量的、溶质的质量分数一定的溶液,所需溶质和溶剂的量。
例2 在农业生产上,有时用质量分数为10%~20%食盐溶液来选种,如配制150千克质量分数为16%的食盐溶液,需要食盐和水各多少千克?
解:需要食盐的质量为:150千克×16%=24千克
需要水的质量为:150千克-24千克=126千克
答:配制150千克16%食盐溶液需食盐24千克和水126千克。
3.溶液稀释和配制问题的计算。
例3 把50克质量分数为98%的稀释成质量分数为20%溶液,需要水多少克?
解:溶液稀释前后,溶质的质量不变
答:把50克质量分数为98%稀释成质量分数为20%的溶液,需要水195克
例4 配制500毫升质量分数为20%溶液需要质量分数为98%多少毫升?
解:查表可得:质量分数为20%溶液的密度为,质量分数为98%的密度为。
设需质量分数为98%的体积为x
由于被稀释的溶液里溶质的质量在稀释前后不变,所以浓溶液中含纯的质量等于稀溶液中含纯的质量。
答:配制500mL质量分数为20%溶液需63.2mL质量分数为98%
除溶质的质量分数以外,还有许多表示溶液组成的方法。在使用两种液体配制溶液时,可以粗略的用体积分数来表示:
例:用70体积的酒精和30体积的水配制成酒精溶液,溶注液体积约为100毫升(实际略小)该溶液中酒清的体积分数约为70%。
典型例题:
1.要将100 g10%的蔗糖溶液中蔗糖的质量分数增大到20% ,需①添加蔗糖多少克?②蒸发多少克水?
① 解:原溶液中蔗糖的质量 = 100 g ×10% = 10克
设需加蔗糖的质量为x 。
10 g + x
则 ×100% = 20% x = 12.5 g
100 g + x
注意:经常有这样的错误做法:即认为原有溶质10 g,再加10 g蔗糖就可以了,殊不知溶质加倍了,可溶液也增加了,所以得不到原有溶质质量分数的两倍。
② 解:设需蒸发水的质量为y 。
蒸发水时溶质质量不变,仍然为10 g 。
10 g
则 ×100% = 20% y = 50 g
100 g — y
思考:如果要使100 g10%的蔗糖溶液中蔗糖的质量分数减少到5% ,应加多少克水呢?
技巧总结:要使溶液中溶质质量分数加倍,蒸发溶剂量应等于原溶液量的一半;要使溶液中溶质质量分数减半,所加溶剂量应等于原溶液量。
2.防非典期间,某医院要用含溶质质量分数为20%(密度为1.1g/cm3)的过氧乙酸溶液配制成溶质质量分数为0.4%(密度为1.0g/cm3)的消毒液15L,请问需要20%的过氧乙酸溶液体积是多少毫升?水多少毫升?如何配制?
① 计算:
分析:溶液稀释前后,溶质的质量不变。
解:设需要20%的过氧乙酸溶液的质量为x。
15L=15000mL 15000mL×1.0g/mL= 15000g
x × 20% = 15000g × 0.4% x = 300g
20%过氧乙酸溶液的体积 = 300g ÷ 1.1g/mL = 272.7 mL
水的体积 = (15000g - 300g) ÷1.0g/mL=14700 mL
注意:由于溶液体积不可相加减,所以水的体积不可用15000mL—272.7 mL求得;也不可根据15000g×(1—0.4%)/1.0g/mL求得,因为这里求得的是所有水的体积,而并不是稀释过程中所要加的水的体积。
答:略。
② 量取:用适当大小的量筒分别量取272.7 ml的20%的过氧乙酸溶液和14700 ml的水倒入容器中。
③ 稀释:搅拌使之混合均匀,并贴上标签即可。
【随堂检学】
(一)选择题:
1.溶液在稀释过程中不变的是( )
A.溶液的质量 B.溶剂的质量 C.溶质的质量 D.溶质的质量分数
2.将10 g NaCl完全溶解于100 g水中,所得溶液中溶质的质量分数( )
A、等于10% B、大于10% C、小于10% D、无法比较
3.从1 L10%的NaOH溶液中取出100 mL,这100 mL溶液中溶质的质量分数为( )
A、90% B、1% C、11.1% D、10%
4.50 g 15% 的氯化铵溶液中,含氯化铵的质量为( )
A、42.5 g B、7.5 g C、4.25 g D、75 g
5.配制10 g 10%的氯化钠溶液,所选用的量筒的规格最好为( )
A、10毫升 B、50毫升 C、100毫升 D、无所谓
6.下列硝酸钾溶液中,硝酸钾质量分数最大的是( )
A、20 g硝酸钾溶于80 g水中 B、80 g硝酸钾溶液中含硝酸钾20 g
C、19 g水中溶解了6 g硝酸钾 D、40 g硝酸钾质量分数为5%的硝酸钾溶液中又溶解了硝酸钾10 g
7.把400 g 20%的氯化钠溶液稀释成10%的溶液,需加水( )
A、100 g B、200 g C、400 g D、800 g
8.常温下,向100 g 质量分数为5%的蔗糖溶液中加入5 g氯化钠粉末,完全溶解后,溶液中蔗糖的质量分数将( )
A、不变 B、增大 C、减小 D、无法判断
(二)判断题:(请在题后括号里打“√”或“×”)
1.在100g水中加入20gNaCl后完全溶解,则溶液中NaCl的质量分数为20%。( )
2.100g 10%的NaCl溶液与50g 20%的NaCl溶液混合均匀,可得到150g 15%的NaCl溶液。( )
3.100mL10%的酒精溶液与100mL 20%的酒精溶液混合均匀,可得到200mL 15%的酒精溶液。( )
4.100 mL 98%的硫酸(密度为1.84 g/cm3)中含有硫酸184 g 。
(三)填空题:
1. 20%的氢氧化钠溶液,其含义是_________________________________________。
2.将250克硫酸铜晶体(CuSO4·5H2O,溶于水后溶质为CuSO4)溶于4800克水中配成硫酸铜溶液。该溶液中的溶质的质量为 _______克,溶剂的质量为 克,溶液的质量为 克,该溶液中溶质的质量分数为 。
3.从一瓶氯化钾溶液中取出20克溶液,蒸干后得到2.8克的氯化钾固体。则这瓶溶液中溶质的质量分数为_____________。
比较项目
溶解度
溶质的质量分数
意义
表示物质溶解性的度量,受到外界温度、压强等影响。
表示溶液中溶质质量的多少,不受外界条件限制。
温度要求
一定
不一定
溶剂量要求
100g
不一定
溶液是否饱和
一定达到饱和
不一定
单位
g
无
关系式
(溶质质量溶剂质量) 100g
(溶质质量溶液质量) 100%
相关教案
这是一份沪教版九年级下册第2节 溶液组成的表示教案,文件包含专题一近代中国人民的反侵略斗争同步练习教师版2023-2024部编版历史八年级上册docx、专题一近代中国人民的反侵略斗争同步练习学生版2023-2024部编版历史八年级上册docx等2份试卷配套教学资源,其中试卷共19页, 欢迎下载使用。
这是一份初三化学教案:溶液组成的表示方法,共5页。
这是一份初中化学沪教版九年级下册第2节 溶液组成的表示教案设计,共5页。教案主要包含了教学目标,重点难点,导入新课等内容,欢迎下载使用。