微专题4 微粒间作用力的判断及对物质性质的影响-2024年化学 选择性必修2(配人教版)
展开
这是一份微专题4 微粒间作用力的判断及对物质性质的影响-2024年化学 选择性必修2(配人教版),共15页。
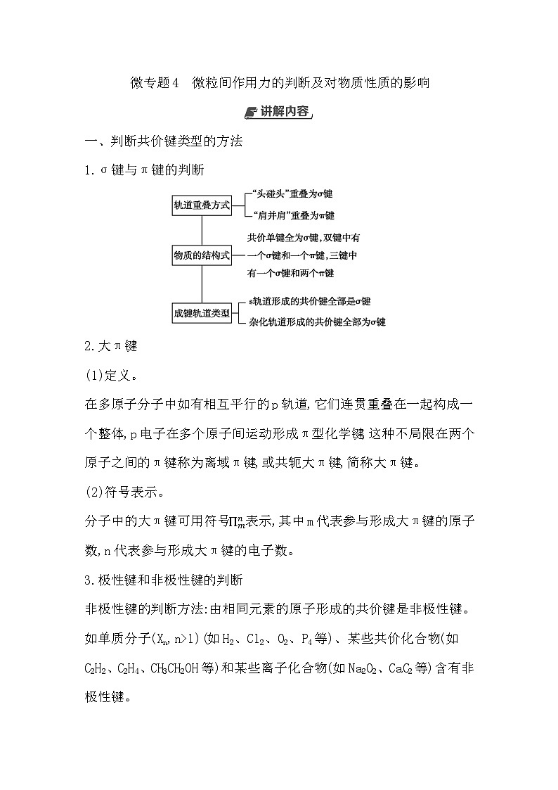
微专题4 微粒间作用力的判断及对物质性质的影响一、判断共价键类型的方法1.σ键与π键的判断2.大π键(1)定义。在多原子分子中如有相互平行的p轨道,它们连贯重叠在一起构成一个整体,p电子在多个原子间运动形成π型化学键,这种不局限在两个原子之间的π键称为离域π键,或共轭大π键,简称大π键。(2)符号表示。分子中的大π键可用符号Πmn表示,其中m代表参与形成大π键的原子数,n代表参与形成大π键的电子数。3.极性键和非极性键的判断非极性键的判断方法:由相同元素的原子形成的共价键是非极性键。如单质分子(Xn,n>1)(如H2、Cl2、O2、P4等)、某些共价化合物(如C2H2、C2H4、CH3CH2OH等)和某些离子化合物(如Na2O2、CaC2等)含有非极性键。极性键的判断方法:由不同元素的原子形成的共价键是极性键。如HCl、CO2、CCl4、SO42-、OH-等都含有极性键。[典型例题1] 按要求完成以下题目。(1)(2022·全国乙卷,节选)一氯乙烯(C2H3Cl)分子中,C的一个 杂化轨道与Cl的3px轨道形成C—Cl 键,并且Cl的3pz轨道与C的2pz轨道形成3中心4电子的大π键(Π34)。 (2)(2022·湖南卷,节选)富马酸亚铁(FeC4H2O4)是一种补铁剂。富马酸分子的结构模型如图所示:富马酸分子中σ键与π键的数目比为 。 (3)(2022·广东卷,节选)一种含Se的新型AIE分子Ⅳ的合成路线如下:++ Ⅰ Ⅱ Ⅲ Ⅳ①关于Ⅰ~Ⅲ三种反应物,下列说法正确的有 。 A.Ⅰ中仅有σ键B.Ⅰ中的Se—Se键为非极性共价键C.Ⅱ易溶于水D.Ⅱ中原子的杂化轨道类型只有sp与sp2E.Ⅰ~Ⅲ含有的元素中,O电负性最大②Ⅳ中具有孤对电子的原子有 。 (4)(2021·全国甲卷,节选)CO2分子中存在 个σ键和 个π键。 (5)(2020·江苏卷,节选)柠檬酸的结构简式为。1 mol柠檬酸分子中碳原子与氧原子形成的σ键的数目为 mol。 (6)(2019·全国Ⅲ卷,节选)NH4H2PO4中,电负性最高的元素是 ;P的 杂化轨道与O的2p轨道形成 键。 (7)(2018·全国Ⅱ卷,节选)气态三氧化硫以单分子形式存在,其中共价键的类型有 种。 解析:(1)一氯乙烯的结构式为,碳为双键碳,采取sp2杂化,因此C的一个sp2杂化轨道与Cl的3px轨道形成C—Cl σ键。(2)由结构模型可知,富马酸的结构简式为HOOCCHCHCOOH,分子中的单键为σ键,双键中含有1个σ键和1个π键,则分子中σ键和π键的数目比为11∶3。(3)①Ⅰ中有σ键,还有大π键,A错误;Se—Se是同种元素间的共价键,因此Ⅰ中的Se—Se为非极性共价键,B正确;烃都难溶于水,因此Ⅱ难溶于水,C错误;Ⅱ中苯环上的碳原子和碳碳双键上的碳原子杂化类型为sp2,碳碳三键上的碳原子杂化类型为sp,D正确;根据同周期元素从左到右电负性逐渐增大,同主族元素从上到下电负性逐渐减小,因此Ⅰ~Ⅲ含有的元素中,O电负性最大,E正确。②根据题中信息可知Ⅳ中O、Se都有孤对电子,碳、氢、硫都没有孤对电子。(4)CO2的结构式为OCO,1个双键中含有1个σ键和1个π键,因此1个CO2分子中含有2个σ键和2个π键。(5)碳原子与氧原子之间无论是单键还是双键均为1个σ键,所以1 mol柠檬酸分子中碳原子与氧原子形成7 mol σ键。(6)元素的非金属性越强,电负性越高,非金属性HI,结合4种物质溶解性的差别可推知溶解性不同的原因是ZnF2为离子化合物,ZnCl2、ZnBr2、ZnI2的化学键以共价键为主,且极性较小。(7)由题图知还存在氢键(H3O+)O—H…N(N5-)、(NH4+)N—H…N(N5-)。答案:(1)(2)①吡啶能与H2O分子形成分子间氢键 ②吡啶和H2O均为极性分子,符合“相似相溶”,而苯为非极性分子(3)甲硫醇不能形成分子间氢键,而水和甲醇均能,且水比甲醇的氢键多(4)化合物Ⅲ(5)三角锥形 低 NH3分子间存在氢键(6)ZnF2为离子化合物,ZnCl2、ZnBr2、ZnI2的化学键以共价键为主,极性较小(7)(H3O+)O—H…N(N5-)(NH4+)N—H…N(N5-)[跟踪训练2] 下列两组命题中,Ⅱ组中命题正确,且能用Ⅰ组中的命题加以解释的是( D )解析:由于相对分子质量HCl>HF,所以范德华力HCl>HF,但HF分子间存在氢键,而HCl分子间不存在氢键,所以沸点HCl低于HF,A项中Ⅱ命题不正确;由于原子半径OH2O,所以范德华力H2S>H2O,但H2O分子间存在氢键,所以分子间作用力H2O>H2S,由于键能H—O>H—S,所以热稳定性H2O强于H2S,分子的热稳定性与分子间作用力无关,所以C项中Ⅰ命题不能解释Ⅱ命题;由于相对分子质量HI>HCl,所以范德华力HI>HCl,沸点HI高于HCl,D项中Ⅱ命题正确,且Ⅰ命题能解释Ⅱ命题。[跟踪训练3] 下列说法正确的是( B )①NH3的熔、沸点比第ⅤA族其他元素氢化物的都高 ②碳原子数相同的多元醇比一元醇在水中溶解度大 ③同温、同压下,冰的密度比液态水的密度小 ④尿素[CO(NH2)2]的熔、沸点比醋酸的高 ⑤邻羟基苯甲酸的熔、沸点比对羟基苯甲酸的低 ⑥水分子稳定是因为水分子间存在氢键A.①④⑤⑥ B.②③④⑤C.①②③④⑤ D.①②③解析:熔、沸点SbH3>NH3>AsH3>PH3,故①错误;羟基可与水形成氢键,碳原子数相同的多元醇比一元醇在水中溶解度大,故②正确;冰中水分子间形成的氢键比液态水中的多,同温、同压下,冰的密度比液态水的密度小,故③正确;尿素分子间形成的氢键比醋酸的多,所以尿素[CO(NH2)2]的熔、沸点比醋酸的高,故④正确;邻羟基苯甲酸形成分子内氢键,对羟基苯甲酸形成分子间氢键,所以邻羟基苯甲酸的熔、沸点比对羟基苯甲酸的低,故⑤正确;水分子稳定性与共价键有关,与氢键无关,故⑥错误。1.75%的医用酒精、含氯消毒剂(如“84”消毒液等)可以有效杀灭病毒。下列关于酒精和含氯消毒剂的有关说法正确的是( C )A.乙醇中与羟基相连的C原子是sp2杂化,另一个C原子是sp3杂化B.乙醇是非极性分子,易溶于水C.1个HClO分子中含有2个σ键D.1个乙醇分子中含有6个σ键、1个π键解析:由乙醇的结构式可知,两个碳原子均形成4个单键即4个σ键,没有孤电子对,均采取sp3杂化,故A错误;乙醇为极性分子,水也是极性分子,且乙醇分子与水分子之间能形成氢键,因此乙醇易溶于水,故B错误;HClO的结构式为H—O—Cl,可知1个HClO分子中含有2个σ键,故C正确;由乙醇的结构式可知,乙醇分子中都是σ键,无π键,故D错误。2.下列模型分别表示C2H2、P4、SF6的结构,下列说法正确的是( C )A.31 g P4分子中含有1 mol σ键B.SF6是由非极性键构成的分子C.1 mol C2H4分子中有5 mol σ键和1 mol π键D.C2H2分子中不含非极性键解析:1 mol P4分子中含有6 mol σ键,因此31 g P4分子中所含σ键为31 g4×31 g·mol-1×6=1.5 mol,A错误;根据SF6的结构模型可知,SF6是由S—F极性键构成的,B错误;成键原子之间最多形成1个σ键,双键中有1个π键,因此1 mol C2H4分子中含有5 mol σ键和1 mol π键,C正确;C2H2分子中所含的碳碳三键是非极性键,D错误。3.硫在不同温度下的状态和分子结构不同,单质硫S8环状分子的结构如图。把硫加热超过其熔点就变成黄色液体;433 K以上液态硫颜色变深,黏度增加;523 K以上黏度下降;717.6 K时硫变为蒸气,蒸气中存在3S84S6 6S412S2,温度越高,蒸气的平均相对分子质量越小。下列说法错误的是( C )A.S8在熔化时只破坏范德华力B.该系列转化3S84S66S412S2 ΔH>0C.S8为立体结构,所以是极性分子,易溶于水等极性溶剂D.S8、S6、S4、S2互为同素异形体,其转化为化学变化解析:S8在熔化时只破坏范德华力,没有破坏共价键,A正确;由“温度越高,蒸气的平均相对分子质量越小”可知,升高温度时气体的分子数增加,即3S84S66S412S2平衡正向移动,ΔH>0,B正确;S8分子是由S原子间形成的非极性键构成的非极性分子,水是极性分子,根据“相似相溶”原理,S8难溶于水等极性溶剂,C错误;同素异形体是同种元素形成的不同单质,其相互转化过程中产生了新物质,属于化学变化,D正确。4.回答下列问题。(1)1 mol CO2中含有的σ键数目为 (设NA为阿伏加德罗常数的值)。 (2)已知CO和CN-与N2结构相似,CO分子内σ键与π键个数之比为 。HCN分子内σ键与π键个数之比为 。 (3)肼(N2H4)分子可视为NH3分子中的一个氢原子被—NH2(氨基)取代形成的另一种氮的氢化物。肼可用作火箭燃料,燃烧时发生的反应为N2O4(l)+2N2H4(l)3N2(g)+4H2O(g) ΔH=-1 038.7 kJ/mol。若该反应中有4 mol N—H断裂,则形成的π键有 mol。 (4)C、H元素形成的化合物分子中共有16个电子,该分子中σ键与π键的个数之比为 。 (5)1 mol乙醛分子中含有σ键的个数为 ,1个CO(NH2)2分子中含有σ键的个数为 。 解析:(1)CO2分子内含有两个碳氧双键,双键中一个是σ键,另一个是π键,则1 mol CO2中含有σ键的数目为2NA。(2)N2的结构式为N≡N,推知CO的结构式为C≡O,含有1个σ键、2个π键;CN-的结构式为[C≡N]-,HCN分子的结构式为H—C≡N,1个HCN分子中σ键与π键均为2个。(3)反应中有4 mol N—H断裂,即有1 mol N2H4参加反应,生成1.5 mol N2,则形成的π键有3 mol。(4)设分子式为CmHn,则6m+n=16,解得m=2,n=4,即C2H4,结构式为。单键为σ键,双键有1个σ键和1个π键,所以1个C2H4中共含有5个σ键和1个π键。(5)乙醛和CO(NH2)2的结构简式分别为、,故1 mol乙醛中含有3.612×1024个σ键,1个CO(NH2)2分子中含有7个σ键。答案:(1)2NA (2)1∶2 1∶1(3)3 (4)5∶1 (5)3.612×1024 75.(1)一定条件下,CH4、CO2都能与H2O形成笼状结构(如图所示)的水合物晶体,其相关参数见下表。CH4与H2O形成的水合物晶体俗称“可燃冰”。①“可燃冰”中分子间存在的两种作用力是 。 ②为开采深海海底的“可燃冰”,有科学家提出用CO2置换CH4的设想。已知图中笼状结构的空腔直径为0.586 nm,根据上述图表,从物质结构及性质的角度分析,该设想的依据是 。 (2)H2O与CH3CH2OH可以任意比例互溶,除因为它们都是极性分子外,还因为 。 解析:(1)②根据题给数据可知,笼状结构的空腔直径是0.586 nm,而CO2分子的直径是0.512 nm,笼状结构的空腔直径大于CO2分子的直径,而且CO2与水分子之间的结合能大于CH4的,因此可以实现用CO2置换CH4的设想。答案:(1)①氢键、范德华力②CO2的分子直径小于笼状结构的空腔直径,且与H2O的结合能大于CH4的(2)H2O与CH3CH2OH之间可以形成氢键 对物质熔、沸点的影响①含有分子间氢键的物质熔、沸点往往比同系列氢化物的熔、沸点高,如ⅤA、ⅥA、ⅦA三个主族中NH3、H2O和HF的熔、沸点反常高;②含有分子内氢键的物质,熔、沸点一般会有所降低,如有分子内氢键的邻硝基苯酚熔点(45 ℃)比有分子间氢键的间硝基苯酚熔点(96 ℃)和对硝基苯酚熔点(114 ℃)都要低对溶解度的影响在极性溶剂中,如果溶质分子与溶剂分子之间可以形成氢键,则溶质的溶解度增大,如HF和NH3在水中的溶解度比较大。而溶质分子内如果能够形成氢键,它在极性溶剂中的溶解度则会有所降低选项Ⅰ组Ⅱ组A相对分子质量:HCl>HF沸点:HCl高于HFB键能:H—O>H—S沸点:H2O高于H2SC分子间作用力:H2O>H2S稳定性:H2O强于H2SD相对分子质量:HI>HCl沸点:HI高于HCl分子分子直径/nm分子与H2O的结合能E/(kJ·mol-1)CH40.43616.40CO20.51229.91

