所属成套资源:2024春高中地理新人教版必修第二册课后限时训练(21份)
人教版 (2019)必修 第二册第三节 中国国家发展战略举例达标测试
展开
这是一份人教版 (2019)必修 第二册第三节 中国国家发展战略举例达标测试,共8页。
【A基础培优练】
时间:30分钟 总分:51分
(知识点1:建设主体功能区。知识点2:推动区域协调发展。知识点3:拓展蓝色经济空间。知识点4:维护海洋权益)
一、单项选择题(每小题3分,共45分)
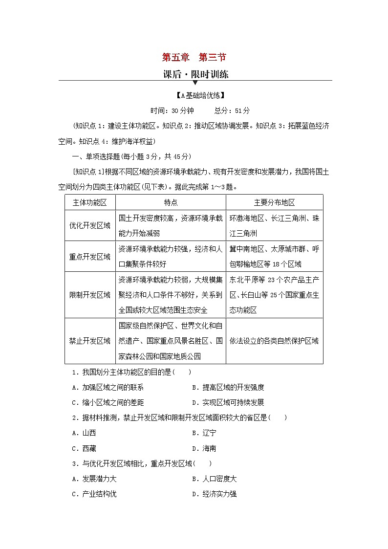
[知识点1]根据不同区域的资源环境承载能力、现有开发密度和发展潜力,我国将国土空间划分为四类主体功能区(见下表)。据此完成第1~3题。
1.我国划分主体功能区的目的是( )
A.加强区域之间的联系B.提高区域的开发强度
C.缩小区域之间的差距D.实现区域可持续发展
2.据材料推测,禁止开发区域和限制开发区域面积较大的省区是( )
A.山西B.辽宁
C.西藏D.海南
3.与优化开发区域相比,重点开发区域( )
A.发展潜力大B.人口密度大
C.产业结构优D.经济实力强
【答案】1.D 2.C 3.A 【解析】第1题,结合材料可知,我国主体功能区根据不同区域的资源环境承载能力、现有开发密度和发展潜力,我国将国土空间划分为优化开发区域、重点开发区域、限制开发区域、禁止开发区域,目的就是各主体功能区根据所在区域的特点,根据本区域的实际情况,制定适合本区域发展的道路,实现区域可持续发展,D项正确。第2题,结合材料可知,西藏资源匮乏,自然保护区众多,关系到全国或较大区域范围生态安全的区域众多,因此西藏禁止开发区域和限制开发区域面积大,C项正确。第3题,结合材料可知,优化开发区域主要位于环渤海地区、长江三角洲、珠江三角洲的东部经济发达地区,重点开发区域位于冀中南地区、太原城市群、呼包鄂榆地区等18个区域,与优化开发区域相比,重点开发区域资源环境承载能力较强,经济和人口集聚条件较好,发展潜力大,A项正确;人口密度、产业结构以及经济实力不如优化开发区域。
[知识点2](2023年陕西西安期末)党的二十大报告指出,深入实施区域协调发展战略,推进京津冀协同发展。下图为京津冀协同发展关系图。据此完成第4~5题。
4.京津冀协同发展过程中,河北发展工业的主要优势是( )
A.各类矿产资源丰富B.加工工业水平高
C.工业生产成本低D.生态环境质量优
5.北京在京津冀协同发展过程中,应重点发展( )
A.交通枢纽职能B.高新技术产业
C.非首都职能D.先进制造业
【答案】4.C 5.B 【解析】第4题,读图可知,河北采掘业、重加工工业占优,属于资源型区域,原料丰富,土地充足,工业生产成本较低,C项正确。河北资源丰富但不是各类矿产资源都丰富,A项错误;加工工业水平高的是天津,B项错误;采掘业、重加工工业对生态环境的破坏较强,D项错误。第5题,北京作为知识型区域,在京津冀协同发展过程中,应扬长避短,重点发展技术导向型的高新技术产业,B项正确;交通枢纽职能以及非首都职能不是重点发展对象,先进制造业是天津的重点发展对象。
[知识点3]读江苏省海岸示意图,完成第6~7题。
6.下列关于连云港海洋资源开发利用的说法,正确的是( )
①春季多大风天气,蒸发旺盛,有利于晒盐 ②实施海水淡化工程是解决当前用水紧张的主要途径 ③海洋空间利用的主要方式是港口建设和海洋运输 ④适宜大规模开发利用潮汐能
A.①②B.②③
C.①③D.②④
7.近年来,江苏海域实施“伏季休渔”制度,主要目的是( )
A.便于检修渔船,发展生态渔业
B.保护海洋渔业资源的再生能力
C.防治赤潮、咸潮等海洋污染问题
D.推动近海水产养殖业的发展
【答案】6.C 7.B 【解析】第6题,连云港降水集中在夏季,春季多大风天气,蒸发旺盛,有利于晒盐,①正确;海水淡化工程需要强大的资金及技术支持,不是解决当前用水紧张的主要途径,②错误;海洋空间利用的主要方式是港口建设和海洋运输,③正确;连云港海区有航线经过,且有海洋保护区,不适合大规模开发潮汐能,④错误。第7题,我国实施“伏季休渔”制度,主要目的是给鱼类的繁殖提供时间,保护海洋渔业资源的再生能力。
[知识点3](2023年四川甘孜州期末)近年来,我国沿海多地加速推进“海上风电—海水制氢”项目开发,下图示意该项目开发模式。据此完成第8~9题。
8.“海上风电—海水制氢”项目开发的目的是( )
A.发展特色产业,消除贫困
B.发展低碳经济,实现节能减排
C.巩固海防,维护海洋权益
D.转变消费习惯,提倡可持续消费
9.在海上建设风力发电,有利于( )
A.减少建设成本B.扩大能源市场
C.防御海洋灾害D.拓展蓝色经济空间
【答案】8.B 9.D 【解析】第8题,通过清洁能源制氢,可以改善能源消费结构,发展低碳经济,提高能源利用效率,减少碳排放,实现节能减排,B项正确;“海上风电—海水制氢”项目是高投入项目,不能消除贫困,对巩固海防作用不大,A、C项错误;转变消费习惯不是该项目开发的目的,D项错误。第9题,海上风力发电比陆地风力发电成本高,A项错误;读图可知,海上风力发电主要是为海水制氢提供能源,未能扩大能源市场,B项错误;海上风力发电不能防御海洋灾害,C项错误;通过对海洋空间和水资源的利用可以拓展蓝色经济空间,D项正确。
[知识点4](2023年江苏南通期中)永暑礁是我国南海的珊瑚岛礁,永暑岛(下图)是在永暑礁的基础上,利用大型挖泥船将海底礁石搅碎,并将碎石和泥沙一起吹填造地而成的岛屿,面积约2.8平方千米。据此完成第10~12题。
10.根据《联合国海洋法公约》规定,M水域属于( )
A.毗连区B.公海
C.内水D.专属经济区
11.开发永暑礁周边海域的自然资源属于( )
A.海洋经济权益B.海洋政治权益
C.海洋安全利益D.海洋科学利益
12.南海对于我国建设海洋强国的重要意义,包括( )
①保卫国家主权和领土完整 ②确保南海海洋资源的安全 ③维护我国对外海上航运通道安全 ④帮助我国建立海洋霸权
A.①②③B.①②④
C.②③④D.①③④
【答案】10.C 11.A 12.A 【解析】第10题,由图可知,M水域位于领海基线以内,属于内水,C项正确。第11题,海域的自然资源具有经济价值,属于海洋经济权益,A项正确;海洋政治权益、海洋安全利益、海洋科学利益与自然资源关系相对较小。第12题,南海诸岛自古以来就是我国固有领土,资源丰富,生态环境复杂多样,且位于国际重要航线上,加强南海的管控和开发对保卫国家主权和领土完整、确保南海海洋资源的安全、维护我国对外海上航运通道安全、改善南海海洋生态环境均有重大意义,①②③正确;我国是一个和平、合作、负责任的大国,加强南海的管控和开发并不是为了帮助我国建立海洋霸权,④错误。
[知识点2]下图为上海市和川渝地区示意图。读图,完成第13~15题。
13.与上海市相比,川渝地区发展经济的地理优势是( )
①水陆交通便利 ②矿产、水能等资源丰富
③土地和用工成本低 ④技术力量雄厚
A.①②B.①③
C.②③D.③④
14.为推动长江流域的综合开发,两区域在生态环境方面可以开展的合作是( )
A.航道建设B.西电东送
C.劳务输出D.水土保持
15.在长江三角洲产业分工协作方面,上海应重点发展( )
A.国际金融、文化创意、对外贸易
B.机械制造、服装制造、石油化工
C.原料重化工业、现代农业、旅游业
D.高端装备制造、临空经济、现代物流业
【答案】13.C 14.D 15.A 【解析】第13题,与上海市相比,川渝地区经济发展较为落后,交通、资金、技术方面远不及上海市,但川渝地区矿产、水能等资源丰富,土地和用工成本低,这些成为其区域发展的地理优势。第14题,航道建设、西电东送、劳务输出均为经济合作,只有水土保持属于生态环境方面的做法。第15题,上海经济发达,拥有先进技术和雄厚资金,并占据优越区位,应向高精尖方向发展,重点发展国际金融、文化创意、对外贸易。
二、不定项选择题(每小题3分,共6分)
[知识点1](2023年北京朝阳区期中)《北京市主体功能区规划》确定了世界自然文化遗产、地质公园、重要水源区等六类63处禁止开发区域,如北京西山森林公园、颐和园、密云水库、延庆地质公园等。据此完成第16~17题。
16.北京市的禁止开发区域面积占到全市土地面积的18.4%,这些地区( )
A.呈片状分布于其他三类功能区域之中
B.严禁进行工业化、城镇化开发
C.全部属于建筑物高大密集的建成区
D.大多是集中连片的风景名胜区
17.首都功能核心区是北京市特有的主体功能区,下列做法符合该功能区发展方向的有( )
A.以保护和传承历史文化为宗旨
B.大刀阔斧进行旧城改造
C.严格限制大型服务设施的新建和扩建
D.积极引导旧城人口适度外迁
【答案】16.AB 17.ACD 【解析】第16题,根据材料可知,这些禁止开发区域都占有一定的地域面积,分布比较广泛,优化开发区域、重点开发区域和限制开发区域中都有局部分布,因此禁止开发区域呈片状分布于其他三类功能区域之中,且不作开发,A项正确;禁止开发区域严禁进行工业化、城镇化开发,B项正确;建筑物高大稠密,是中心商务区的特征,禁止开发区域不具备此特征,C项错误;禁止开发区域分散分布特征明显,D项错误。第17题,北京首都功能核心区要突出其政治中心、文化中心、国际交往中心、科技创新中心的功能,保护和传承历史文化,是凸显其文化中心功能,A项正确;严格限制大型服务设施的新建和扩建,有利于保护原有文化设施,C项正确;积极引导旧城人口适度外迁,有利于降低城市环境压力,凸显其首都功能,D项正确;大刀阔斧进行旧城改造,容易破坏历史文物,应当进行保护、修缮和传承,B项错误。
【B素养提升练】
一、单项选择题
《中国海洋21世纪议程》明确指出:中国应该实行以发展海洋经济为中心的海洋战略。据此完成第1~2题。
1.下列对我国海洋国情的叙述,正确的是( )
A.以温带海区为主,大部分海区冬季海面结冰
B.海洋资源以波浪能等能源为主
C.海岸线漫长,但大陆架狭窄
D.海洋环境状况不容乐观
2.下列对于发展海洋经济的理解,正确的是( )
①合理创造发展空间,进行基础设施建设 ②提高海洋资源勘探技术,开发更多资源 ③海洋有极强的自净能力,对污染物的排放限制较少 ④升级海洋产业结构,发展海洋高技术产业和海洋服务业
A.①②③B.②③④
C.①②④D.①③④
【答案】1.D 2.C 【解析】第1题,我国海区跨温带、亚热带、热带,其中亚热带、热带海区面积广大;我国海洋资源丰富,有油气资源、金属矿物资源、生物资源以及潮汐能、波浪能等;我国海岸线漫长,大陆架宽广;我国海洋环境质量恶化的总趋势仍未得到有效遏制,河口、海湾以及大中城市邻近海域污染严重,海洋生态破坏加剧,海洋环境状况不容乐观。第2题,发展海洋经济,要保护好海洋生态环境,控制海洋污染物的排放,加强海洋污染联防联治,海陆并举进行海洋污染物整治,③错误;我国海洋资源利用方式较为粗放,经济效益较低,应提高海洋资源勘探技术,开发更多资源,②正确;我国海洋产业结构层次较低,应升级海洋产业结构,加强基础设施建设,发展海洋高技术产业和海洋服务业,①④正确。
二、非选择题
3.阅读图文材料,完成下列问题。
材料一 推动长江经济带发展,必须从中华民族长远利益考虑,把修复长江生态环境摆在压倒性位置,共抓大保护、不搞大开发,努力把长江经济带建设成为生态更优美、交通更顺畅、经济更协调、市场更统一、机制更科学的黄金经济带。
材料二 下图为长江经济带示意图。
(1)简述长江经济带发展的优越社会经济条件。
【答案】人口稠密,劳动力丰富;社会经济发达,产业基础雄厚;水陆交通便利;国家政策扶持;市场广阔。
(2)为实现经济更协调,分析长江上游地区与长江三角洲如何实现优势互补。
【答案】长江三角洲为长江上游地区提供资金、技术和人才支持;长江上游地区为长江三角洲提供能源、原料;长江三角洲的劳动密集型和资源密集型产业向长江上游地区转移,实现优势互补,合作共赢。
(3)为实现生态更优美,修复长江生态环境需要采取哪些措施?
【答案】实施好长江防护林体系建设,对水土流失及岩溶地区石漠化治理,退耕还林还草,水土保持,河湖和湿地生态修复等工程;整治长江航道,处理好防洪、通航、发电的矛盾;控制和治理沿江水污染。主体功能区
特点
主要分布地区
优化开发区域
国土开发密度较高,资源环境承载能力开始减弱
环渤海地区、长江三角洲、珠江三角洲
重点开发区域
资源环境承载能力较强,经济和人口集聚条件较好
冀中南地区、太原城市群、呼包鄂榆地区等18个区域
限制开发区域
资源环境承载能力较弱,大规模集聚经济和人口条件不够好,关系到全国或较大区域范围生态安全
东北平原等23个农产品主产区、长白山等25个国家重点生态功能区
禁止开发区域
国家级自然保护区、世界文化和自然遗产、国家重点风景名胜区、国家森林公园和国家地质公园
依法设立的各类自然保护区域
相关试卷
这是一份必修 第二册第二节 我国区域发展战略综合训练题,共8页。
这是一份地理必修 第二册第一节 交通运输与区域发展一课一练,共8页。

