


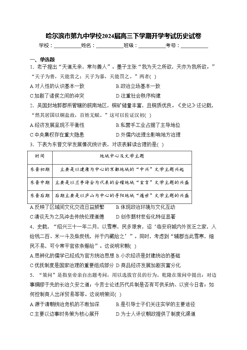
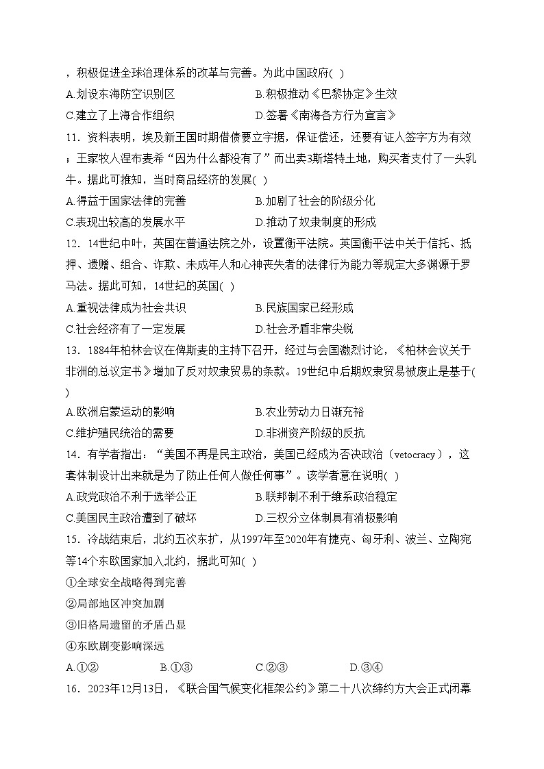
哈尔滨市第九中学校2024届高三下学期开学考试历史试卷(含答案)
展开2024届湖北部分学校下学期高三2月开学考试历史试卷: 这是一份2024届湖北部分学校下学期高三2月开学考试历史试卷,文件包含湖北部分学校2023-2024学年下学期高三2月开学考试历史pdf、湖北部分学校2023-2024学年下学期高三2月开学考试历史答案pdf等2份试卷配套教学资源,其中试卷共8页, 欢迎下载使用。
黑龙江省哈尔滨市第九中学2023-2024学年高三下学期开学考试历史试卷(Word版附解析): 这是一份黑龙江省哈尔滨市第九中学2023-2024学年高三下学期开学考试历史试卷(Word版附解析),共14页。试卷主要包含了单项选择题,材料题等内容,欢迎下载使用。
黑龙江省哈尔滨市第九中学校2023-2024学年高二上学期期末考试历史试卷: 这是一份黑龙江省哈尔滨市第九中学校2023-2024学年高二上学期期末考试历史试卷,共8页。