还剩3页未读,
继续阅读
所属成套资源:冀教版六年级上册数学教案全册
成套系列资料,整套一键下载
冀教版数学六年级上册 三 百分数-第7课时 整理与复习教案
展开
这是一份冀教版数学六年级上册 三 百分数-第7课时 整理与复习教案,共6页。
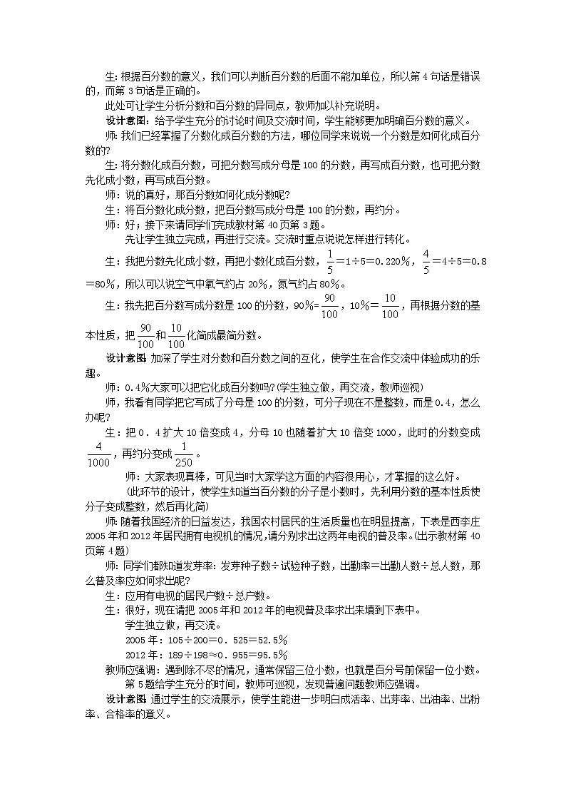
第7课时 整理与复习教学内容冀教版小学数学六年级上册第40一41页。教学提示 教学目标 教学目标 1.经历本单元所学知识系统复习与整理,基本技能巩固和提高的过程。 2.进一步认识百分数,掌握百分数和分数(小数)互化以及求百分数的方法,能解决有关百分数的简单实际问题。 3.培养自主复习与整理知识的良好习惯,发现学习中的问题,提高学习效果,增强学好数学的自信心。 重点、难点重点分数、小数、百分数的联系和区别。难点分数、小数、百分数的互化。教学准备 教具:小黑板。教学过程(一)复习导入:师:本单元我们认识了百分数以及百分数的意义,谁能告诉大家什么是百分数以及如何理解百分数的意义?生:表示一个数是另一个数的百分之几的数叫做百分数。生:百分数又叫做百分比或百分率…… 设计意图:通过复习百分数的意义,加深学生对百分数意义的理解,也为今天的学习做好铺垫。二、新课组织师:现在我们就根据百分数的意义来解决一些日常生活中的小问题。我们来看第1题。(教材第40页第1题) 先让学生同桌互相说说题目中每个百分数表示的意义,然后组织全班交流。师:我们接着来看第2题。 学生自主探究,合作交流。生:根据成活率=成活的棵数÷植树的棵数,成活的棵数和植树的棵数相等时,成活率才是百分之百,也是最高的成活率,成活的棵数不可宫SL匕植树的棵数多。第1句话是错误的。生:105%表示实际植树的棵数比计划植树的棵数多,属于超额完成任务。第2句话是正确的。生:根据百分数的意义,我们可以判断百分数的后面不能加单位,所以第4句话是错误的,而第3句话是正确的。此处可让学生分析分数和百分数的异同点,教师加以补充说明。设计意图:给予学生充分的讨论时间及交流时间,学生能够更加明确百分数的意义。师:我们已经掌握了分数化成百分数的方法,哪位同学来说说一个分数是如何化成百分数的?生:将分数化成百分数,可把分数写成分母是100的分数,再写成百分数,也可把分数先化成小数,再写成百分数。师:说的真好,那百分数如何化成分数呢?生:将百分数化成分数,把百分数写成分母是100的分数,再约分。师:好;接下来请同学们完成教材第40页第3题。 先让学生独立完成,再进行交流。交流时重点说说怎样进行转化。生:我把分数先化成小数,再把小数化成百分数,=1÷5=0.220%,=4÷5=0.8=80%,所以可以说空气中氧气约占20%,氮气约占80%。生:我先把百分数写成分数是100的分数,90%=,10%=,再根据分数的基本性质,把和化简成最简分数。设计意图:加深了学生对分数和百分数之间的互化,使学生在合作交流中体验成功的乐趣。师:0.4%大家可以把它化成百分数吗?(学生独立做,再交流,教师巡视)师,我看有同学把它写成了分母是100的分数,可分子现在不是整数,而是0.4,怎么办呢?生:把0.4扩大10倍变成4,分母10也随着扩大10倍变1000,此时的分数变成,再约分变成。 师:大家表现真棒,可见当时大家学这方面的内容很用心,才掌握的这么好。 (此环节的设计,使学生知道当百分数的分子是小数时,先利用分数的基本性质使分子变成整数,然后再化简)师:随着我国经济的日益发达,我国农村居民的生活质量也在明显提高,下表是西李庄2005年和2012年居民拥有电视机的情况,请分别求出这两年电视的普及率。(出示教材第40页第4题)师:同学们都知道发芽率:发芽种子数÷试验种子数,出勤率=出勤人数÷总人数,那么普及率应如何求出呢?生:应用有电视的居民户数÷总户数。生:很好,现在请把2005年和2012年的电视普及率求出来填到下表中。 学生独立做,再交流。 2005年:105÷200=0.525=52.5% 2012年:189÷198≈0.955=95.5%教师应强调:遇到除不尽的情况,通常保留三位小数,也就是百分号前保留一位小数。 第5题给学生充分的时间,教师可巡视,发现普遍问题教师应强调。设计意图:通过学生的交流展示,使学生能进一步明白成活率、出芽率、出油率、出粉率、合格率的意义。 出示: 师:小明去超市买了1大盒和1小盒橙汁,回来时发现小盒的包装纸上写着,净含量;200 mL,原汁含量:70 mL;大盒上写着:净含量:500mL,原汁含量:300mL,小明想先喝浓度大的那一盒,该怎么办?生:分别算出两盒的浓度。师;那浓度应如何求呢?(教师组织学生理解浓度的意思,浓度就是表示原汁含量占橙汁原含量的百分之几,再根据求—个数是另一个数的百分之几用除法进行计算) 学生独立解答后组织交流。 小盒橙汁的浓度:70÷200=0.35=35% 大盒橙汁的浓度:300÷500=0.6=60% 60%>35%,大盒橙汁的浓度大。三、巩固练习1.需调查本学校的学生人数,男生人数和女生人数,再利用求一个数是另一个数的百分之几用除法计算,求出六年级学生人数占全校学生总数的百分之几,男生人数和女生人数占全校学生总数的百分之几。2.学生独立做,再两两交流,教师巡视。(根据小数和百分数的互化及分数和百分数的互化解决)3.需求出成活的棵数,再用成活的棵数÷月季的总棵数算出成活率。(学生交流合作,教师应强调像告和昙这样的分数,分子除以分母除不尽时,通常要把商保留三位小数,再化成百分数)4.用面粉的质量除以小麦的重量再乘100%就是小麦的出粉率。(学生独立做) 5.先算出每天吃2个苹果的重量,再利用求一个数的百分之几用乘法计算,用求出的重量分别乘碳水化合物和蛋白质的含量百分比。 (三)巩固新知:1.0.23%读作( );百分之一 点一五写作( )。2.表示( )是( )百分之几的数,叫做百分数。百分数又叫做( )或( )。 3.小数化成百分数时,可把小数点向( )移动( )位,添上( )。4.百分数化成小数时,先去掉( ),再把小数点向( )移动( )位。5.将百分数化成分数时,先把百分数写成分母是( )的分数,再约分。6.将分数化成百分数时,可先把分数写成分母是( )的分数,再写成百分数,也可把分数先化成( ),再写成百分数。7.=0.125==( )% 8.2.3%用分数表示是( ),和35%相等的分数是( ),某班近视眼的学生占本班总人数的36%,用分数表示是( )。9.把20 g盐溶入80 g水中,盐占盐水的( )%。 10.栽800棵树,有40棵没有成活,成活率是( )%。 答案:1. 百分之零点二三 1.15% 2. 一个数 另一个数 百分比 百分率 3. 右 两 百分号 4.百分号 左 两 5. 100 6. 100 小数 7. 16 3 12.5 8. 9. 20 10. 95 (四)达标反馈1.快乐ABC。(将正确答案的序号填在括号里) ⑴把3.69%的百分号去掉,这个数( )。 A.大小不变 B.扩大10倍 C.扩大100倍⑵0.5%化成小数是( )。 A.0.05 B.50 C.0.005⑶六(1)、六(2)班两个班在同一次测试中都有2名学生不及格,甲班的及格率却比乙班的及格率高。这是因为( )。 A.两班人数一样多 B.甲班人数多 C.乙班人数多2.填一填。 ⑴在0.8、0.85、、87%这四个数中,最大的数是( ),最小的数是( )。⑵45÷( )=( ):20==( )%3.判断题。 ⑴某班今天的出勤率是96%,缺勤率是4%。⑵把10 g糖溶人50 g水中,糖占糖水的50%。⑶有150棵树成活了,成活率是150%。 ( )⑷百分率最大是100%。 ( )⑸实际产量比计划产量增长15%,表示实际产量是计划产量的115%。⑹一种商品,先提价,再降价20%,现价与原价相等。4.六年级有学生100人,达到《国家体育锻炼标准》(儿童组)的有96人。达标率是多少?5.某冷饮店新购进一批雪糕,第一天卖出30%,第二天卖出的相当于第一天的150%,比第一天多卖出150根,这批雪糕共有多少根?答案:1.⑴B ⑵C ⑶C 2. ⑴ 0.8 ⑵60 15 753.⑴× ⑵× ⑶× ⑷× ⑸√ ⑹×4.96%5.1000根(五)课堂小结师:通过这节课的学习,你有哪些收获? 设计意图:通过归纳总结,学生加深分数、小数及百分数之间的互化,提高学生解决问题的能力。(六)布置作业1.哪种品牌罐头的合格率高? 2.某地区共有鸟类大约2350种,其中4%为珍稀鸟类。这个地区大约有多少珍稀鸟类?3.一本书共有600页,丽丽第一天看了全书的30%,第二天看了剩下的50%,还剩下多少页没看?4.球从高处落下,每次接触地面后弹起的高度都是前一次下落高度的40%,如果球从 35m高的地方落下,那么第二次弹起的高度是多少米?答案:1.A品牌;43÷50=86% B品牌;54÷60=90% 86%<90% B品牌罐头的合格率高 2.2350×4%=94(种)3.600—600×30%=420(页)4.5.6m板书设计教学资料包(一) 教学精彩片段师:同学们,课前教师让大家收集生活中的百分数,收集到了吗?在哪儿收集的?容易找吗?这说明了什么?既然百分数这么有用,这节课我们就来学习百分数好吗?你想学习有关百分数的哪些知识?这节课我们首先学习百分数的意义和写法。设计意图:通过创设情境引入课题,一方面可以激发学生的学习兴趣,另一方面为学习新知做铺垫。师:请同学们看大屏幕:(出示三杯糖水)师:你认为哪杯糖水更甜? 学生争论后得出不好判断的结论。师:我知道这三杯糖水中糖的含量分别是:7克、13克、9克。师:这下能判断吗?还需要什么条件?生1:不能。生2:还需要知道水的重量。生3:还需要知道糖水的重量。师:如果这三杯糖水的重量分别是:20克、50克、25克。师:这下能判断吗?看什么?生1:能。生2:要看糖占糖水的几分之几?师:这样能判断哪个杯更甜吗?怎样就容易看出来了?(通分)师:百分数表示的是两个数量之间的倍数关系,是一个分率,后面不能带单位名称,所以百分数又叫百分率或百分比。设计意图:通过判断那杯糖水更甜一些,让学生进一步步初步感知百分数,并且认识到百分数在生活中的重要性。(二) 数学资源 三、资料链接百分数是表示一个数是另一个数的百分之几的数,也叫百分率或百分比。 百分数通常不写成分数的形式,而采用符号%”(叫做百分号)来表示。百分数在工农业生产、科学技术、各种实验中有着十分广泛的应用,特别是在进行调查统计、分析比较时,经常要用到百分数。百分数与分数的意义截然不同。百分数是“表示一个数是另一个数的百分之几的数。”它只能表示两数之间的倍数关系,不能表示某一具体数量。如:可以说1米是5米的20%,不可以说“一段绳子长为20%米。”因此,百分数后面不能带单位名称。分数是“把单位‘1’平均分成若干份,表示这样一份或几份的数”。分数还可以表示两数之间的倍数 关系。 应用范围不同。百分数在生产、工作和生活中,常用于调查、统计、分析与比较。而分数常常是在测量、计算中,得不到整数结果时使用。 书写形式不同。百分数通常不写成分数形式,而采用百分号“%”来表示。如:百分之四十五,写作:45%;百分数的分母固定为100,因此,不论百分数的分子、分母之间有多少个公约数,都不约分;百分数的分子可以是自然数,也可以是小数。而分数的分子只能是自然数,它的表示形式有:真分数、假分数、带分数,计算结果不是最简分数的一般要通过约分化成最简分数,是假分数的要化成带分数。任何一个百分数都可以写成分母是100的分数,而分母是100的分数并不都具有百分数的意义。 百分数不能带单位名称;当分数表示具体数时可带单位名称。 百分数只可以表示分率,而不能表示具体量,所以不能带单位。 表示一个数是另一个数的千分之几的数,叫做千分数,千分数也叫千分率。与百分数一样,千分数也有千分号。千分数与百分数差不多,只是千分数表示一个数是另一个数的一千分之一,百分数表示一个数是另一个数的一百分之一。A品牌 抽查50箱,43箱合格。B品牌 抽查60箱,54箱合格。 整理与复习 百分数和小数的互化: 小数化成百分数小数点向右移动两位,添上百分号。 百分数化成小数:去掉百分号,小数点向左移动两位。 百分数和分数的互化: 将百分数化成分数,把百分数写成分母是100的分数,再约分。 将分数化成百分数,可把分数写成分母是100的分数,再写成百分数,也可把分数先化成小数,再写成百分数。
第7课时 整理与复习教学内容冀教版小学数学六年级上册第40一41页。教学提示 教学目标 教学目标 1.经历本单元所学知识系统复习与整理,基本技能巩固和提高的过程。 2.进一步认识百分数,掌握百分数和分数(小数)互化以及求百分数的方法,能解决有关百分数的简单实际问题。 3.培养自主复习与整理知识的良好习惯,发现学习中的问题,提高学习效果,增强学好数学的自信心。 重点、难点重点分数、小数、百分数的联系和区别。难点分数、小数、百分数的互化。教学准备 教具:小黑板。教学过程(一)复习导入:师:本单元我们认识了百分数以及百分数的意义,谁能告诉大家什么是百分数以及如何理解百分数的意义?生:表示一个数是另一个数的百分之几的数叫做百分数。生:百分数又叫做百分比或百分率…… 设计意图:通过复习百分数的意义,加深学生对百分数意义的理解,也为今天的学习做好铺垫。二、新课组织师:现在我们就根据百分数的意义来解决一些日常生活中的小问题。我们来看第1题。(教材第40页第1题) 先让学生同桌互相说说题目中每个百分数表示的意义,然后组织全班交流。师:我们接着来看第2题。 学生自主探究,合作交流。生:根据成活率=成活的棵数÷植树的棵数,成活的棵数和植树的棵数相等时,成活率才是百分之百,也是最高的成活率,成活的棵数不可宫SL匕植树的棵数多。第1句话是错误的。生:105%表示实际植树的棵数比计划植树的棵数多,属于超额完成任务。第2句话是正确的。生:根据百分数的意义,我们可以判断百分数的后面不能加单位,所以第4句话是错误的,而第3句话是正确的。此处可让学生分析分数和百分数的异同点,教师加以补充说明。设计意图:给予学生充分的讨论时间及交流时间,学生能够更加明确百分数的意义。师:我们已经掌握了分数化成百分数的方法,哪位同学来说说一个分数是如何化成百分数的?生:将分数化成百分数,可把分数写成分母是100的分数,再写成百分数,也可把分数先化成小数,再写成百分数。师:说的真好,那百分数如何化成分数呢?生:将百分数化成分数,把百分数写成分母是100的分数,再约分。师:好;接下来请同学们完成教材第40页第3题。 先让学生独立完成,再进行交流。交流时重点说说怎样进行转化。生:我把分数先化成小数,再把小数化成百分数,=1÷5=0.220%,=4÷5=0.8=80%,所以可以说空气中氧气约占20%,氮气约占80%。生:我先把百分数写成分数是100的分数,90%=,10%=,再根据分数的基本性质,把和化简成最简分数。设计意图:加深了学生对分数和百分数之间的互化,使学生在合作交流中体验成功的乐趣。师:0.4%大家可以把它化成百分数吗?(学生独立做,再交流,教师巡视)师,我看有同学把它写成了分母是100的分数,可分子现在不是整数,而是0.4,怎么办呢?生:把0.4扩大10倍变成4,分母10也随着扩大10倍变1000,此时的分数变成,再约分变成。 师:大家表现真棒,可见当时大家学这方面的内容很用心,才掌握的这么好。 (此环节的设计,使学生知道当百分数的分子是小数时,先利用分数的基本性质使分子变成整数,然后再化简)师:随着我国经济的日益发达,我国农村居民的生活质量也在明显提高,下表是西李庄2005年和2012年居民拥有电视机的情况,请分别求出这两年电视的普及率。(出示教材第40页第4题)师:同学们都知道发芽率:发芽种子数÷试验种子数,出勤率=出勤人数÷总人数,那么普及率应如何求出呢?生:应用有电视的居民户数÷总户数。生:很好,现在请把2005年和2012年的电视普及率求出来填到下表中。 学生独立做,再交流。 2005年:105÷200=0.525=52.5% 2012年:189÷198≈0.955=95.5%教师应强调:遇到除不尽的情况,通常保留三位小数,也就是百分号前保留一位小数。 第5题给学生充分的时间,教师可巡视,发现普遍问题教师应强调。设计意图:通过学生的交流展示,使学生能进一步明白成活率、出芽率、出油率、出粉率、合格率的意义。 出示: 师:小明去超市买了1大盒和1小盒橙汁,回来时发现小盒的包装纸上写着,净含量;200 mL,原汁含量:70 mL;大盒上写着:净含量:500mL,原汁含量:300mL,小明想先喝浓度大的那一盒,该怎么办?生:分别算出两盒的浓度。师;那浓度应如何求呢?(教师组织学生理解浓度的意思,浓度就是表示原汁含量占橙汁原含量的百分之几,再根据求—个数是另一个数的百分之几用除法进行计算) 学生独立解答后组织交流。 小盒橙汁的浓度:70÷200=0.35=35% 大盒橙汁的浓度:300÷500=0.6=60% 60%>35%,大盒橙汁的浓度大。三、巩固练习1.需调查本学校的学生人数,男生人数和女生人数,再利用求一个数是另一个数的百分之几用除法计算,求出六年级学生人数占全校学生总数的百分之几,男生人数和女生人数占全校学生总数的百分之几。2.学生独立做,再两两交流,教师巡视。(根据小数和百分数的互化及分数和百分数的互化解决)3.需求出成活的棵数,再用成活的棵数÷月季的总棵数算出成活率。(学生交流合作,教师应强调像告和昙这样的分数,分子除以分母除不尽时,通常要把商保留三位小数,再化成百分数)4.用面粉的质量除以小麦的重量再乘100%就是小麦的出粉率。(学生独立做) 5.先算出每天吃2个苹果的重量,再利用求一个数的百分之几用乘法计算,用求出的重量分别乘碳水化合物和蛋白质的含量百分比。 (三)巩固新知:1.0.23%读作( );百分之一 点一五写作( )。2.表示( )是( )百分之几的数,叫做百分数。百分数又叫做( )或( )。 3.小数化成百分数时,可把小数点向( )移动( )位,添上( )。4.百分数化成小数时,先去掉( ),再把小数点向( )移动( )位。5.将百分数化成分数时,先把百分数写成分母是( )的分数,再约分。6.将分数化成百分数时,可先把分数写成分母是( )的分数,再写成百分数,也可把分数先化成( ),再写成百分数。7.=0.125==( )% 8.2.3%用分数表示是( ),和35%相等的分数是( ),某班近视眼的学生占本班总人数的36%,用分数表示是( )。9.把20 g盐溶入80 g水中,盐占盐水的( )%。 10.栽800棵树,有40棵没有成活,成活率是( )%。 答案:1. 百分之零点二三 1.15% 2. 一个数 另一个数 百分比 百分率 3. 右 两 百分号 4.百分号 左 两 5. 100 6. 100 小数 7. 16 3 12.5 8. 9. 20 10. 95 (四)达标反馈1.快乐ABC。(将正确答案的序号填在括号里) ⑴把3.69%的百分号去掉,这个数( )。 A.大小不变 B.扩大10倍 C.扩大100倍⑵0.5%化成小数是( )。 A.0.05 B.50 C.0.005⑶六(1)、六(2)班两个班在同一次测试中都有2名学生不及格,甲班的及格率却比乙班的及格率高。这是因为( )。 A.两班人数一样多 B.甲班人数多 C.乙班人数多2.填一填。 ⑴在0.8、0.85、、87%这四个数中,最大的数是( ),最小的数是( )。⑵45÷( )=( ):20==( )%3.判断题。 ⑴某班今天的出勤率是96%,缺勤率是4%。⑵把10 g糖溶人50 g水中,糖占糖水的50%。⑶有150棵树成活了,成活率是150%。 ( )⑷百分率最大是100%。 ( )⑸实际产量比计划产量增长15%,表示实际产量是计划产量的115%。⑹一种商品,先提价,再降价20%,现价与原价相等。4.六年级有学生100人,达到《国家体育锻炼标准》(儿童组)的有96人。达标率是多少?5.某冷饮店新购进一批雪糕,第一天卖出30%,第二天卖出的相当于第一天的150%,比第一天多卖出150根,这批雪糕共有多少根?答案:1.⑴B ⑵C ⑶C 2. ⑴ 0.8 ⑵60 15 753.⑴× ⑵× ⑶× ⑷× ⑸√ ⑹×4.96%5.1000根(五)课堂小结师:通过这节课的学习,你有哪些收获? 设计意图:通过归纳总结,学生加深分数、小数及百分数之间的互化,提高学生解决问题的能力。(六)布置作业1.哪种品牌罐头的合格率高? 2.某地区共有鸟类大约2350种,其中4%为珍稀鸟类。这个地区大约有多少珍稀鸟类?3.一本书共有600页,丽丽第一天看了全书的30%,第二天看了剩下的50%,还剩下多少页没看?4.球从高处落下,每次接触地面后弹起的高度都是前一次下落高度的40%,如果球从 35m高的地方落下,那么第二次弹起的高度是多少米?答案:1.A品牌;43÷50=86% B品牌;54÷60=90% 86%<90% B品牌罐头的合格率高 2.2350×4%=94(种)3.600—600×30%=420(页)4.5.6m板书设计教学资料包(一) 教学精彩片段师:同学们,课前教师让大家收集生活中的百分数,收集到了吗?在哪儿收集的?容易找吗?这说明了什么?既然百分数这么有用,这节课我们就来学习百分数好吗?你想学习有关百分数的哪些知识?这节课我们首先学习百分数的意义和写法。设计意图:通过创设情境引入课题,一方面可以激发学生的学习兴趣,另一方面为学习新知做铺垫。师:请同学们看大屏幕:(出示三杯糖水)师:你认为哪杯糖水更甜? 学生争论后得出不好判断的结论。师:我知道这三杯糖水中糖的含量分别是:7克、13克、9克。师:这下能判断吗?还需要什么条件?生1:不能。生2:还需要知道水的重量。生3:还需要知道糖水的重量。师:如果这三杯糖水的重量分别是:20克、50克、25克。师:这下能判断吗?看什么?生1:能。生2:要看糖占糖水的几分之几?师:这样能判断哪个杯更甜吗?怎样就容易看出来了?(通分)师:百分数表示的是两个数量之间的倍数关系,是一个分率,后面不能带单位名称,所以百分数又叫百分率或百分比。设计意图:通过判断那杯糖水更甜一些,让学生进一步步初步感知百分数,并且认识到百分数在生活中的重要性。(二) 数学资源 三、资料链接百分数是表示一个数是另一个数的百分之几的数,也叫百分率或百分比。 百分数通常不写成分数的形式,而采用符号%”(叫做百分号)来表示。百分数在工农业生产、科学技术、各种实验中有着十分广泛的应用,特别是在进行调查统计、分析比较时,经常要用到百分数。百分数与分数的意义截然不同。百分数是“表示一个数是另一个数的百分之几的数。”它只能表示两数之间的倍数关系,不能表示某一具体数量。如:可以说1米是5米的20%,不可以说“一段绳子长为20%米。”因此,百分数后面不能带单位名称。分数是“把单位‘1’平均分成若干份,表示这样一份或几份的数”。分数还可以表示两数之间的倍数 关系。 应用范围不同。百分数在生产、工作和生活中,常用于调查、统计、分析与比较。而分数常常是在测量、计算中,得不到整数结果时使用。 书写形式不同。百分数通常不写成分数形式,而采用百分号“%”来表示。如:百分之四十五,写作:45%;百分数的分母固定为100,因此,不论百分数的分子、分母之间有多少个公约数,都不约分;百分数的分子可以是自然数,也可以是小数。而分数的分子只能是自然数,它的表示形式有:真分数、假分数、带分数,计算结果不是最简分数的一般要通过约分化成最简分数,是假分数的要化成带分数。任何一个百分数都可以写成分母是100的分数,而分母是100的分数并不都具有百分数的意义。 百分数不能带单位名称;当分数表示具体数时可带单位名称。 百分数只可以表示分率,而不能表示具体量,所以不能带单位。 表示一个数是另一个数的千分之几的数,叫做千分数,千分数也叫千分率。与百分数一样,千分数也有千分号。千分数与百分数差不多,只是千分数表示一个数是另一个数的一千分之一,百分数表示一个数是另一个数的一百分之一。A品牌 抽查50箱,43箱合格。B品牌 抽查60箱,54箱合格。 整理与复习 百分数和小数的互化: 小数化成百分数小数点向右移动两位,添上百分号。 百分数化成小数:去掉百分号,小数点向左移动两位。 百分数和分数的互化: 将百分数化成分数,把百分数写成分母是100的分数,再约分。 将分数化成百分数,可把分数写成分母是100的分数,再写成百分数,也可把分数先化成小数,再写成百分数。
相关资料
更多

