黑龙江省牡丹江市2023_2024学年高三历史上学期10月月考试题
展开辽宁曙城2023_2024高三历史上学期10月月考试题: 这是一份辽宁曙城2023_2024高三历史上学期10月月考试题,共7页。试卷主要包含了本卷主要考查内容等内容,欢迎下载使用。
黑龙江省哈尔滨市2023_2024学年高二历史上学期10月月考试题含解析: 这是一份黑龙江省哈尔滨市2023_2024学年高二历史上学期10月月考试题含解析,共28页。试卷主要包含了单选题等内容,欢迎下载使用。
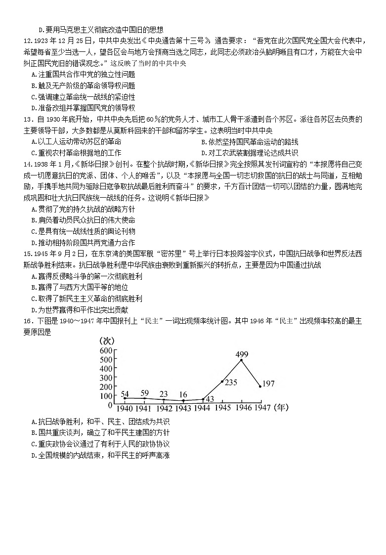
陕西省安康2023_2024高三历史上学期10月月考试题: 这是一份陕西省安康2023_2024高三历史上学期10月月考试题,共14页。

