所属成套资源:2024春部编版选择性必修3高中历史课件、单元试卷、课后提升训练多份
历史选择性必修3 文化交流与传播第14课 文化传承的多种载体及其发展同步训练题
展开
这是一份历史选择性必修3 文化交流与传播第14课 文化传承的多种载体及其发展同步训练题,共6页。
【基础巩固】
1.下图是一位学者关于古代中国书院功能的研究成果。据此可知,书院( )
A.是文化传承的重要载体B.以教化启蒙为主要功能
C.是古代重要的宗教场所D.以传播宋明理学为己任
【答案】A
【解析】根据材料可知,中国古代书院具有创造、存储、讲学、刻书、出版、传播、教化等功能,是文化传承的重要载体,故A项正确;B、D两项在材料中无法体现,排除;书院不是宗教场所,排除C项。
2.1558年德国莱比锡大学规定的学程如下:第一学期(半年)学习希腊和拉丁文法、辩证法和诗歌;第二学期继续学习拉丁文法和辩证法,另外增加修辞学;第三学期在学习诗歌和修辞学之外,再加学物理学和数学。然后对各学科进行考试,通过者获得学士学位。这些规定( )
A.提升了普通民众的科学素养B.有利于人文主义的传播
C.使启蒙运动的走向得以改变D.标志着近代教育的开端
【答案】B
【解析】根据材料“1558年”“学习希腊和拉丁文法、辩证法和诗歌”“增加修辞学”“学习诗歌和修辞学之外,再加学物理学和数学”并结合所学知识可知,当时处于文艺复兴时期,德国莱比锡大学的学程中人文学科所占比重远高于自然科学,这有利于人文主义的传播,故B项正确;材料只涉及德国莱比锡大学规定的学程,没有体现其对象是“普通民众”,故A项错误;启蒙运动是在17—18世纪,故C项错误;从材料中无法得出莱比锡大学的规定标志着近代教育的开端,故D项错误。
3.1898年,光绪皇帝下诏创立京师大学堂,其章程规定:“京师大学堂之设,所以激发忠爱、开通智慧、振兴实业。谨遵此次谕旨,端正趋向,造就通才,为全学之纲领。”从中可以看出( )
A.传统教育得到稳定的发展B.新式学堂教育得到普及
C.办学以培养西学人才为主D.教育制度处于转型时期
【答案】D
【解析】根据材料“所以激发忠爱、开通智慧、振兴实业”“造就通才,为全学之纲领”并结合所学知识可知,此时期清政府主张实行“通才教育”,且以伦理道德教育为核心,即清末所谓的“通才”指的是具有封建伦理道德观和掌握并熟练运用西学艺能之人,这表明清末教育制度正处于转型时期,故D项正确。
4.北宋初年,人们主要通过手抄的方式传播书籍。至北宋中叶,则“市人转相摹刻诸子百家之书,日传万纸”。苏轼感慨说,学者获得书籍“多且易致如此”。这一材料可以说明( )
A.“学在官府”的局面被打破B.雕版印刷术有助于文化传播
C.程朱理学受到了官方尊崇D.古典现实主义文学艺术繁荣
【答案】B
【解析】根据材料“市人转相摹刻诸子百家之书,日传万纸”“学者获得书籍‘多且易致如此’”可知,宋代雕版印刷术的普及极大地推进了文化的传播,故B项正确。
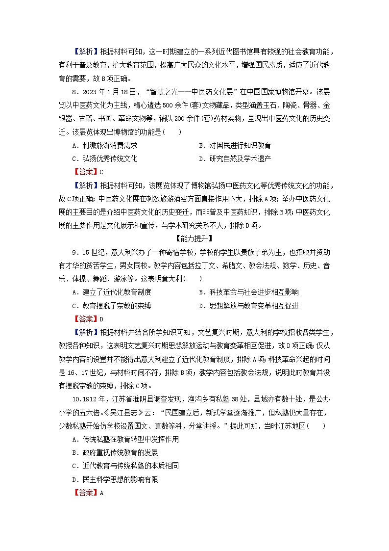
5.下表所示为欧洲印刷术的发展历程。这一状况有利于( )
A.文化的大众化B.印刷的规范性
C.中西方的交流D.教育的大发展
【答案】A
【解析】材料体现了印刷术的不断发展,这有利于文化的普及和大众化,故A项正确。
6.17世纪末,英国的皇家图书馆主要为国王提供古典著作、教会文件以及神学和政治等方面的资料。18世纪,英格兰学术界的面貌发生变化,科学思想开始在大学校园占据主导地位。由于大学需要稳定的图书供应,英国国家图书馆成立。英国国家图书馆的成立( )
A.源于资产阶级革命的需要B.推动启蒙运动走向高潮
C.促进英国学术面貌的变化D.受自然科学发展的影响
【答案】D
【解析】根据材料“科学思想开始在大学校园占据主导地位。由于大学需要稳定的图书供应,英国国家图书馆成立”可知,英国国家图书馆的成立受到自然科学发展的影响,故选D项。
7.1904年,中国第一个省级公共图书馆——湖南图书馆建立。1909年,国立京师图书馆开始筹建,其余各省图书馆也加紧筹建。到民国前夕,各省公共图书馆基本建立,学校图书馆、专业图书馆、私人图书馆也有不同程度的发展。这一时期图书馆的建立和发展( )
A.与变法图强运动相辅相成B.适应了近代教育的需要
C.以宣传共和主义为其宗旨D.推动了科举制度的废除
【答案】B
【解析】根据材料可知,这一时期建立的一系列近代图书馆具有较强的社会教育功能,有利于普及教育,扩大教育范围,提高广大民众的文化水平,增强国民素质,适应了近代教育的需要,故B项正确。
8.2023年1月18日,“智慧之光——中医药文化展”在中国国家博物馆开幕。该展览以中医药文化为主线,精心遴选500余件(套)文物藏品,类型涵盖玉石、陶瓷、骨器、金银器、古籍、书画、革命文物等,辅以200余件(套)药材实物,呈现出中医药文化的历史变迁。该展览体现出博物馆的功能是( )
A.刺激旅游消费需求B.对国民进行知识教育
C.弘扬优秀传统文化D.研究自然及学术遗产
【答案】C
【解析】根据材料可知,该展览体现了博物馆弘扬中医药文化等优秀传统文化的功能,故C项正确;中医药文化展在刺激旅游消费方面直接作用不大,排除A项;举办中医药文化展的主要目的是介绍中医药文化的历史变迁,而非普及中医药知识,排除B项;中医药文化展的主要作用是文化展示和宣传,与学术研究关系不大,排除D项。
【能力提升】
9.15世纪,意大利兴办了一种寄宿学校,学校的学生以贵族子弟为主,也招收并资助有才华的贫苦学生,男女同校。教学内容包括拉丁文、希腊文、教会法规、数学、历史、音乐、体操、舞蹈、游泳等。这表明意大利( )
A.建立了近代化教育制度B.科技革命与社会进步相互影响
C.教育摆脱了宗教的束缚D.思想解放与教育变革相互促进
【答案】D
【解析】根据材料并结合所学知识可知,文艺复兴时期,意大利的学校招收各类学生,教授各种知识,这表明文艺复兴时期思想解放运动与教育变革相互促进,故D项正确;仅从教学内容的设置并不能得出意大利建立了近代化教育制度,排除A项;科技革命兴起的时间是16、17世纪,与材料时间不符,排除B项;教学内容包括教会法规,说明此时教育并没有摆脱宗教的束缚,排除C项。
10.1912年,江苏省淮阴县调查发现,渔沟乡有私塾38处,县城亦有数十处,是公办小学的五六倍。《吴江县志》云:“民国建立后,新式学堂逐渐推广,但私塾仍大量存在,少数私塾开始仿学校设置国文、算数等科,分堂讲授。”据此可知,当时江苏地区( )
A.传统私塾在教育转型中发挥作用
B.政府重视传统教育的发展
C.近代教育与传统私塾的本质相同
D.民主科学思想的影响有限
【答案】A
【解析】根据材料可知,民国时期私塾仿新式学堂设置国文、算数等科目,在教育转型中发挥作用,故A项正确;材料未反映出政府的重视,排除B项;根据所学知识可知,传统教育与近代教育本质不同,排除C项;民主科学思想是1915年开始的新文化运动倡导的,而且与材料无关,排除D项。
11.邓小平提出:“教育要面向现代化,面向世界,面向未来。”这“三个面向”的实质是( )
A.通过教育的发展提高国家和民族的竞争力
B.教育的发展要适合本国国情
C.教育的发展需要加强国际交流
D.教育的发展需要超前性
【答案】A
【解析】1983年,邓小平提出教育发展的“三个面向”的指导方针,为我国素质教育指明了基本方向。归根结底,其目的是通过教育的发展,让教育为现代化服务,加强国际交流与合作,为未来的发展服务,最终提高国家和民族在世界上的竞争力,故A项正确。
12.自唐朝雕版印刷术发明和使用以来,首先印刷的是佛教经书,后来也雕印历书、识字课本、阴阳算命书等,从后唐长兴三年(932年)起,儒家经典——《九经》 开始刊行。这反映出( )
A.雕版印刷术的应用范围扩大B.佛经是雕版印刷的主体部分
C.社会对经典书籍需求多元化D.科举制推动雕版印刷术革新
【答案】A
【解析】根据材料可知,雕版印刷术发明后,首先印刷的是佛教经书,后来也雕印历书、识字课本、阴阳算命等书,体现的是雕版印刷术的应用范围扩大,故A项正确。
13.甲午中日战争后,中国一些有识之士通过考察和比较,发现“方今欧、美、日本各邦,图书馆之增设,与文明之进步相追逐”,以康有为、梁启超为代表的维新派在兴学会、办报刊的同时,积极创设“强学书藏”并向社会民众免费开放。这体现出“书藏”的重要作用是( )
A.保存文化遗产B.传递科学情报
C.开展社会教育D.开发智力资源
【答案】C
【解析】维新派仿效欧、美、日的图书馆,创设“强学书藏”并向社会民众免费开放,结合当时中国民族危机加深的背景可知,“书藏”具有开展社会教育的重要作用,故C项正确。
14.18世纪的欧洲,随着识字人群的扩大和人们读书热情的高涨,私人和公共的借阅图书馆遍布各主要城市。这种状况( )
A.标志着人文精神的滥觞B.推动了文艺复兴的转型
C.体现了服务公众的职能D.促进了近代科学的兴起
【答案】C
【解析】材料“私人和公共的借阅图书馆遍布各主要城市”说明公众能借阅图书,这体现了图书馆服务公众的职能,故C项正确。
15.希腊化国家的马其顿统治者是在希腊学问享有盛誉的社会氛围中成长起来的,他们慷慨地支持科学研究。埃及的亚历山大博学园是历史上最早由国家供养的研究院,吸引了大批希腊学者前去埃及。这体现的是( )
A.政府推动文化的发展B.埃及文明具有吸引力
C.英雄人物推动历史发展D.希腊文化向东方传播
【答案】A
【解析】根据材料可知,马其顿统治者支持文化、科研活动,体现出政府推动文化的发展,故A项正确。
16.《英国百科全书》在“博物馆的职能”中把“社会作用”放在首位,特别强调“在当代世界中,博物馆的倾向是既反映社会又服务于社会”。这说明博物馆( )
A.藏品的数量和质量是其价值的体现
B.是学术研究中心
C.应重视加强对人们的宣传教育作用
D.要借助现代科技
【答案】C
【解析】根据材料可知,博物馆的职能主要体现在社会作用上,强调反映社会、服务于社会,这说明博物馆必须重视对人们的宣传教育作用,促进当代社会向前发展,故C项正确。
17.阅读材料,回答问题。
材料一 天一阁是明朝范钦所建的私人藏书楼。明朝中后期商品经济繁荣,造纸业、印刷业改进,兴办学校、推行科举,使得读书、藏书成为一种风尚。范钦自27岁考中进士后,开始在全国各地做官,宦迹遍布大半个中国,为搜集藏书提供了充裕的时间、空间和财力基础。范钦为了保护自己苦心搜集的藏书,立下分家不分书的严训,不论官衔、不论出身、不论品第,所有人都必须遵守书籍保管的规章制度。康熙十二年(1673年),经范氏家族同意,思想家黄宗羲、大学者阮元等登上楼阁,阅尽所藏之书,极大地丰富了各自的著述。乾隆三十七年(1772年),清政府设四库全书馆,向全国各地采访遗书,开始《四库全书》编纂的浩大工程。范氏族人积极响应,献出了家藏中的珍本,共计638种。自1978年以来,天一阁的藏书才真正为广大科研学者所利用,各地科研单位、大专院校的许多研究人员和文史工作者纷纷进入这个知识宝库。
——摘编自王敏《天一阁藏书研究》
材料二 公共图书馆从19世纪50年代开始在英国逐步兴起,地方当局征税建馆,免费为公众服务。公共图书馆集中在工业城镇,而且以工人为重点服务对象。1753年创建的大英图书馆也发展成国际学术中心,马克思、列宁、孙中山就曾在这里阅览群书,旁征博引,为自己的思想理论奠定了坚实的基础。
——摘编自周楠《欧洲图书馆史研究》等
(1)根据材料一并结合所学知识,分析天一阁建立并发展的条件。
(2)根据材料一、材料二并结合所学知识,简析图书馆在社会文化传承和发展中的作用。
【答案】(1)条件:明中后期商品经济繁荣发展,资本主义萌芽出现;造纸业、印刷业的发展;学校的兴办;科举制的推行;读书、藏书成为社会风尚;范钦的个人经历和贡献;制定了严格的管理制度和有效的保护、保管措施。
(2)作用:保护、传承、传播古籍和传统文化遗产;为先进思想的产生奠定基础;促进学术研究和科学技术的发展;推动世界文明的发展。
18.阅读材料,回答问题。
材料一 1561年,美第奇家族决定为共和国的市政司法机构盖楼。20年后,该家族将楼的最高层设为艺术画廊,即乌菲齐博物馆,之后不断扩充。据说拿破仑远征意大利时看了博物馆,赞叹不已。1737年,美第奇家族势力衰微,共和国政权易手。家族在转交博物馆艺术遗产时约定:艺术作品必须服务于“公共利益”。这一约定流传至今。
——摘编自[意]艾莱娜·吉纳耐斯奇《佛罗伦萨乌菲齐画廊》
材料二 历史上为卢浮宫大大加上艺术砝码的是拿破仑。他统治期间,曾发生过几千吨艺术品运到巴黎的盛况,其中506件艺术品是从意大利掳掠来的。今天的卢浮宫里共有40多万件来自世界各地的艺术珍宝。有人说,在卢浮宫“不管你看多少,都可以肯定它们是无与伦比的,它们会唤起你身上蕴藏的对美的渴望和追求,激发你对创造的认识和对幸福的理解”。
——摘编自[美]威尔·杜兰特《世界文明史》
(1)根据材料一并结合所学知识,概述美第奇家族打造乌菲齐博物馆的主要条件。
(2)根据材料二并结合所学知识,概述拿破仑是如何为卢浮宫“大大加上艺术砝码”的。根据材料一、材料二,指出博物馆对人类文明的意义。
【答案】(1)主要条件:意大利文艺复兴运动兴盛;美第奇家族把持佛罗伦萨共和国的实权;美第奇家族非常富有;美第奇家族热衷于资助文化艺术。
(2)做法:对外扩张,掳掠各国艺术珍品。
意义:保护与宣传文化艺术;见证人类文明;陶冶人文精神。
时间
14世纪
15世纪中期
15世纪后期
16世纪
17世纪
发展状况
雕版印刷术开始流行
谷登堡采用金属活字印刷
印刷术得到迅速推广
印刷业的发展和波折
印刷术不断改进
相关试卷
这是一份人教统编版选择性必修3 文化交流与传播第六单元 文化的传承与保护第14课 文化传承的多种载体及其发展复习练习题,共5页。试卷主要包含了选择题,非选择题等内容,欢迎下载使用。
这是一份历史选择性必修3 文化交流与传播第14课 文化传承的多种载体及其发展课后作业题,共4页。试卷主要包含了选择题,非选择题等内容,欢迎下载使用。
这是一份历史选择性必修3 文化交流与传播第14课 文化传承的多种载体及其发展课时作业,共9页。试卷主要包含了阅读下列材料,完成题目等内容,欢迎下载使用。

