





所属成套资源:2023-2024学年八年级下册物理阶段性专题复习及模拟测试(苏科版)
- 第6章《物质的物理属性》知识点专项复习-2023-2024学年八年级下册物理阶段性专题复习及模拟测试(苏科版) 试卷 4 次下载
- 第7章《从粒子到宇宙》真题训练-2023-2024学年八年级下册物理阶段性专题复习及模拟测试(苏科版) 试卷 2 次下载
- 第7章《从粒子到宇宙》知识点专项复习-2023-2024学年八年级下册物理阶段性专题复习及模拟测试(苏科版) 试卷 5 次下载
- 第8章《力》真题训练-2023-2024学年八年级下册物理阶段性专题复习及模拟测试(苏科版) 试卷 3 次下载
- 第8章《力》知识点专项复习-2023-2024学年八年级下册物理阶段性专题复习及模拟测试(苏科版) 试卷 5 次下载
初中物理苏科版八年级下册第六章 物质的物理属性物质的物理属性优秀达标测试
展开
这是一份初中物理苏科版八年级下册第六章 物质的物理属性物质的物理属性优秀达标测试,文件包含第6章《物质的物理属性》真题训练原卷版docx、第6章《物质的物理属性》真题训练解析版docx等2份试卷配套教学资源,其中试卷共32页, 欢迎下载使用。
第Ⅰ卷 选择题
一、选择题(本题共12小题,每小题2分,共24分)
1.(2022秋•武侯区期末)估测在生活中的应用广泛,下列所估测的数据中最接近实际的是( )
A.教科版八年级物理课本长约22dm
B.一大瓶5L矿泉水的质量约为5kg
C.成都市区冬天的最低气温约为﹣20℃
D.初中生跑100m所用时间约1min
【答案】B。
【解答】解:A、教科版八年级物理课本长约26cm=2.6dm,故A不符合实际;
B、一大瓶5L矿泉水的质量约为m=ρV=1kg/L×5L=5kg,故B符合实际;
C、成都市区冬天的气温较高,最低气温降不到﹣20℃,故C不符合实际;
D、初中生跑100m所用时间约15s,故D不符合实际。
故选:B。
2.(2022秋•黄冈期末)如图甲是0~10℃范围内水的密度随温度变化的图象。图乙是用玻璃瓶、水和细管制作的一个“水温度计”。用此“水温度计”测量温度,下列说法正确的是( )
A.当水的密度为0.9999g/cm3时,其温度一定为1℃
B.温度为4℃时“水温度计”中水的体积最大
C.温度从0℃上升至10℃过程中,“水温度计”中水的质量先变大后变小
D.温度从0℃上升至10℃过程中,“水温度计”细管中的水柱先降低后升高
【答案】D。
【解答】解:A、当水的密度为0.9999g/cm3时,其温度不一定为1℃,故A错误。
B、温度为4℃时“水温度计”中水的密度最大,体积最小,故B错误。
C、温度从0℃上升至10℃过程中,“水温度计”中水的质量不变,故C错误。
D、温度从0℃上升至10℃过程中,水的密度先变大,然后变小,故“水温度计”细管中的水柱先降低后升高,故D正确。
故选:D。
3.(2022秋•武昌区期末)市场上有一种指针式寒暑表,如图甲所示,它是以双金属片做为感温元件,用来控制指针,将铜、铁两种不同金属片铆在一起,如图乙所示,若用酒精灯加热后,双金属片就向铁片一边弯曲;寒暑表中金属片的一端和一个可以自由转动的指针相连,当温度变化时双金属片会发生弯曲,带动指针转动指示出温度;下列有关说法中不正确的是( )
A.两种金属在温度改变时,膨胀的程度不同
B.被测温度越低,双金属片形变越大
C.指针式寒暑表的指针做得比较长,能起到将微小形变放大的作用
D.为了提高指针式寒暑表测温灵敏度,图丙和丁形状中,应将金属片制成图丙形状
【答案】D。
【解答】解:A、指针式寒暑表是利用金属热胀冷缩的程度不同工作的,故A正确;
B、被测温度越低,金属收缩程度越大,双金属片形变越大,故B错误;
C、指针式寒暑表的指针做得比较长,能起到将微小形变放大的作用,故C正确;
D、指针式寒暑表是利用金属热胀冷缩的程度不同工作的,温度变化相同时,金属长度越长,热胀冷缩的差异越明显,故应将金属片制成丁图。
故选:D。
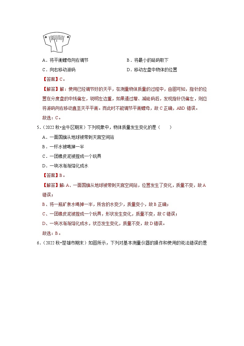
4.(2022秋•河东区期末)在使用已调好平衡的托盘天平测量物体质量的过程中,通过向右盘增减砝码后,指针位置如图所示,此时应进行的操作是( )
A.将平衡螺母向右调节B.将最小的砝码取下
C.向右移动游码D.移动左盘中物体的位置
【答案】C。
【解答】解:使用已经调节好的天平,在测量物体质量的过程中,由图可知,指针的位置在分度盘的中线偏左,说明左边重,如果通过增、减砝码后,发现指针仍偏左,则应将游码向右移动直至天平平衡。而此时不能调节平衡螺母,故C正确,ABD错误。
故选:C。
5.(2022秋•金牛区期末)下列现象中,物体质量发生变化的是( )
A.一面国旗从地球被带到天宫空间站
B.一杯水被喝掉一半
C.一团橡皮泥被捏成一个玩具
D.一块冰渐渐熔化成水
【答案】B。
【解答】解:A、一面国旗从地球被带到天宫空间站,位置发生了变化,质量不变,故A错误;
B、将一瓶矿泉水喝掉一半,所含的水变少,质量变小,故B正确;
C、一团橡皮泥被捏成一个玩具,形状发生变化,质量不变,故C错误;
D、一块冰渐渐熔化成水,状态发生变化,质量不变,故D错误。
故选:B。
6.(2022秋•楚雄市期末)如图所示,下列对基本测量仪器的操作和使用的说法错误的是( )
A.图甲中,非接触温度计是利用红外线实现对人体体温的测量
B.图乙中,测量铅笔长度时,多次测量取平均值可以减小误差
C.图丙中,视线读数错误,应与液面的凹凸面相平,这样读数所测液体的体积偏小
D.图丁中,测量液体质量的过程中,可以通过调节平衡螺母使天平恢复平衡
【答案】D。
【解答】解:A.红外体温检测仪测温原理是将物体发射的红外线所具有的辐射能转变成电信号,再根据转变电信号确定物体的温度,故A正确;
B.测量铅笔长度时,多次测量取平均值可以减小误差,故B正确;
C.使用量筒量取液体时,操作时视线要与液体的的凹、凸面相平,测量某液体的体积时,仰视读数会偏小,故C正确;
D.称量物体质量时,若天平横梁不平衡,要增减砝码或移动游码来使天平的横梁平衡,不能调节平衡螺母,故D错误。
故选:D。
7.(2022秋•淄博期末)用托天平测出一大头针的质量下列做法中合理的是( )
A.把一枚大头针放在托盘天平上称量
B.先测出一枚大头针和一块橡皮的总质量,再减去橡皮的质量
C.先测出100枚大头针总质量,再除以100
D.先测出100枚大头针的总质量,再加一大头针测出枚101大头针的总质量,求其差,就是一枚大头针的质量
【答案】C。
【解答】解:取n个大头针,用天平测出总质量m,则一个大头针的质量为m′=。
故选:C。
8.(2022秋•齐齐哈尔期末)关于物质的密度,以下说法正确的是( )
A.铁的密度比铝的密度大,表示铁的质量大于铝的质量
B.由ρ=可知,密度与物体的质量成正比,与物体的体积成反比
C.水的密度是水的特性,其大小不随物态、温度、形状的变化而变化
D.物质的密度与质量和体积无关
【答案】D。
【解答】解:A.铁的密度比铝的密度大,表示相同体积的铁的质量大于铝的质量,故A错误;
B.密度是物质本身的特性,决定于物质的种类、温度、所处的状态,与质量、体积无关,故B错误;
C.水的密度是水的特性,其大小与温度、物态有关,与形状无关,故C错误;
D.密度是物质本身的特性,决定于物质的种类、温度、所处的状态,与质量、体积无关,故D正确。
故选:D。
9.(2022秋•讷河市期末)生活中需要对一些物理量进行估测,正确估测物理量,是一种良好的学习习惯。雷海明同学对相关的物理量进行了估测,下列估测合理的是( )
A.人体的密度约为1.0 g/cm3
B.室内最适宜的温度为接近体温37度
C.中学生百米成绩约为8s
D.排队做核酸检测时的安全距离为0.5m
【答案】A。
【解答】解:A.人体的密度与水的密度差不多,约为1.0 g/cm3,故A符合实际;
B.室内最适宜的温度约为25℃,故B不符合实际;
C.男子百米世界纪录略小于10s,中学生百米成绩在16s左右,故C不符合实际;
D.排队做核酸检测时的安全距离为1m,故D不符合实际。
故选:A。
10.(2022秋•番禺区期末)发生火灾时,为避免吸入燃烧产生的有毒气体,人应贴近地面爬行,主要原因是有毒气体( )
A.受热膨胀,密度变小,飘于室内上方
B.受热膨胀,密度变大,飘于室内下方
C.受热膨胀,密度变小,飘于室内下方
D.受热膨胀,密度变大,飘于室内上方
【答案】A。
【解答】解:发生火灾时,燃烧产生的有毒气体温度较高,密度较小而上浮,会分布在房间上方,所以为了避免吸入燃烧时产生的有毒气体,应该贴近地面爬行。故A正确。
故选:A。
11.(2022秋•交城县期末)小伟想测量某液体的密度,他利用天平和量杯多次测出液体和量杯的总质量m及液体的体积V,得到几组数据并绘出如图所示的m﹣V图像,下列说法正确的是( )
A.量杯质量为40g
B.该液体密度为2×103kg/m3
C.该液体密度为1.25g/cm3
D.100cm3的该液体质量为100g
【答案】D。
【解答】解:ABC、设量杯的质量为m0,由图可知,当液体的体积为V1=20cm3时,液体和量杯的总质量m1=40g,
则有:m1=ρV1+m0,
40g=ρ×20cm3+m0 ……①
当液体的体积为V2=80cm3时,液体和量杯的总质量为m2=100g,
则有:m2=ρV2+m0,
100g=ρ×80cm3+m0 ……②
联立①②可解得:ρ=1g/cm3,m0=20g;故ABC错误;
D、100cm3的该液体质量为:m=ρV=1g/cm3×100cm3=100g,故D正确。
故选:D。
12.(2022秋•武侯区期末)某实验小组测定盐水密度的实验步骤如下:
(1)用天平测出空矿泉水瓶的质量m0;
(2)在矿泉水瓶中装满水,用天平测出总质量m1;
(3)在另一相同矿泉水瓶中装满盐水,用天平测出总质量m2;
(4)将盐水全部倒入量筒中,用量筒测出矿泉水瓶里所盛盐水的体积V;
(5)用天平测量倒出盐水后矿泉水瓶的质量m3;
(6)计算盐水的密度。
有三位同学分别选用了其中部分实验步骤,测量出盐水的密度,并写出了表达式(ρ水已知):
①ρ=②ρ=③ρ=ρ水
你认为较合理且误差较小的表达式有( )
A.①②③B.②③C.①③D.①②
【答案】C。
【解答】解:a:由实验步骤可知,若不用量筒,可选用(1)(2)(3)测量盐水的密度,则水的质量m水=m1﹣m0,盐水的质量:m盐水=m2﹣m0,盐水的体积:V盐水=V水==,盐水的密度:ρ===ρ水,故表达式③合理;
b:用V表示盐水的体积,则一定是将盐水全部倒入量筒中测量体积,即选用(1)(3)(4)进行测量;
盐水的质量:m盐水=m2﹣m0,盐水的体积:V盐水=V,盐水的密度ρ==,该方案中,将盐水全部倒入量筒中测量体积,会有部分盐水附着在矿泉水瓶的内壁上,使得测量的体积V小于(3)矿泉水瓶中盐水的体积,由ρ=可知,计算出的盐水密度偏大,故表达式②不合理;
c:若使用量筒,则应先测量矿泉水瓶与盐水的总质量,将部分盐水倒入量筒测量体积,在测量剩余盐水与矿泉水瓶的总质量,即选用(3)(4)(5)进行测量;
盐水的质量:m盐水=m2﹣m3,盐水的体积:V盐水=V,盐水的密度:ρ==,故表达式①合理。
故选:C。
二、填空题(本题共10小题,每空1分,共24分)
13.(2022秋•洪山区期末)如图显示了质量为1克的水体积随温度变化的关系。结合图象推知,4℃时,水的密度为 1×103 kg/m3,当水温由2℃升高到6℃过程中,水的质量 不变 ,密度 先变大再变小 (以上两空均选填“变大”、“不变”、“变小”、“先变大再变小”或“先变小再变大”)。
【答案】1×103;不变;先变大再变小。
【解答】解:由图象可知,水在4℃时,其体积为1cm3,所以此时水的密度为:ρ===1g/cm3=1.0×103kg/m3;当水温由2℃升高到6℃过程中,水的体积先变小再变大,由可知,在质量一定的情况下,其密度先变大再变小。
故答案为:1×103;不变;先变大再变小。
14.(2022秋•柳州期末)如图所示,将用金属盖盖紧的玻璃瓶放在热水里一会儿后,盖子就很容易拧开,这是因为物体具有热胀冷缩的性质,受热后金属盖的膨胀程度 大 于玻璃罐的膨胀程度。在拧开盖子的操作中,会感觉到盖子比瓶口热,是由于金属与玻璃相比, 金属 导热性能更好。
【答案】大;金属。
【解答】解:将用金属盖盖紧的玻璃瓶放在热水里一会儿后,盖子就很容易拧开,这是因为物体具有热胀冷缩的性质,受热后金属盖的膨胀程度大于玻璃罐的膨胀程度;
在拧开盖子的操作中,会感觉到盖子比瓶口热,是由于金属与玻璃相比,金属导热性能更好。
故答案为:大;金属。
15.(2022秋•小店区校级期末)小明生病了,医生给他开了药。小明在服药前仔细阅读了说明书,其中“用法用量”上注明“按体重一日20mg/kg”。小明的体重是40kg。每粒药的规格是0.2g,则小明一日应服药 800 mg,合 4 粒。
【答案】800;4。
【解答】解:因为“按体重一日20mg/kg”,
所以小明一天服药的质量为20mg/kg×40kg=800mg=0.8g,
药品颗粒数为n==4粒。
故答案为:800;4。
16.(2022秋•黔东南州期末)2022年3月23日下午,“天宫课堂”第二课正式开讲,如图为王亚平和叶光富互抛北京冬奥会吉祥物“冰墩墩”的情景。将“冰墩墩”由地球带入“天宫”空间站,它的质量 不变 (选填:“变大”、“变小”或“不变”);以抛出的“冰墩墩”为参照物,王亚平是 运动 的。
【答案】不变;运动。
【解答】解:(1)将“冰墩墩”由地球带入“天宫”空间站,只是位置发生了变化,它的质量不变;
(2)以抛出的“冰墩墩”为参照物,王亚平老师的位置相对与抛出的“冰墩墩”不断发生变化的,以抛出的“冰墩墩”为参照物,王亚平老师是运动的。
故答案为:不变;运动。
17.(2022秋•自贡期末)在“用托盘天平测量物质质量”实验中,应先将天平放在水平桌面上,然后将 游码 调节到标尺的“0”刻度处,发现指针左右摆动幅度如图甲所示,这时要将 平衡螺母 向 右 (选“左”或“右”)移动,使天平平衡。若将物体放在天平的左盘,当右盘中有砝码50克,5克的各1个,10克的2个,游码位置如图乙所示,则被测物体的质量为 78.4g 克。被使用的砝码中有因长久使用而被磨损的,那么被测物体的实际质量 小于 (选“大于”或“小于”)测量值。
【答案】游码;平衡螺母;右;78.4g;小于。
【解答】解:(1)用托盘天平测量物质质量时,应将天平放在水平工作台上,游码移至标尺左端的“0”刻度线处。
由图甲可知,指针偏左,说明左侧质量偏大,此时应将平衡螺母向右调节;
砝码质量等于50g+10g×2+5g=75g,标尺的分度值是0.2g,游码在标尺上的位置时3g后2格处,示数为3.4g,则物体的质量是75g+3.4g=78.4g;
(2)正常情况下砝码上标的质量是砝码的实际质量,例如某砝码上标有50g的字样,这个砝码的质量就是50g。
如果这个砝码磨损了,其实际质量就会小于50g,用此磨损的砝码去称物体的质量,当天平平衡时,物体的质量等于砝码的质量小于50g,而你仍按标准值读数,读出来是50g,
所以测量结果就比实际值偏大,被测物体的实际质量小于测量值。
故答案为:游码;平衡螺母;右;78.4g;小于。
18.(2022秋•东湖区期末)装在烧杯中的水被倒出一部分后,烧杯中剩余水的密度 不变 (选填“变大”、“变小”或“不变”);密封在钢罐中的密度为6kg/m3的气体被抽出一半后,容器中剩余气体的密度为 3 kg/m3。
【答案】不变;3。
【解答】解:烧杯中的水被倒出一部分后,烧杯中剩余水的密度不变,因为密度不随物体的体积的变化而变化。
密封在钢罐中的气体被抽出一半后,质量减半,但剩余气体的体积始终等于钢罐的容积不变,
根据ρ=可得,剩余气体的密度为=3kg/m3。
故答案为:不变;3。
19.(2022秋•三河市期末)小明同学用天平测得空心铝球的质量为54g,又用量筒测得其体积为30cm3。(ρ铝=2.7×103kg/m3;ρ水=1×103kg/m3)该空心铝球的密度为 1.8 g/cm3;若将铝球的空心部分注满水,则整个铝球的质量是 64 g。
【答案】1.8;64。
【解答】解:ρ铝=2.7×103kg/m3=2.7g/cm3,ρ水=1×103kg/m3=1g/m3;
(1)空心铝球的密度为:
ρ球===1.8g/cm3;
(2)由ρ=可得,54g铝的体积:
V铝===20cm3,
空心部分的体积:
V空=V球﹣V铝=30cm3﹣20cm3=10cm3;
铝球的空心部分注满水时水的质量:
m水=ρ水V空=1g/cm3×10cm3=10g,
整个铝球的质量:
m总=m球+m水=54g+10g=64g。
故答案为:1.8;64。
20.(2022秋•阳新县期末)某同学用天平测物体的质量,使用天平时,将天平放在 水平 工作台面上,将 游码 移至标尺零刻度线处,调节平衡螺母,使指针指在分度盘中央。如图所示,是测量过程中的某一场景,接下来的操作是:取下10g砝码, 添加5g的砝码,再移动游码 ,直至天平平衡,读出物体的质量。
【答案】水平;游码;添加5g的砝码,再移动游码。
【解答】解:使用天平时,将天平放在水平工作台面上,将游码移至标尺零刻度线处,调节平衡螺母,使指针指在分度盘中央;
将10g的砝码放入托盘天平的右盘后,指针偏向右侧,说明砝码的总质量较大,接下来的操作是:取下10g的砝码,换用5g的砝码,再移动游码,直至天平横梁平衡。
故答案为:水平;游码;添加5g的砝码,再移动游码。
21.(2022秋•鲁甸县期末)学校为同学们免费配送的牛奶的包装盒如图所示,小明查阅资料得知该牛奶的密度为1.2×103kg/m3,则这盒牛奶的质量为 300 g;喝掉一半后剩余牛奶的密度将 不变 (选填“变大”、“变小”或“不变”,1mL=1cm3)。
【答案】300;不变。
【解答】解:从图中可知盒装纯牛奶的体积为:V=250mL=250cm3;
根据密度公式ρ=可得,牛奶的质量:m=ρV=1.2g/cm3×250cm3=300g;
因为密度是物质的一种特性,它与物体的质量和体积无关,
所以喝掉一半后,牛奶的密度将不变。
故答案为:300;不变。
22.(2022秋•池州期末)乙醇汽油是一种由乙醇即酒精和汽油按一定比例混合配成的替代能源,一般配制比例为:汽油体积占90%,乙醇体积占10%,(混合后总体积为二者原来体积之和),乙醇的密度为0.8×103kg/m3,汽油的密度为0.7×103kg/m3,计划配制0.2m3的乙醇汽油,所需要乙醇的质量是 16 kg,乙醇汽油的密度是 0.71×103 kg/m3。
【答案】16;0.71×103。
【解答】解:①配置0.2m3的乙醇汽油,需要乙醇的体积为V1=0.2m3×10%=0.02m3,
质量为m1=ρ1V1=0.8×103kg/m3×0.02m3=16kg,
②需要汽油的体积为V2=0.2m3×90%=0.18m3,
汽油的质量为m2=ρ2V2=0.7×103kg/m3×0.18m3=126kg,
乙醇汽油的质量m=m1+m2=16kg+126kg=142kg,
乙醇汽油的密度。
故答案为:16;0.71×103。
三.解答题(本题共8小题,共52分)
23.(2022秋•交城县期末)拼搏小组的同学想测量小金桔的密度,他们进行了实验,请将实验补充完整。
(1)他们将天平放在水平桌面上,发现天平指针已指在分度盘的中央(如图甲),接下来的操作是: 将游码拨到左端的零刻度线处,向右调节平衡螺母,使指针指在分度盘的中线处(或使天平横梁平衡) ;
(2)他们将小金桔放入左盘中,天平再次平衡时,如图乙所示,则小金桔的质量为 14.4 g;
(3)如图丙,将量筒中装入适量水,则量筒中水的体积为 40 mL;将小金桔轻轻放入量筒内的水中,沉底后液面上升到52mL刻度线处,则小金桔的密度 1.2×103 kg/m3;
(4)整理实验器材时发现,天平的左盘一侧粘着一块橡皮泥,则测量结果 仍然准确 (选填“偏大”“偏小”或“仍然准确”)。
【答案】(1)将游码拨到左端的零刻度线处,向右调节平衡螺母,使指针指在分度盘的中线处(或使天平横梁平衡);(2)14.4;(3)40;1.2×103;(4)仍然准确。
【解答】解:(1)由图甲可知,当游码不在标尺左端零刻度线处时,天平指针位于分度盘的中央,将游码调节到标尺左端零刻度线处后,天平指针会左偏,故应将平衡螺母向右调节,使指针指在分度盘的中线处(或使天平横梁平衡);
(2)由图乙可知,横梁上标尺的分度值是0.2g,游码左侧指在4g后面第2个小格上,小金桔的质量:m=10g+4.4g=14.4g;
(3)由图丙可知,量筒的分度值为2mL,则量筒中水的体积为40mL;
小金桔的体积:V=52mL﹣40mL=12mL=12cm3,
小金桔的密度:ρ===1.2g/cm3=1.2×103kg/m3;
(4)天平的左盘一侧粘着一块橡皮泥,调节平衡螺母后,使用前天平已调平衡,放上小金桔、砝码并调节游码后天平再次平衡,与盘的质量没关系,测量小金桔质量时,左右两盘质量也相等,不影响测量结果;即所测的密度值仍然准确。
故答案为:(1)将游码拨到左端的零刻度线处,向右调节平衡螺母,使指针指在分度盘的中线处(或使天平横梁平衡);(2)14.4;(3)40;1.2×103;(4)仍然准确。
24.(2021秋•柘城县期末)如图甲是一台常见的台秤:请你参照天平的使用方法,从放置台秤开始,到称出物品的质量为止,下面给出了部分使用步骤。请把不完整的部分补充完整。
(1)把秤放到水平桌面上。
(2)使用时,砝码盘上不放槽码,秤盘不放物品,先将游码移至左端 零刻线 处,调整调零螺丝,使秤杆在 水平 位置平衡。
(3)把被称物品放到秤盘中。
(4)从 大到小 (选填“大到小”或“小到大”)依次把槽码放到砝码盘上进行试称,当某一槽码能够压下砝码盘而比它小一级的槽码刚好不能压下时,保留后一槽码。
(5)移动 游码 ,使秤杆再一次在水平位置平衡。
(6)把所用槽码上面刻写的质量数与游码读数相加就得到被称物品的质量。某次测量时所加的槽码和游码的位置如图乙所示,则该物体的质量为 3.2 kg。
【答案】(2)零刻度线;水平;(4)大到小;(5)游码;(6)3.2。
【解答】解:使用步骤为:
(1)把秤放在水平台上;
(2)测量物体质量前,先将游码移到标尺左端的零刻度线处,调整调零螺丝,使秤杆在水平位置平衡;
(3)把被称物品放到秤盘中;
(4)从大到小依次把槽码放到砝码盘上进行试称,嫌大取下,不够再加小一级的槽码;
(5)若加上最小的槽码嫌大,则应取下该槽码,移动游码,使秤杆在水平位置平衡;
(6)把所用槽码上面刻写的质量数与游码在标尺上所对的刻度值相加,就得到被称物品的质量,
则由图乙可知测量结果为m=2kg+1kg+0.2kg=3.2kg;
故答案为:(2)零刻度线;水平;(4)大到小;(5)游码;(6)3.2。
25.(2022秋•朝阳区校级期末)某同学为了测量某品牌牛奶的密度,进行以下实验。
(1)把天平放在水平台上,将 游码 移至标尺左端的零刻度线处,发现指针指在分度盘的右侧,要使横梁平衡,应将平衡螺母向 左 调。
(2)天平平衡后,他按甲、乙、丙的顺序进行实验,根据图中数据可知:杯中牛奶的质量是 122.4 g,牛奶的体积是 100 cm3,牛奶的密度是 1.224×103 kg/m3。
(3)按甲、乙、丙的顺序进行操作,测得的密度值比真实值 偏大 。为了更加准确地测量牛奶的密度,你认为图中合理的实验顺序为 乙、丙、甲 。
【答案】(1)游码;左;(2)122.4;100;1.224×103;(3)偏大;乙、丙、甲。
【解答】解:(1)在调节托盘天平时,首先将其放在水平桌面上,游码放在标尺的左端零刻度线处,此时,若发现指针指在分度盘的中央零刻度线的右边,说明右侧质量略大,应旋动横梁上的平衡螺母,使之向左移动;
(2)读图可知,图中牛奶的体积V=100mL=100cm3,
图甲中空杯的质量为20g+10g=30g,图乙中牛奶与杯的总质量为100g+50g+2.4g=152.4g。
杯中牛奶的质量=152.4g﹣30g=122.4g.牛奶的密度ρ===1.224g/cm3=1.224×103kg/m3;
(3)分析可知,由乙到丙的过程中,烧杯中会不可避免地残留一定量的牛奶,牛奶的体积偏小,由ρ=知,计算出的牛奶密度偏大;
因此,合理的实验顺序应为乙、丙、甲,这样调整的好处是可以减小牛奶由于附着在烧杯壁上而产生的误差。
故答案为:(1)游码;左;(2)122.4;100;1.224×103;(3)偏大;乙、丙、甲。
26.(2022秋•天津期末)如图是在某街头的一座“冰墩墩”,它是2022年北京冬奥会的吉祥物。“冰墩墩”(材质均匀、实心)的质量为3.0×103kg,密度为1.5×103kg/m3,此冰墩墩的体积是多大?
【解答】解:根据密度公式,“冰墩墩”的体积:V===2m3。
答:冰墩墩的体积是2m3。
27.(2022秋•凤庆县期末)一空瓶的质量为200g,盛满水后瓶和水的总质量为450g。将质量为150g的小石子投入容器中,待水不再溢出,擦干瓶外壁的水再称量,测得总质量为550g。求:(ρ水=1.0×103kg/m3)
(1)空瓶装满水后,所装水的体积;
(2)小石子的体积;
(3)小石子的密度。
【解答】解:(1)瓶子盛满水后水的质量为:
m水=m瓶+水﹣m瓶=450g﹣200g=250g;
空瓶装满水后,所装水的体积:
V水===250cm3;
(2)由题意知溢出水的质量是m=450g+150g﹣550g=50g;
所以,水的体积:
V石=V溢水===50cm3;
(3)石子的密度:
ρ石===3g/cm3。
答:(1)空瓶装满水后,所装水的体积是250cm3;
(2)小石子的体积为50cm3;
(2)小石子的密度为3g/cm3。
28.(2022秋•文山州期末)疫情防控常态化过程中,酒精消毒液成为了家庭常备用品,酒精能够杀灭人体表面的细菌、真菌,可以用于消毒。如图所示的医用酒精,小马想知道这个瓶子的容积,可是标签看不清楚了,于是他用天平测出空瓶的质量为20g,再把这个瓶子装满水,并测得总质量是520g。
(1)请你帮小马计算这个瓶子的容积为多少cm3?
(2)若用这个瓶子装满酒精,其总质量为425g,则医用酒精的密度为多少g/cm3?
【解答】解:(1)瓶子装满水后,水的质量:
m水=520g﹣20g=500g,
由ρ=可得,水的体积:
V水===500cm3;
瓶子的容积:
V=V水=500cm3;
(2)若用这个空瓶子装满酒精,
则酒精的体积V酒精=V=500cm3;
医用酒精的密度:ρ酒精===0.81g/cm3。
答:(1)这个瓶子的容积为500cm3;
(2)医用酒精的密度为0.81g/cm3。
29.(2022秋•惠州期末)2020年12月4日,国家航天局公布了探月工程嫦娥五号探测器在月球表面国旗展示的照片如图所示。嫦娥五号亮出的国旗采用了新型复合材料制成,这种材料既能满足强度要求,又能满足染色性能要求,从而保证国旗抵御月表恶劣的环境,做到不褪色、不串色、不变形。这是继嫦娥三号、四号任务之后,五星红旗再次亮相月球,为月球又一次打上“中国标识”。这面国旗的质量仅12g,总体积约为10cm3。求:
(1)月球引力只相当于地球引力的六分之一,五星红旗被带上月球后,质量为 12 g,原因是 质量是物体的一种属性,它不随物体的形状、位置、温度和状态的改变而改变 ,其密度将会 不变 。
(2)如果我们在月球上,能不能听到陨石坠落月球表面的声音?答: 不能 。原因是 月球上没有空气,不能传声 。
(3)根据上文介绍,嫦娥五号亮出的国旗采用的材料不需要以下哪种属性 B 。
A.密度小
B.导电性好
C.耐热性好
【答案】不变;(2)不能;月球上没有空气,不能传声;(3)B。
【解答】解:(1)质量是物体的一种属性,它不随物体的形状、位置、温度和状态的改变而改变,所以五星红旗被带上月球后,位置变化,质量不变,还是12g;
密度是物质的一种特性,物质的状态没变,位置变化,密度不变;
(2)月球上没有空气,不能传声,所以不能听到陨石撞击月球表面的声音;
(3)根据材料可知,嫦娥五号亮出的国旗采用了新型复合材料制成,这种材料既能满足强度要求,又能满足染色性能要求,从而保证国旗抵御月表恶劣的环境,做到不褪色、不串色、不变形,故选:B。
故答案为:(1)12;质量是物体的一种属性,它不随物体的形状、位置、温度和状态的改变而改变;不变;(2)不能;月球上没有空气,不能传声;(3)B。
30.(2022秋•洪山区期末)据报道,华中科技大学在采用3D打印技术模拟建造月球基地方面取得了重要进展,制备出国内首个模拟月壤真空烧结的打印样品,实现“从0到1”的重大突破,如图1为华科“月壶尊”月面基地效果图。根据介绍,华科团队所采用的技术是将月壤烧结成砖,然后再用机器人堆砌。他们将中国传统制砖砌筑的建造方式与3D打印建造方式相结合,采用整体预制拼装、局部打印连接的方式,设计建造月面基地。月砖样品打印时,月壤细小颗粒在高能激光的作用下,会吸收热量熔化成液态,最后按照设定的模型冷却成月砖。ρ铜=8.9×103kg/m3。
(1)利用3D打印技术将月壤打印成月砖时,最后发生的物态变化是 凝固 ,此物态变化要 放出 热量;
(2)若3D打印机每小时可以将0.03m3的月壤打印成0.016m3的月砖,求月砖的密度(已知月壤密度为1.28×103kg/m3);
(3)如图2所示,连接月壶尊与太阳能发电机之间的两根铜导线总质量为44.5kg,铜线的横截面积是50mm2,求月壶尊与太阳能发电机之间的距离。
【解答】解:(1)月砖是固态,是由液态物质冷却而形成的,所以月砖形成时最后发生的物态变化是凝固,凝固时要放出热量。
(2)月壤打印成月砖后,质量不变,月砖的质量m=ρ月壤V月壤=1.28×103kg/m3×0.03m3=38.4kg,
月砖的密度ρ月砖==2.4×103kg/m3;
(3)铜导线的体积V铜==5×10﹣3m3;
铜导线的长度L==100m;
连接月壶尊与太阳能发电机之间的是两根铜导线,所以月壶尊与太阳能发电机之间的距离L'=L=×100m=50m。
答:(1)凝固;放热;
(2)月砖的密度为2.4×103kg/m3;
(3)月壶尊与太阳能发电机之间的距离50m。
相关试卷
这是一份初中物理苏科版八年级下册物质的物理属性精品当堂检测题,文件包含第6章《物质的物理属性》知识点专项复习原卷版docx、第6章《物质的物理属性》知识点专项复习解析版docx等2份试卷配套教学资源,其中试卷共46页, 欢迎下载使用。
这是一份苏科版八年级下册物质的物理属性课堂检测,共6页。试卷主要包含了5物质的物理属性等内容,欢迎下载使用。
这是一份苏科版八年级下册物质的物理属性同步测试题,共14页。试卷主要包含了制成的等内容,欢迎下载使用。
