





所属成套资源:2024年高考地理二轮复习课件+练习(新教材新高考)
专题07 自然灾害(讲义)-2024年高考地理二轮复习(新教材新高考)
展开
这是一份专题07 自然灾害(讲义)-2024年高考地理二轮复习(新教材新高考),文件包含专题07自然灾害讲义原卷版docx、专题07自然灾害讲义解析版docx等2份试卷配套教学资源,其中试卷共78页, 欢迎下载使用。
1
2
考点一 气象灾害 2
考查角度 台风
【真题研析·规律探寻】2
【核心提炼·考向探究】5
考查角度 暴雨洪涝
【真题研析·规律探寻】7
【核心提炼·考向探究】10
考查角度 旱灾
【真题研析·规律探寻】12
【核心提炼·考向探究】14
考查角度 寒潮
【真题研析·规律探寻】15
【核心提炼·考向探究】17
考查角度 沙尘暴
【真题研析·规律探寻】18
【核心提炼·考向探究】21
【题型特训·命题预测】22考点二 地质灾害 27
考查角度 地震火山
【真题研析·规律探寻】27
【核心提炼·考向探究】28
考查角度 滑坡
【真题研析·规律探寻】29
【核心提炼·考向探究】31
考查角度 泥石流
【真题研析·规律探寻】32
【核心提炼·考向探究】33
考查角度 崩塌
【真题研析·规律探寻】35
【核心提炼·考向探究】36
【题型特训·命题预测】37
考点一 气象灾害
考查角度 台风
(2020·海南卷)在热带气旋移动过程中,副热带高压是一个重要的牵引力。下图示意近地面风场与气压场的关系,图中等压距为5百帕。据此完成下面小题。
1.M线的气压值、N处的天气状况分别为( )
A.1000 晴朗B.1000 阴雨C.1010 晴朗D.1010 阴雨
2.如果P是一个台风,它最有可能的行进方向是( )
A.偏东B.偏西C.偏南D.偏北
3.(2020·北京卷)2020年7月1日起,我国对孟加拉国的产品实施进口优惠政策。读下图,回答下列问题。
2020年5月20日下午,热带风暴“安攀”在孟加拉国沿海登陆。下图为“安攀”登陆前的位置和中心气压值变化示意图。
概述“安攀”登陆前的移动方向和强度变化。
台风的形成过程:
①热带或副热带海区,由于水面温度高,加热近洋面空气,空气受热膨胀上升,洋面气压降低,形成热带低压。
②热带低压形成后,外围空气水平方向不断向中心汇集上升,同时在地转偏向力的作用下发生旋转运动。
③垂直方向气流上升过程中,气温下降,水汽凝结释放热量,促使气流进一步上升,底层气压进一步下降,气流旋转速度进一步加快,形成台风。
考查角度 暴雨洪涝
(2022·湖南卷)某地(下左图)位于太行山南段东麓,该地山势险峻,多暴雨,易发山洪。为适应当地地理环境,该地形成了西北—东南向的“山—林—田—村—水”空间格局(下右图),体现了当地居民的生存智慧。据此完成下面小题。
4.该地易发山洪,主要是因为( )
A.水流汇集快B.年降水量丰富C.河道较弯曲D.地质条件复杂
5.从防洪和方便取水的角度,推测该地早期民居主要布局在( )
A.a处B.b处C.c处D.d处
6.该地形成的“山—林—田—村—水”空间格局有利于当地( )
①降低暴雨的频率
②提高水资源利用效率
③抑制土壤盐碱化
④减轻山洪带来的危害
A.①②B.①③C.②④D.③④
7.(2021·浙江1月卷)阅读材料,完成下列问题。
材料:我国东部地区夏季风带来的降水是洪水的主要来源,下垫面状况会影响洪峰的形成,夏季暴雨易引发洪灾。图1为我国局部地区单位面积50年一遇洪峰流量等值线图,图2为我国3个地区夏季暴雨出现概率随日期变化图。
(1)甲地地形为 (填类型),夏季盛行 (填风向)风,降水较多。
(2)指出我国东部夏季暴雨高概率出现时间的规律。从降水角度说明乙地防洪难度大的原因。
(3)从地形影响角度,分析丙岛东部易发山洪的原因。
我国洪涝灾害:
发生区域:东北;黄河、长江中下游地区;淮河流域;珠江流域等;
成因:
自然原因:
气候原因:降水持续时间长,降水集中(如长江流域的梅雨天气);夏季风的强弱变化(副高强,南旱北涝;副高弱,南涝北旱);台风的影响;厄尔尼诺现象;
水文水系原因:缺少天然的入海河道(淮河);水系支流多(扇形水系、树枝状水系),汇水集中;河道弯曲(荆江河段)
地形原因:地势低洼(海河、珠江);
人为原因:滥砍滥伐,造成水土流失加剧,河床抬升;围湖造田;不合理水利工程建设(渭河流域);
治理措施:
a.中上游植树造林,建设防护林体系;b.退耕还湖;c.中上游修建水利工程;d.裁弯取直,加固大堤;e.开挖入海河道(淮河);f.修建分洪蓄洪区;g.建立洪水预报预警系统等;
(原则:上游:治理原则是调洪,做法是修水库、植树造林;中游:治理原则是分洪、蓄洪,做法是修水库,修建分洪、蓄洪工程;下游:治理原则是泄洪、束水,做法是加固大堤,清淤疏浚河道,开挖河道)
考查角度 旱灾
8.(2022·浙江6月卷)阅读材料,完成下列问题。
材料一每年的5月中下旬至6月上旬,黄淮地区经常会出现一种高温、低湿并伴有一定风速的干热风灾害天气。这种天气一般是在当地受东移的高压控制,近地面吹西南风时发生。干热风天气出现时间较短。图1为皖、苏两省年平均干热风日数分布图。图2为图1中宿州的气温曲线和降水柱状图。
材料二冬小麦喜温、喜凉、耐旱,生长期怕湿涝。4-6月是黄淮地区冬小麦的拔节至成熟时期,需水量较大,期间常遇干热风灾害天气,农民曾用大水漫灌方式进行防治,但带来许多问题。
(1)皖、苏两省干热风灾害的空间分布特点是 、 。
(2)从天气角度,分析黄淮地区5至6月干热风灾害形成的原因。
(3)指出用大水漫灌方式防治干热风灾害可能带来的不利影响。
考查角度 寒潮
9. (2021·上海卷)超强寒潮是一种极端天气过程,往往给工农业生产,交通出行,居民生活带来严重的危害。读图文资料,回答问题。
(1)概括上海2001-2019年12月最低气温总体变化趋势,并说明理由。
(2)2020年12月末,上海经历了一次超强寒潮天气过程。判断12月31日影响上海的天气系统,并说明其原因。
(3)比较上海和成都受此次寒潮影响的程度,并分析造成其差异的主要原因。
(4)列举超强寒潮可能给上海带来的危害,并为交通管理部门提出防灾减灾建议。
考查角度 沙尘暴
10.(2022·全国甲卷)阅读图文材料,完成下列要求。
2002年4~10月,澳大利亚大部分地区气候严重异常。同年10月22~23日,一场沙尘量创纪录的沙尘暴袭击了澳大利亚部分地区。下图示意澳大利亚及周边区域当地时间10月23日4时的海平面气压分布。
(1)推测当年4~10月澳大利亚气候异常的表现,并分析其在沙尘暴形成中的作用。
(2)在图示甲乙丙丁四地区中,指出10月23日4时正在经历沙尘暴的地区并说明判断依据。
(3)指出经历此次沙尘暴的地区10月22~23日风向、气温的变化。
(4)对于“人类是否应干预沙尘暴”这一问题,提出自己的观点,并说明理由。
考向1 热带气旋危害
2023年9月10日,地中海飓风(一种副热带气旋)“丹尼尔”登陆利比亚北部,带来强降水并引发洪水和泥石流,造成了巨大的人员伤亡和经济损失。飓风登陆前,地中海南部海面水温高达27℃,极大加强了飓风强度。下图为该飓风登陆时的卫星影像图。据此完成下面小题。
1.利比亚在此次飓风中受灾严重的原因有( )
①叠加雨季降水②该国河网密布③防灾经验不足④城镇多在北部
A.①②B.②③C.①④D.③④
2.地中海南部水温高加强了此次飓风的强度,主要原因是( )
A.增加潜热输送B.减弱对流运动
C.吸引西风深入D.加强海水运动
考向2 洪涝
地处干旱、半干旱区的新疆,由于地质地貌条件和植被条件特殊,一次强降水事件就很容易引发洪水灾害。下图示意1980-2019年新疆南部一般性暴雨洪水灾害事件出现次数的空间分布。据此完成下面小题。
3.图示暴雨洪水灾害严重多发的地区是( )
A.阿克苏地区B.哈密市C.和田地区北部D.吐鲁番市
4.与东南沿海地区相比,新疆南部暴雨洪水灾害造成损失较小的主要人文因素是
A.人口素质B.暴雨次数C.基础设施D.经济发展水平
5.暴雨洪水对塔里木河流域的短期影响可能主要是( )
A.气候趋于温和湿润B.河流沿岸农牧业受损
C.河流航运能力减弱D.土壤肥力显著提高
考向2 旱灾
辽西北地区位于我国黄金玉米带,特殊的地理位置(辽西地区多山地丘陵)加之大气环流的影响,使该地区容易受到干旱的影响。图为辽西北地区春玉米干旱灾损风险区划示意图,完成下面小题。
6.辽西北地区春玉米旱灾高发期是在( )
A.播种期(4月)B.苗期(5月)C.拔节期(6月)D.抽穗期(7月)
7.IV区春玉米干旱灾损风险高的主要原因是( )
A.人口密集B.水利设施缺乏C.坡耕地多D.降水稀少
8.推测因城市用地规模大、植被稀疏,导致土壤墒情差、易产生干旱的是( )
A.IV区B.II区C.II区D.I区
考向4 寒潮
正常年份,冬季我国南方地区受冷空气影响的强度较北方地区弱,但在一定的环流背景下也会造成急剧降温和极端低温事件,并伴有雨雪、大风等恶劣天气。下图示意广东省佛山市三水区多年各月累计不同等级冷空气出现次数。据此完成下面小题。
9.1—3月,三水区各等级冷空气出现次数( )
A.寒潮逐渐减少B.强冷空气持续减少
C.中等强度冷空气逐渐增加D.弱冷空气先减后增
10.与弱冷空气出现次数最多关联性最大的是( )
A.高大山脉阻挡B.受海洋影响显著
C.平原面积狭小D.距冷空气源地近
考向5 沙尘暴
塔尔沙漠地处南亚,周围风成黄土分布广泛。研究表明,塔尔沙漠是印度西北部和巴基斯坦东部沙尘暴的主要物源区,该区域沙尘暴具有明显的季节性。图为塔尔沙漠位置图,实地勘测表明图中采样点P地黄土颗粒较M地和J地小。完成下面小题。
11.新德里沙尘暴发生频次最高的时段可能是( )
A.1-3月B.4-6月C.7-9月D.10-12月
12.造成J→M→P地黄土颗粒由大变小的主要原因是( )
A.年降水量增多 B.高大地形阻挡 C.风沙活动渐小D.人类活动频繁
13.沙尘暴的降尘对区域地理环境产生的影响是( )
A.增加土壤肥力 B.缩短白昼时长 C.提高地面温度D.导致水体酸化
考点二 地质灾害
考查角度 地震火山
1.(2020·海南卷)阅读图文材料,完成下列要求。
材料一:太平洋西南部群岛国巴布亚新几内亚,面积约46万平方千米,人口约600万,多集中在沿海平原。主陆多山,西南部和沿海有平原和沼泽低地,火山、地震活动频繁,森林覆盖率超过80%。目前,该国经济较为落后,以初级产品(矿石、椰油、椰干等)输出为主。响应“一带一路”倡议,巴布亚新几内亚为了提高经济发展水平,希望与中国开展多方面合作。
材料二:下图示意巴布亚新几内亚主要岛屿。
说出该国多火山、地震的原因。
考查角度 滑坡
(2020·山东卷)下图为某区域滑坡与地貌演化关系示意图。读图完成下面小题。
2.推断图中滑坡体的滑动方向为( )
A.由北向南B.由西向东
C.由西北向东南D.由东北向西南
3.图中序号所示地理事象形成的先后顺序是( )
A.②③④①B.②①③④C.③①④②D.③②①④
考查角度 泥石流
4.(2021·山东卷)阅读图文资料,完成下列要求。
海巴洛沟流域位于青藏高原东南缘,横断山脉中段(下图),面积53.4km2。主沟发源于哈巴雪山西侧,汇入金沙江一级支流冲江河,长度12.8km。流域自上而下分为高山寒带峰脊区和宽谷区、温带窄谷区、亚热带低谷区。该流域降水量随海拔升高而显著增加,其中海拔4200m以上的峰脊区年降水量超过1100mm。2019年7月28日,峰脊区6小时降雨量达60.4mm,激发了特大规模降雨-冰川融水混合型泥石流。
(1)指出海巴洛沟流域形成泥石流的四类固体物质来源。
(2)分析海巴洛沟流域主沟道AB段、BC段和CD段地形对泥石流形成的作用。
(3)分析海巴洛沟流域泥石流对当地构成严重威胁的自然原因。
考查角度 崩塌
(2023·广东卷)某中学学生在山西省太行山青龙峡景区研学活动中发现,这里是典型高山峡谷地貌,两岸岩壁直立,软硬岩层交互,陡壁下常有崩塌物堆积,崩塌物主要来自硬岩层。图是同学们绘制的岩体崩塌过程示意图。据此完成下面小题。
5.崩塌物主要来自硬岩层,是因为( )
A.软岩受风化剥蚀更快B.硬岩的重力作用更大
C.软岩抗侵蚀能力更强D.硬岩水土流失更严重
6.同学们提出的以下预防崩塌危害措施中,不能运用地理信息技术完成的是( )
A.岩土变形预警B.危险岩体清除
C.气象水文预报D.游客行为监管
考向1 地震
主震型地震的震级很高,主震释放的能量占整个地震序列的90%以上。当地时间2023年2月6日4时17分与13时24分,土耳其发生两次7.8级大地震及多次余震,震中相距96千米,震源深度均在20千米以内,是一种罕见的“双主震型地震”,损失巨大。如图示意此次土耳其“双主震型地震”烈度分布。据此完成下面小题。
1.根据烈度的空间分布可以推断( )
A.震中位置B.震源深度C.断层走向D.断层类型
2.与同震级的“单主震型地震”相比,“双主震型地震”( )
A.前震更多B.余震更多C.震源更深D.烈度更大
3.地震发生后,有一个气旋从地中海登陆灾区,该气旋可能为灾区( )
A.带来一次升温天气B.增加地震救援难度
C.带来降水缓解春旱D.诱发余震加重灾情
考向2 滑坡泥石流
黄土高原是我国滑坡地质灾害频发区之一。监测资料表明,黄土滑坡变形演化和成灾过程具有较明显的阶段性特征。读图完成下面小题。
4.关于黄土高原滑坡多发季节及其原因说法合理的是( )
A.春季 春旱严重B.夏季 夏季多暴雨
C.秋季 多大风天气D.冬季 冻融作用强烈
5.黄土滑坡成灾阶段对应的是( )
A.初始变形阶段B.等速变形阶段
C.加速变形阶段D.破坏运动阶段
西藏地区扎墨公路沿线的泥石流具有垂直地带性分异特征。下图为扎墨公路沿线泥石流成因类型的垂直地带性示意图。据此完成下面小题。
6.不同海拔的泥石流成因类型对应正确的是( )
A.甲-冻融型B.乙-融水-降雨型C.丙-降雨型D.丁-融水型
7.关于泥石流成因类型的垂直地带性说法正确的( )
A.水是引起该区域泥石流垂直分异的根本原因
B.从高到低泥石流流体的容重(单位容积内物体重量)有规律地变小
C.4000米附近发生的泥石流中石头磨圆性比较好
D.4000米附近发育有山地针阔混交林
考向3 崩塌
青龙峡位于太行山大峡谷国家地质公园的东部,属太行山区向林州盆地的过渡地带,区内海拔500~1350米,发育有大面积的岩溶地貌、峰丛地貌、峡谷地貌、砂岩地貌和崩塌地貌。下图示意青龙峡岩层错断式崩塌过程。据此完成下面小题。
8.青龙峡岩层崩塌过程中,危岩体的主要成因是( )
A.节理和裂隙发育,岩体逐渐与母岩分离B.坡脚断裂发育,砂岩底部发生坍塌
C.溶洞地貌发育,底部岩层支撑能力下降D.岩壁坡度陡峭,岩层抗侵蚀能力弱
9.6—8月青龙峡岩层崩塌多发的主要诱因是( )
A.风化B.风蚀C.冰川融化D.降雨冲刷
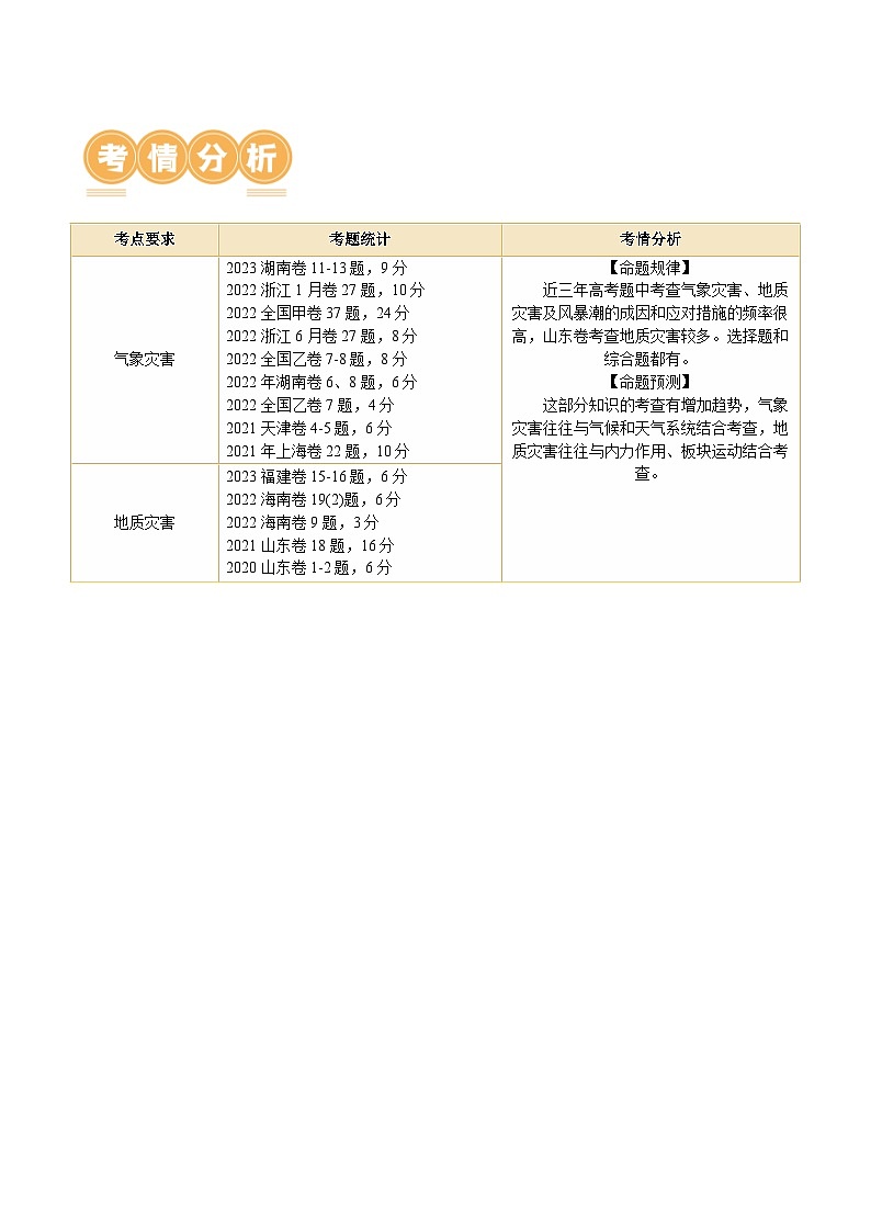
考点要求
考题统计
考情分析
气象灾害
2023湖南卷11-13题,9分
2022浙江1月卷27题,10分
2022全国甲卷37题,24分
2022浙江6月卷27题,8分
2022全国乙卷7-8题,8分
2022年湖南卷6、8题,6分
2022全国乙卷7题,4分
2021天津卷4-5题,6分
2021年上海卷22题,10分
【命题规律】
近三年高考题中考查气象灾害、地质灾害及风暴潮的成因和应对措施的频率很高,山东卷考查地质灾害较多。选择题和综合题都有。
【命题预测】
这部分知识的考查有增加趋势,气象灾害往往与气候和天气系统结合考查,地质灾害往往与内力作用、板块运动结合考查。
地质灾害
2023福建卷15-16题,6分
2022海南卷19(2)题,6分
2022海南卷9题,3分
2021山东卷18题,16分
2020山东卷1-2题,6分
相关试卷
这是一份新高考地理二轮复习讲练测专题07 自然灾害(讲义)(2份,原卷版+解析版),文件包含新高考地理二轮复习讲练测专题07自然灾害讲义原卷版docx、新高考地理二轮复习讲练测专题07自然灾害讲义解析版docx等2份试卷配套教学资源,其中试卷共78页, 欢迎下载使用。
这是一份(新高考)高考地理二轮复习专题07 自然灾害(练习)(2份打包,原卷版+教师版),文件包含新高考高考地理二轮复习专题07自然灾害练习原卷版doc、新高考高考地理二轮复习专题07自然灾害练习教师版doc等2份试卷配套教学资源,其中试卷共30页, 欢迎下载使用。
这是一份最新高考地理一轮复习【讲通练透】 专题07 自然灾害与地理信息技术(专题测试),文件包含专题07自然灾害与地理信息技术测试卷原卷版docx、专题07自然灾害与地理信息技术测试卷解析版docx等2份试卷配套教学资源,其中试卷共21页, 欢迎下载使用。
