高考语文一轮总复习导学案:评价诗歌的思想内容和作者的观点态度(全国通用含解析)
展开
这是一份高考语文一轮总复习导学案:评价诗歌的思想内容和作者的观点态度(全国通用含解析),共4页。
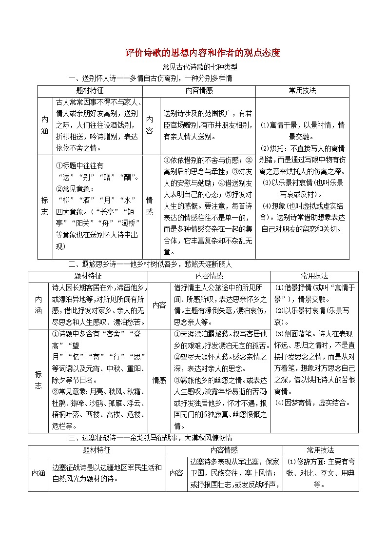
一、送别怀人诗——多情自古伤离别,一种分别多样情
二、羁旅思乡诗——他乡村树似吾乡,愁煞天涯断肠人
三、边塞征战诗——金戈铁马征战事,大漠秋风慷慨情
四、山水田园诗——山光水色养性灵,登山观海总溢情
五、咏史怀古诗——历览古今通得失,观景知人论兴衰
六、咏物言志诗——绘尽天下万物态,寄寓世间感慨情
七、爱情闺怨诗——心有灵犀情无限,明月孤灯梦难圆
题材特征
内容情感
常用技法
内涵
古人常常因事不得不与家人、情人或亲朋好友离别,送别之际,人们往往设酒饯别,折柳相送,吟诗赠别,表达依依不舍之情。
内容
送别诗涉及的范围极广,有君臣官场赠别,有市井朋友相别,有亲人情人送别。
(1)寓情于景,以景衬情,情景交融。
(2)烘托:不直接写人的离情别绪,而是通过写眼中物有伤离之意来烘托人的伤离之深。
(3)以乐景衬哀情(也叫乐景写哀或反衬)。
(4)想象(也叫虚拟或虚实结合)。送别诗常借助想象表达自己对朋友的留恋和关切。
标志
①标题中往往有“送”“别”“赠”“酬”。②常见意象:“柳”“酒”“月”“水”四大意象。(“长亭”“短亭”“阳关”“舟”“灞桥”等意象也在送别怀人诗中出现)
情感
①依依惜别的不舍与伤感;②离别后的思念与牵挂;③对友人的安慰与勉励;④借送别友人表明自己的心态;⑤抒发对人生的感慨。要注意,每首诗表达的情感往往不是单一的,而是多种情感交杂在一起的集合体,它丰富复杂却不杂乱无章。
题材特征
内容情感
常用技法
内涵
诗人因长期客居在外,滞留他乡,或漂泊异地等,对所见所闻有所感,借此抒发对家乡、亲人的无尽思念和人生感叹、漂泊愁苦。
内容
借抒情主人公旅途中的所见所闻、所感所叹,表达思亲怀乡之情。主题有潦倒失意,漂泊哀伤,思念亲人等。
(1)借景抒情(或叫“寓情于景”),情景交融。
(2)以乐景衬哀情(乐景写哀)。
(3)侧面落笔。诗人在表现怀远、思归之情时,不是直接抒发思念之情,而是从对方着笔,想象对方思念自己之深,借以烘托诗人的苦恨离情。
(4)因梦寄情,虚实结合。
标志
①诗题中多含有“客舍”“登高”“望月”“忆”“寄”“行”“思”等词语以及元宵、中秋、重阳、除夕等节日名。
②常见意象:月亮、秋风、秋霜、杜鹃、猿啼、沙鸥、孤雁、浮云、梧桐叶落、西楼、高楼、危楼、危栏等。
情感
①天涯漂泊羁旅愁。叙写客居他乡的艰难,抒发漂泊无定的孤苦。
②望尽天涯怀人愁。感念亲情之深,表达对亲人的思念。
③羁旅他乡的幽怨之情。或表达人生感叹,流露年华易逝的苦闷;或抒发独居他乡,怀才不遇,报国无门的孤独寂寞、幽怨愤慨之情。
题材特征
内容情感
常用技法
内涵
边塞征战诗是以边疆地区军民生活和自然风光为题材的诗。
内容
边塞诗多表现从军出塞,保家卫国,民族交往,塞上风情;或抒报国壮志,或发反战呼声,或记现实战事。
(1)修辞方面:主要有夸张、对比、互文、用典等。
(2)人物形象的塑造方面:常用侧面烘托、动作肖像描写、细节描写等手法。
(3)意境的营造方面:常用景物烘托、虚实结合等手法。
标志
①标题往往有“行”“军”“征人”“塞”“戍”等与军旅有关的字。
②常见意象:自然景物类(黄沙、秋月、大漠、孤城、边关、雨雪、风沙等)、地理区域类(塞外、雁门、玉门关、黄河、阴山、楼兰、蓟北等)、战事器具类(金鼓、旌旗、烽火、羌笛、琵琶、战马等)、乐曲类(《梅花落》《折杨柳》《关山月》《阳关三叠》《渭城曲》等)、人物类(戍卒、将帅、胡人、单于等)。
情感
①保家卫国、建立功名的壮志豪情。
②奋勇杀敌、英勇无畏的英雄气概。
③雄奇瑰丽、奇异独特的边塞风光。
④征人思乡、闺妇盼归的两地情愁。
⑤凄苦哀怨的怨战情绪,凄厉沉痛的反战思考。
⑥对和平安宁的边疆生活、和睦友好的民族往来的喜悦。
题材特征
内容情感
常用技法
内涵
山水田园诗是以描写美丽清新的自然景色、歌咏闲适恬淡的田园生活为题材的诗歌。
内容
山水田园诗的基本内容是自然山川与田园风物。
(1)比喻、拟人、夸张、对比等修辞手法的运用。
(2)写景的表现手法有:①白描与工笔;②观察角度高、低、俯、仰的变化与远近高低的顺序;③光、影、色彩的渲染,视觉、听觉、嗅觉、触觉的运用;④虚实结合(眼前之景与想象之景);⑤动静结合(以动衬静,化动为静与化静为动)。
(3)常用的抒情方法:①借景抒情,融情入景。②乐景写哀情(反衬)。
标志
①山水田园诗分为山水诗与田园诗。山水诗指描写山水风景的诗。田园诗指主要以农村自然景物、田园生活为吟咏对象的诗。
②常见意象:溪水、山石、松林、野老、柴门、桑麻、南亩、五柳、明月、渔歌等。
情感
①寄情山水,赞美山河,热爱自然。
②借凄风苦雨,表达对自由的向往及厌倦官场的超脱之情。
③憎恶黑暗,寄托恬淡静雅的隐逸之乐。
④以恬淡之心抒写山水清幽,表达闲适淡泊、悠然自得之情。
⑤对现实不满和怀才不遇的苦闷。
题材特征
内容情感
常用技法
内涵
以历史事件、历史人物、历史陈迹等为题材。借咏叹史实、描写古迹来抒发诗人的兴衰之感,以寄托哀思、借古讽今。
内容
借怀古叹今叹个人命运的坎坷。
(1)借景抒情(寓情于景)。
(2)对比手法,描写眼前衰败、荒凉景象,与历史上的繁华兴盛形成鲜明的对比。
(3)化用典故,借典故寄托自己的感伤或对国事的讽喻。
(4)衬托,诗人往往临古迹而抒怀,以悲景衬悲情。
标志
标题中有“咏史”“怀古”“登某古迹有怀”“古迹”“古人名”等。
情感
①针对历史人物或事件,发表自己的观点或看法。
②缅怀前贤,表达敬仰或惋惜;类比古人,寄托伤感或哀思。
③借论古之得失,托古讽今,忧国忧民。
题材特征
内容情感
常用技法
内涵
借助吟咏自然或社会事物来表达诗人的思想感情。
内容
单纯咏物、托物言志(寓意)、托物喻理、托物讽世。
(1)从具体描写的方法看,主要是正面描写(绘形绘色)与侧面烘托。
(2)从修辞手法看,主要是比喻(比况)、象征、拟人和对比。
(3)从抒情方法看,主要是托物言志。
标志
①从对象上来看,咏物诗的对象是单纯的某个物。着重对所咏之物的特征、功能进行刻画,或者着重对所咏之物的某一内韵、精神进行吟咏。
②从题目上来看,或以所咏之物为诗名或以“咏某物”“题某物”“某物吟”等为题目形式。
情感
①寄寓作者的理想抱负,或实现个人理想,或报效国家。
②寄寓高尚的节操,或表达怀才不遇与命途多舛的伤感,或抒发年华易逝与理想破灭的哀愁。
③托物讽世,或忧国忧民,或感时伤世,或愤世嫉俗,或针砭时弊,或冷嘲热讽。
题材特征
内容情感
常用技法
内涵
爱情闺怨诗主要描写男女爱慕之情和爱情生活,或抒发离别相思之苦。
内容
①表现诗人对妻子的真挚感情的作品,主要包括赠内诗和悼亡诗两类。
②以妇女角度写的闺怨诗,它包括宫怨诗、离妇诗、弃妇诗、别离相思诗。
(1)比兴(托物起兴)。先从自然之物写起,然后用比喻、象征等手法引出所要表达的事情或情感,物的描写起烘托感情、渲染气氛的作用。
(2)衬托。寒月孤灯、冷衾泪枕、月落星稀、凄风苦雨、漏声雁影等凄凉之景往往衬托主人公的孤寂与幽怨,青青杨柳、斜燕双飞、春风浩荡等充满活力生机之景更能反衬闺中思妇的悲伤与幽怨。
(3)先扬后抑。如王昌龄的《闺怨》:“闺中少妇不知愁,春日凝妆上翠楼。忽见陌头杨柳色,悔教夫婿觅封侯。”本诗采用先扬后抑的手法,先写少妇“不知愁”,后面才说她“悔”,通过对少妇情绪微妙变化的刻画,深刻表现了少妇因景而产生的感伤和哀怨的情绪,突出了“闺怨”的主题。
标志
①标题中多含“怨”“怀”“思”“别”“忆”“望夫”“妇叹”“闺怨”“幽恨”或直接用“无题”等字眼。
②常见意象:“眉锁”“翠楼”“碧纱”“白发”“秋风”“夜雨”“寒月”“寒衣”“残梦”“泪如雨”“春风杨柳”“雁声月明”“红妆对镜”“喜鹊报枝”“雨燕双飞”“临笺泪长”等。
情感
①表现夫妻之间相濡以沫的深厚感情。
②孤苦幽寂的命运之悲。此类情感主要体现在宫怨诗中。
③思妇空闺、思念亲人、盼夫早归、渴望团聚的哀伤之情。
④情梦难圆的遗憾与怅惘之情。
⑤阴阳两隔的悼亡之痛。
相关学案
这是一份高考语文一轮总复习导学案:鉴赏诗歌的形象(全国通用含解析),共5页。
这是一份高考语文一轮总复习导学案:鉴赏诗歌的语言(全国通用含解析),共2页。
这是一份专题17 古代诗歌鉴赏之思想内容、作者观点态度和比较鉴赏-2021年高考语文一轮复习最新备考学案,共29页。学案主要包含了高考真题演练,2020·江苏卷,2020·浙江卷,2020·全国Ⅰ卷,2020·全国Ⅱ卷,参考答案,对点训练,读懂诗歌等内容,欢迎下载使用。

