精品解析:山东省青岛市十七中2022-2023学年高二上学期期中生物试题(原卷版+答案解析)
展开
这是一份精品解析:山东省青岛市十七中2022-2023学年高二上学期期中生物试题(原卷版+答案解析),共39页。试卷主要包含了选择题,非选择题等内容,欢迎下载使用。
一、选择题
1. 内环境渗透压可分为晶体渗透压和胶体渗透压,由无机盐等小分子物质形成的渗透压称为晶体渗透压,由蛋白质等大分子物质形成的渗透压称为胶体渗透压。下列有关组织水肿,说法错误的是( )
A. 组织水肿的发生主要与组织液和血浆之间的晶体渗透压失衡有关
B. 过敏反应中组织胺释放导致毛细血管壁通透性增大易引发组织水肿
C. 新冠肺炎重症患者肺部积水可能是肺部毛细血管中的血浆蛋白外渗造成的
D. 静脉输入白蛋白配合利尿剂可快速缓解肝癌晚期患者腹部积水
2. 如图为人体生命活动调节作用机制示意图,下列叙述正确的是( )
A. 途径①属于血糖调节,该过程中激素A的产生受神经和体液的共同调节
B. 若途径②属于体温调节过程,激素C是肾上腺素
C. 激素D是由垂体合成和释放的,促进肾小管对水的重吸收
D. 可通过检测激素A、C、D在血液中的含量来判断相关内分泌系统的疾病
3. 研究发现,睡眠主要依靠脑部多个脑区产生的胞外腺苷来调节,胞外腺苷与突触后膜上的受体结合可促进睡眠。咖啡、茶、可乐等饮料中均含有咖啡因,咖啡因是腺苷类似物,能与受体结合,但并不引起胞外腺苷相应的效应。下列叙述错误的是( )
A. 与动物激素类似,胞外腺苷与细胞膜上受体结合并发挥作用后会被降解灭活或重吸收
B. 胞外腺苷与受体结合后可能引起突触后膜上Cl﹣内流
C. 咖啡因与胞外腺苷受体结合,减少了胞外腺苷与受体结合产生的睡眠效应,缓解了睡意
D. 过多摄入咖啡因就会引起神经系统长时间处于觉醒状态而超负荷工作,对健康不利
4. 将定量的放射性同位素标记的胰岛素、定量的抗胰岛素抗体与待检测的血液混合,待检测血液中的胰岛素就会与带标记胰岛素竞争,与抗胰岛素抗体结合;再将形成的“抗原—抗体”复合物分离出来,检测其放射性强度。下列相关叙述不正确的是( )
A. 可以用放射性同位素35S来标记胰岛素
B. 该方法应用的是抗原与抗体特异性结合的原理
C. 利用该方法可以诊断糖尿病患者病因是否是胰岛素分泌不足
D. “抗原—抗体”复合物放射性越强,说明待测血液中胰岛素含量越高
5. 神经中枢的抑制机制有3种模式,如下图所示。下列叙述错误的是( )
A. 模式Ⅰ体现了神经调节中存在负反馈调节机制
B. 模式Ⅱ中,④兴奋后释放的神经递质进入突触间隙,导致⑤兴奋、③抑制
C. 模式Ⅲ中,⑧兴奋后释放抑制性神经递质,抑制兴奋由⑦传向⑨
D 屈肘反射时肱二头肌收缩,肱三头肌舒张,神经调节机制属于模式Ⅱ
6. 突触前神经元释放的神经递质等顺行性信号分子以及突触后神经元释放的逆行性信号分子是神经细胞之间信息交流的主要依赖物质。一氧化氮(NO)是一种重要的逆行性信号分子,能够调节突触强度。在海马神经元中,突触前膜释放的神经递质谷氨酸与突触后膜上的N-甲基-D-天冬氨酸(NMDA)受体结合,引起Ca2+内流,在钙调蛋白的作用下,一氧化氮合酶(NOS)被激活,生成的NO扩散至突触前末梢,调节突触强度。根据材料结合所学知识,判断下列说法正确的是( )
A. 神经元之间的信息交流是单向的
B. 若在海马神经元培养液中加入NOS的抑制剂,突触后膜无法产生动作电位
C. 突触前膜释放谷氨酸导致NO扩散并调节突触强度的过程属于反馈调节
D. 谷氨酸与突触后膜的受体结合后,电信号转变为化学信号
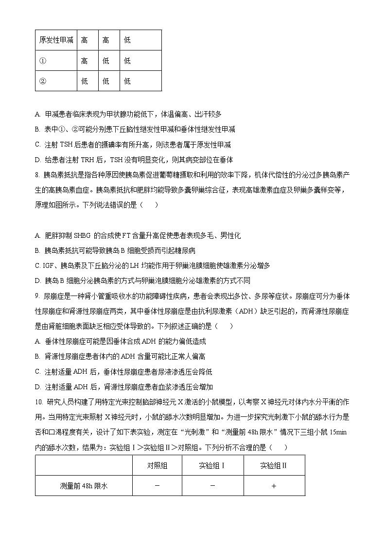
7. 由甲状腺自身病变引起的甲状腺激素分泌减少(甲减)称为原发性甲减,由下丘脑、垂体病变引起的甲减分别称为下丘脑性继发性甲减和垂体性继发性甲减。下表所示为健康人和几种常见甲状腺功能异常患者的激素指标,下列分析正确的是( )
A. 甲减患者临床表现为甲状腺功能低下,体温偏高、出汗较多
B. 表中①、②可能分别患下丘脑性继发性甲减和垂体性继发性甲减
C. 注射TSH后患者的摄碘率有所升高,则该患者属于原发性甲减
D. 给患者注射TRH后,TSH没有明显变化,则其病变部位在垂体
8. 胰岛素抵抗是指各种原因使胰岛素促进葡萄糖摄取和利用的效率下降,机体代偿性的分泌过多胰岛素产生的高胰岛素血症。胰岛素抵抗和肥胖均能导致多囊卵巢综合征,表现高雄激素血症及卵巢多囊样变等,原理如图所示。下列说法错误的是( )
A. 肥胖抑制SHBG的合成使FT含量升高促使患者表现多毛、男性化
B. 胰岛素抵抗可能导致胰岛B细胞受损而引起糖尿病
C. IGF、胰岛素及下丘脑分泌的LH均能作用于卵巢泡膜细胞使雄激素分泌增多
D. 胰岛B细胞分泌胰岛素的方式与卵巢泡膜细胞分泌雄激素的方式不同
9. 尿崩症是一种肾小管重吸收水的功能障碍性疾病,患者会表现出多饮、多尿等症状。尿崩症可分为垂体性尿崩症和肾源性尿崩症两类,其中垂体性尿崩症是由抗利尿激素(ADH)缺乏引起的,而肾源性尿崩症是由肾脏细胞表面缺乏相应受体导致的。下列叙述正确的是( )
A. 垂体性尿崩症可能是因垂体合成ADH的能力偏低造成
B. 肾源性尿崩症患者体内的ADH含量可能比正常人偏高
C. 注射适量ADH后,垂体性尿崩症患者尿液渗透压会降低
D. 注射适量ADH后,肾源性尿崩症患者血浆渗透压会增加
10. 研究人员构建了用特定光束控制脑部神经元X激活的小鼠模型,以考察X神经元对体内水分平衡的作用。当用特定光束照射X神经元时,小鼠的舔水次数明显增加。为进一步探究光刺激下小鼠的舔水行为是否和口渴程度有关,设计了如下表实验,测定在“光刺激”和“测量前48h限水”情况下三组小鼠15min内的舔水次数,结果为:实验组Ⅰ>实验组Ⅱ>对照组。下列分析不合理的是( )
(注:“-”表示不处理,“+”表示处理)
A. 神经元X应位于下丘脑,上述过程的调节方式是体液调节
B. 光刺激神经元X一段时间后,抗利尿激素分泌量可能减少
C. 实验组Ⅱ小鼠的舔水行为与口渴程度有关
D. 光刺激激活X神经元所诱导的过度饮水行为可能与口渴程度无关
11. 科学家以果蝇为研究对象揭示了“被热醒”的原因。当夜间环境温度升高时,果蝇的AC神经元感知温度变化产生兴奋,此兴奋传递到背后侧神经元DN1ps,DN1ps表达的神经肽CNMa抑制脑间神经元PI的活性,促进夜晚觉醒。下列叙述错误的是( )
A. AC神经元受到高温刺激时,钠离子内流产生动作电位
B. 兴奋由神经元AC传至DN1ps时,完成电信号-化学信号-电信号转换
C. 在神经元PI细胞膜形成的突触后膜上存在CNMa的受体
D. 抑制CNMa基因的表达会使高温促进夜晚觉醒的作用增强
12. 银环蛇蛇毒中能分离出若干种神经毒素,神经毒素能激活或阻断不同神经受体和离子通道,影响递质的释放和代谢。实验人员利用神经肌肉接头对α-环蛇毒素和β-环蛇毒素的作用机理进行了研究,结果如下表。下列说法正确的是( )
A. 该实验选用的神经肌肉接头是一种突触,神经细胞的膜为突触前膜
B. α-环蛇毒素可能抑制了神经递质与肌细胞膜上载体的结合
C. α-环蛇毒素可能作用于神经肌肉接头的前膜,抑制神经递质的释放
D. α-环蛇毒素和β-环蛇毒素共同作用才能导致中毒者的骨骼肌瘫痪
13. 长持续LTP(LL-LTP)是进行长时记忆研究的细胞模型。LTP是指发生在两个神经元信号传输中的一种持久的增强现象,能够同步刺激两个神经元,其作用机理如图所示。图中nNOS是神经型一氧化氮合酶,能以精氨酸为底物,利用氧生成NO和瓜氨酸。下列说法错误的是( )
A. 突触前膜受刺激后,通过胞吐释放谷氨酸至突触间隙
B. N结构既是识别谷氨酸的受体,也是运输Ca2+的通道
C. Ca2+进入细胞会改变膜内外电位差,并促进NO生成
D. 神经元外Na+浓度下降,有利于长时程增强作用的形成
14. 人类细胞表面的组织相容性抗原(MHC)包括MHC-Ⅰ和MHC-Ⅱ两类。MHC-Ⅰ分子能与侵入人体细胞的抗原水解产生的短肽结合,形成的MHC-Ⅰ抗原肽复合物转至靶细胞表面,呈递给免疫细胞。MHC-Ⅱ只参与未侵入细胞的抗原的呈递,在抗原呈递细胞中形成MHC-Ⅱ抗原肽复合物,转至细胞表面。MHC-Ⅰ几乎能在所有有核细胞中表达,可作为分子标签被自身免疫细胞识别。下列说法错误的是( )
A. MHC-Ⅰ抗原肽复合物可与细胞毒性T细胞表面的受体特异性结合
B. MHC-Ⅱ可在树突状细胞、B细胞、巨噬细胞中表达
C. 病毒侵入人体后形成的抗原肽不能被MHC-Ⅱ呈递
D. 器官移植的成败主要取决于供者和受者的MHC-Ⅰ是否一致或相似
15. 血压调节机制可分为快速调节机制和缓慢调节机制。当血压升高时,动脉血管壁上的压力感受器产生兴奋传导至脑干的心血管运动中枢,引起副交感神经活动增强,交感神经活动减弱,导致心跳减慢,血压下降,该反射过程如图(其中“-”表示抑制,“+”表示促进)。下列说法错误的是( )
A. 图中A神经是交感神经,B神经是副交感神经,二者均属于传出神经
B. 心血管运动中枢对血压的调节过程体现了神经系统的分级调节
C. 血压升高时,抗利尿激素释放减少,肾小管对水分重吸收减少,血液总量减少
D. 血压调节为神经—体液调节,通过下丘脑→抗利尿激素的调节为快速调节机制
二、选择题
16. 破伤风外毒素是由破伤风杆菌产生的一种强毒性蛋白质,给马注射后可导致其阵发性痉挛并死亡。该毒素经胰蛋白酶处理后可成为类毒素。某研究团队进行了两组实验:
第一组:给马注射外毒素,并及时注射免疫血浆。实验结果:马存活。
第二组:给马注射类毒素,3周后再给马注射外毒素。实验结果:马存活。
下列判断正确的是( )
A. 第一组注射免疫血浆后,快速引起马体内免疫细胞的增殖内
B. 第二组马的浆细胞能够快速增殖分化产生大量抗体用以消灭外毒素
C. 第二组注射的类毒素可作为免疫反应的抗原
D. 免疫血浆含有可作用于外毒素的抗体
17. 钾在动植物食品中含量丰富,人体钾的来源全靠从食物中获得,肾对钾的排出特点是“多入多出,少入少出,不入也出”。下图A是人体钾代谢途径,图B是K+通过Na+-K+泵进入细胞示意图。下列相关叙述正确的是( )
A 细胞内钾离子增多会导致静息电位降低
B. 钾离子在人体中可维持神经系统的兴奋性
C. 尿毒症患者因出现肾排钾功能障碍会出现高血钾症
D. 正常人饭后血钾含量降低可能原因是胰岛素抑制了K+-Na+泵的活性
18. 俗话说“苦尽甘来”,但我们都有这样的体验:即便在苦药里加糖,仍会感觉很苦。研究发现,甜味和苦味分子首先被味细胞(TRC)识别,经一系列传导和传递,最终抵达大脑皮层的CeA和GCbt区域,产生甜味和苦味(如下图)。下列叙述正确的是( )
A. 神经冲动在①处传递和②处传导形式分别为化学信号和电信号
B. CeA产生的甜觉不能传至苦味中枢GCbt,所以“甜不压苦”
C. GCbt产生的苦觉会抑制脑干中甜味神经元,因此“苦尽”才能“甘来”
D. 甜味和苦味分子引起大脑皮层产生相应感觉的过程属于非条件反射
19. 抑制素是一种主要由卵巢分泌的蛋白类激素,调节促性腺激素的合成和分泌。科研人员制备了抑制素的抗体并在大鼠发情期注射,测定相关指标,结果如下表。下列分析错误的是( )
A. 抑制素可以通过抑制促卵泡激素生成而抑制卵泡的成熟
B. 垂体细胞分布着抑制素、性激素等多种激素的受体
C. 抑制素抗体与抑制素结合主要发生在血液中
D. 由该实验可推知,抑制素与促性腺激素在调节性激素的含量上具有协同作用
20. 甲状腺球蛋白(TG)是由甲状腺滤泡上皮细胞分泌的大分子糖蛋白,经碘化和酶解后可形成甲状腺激素。正常情况下只有很少量的TG进入血液。若有大量TG进入血液,免疫系统会将其当作异常物质,并产生甲状腺球蛋白抗体(TGAb),TGAb与TG结合后,可激活吞噬细胞攻击甲状腺细胞,导致甲状腺的损伤。下列叙述不正确的是( )
A. 甲状腺球蛋白和甲状腺激素的组成元素相同,都是生物大分子
B. 进入血液大量TG可引发机体产生体液免疫,浆细胞识别TG并产生TGAb
C. 大量TG导致甲状腺被破坏与系统性红斑狼疮属于同种免疫失调病
D. 若TGAb含量偏高,机体可能会出现代谢增强等甲亢症状
三、非选择题
21. 肠道菌群与肿瘤密切相关:一方面可促进肿瘤的形成;另一方面益生菌群能促进树突状细胞的成熟与激活,且对免疫检查点抑制剂的疗效产生重要影响。免疫检查点是指免疫系统中存在的抑制受体和抑制信号通路,主要包括CTLA-4(表达于细胞毒性T细胞表面)、PD-1(多种T细胞表面的程序性死亡受体)和PD-L1(程序性死亡受体配体,能在多种肿瘤细胞上表达)。
(1)肠道菌群可通过多种途径激活NF-κB信号通路,已知该通路与Bcl-xL、Bcl-2等抗凋亡基因的表达有关,推测肠道菌群对肿瘤形成有促进作用的原因是_____________。
(2)T细胞需要信号刺激才能被充分激活,已知CD28是T细胞表面的一种信号刺激受体,CTLA-4和CD28有共同的配体(配体能与受体结合),CTLA-4作为免疫抑制受体抑制T细胞活化的可能机制是_____________。
(3)在肿瘤患者体内PD-1与PD-L1的表达均上调,分析由此出现肿瘤细胞免疫逃逸的原因是_____________。
(4)针对上述免疫逃逸,科研人员研制了免疫受体抑制剂,以_____________(填“阻断”或“促进”)免疫检查点分子与配体的结合。研究发现,肠道菌群中富含双歧杆菌等益生菌的小鼠与缺乏双歧杆菌等益生菌的小鼠相比较,应用PD-L1抑制剂后,富有双歧杆菌的小鼠中肿瘤的生长速度减缓,对照小鼠对PD-L1抑制剂治疗无明显反应。若要进一步验证上述益生菌的作用,需要进行的实验处理是_____________。
22. Ⅰ.血糖能刺激胰岛B细胞分泌胰岛素,其机理如下图。据图回答问题:
(1)血糖浓度升高时,葡萄糖通过GLUT2进入胰岛B细胞的方式为_________。
(2)胰岛B细胞内ATP含量增加时,会导致对ATP敏感的K+通道关闭,此时静息电位的绝对值_________(“增大”“减小”),Ca2+离子通道的通透性_________(“增大”“减小)。
(3)对ATP敏感的K+通道是调节胰岛素分泌的枢纽,由P亚基及其它亚基构成。控制合成P亚基的P基因发生突变后,会导致某型糖尿病,该型糖尿病是遗传性的,通常发生在婴幼儿时期。P基因突变导致该型糖尿病形成的机理是_________。
(4)磺酰脲类药物是一种可口服的降糖药物,该药物对K+通道的作用是_________。
Ⅱ.胰岛素受体被胰岛素激活后会磷酸化,进而使胰岛素信号通路的关键蛋白Akt磷酸化,磷酸化的Akt可促进葡萄糖转运蛋白向膜转移。Akt的磷酸化受阻是导致机体组织细胞(如脂肪细胞)对胰岛素不敏感的主要原因,表现为胰岛素抵抗,这是2型糖尿病发病机制之一。研究人员利用人参皂苷进行了改善脂肪细胞胰岛素抵抗的研究。用1μmL/L地塞米松(DEX)处理正常脂肪细胞,建立胰岛素抵抗模型。用25、50、100μmL/L人参皂苷处理胰岛素抵抗细胞,检测脂肪细胞对葡萄糖摄取量及葡萄糖转运蛋白基因(GLUT-4)表达水平。实验结果如下图所示。
(5)根据图示检测结果,推测人参皂苷能降低血糖的原因是____________。
(6)若要进一步确定人参皂苷是通过改善胰岛素抵抗,而非促进胰岛素的分泌来降低血糖,需在上述实验基础上检测____________水平和___________含量。
23. 动物细胞培养技术应用广泛,如培养正常或病变细胞,用于生理、病理或药理等方面研究。肥胖是引发糖尿病的危险因素之一,肥胖糖尿病患者多会发生心血管并发症。科研人员用动物细胞培养技术排查发现物质m与肥胖糖尿病患者心血管疾病的发生有关。为进一步研究物质m的作用,以小白鼠正常心肌细胞为实验材料进行动物细胞培养,实验方案如表,并记录各组实验后的葡萄糖摄取相对值。
实验方案及结果
(注:“十”表示加入,“-”不加入)
(1)上表所述实验中的自变量有_____________________。
(2)在上述动物细胞培养基中添加一定量的葡萄糖和脂肪配制成了高糖高脂培养基。在实验中,这种高糖高脂培养基模拟的是_________________________。
(3)上述实验结果说明_______________________。
(4)为进一步研究物质m的作用机制,分别检测上述第2组、第3组实验后的各小白鼠心肌细胞中与“胰岛素调节的主要信号通路(下图)”相关的物质含量,检测结果如表所示。结合胰岛素调节的主要信号通路,分析物质m对胰岛素作用的可能影响____________。
物质检测结果
(注:黑线越粗代表物质越多)
24. 双极细胞是视网膜的一种中间神经元,它向内、外各伸出一个突起:向外为树突,末端分枝较多,与视杆细胞和视锥细胞的轴突构成突触,接收信号输入;向内为轴突,整合信息后传递至无长突细胞和神经节细胞。下图为大鼠视网膜局部神经细胞间的突触联系示意图。
(1)在反射弧中,视杆细胞和视锥细胞作为___________接受光信号。与双极细胞形成突触时,视杆细胞和视锥细胞膜属于突触____________(填“前”或“后”)膜。
(2)据图分析,甲通过分泌谷氨酸可将兴奋传递给乙,而不能传递给丙,原因是_____________________。研究发现,乙对甲分泌谷氨酸存在负反馈调节,该过程中乙细胞产生的内源大麻素发挥了重要作用,其作用是___________________。
(3)视网膜缺血再灌注损伤(RIRI)是很多眼科疾病共同的病理损伤过程,如青光眼、视网膜动静脉阳塞等。大鼠RIRI会促进ⅡL-1β的合成。从而造成神经节细胞损伤。藏红花是我国传统名贵药材,目前已经发现其药理成分藏红花素具有神经保护、心肌保护、增强记忆的功效。请利用以下实验材料及用具,设计实验验证藏红花素对RI-RI大鼠的神经节细胞具有保护作用。
实验材料及用具:生理状态相同的正常大鼠若干只,视网膜缺血再灌注手术设备,藏红花素溶液(用生理盐水配制),生理盐水,注射器,ⅡL-1β检测仪等。
请简要写出实验思路,并预期实验结果。
实验思路:_______________________________________________
预测结果:_______________________________________________
25. 垂体和下丘脑发生病变都可引起甲状腺功能异常。现有甲、乙两人都表现为甲状腺激素水平低下,通过给两人注射适量促甲状腺激素释放激素(TRH),分别测定每个人注射前30min和注射后30min的促甲状腺激素(TSH)浓度来鉴别病变的部位是垂体还是下丘脑。测定结果如下表。
(1)据表推测乙病变的部位是_________,理由是_____________________________。
(2)下丘脑分泌的促肾上腺皮质激素释放激素(CRH)能促进垂体分泌促肾上腺皮质激素(ACTH),ACTH主要作用于肾上腺皮质,促进糖皮质激素(GC)的分泌。
实验发现,给健康鼠注射ACTH,会使下丘脑的CRH分泌减少。对此现象的解释有两种观点,观点1认为ACTH直接对下丘脑进行反馈调节;观点2认为ACTH通过促进肾上腺皮质分泌GC对下丘脑进行反馈调节。为了探究上述观点是否正确,请补充完善实验方案,并对实验结果做出预测。
第一步:选取生长发育正常的小鼠随机均分为A、B两组,分别测定_______________。
第二步:对A、B两组小鼠做表中处理,一段时间后,测定二者的CRH分泌量。
①若观点1正确,预测出现的结果是 __________________________;
②若实验结果为A、B两组CRH的分泌量均明显减少,则给健康鼠注射ACTH,CRH分泌减少的原因可描述为_________________________。受测者
TRH
TSH
甲状腺激素
健康人
正常
正常
正常
原发性甲减
高
高
低
①
高
低
低
②
低
低
低
对照组
实验组Ⅰ
实验组Ⅱ
测量前48h限水
-
-
+
光刺激
-
+
-
分组
处理
神经元动作电位(mV)
肌肉细胞动作电位(mV)
甲
对照组
75
75
乙
α-环蛇毒素浸润20min
75
10
丙
β-环蛇毒素浸润20min
20
0
检测指标
促性腺激素(mIU/mL)
性激素(ng/mL)
卵泡质量(g)
成熟卵泡(个)
促卵泡激素
促黄体素
孕酮
对照组
8.53
15.18
8.86
0.63
28.67
实验组
25.36
15.19
11.78
0.91
35
第1组
第2组
第3组
①
②
③
④
⑤
⑥
动物细胞培养基
十
+
+
脂肪和葡萄糖
-
十
+
合成物质m的抑制剂
-
-
+
胰岛素处理
-
十
-
+
-
+
葡萄糖摄取相对值
200
57000
200
36000
200
57000
第2组
第3组
③
④
⑤
⑥
胰岛素受体底物-1
p-Akt
Akt
参照蛋白
组别
TSH浓度(mU/L)
注射前
注射后
健康人
9
30
甲
2
29
乙
1
2
组别
切除部位
注射物质
A组
垂体
?_________
B组
?_________
ACTH
青岛十七中2022-2023学年度第一学期2021级期中检测
生物试题
一、选择题
1. 内环境渗透压可分为晶体渗透压和胶体渗透压,由无机盐等小分子物质形成的渗透压称为晶体渗透压,由蛋白质等大分子物质形成的渗透压称为胶体渗透压。下列有关组织水肿,说法错误的是( )
A. 组织水肿的发生主要与组织液和血浆之间的晶体渗透压失衡有关
B. 过敏反应中组织胺释放导致毛细血管壁通透性增大易引发组织水肿
C. 新冠肺炎重症患者肺部积水可能是肺部毛细血管中的血浆蛋白外渗造成的
D. 静脉输入白蛋白配合利尿剂可快速缓解肝癌晚期患者腹部积水
【答案】A
【解析】
【分析】血浆渗透压大小主要与无机盐、蛋白质的含量有关。在组成细胞外液的各种无机盐离子中,含量上占有明显优势的是Na+和Cl-,细胞外液渗透压的90%来源于Na+和Cl-。
【详解】A、由于渗透压是由胶体渗透压和晶体渗透压组成,二者的平衡构成人体渗透压平衡,所以组织水肿的发生与组织液和血浆之间的晶体渗透压和胶体渗透压失衡都有关系,血浆含有较多的蛋白质,组织水肿的发生主要与组织液和血浆之间的胶体渗透压失衡有关,A错误;
B、过敏反应中组织胺释放导致毛细血管壁通透性增大,血浆进入组织液,造成组织液增多,引发组织水肿,B正确;
C、新冠肺炎重症患者肺部积水可能是肺部毛细血管中的血浆蛋白外渗致使组织液渗透压增加,血浆中水分进入组织液增加,最终导致组织液增多,C正确;
D、静脉输入白蛋白增加血浆渗透压,促进组织液回流,利尿剂有利于人体多余水分排出体外,二者配合使用有利于将组织液中的水分带出体外,可以快速缓解肝癌晚期患者腹部积水,D正确。
故选A。
2. 如图为人体生命活动调节作用机制示意图,下列叙述正确的是( )
A. 途径①属于血糖调节,该过程中激素A的产生受神经和体液的共同调节
B. 若途径②属于体温调节过程,激素C是肾上腺素
C. 激素D是由垂体合成和释放的,促进肾小管对水的重吸收
D. 可通过检测激素A、C、D在血液中的含量来判断相关内分泌系统的疾病
【答案】D
【解析】
【分析】1.激素作用的一般特征:微量高效、通过体液运输、作用于靶器官靶细胞。
2.激素既不组成细胞结构,又不提供能量也不起催化作用,而是随体液到达靶细胞,使靶细胞原有的生理活动发生变化,是调节生命活动的信息分子。
题图分析,途径①表示下丘脑发出神经支配胰岛B细胞分泌胰岛素的过程,激素A表示胰岛素;途径②表示下丘脑分泌促激素释放激素B作用于垂体,促进垂体分泌促激素C;途径③下丘脑的神经分泌细胞分泌的激素通过垂体释放出去,该激素为抗利尿激素D。
【详解】A、途径①属于血糖调节,该过程中激素A的产生受神经调节,激素A分泌的调节属于神经调节,A错误;
B、若途径②属于体温调节过程,则该过程表示的是甲状腺激素分泌的分级调节过程,即激素C是甲状腺激素,B错误;
C、激素D是由下丘脑细胞合成,通过垂体释放的,促进肾小管和集合管对水的重吸收,C错误;
D、由于激素是通过体液进行传送的,且含量稳定,因此,可通过检测激素A、C、D在血液中的含量来判断相关内分泌系统的疾病,D正确。
故选D。
3. 研究发现,睡眠主要依靠脑部多个脑区产生的胞外腺苷来调节,胞外腺苷与突触后膜上的受体结合可促进睡眠。咖啡、茶、可乐等饮料中均含有咖啡因,咖啡因是腺苷类似物,能与受体结合,但并不引起胞外腺苷相应的效应。下列叙述错误的是( )
A. 与动物激素类似,胞外腺苷与细胞膜上受体结合并发挥作用后会被降解灭活或重吸收
B. 胞外腺苷与受体结合后可能引起突触后膜上Cl﹣内流
C. 咖啡因与胞外腺苷受体结合,减少了胞外腺苷与受体结合产生的睡眠效应,缓解了睡意
D. 过多摄入咖啡因就会引起神经系统长时间处于觉醒状态而超负荷工作,对健康不利
【答案】A
【解析】
【分析】神经递质由突触前膜分泌,作用于突触后膜的受体,结合后会通过降解来灭活或回收。
【详解】A、胞外腺苷的作用机制类似于神经递质,与神经元细胞膜上特异性受体结合并发挥作用后会被降解灭活或重吸收,以防止其持续发挥作用,A错误;
B、胞外腺苷与突触后膜上的受体结合可促进睡眠,可推测,胞外腺苷能使突触后膜抑制,所以,胞外腺苷与受体结合后可能引起突触后膜上Cl﹣内流,B正确;
C、咖啡因是腺苷类似物,能与受体结合,但并不引起相应睡眠效应,同时减少了胞外腺苷与受体结合产生的睡眠效应,缓解睡意,C正确;
D、由于咖啡因需要一定时间才能完成降解,过多摄入咖啡因就会引起神经系统长时间处于觉醒状态而超负荷工作,对健康不利,D正确;
故选A。
4. 将定量的放射性同位素标记的胰岛素、定量的抗胰岛素抗体与待检测的血液混合,待检测血液中的胰岛素就会与带标记胰岛素竞争,与抗胰岛素抗体结合;再将形成的“抗原—抗体”复合物分离出来,检测其放射性强度。下列相关叙述不正确的是( )
A. 可以用放射性同位素35S来标记胰岛素
B. 该方法应用的是抗原与抗体特异性结合的原理
C. 利用该方法可以诊断糖尿病患者病因是否是胰岛素分泌不足
D. “抗原—抗体”复合物放射性越强,说明待测血液中胰岛素含量越高
【答案】D
【解析】
【分析】
【详解】A、胰岛素特有的组成元素是S元素,用放射性同位素35S来标记胰岛素,可以将胰岛素与其他有机物区分开,A正确;
B、抗体具有特异性,可与相应的抗原发生特异性结合,B正确;
CD、“抗原—抗体”复合物放射性越强,说明待测血液中的胰岛素与带标记胰岛素竞争越少,待测血液中胰岛素含量越低,利用此方法可以诊断糖尿病患者的病因是否是由于胰岛素分泌不足引起的,C正确,D错误。
故选D。
【点睛】
5. 神经中枢的抑制机制有3种模式,如下图所示。下列叙述错误的是( )
A. 模式Ⅰ体现了神经调节中存在负反馈调节机制
B. 模式Ⅱ中,④兴奋后释放的神经递质进入突触间隙,导致⑤兴奋、③抑制
C. 模式Ⅲ中,⑧兴奋后释放抑制性神经递质,抑制兴奋由⑦传向⑨
D. 屈肘反射时肱二头肌收缩,肱三头肌舒张,神经调节机制属于模式Ⅱ
【答案】B
【解析】
【分析】神经元的轴突末梢经过多次分支,最后每个小枝末端膨大,呈杯状或球状,叫做突触小体。突触小体可以与其他神经元的细胞体、树突相接触,共同形成突触。当神经末梢有神经冲动传来时,突触前膜内的突鲀小体受到刺激,会释放一种化学物质-神经递质。神经递质经过扩散通过突触间膜然后与突触后膜上的特异性受体结合,引发突触后膜电位变化,引发一次新的神经冲动。
【详解】A、模式Ⅰ中兴奋性神经元释放神经递质使抑制性神经元兴奋,释放抑制性神经递质,反过来抑制兴奋性神经元的活动,体现了神经调节中的负反馈调节机制,A正确;
B、模式Ⅱ中,④兴奋后释放的神经递质是兴奋性神经递质,进入突触间隙,导致③、⑤都兴奋,B错误;
C、⑦兴奋后释放神经递质使⑨兴奋,而⑧兴奋后会抑制⑦释放神经递质,导致⑨不兴奋,C正确;
D、在屈肘反射中,肱二头肌兴奋收缩的同时肱三头肌受到抑制而舒张,说明同时进行并没有时间的先后性,属于模式Ⅱ的调节模式,D正确。
故选B。
6. 突触前神经元释放的神经递质等顺行性信号分子以及突触后神经元释放的逆行性信号分子是神经细胞之间信息交流的主要依赖物质。一氧化氮(NO)是一种重要的逆行性信号分子,能够调节突触强度。在海马神经元中,突触前膜释放的神经递质谷氨酸与突触后膜上的N-甲基-D-天冬氨酸(NMDA)受体结合,引起Ca2+内流,在钙调蛋白的作用下,一氧化氮合酶(NOS)被激活,生成的NO扩散至突触前末梢,调节突触强度。根据材料结合所学知识,判断下列说法正确的是( )
A. 神经元之间的信息交流是单向的
B. 若在海马神经元培养液中加入NOS的抑制剂,突触后膜无法产生动作电位
C. 突触前膜释放谷氨酸导致NO扩散并调节突触强度的过程属于反馈调节
D. 谷氨酸与突触后膜的受体结合后,电信号转变为化学信号
【答案】C
【解析】
【分析】兴奋在神经元之间需要通过突触结构进行传递,突触包括突触前膜、突触间隙、突触后膜,其具体的传递过程为:兴奋以电流的形式传导到轴突末梢时,突触小泡释放递质(化学信号),递质作用于突触后膜,引起突触后膜产生膜电位(电信号),从而将兴奋传递到下一个神经元。
【详解】A、根据题干信息“一氧化氮(NO)是一种重要的逆行性信号分子”,突触前神经元可以释放谷氨酸作用于突触后神经元,而突触后神经可以产生NO作用于突触前神经元,所以神经元之间的信息交流是双向的,A错误;
B、突触后膜产生动作电位是在接受谷氨酸的刺激下,加入NOS的抑制剂,则突触后神经元无法产生NO,但不影响其产生动作电位,B错误;
C、突触前膜释放谷氨酸导致NO扩散并调节突触前膜释放谷氨酸的量从而调节突触强度的过程属于反馈调节 ,C正确;
D、谷氨酸与突触后膜的受体结合后,化学信号转变为电信号,D错误。
故选C。
7. 由甲状腺自身病变引起的甲状腺激素分泌减少(甲减)称为原发性甲减,由下丘脑、垂体病变引起的甲减分别称为下丘脑性继发性甲减和垂体性继发性甲减。下表所示为健康人和几种常见甲状腺功能异常患者的激素指标,下列分析正确的是( )
A. 甲减患者临床表现为甲状腺功能低下,体温偏高、出汗较多
B. 表中①、②可能分别患下丘脑性继发性甲减和垂体性继发性甲减
C. 注射TSH后患者的摄碘率有所升高,则该患者属于原发性甲减
D. 给患者注射TRH后,TSH没有明显变化,则其病变部位在垂体
【答案】D
【解析】
【分析】根据题和表格,①为垂体性继发性甲减,②为下丘脑性继发性甲减。
【详解】A、甲状腺激素具有促进新陈代谢从而促进升高温度的作用,甲减患者体温应该偏低,A错误;
B、①TRH含量高而TSH和甲状腺激素含量低,可能是垂体病变引起垂体性继发性甲减;②中三者均低,可能是下丘脑病变引起的下丘脑性继发性甲减,B错误;
C、注射TSH后患者的摄碘率有所升高,说明患者甲状腺正常,不可能是甲状腺病变引起的原发性甲减,C错误;
D、给患者注射TRH后,垂体正常是TRH作用于垂体,促进垂体分泌TSH;注射TRH后,TSH没有明显变化,说明其病变部位在垂体,D正确。
故选D。
8. 胰岛素抵抗是指各种原因使胰岛素促进葡萄糖摄取和利用的效率下降,机体代偿性的分泌过多胰岛素产生的高胰岛素血症。胰岛素抵抗和肥胖均能导致多囊卵巢综合征,表现高雄激素血症及卵巢多囊样变等,原理如图所示。下列说法错误的是( )
A. 肥胖抑制SHBG的合成使FT含量升高促使患者表现多毛、男性化
B. 胰岛素抵抗可能导致胰岛B细胞受损而引起糖尿病
C. IGF、胰岛素及下丘脑分泌的LH均能作用于卵巢泡膜细胞使雄激素分泌增多
D. 胰岛B细胞分泌胰岛素的方式与卵巢泡膜细胞分泌雄激素的方式不同
【答案】C
【解析】
【分析】从图中可以看出,胰岛素抵抗和肥胖导致高胰岛素血症,从而使胰岛素和IGF升高,IGFBP降低,胰岛素升高促进LH产生,最终共同作用于卵巢泡膜细胞,使雄激素增多,使患者表现出多毛和男性化的特点。
【详解】A、从图中看出,肥胖使SHBG含量降低,从而使FT增加,患者表现多毛、男性化特点,A正确;
B、根据题干信息“胰岛素抵抗是指各种原因使胰岛素促进葡萄糖摄取和利用的效率下降,机体代偿性的分泌过多胰岛素产生的高胰岛素血症”,可以推测胰岛素抵抗会增加胰岛B细胞的负担(分泌更多的胰岛素),导致其受损,从而引起糖尿病,B正确;
C、LH是促性腺激素的一种,由垂体分泌,C错误;
D、胰岛素的本质是蛋白质,雄激素的本质是脂质,所以二者的分泌方式不同,D正确。
故选C。
9. 尿崩症是一种肾小管重吸收水的功能障碍性疾病,患者会表现出多饮、多尿等症状。尿崩症可分为垂体性尿崩症和肾源性尿崩症两类,其中垂体性尿崩症是由抗利尿激素(ADH)缺乏引起的,而肾源性尿崩症是由肾脏细胞表面缺乏相应受体导致的。下列叙述正确的是( )
A. 垂体性尿崩症可能是因垂体合成ADH的能力偏低造成
B. 肾源性尿崩症患者体内的ADH含量可能比正常人偏高
C. 注射适量ADH后,垂体性尿崩症患者尿液渗透压会降低
D. 注射适量ADH后,肾源性尿崩症患者血浆渗透压会增加
【答案】B
【解析】
【分析】人体的水平衡调节过程:当人体失水过多、饮水不足或吃的食物过咸时→细胞外液渗透压升高→下丘脑渗透压感受器受到刺激→垂体释放抗利尿激素增多→肾小管、集合管对水分的重吸收增加→尿量减少,同时大脑皮层产生渴觉(主动饮水)。
【详解】A、抗利尿激素(ADH)是由下丘脑合成的,A错误;
B、肾源性尿崩症是由肾脏细胞表面缺乏ADH的受体导致的,使抗利尿激素不能发挥作用,因此肾源性尿崩症患者体内的ADH含量比正常人偏高,B正确;
C、垂体性尿崩症是由抗利尿激素(ADH)缺乏引起的,注射适量ADH后会促进肾小管、集合管对水分的重吸收增加,导致尿液渗透压会升高,C错误;
D、肾源性尿崩症是由肾脏细胞表面缺乏相应受体导致的,故补充的ADH不能发挥作用,因此血浆渗透压基本不变,D错误。
故选B。
10. 研究人员构建了用特定光束控制脑部神经元X激活的小鼠模型,以考察X神经元对体内水分平衡的作用。当用特定光束照射X神经元时,小鼠的舔水次数明显增加。为进一步探究光刺激下小鼠的舔水行为是否和口渴程度有关,设计了如下表实验,测定在“光刺激”和“测量前48h限水”情况下三组小鼠15min内的舔水次数,结果为:实验组Ⅰ>实验组Ⅱ>对照组。下列分析不合理的是( )
(注:“-”表示不处理,“+”表示处理)
A. 神经元X应位于下丘脑,上述过程的调节方式是体液调节
B. 光刺激神经元X一段时间后,抗利尿激素分泌量可能减少
C. 实验组Ⅱ小鼠的舔水行为与口渴程度有关
D. 光刺激激活X神经元所诱导的过度饮水行为可能与口渴程度无关
【答案】A
【解析】
【分析】分析题干信息及图表可知:对照组测量前不限水,不进行光刺激;实验组Ⅰ,测量前不限水,进行光刺激;实验组Ⅱ,测量前48h限水,不进行光刺激;结果为实验组Ⅰ>实验组Ⅱ>对照组,说明光刺激激活X神经元所诱导的过度饮水行为与口渴程度无关。
【详解】A、调节尿量的激素是抗利尿激素,分泌抗利尿激素的器官是下丘脑的某些神经细胞,故神经元X应位于下丘脑,该过程的调节方式是神经-体液调节,A错误;
B、由实验结果可知,特定光束刺激神经元X一段时间后,小鼠舔水次数明显增加,导致细胞外液渗透压降低,使抗利尿激素减少,B正确;
C、实验组Ⅱ测量前48h限水,舔水次数高于对照组,说明测量前限水的小鼠舔水行为与口渴程度有关,C正确;
D、实验组Ⅰ测量前不限水,光刺激舔水次数高于测量前48h限水的实验组Ⅱ与对照组,说明光刺激诱导的小鼠过度饮水行为与口渴程度无关,D正确。
故选A。
点睛】水盐平衡调节
11. 科学家以果蝇为研究对象揭示了“被热醒”的原因。当夜间环境温度升高时,果蝇的AC神经元感知温度变化产生兴奋,此兴奋传递到背后侧神经元DN1ps,DN1ps表达的神经肽CNMa抑制脑间神经元PI的活性,促进夜晚觉醒。下列叙述错误的是( )
A. AC神经元受到高温刺激时,钠离子内流产生动作电位
B. 兴奋由神经元AC传至DN1ps时,完成电信号-化学信号-电信号转换
C. 在神经元PI细胞膜形成的突触后膜上存在CNMa的受体
D. 抑制CNMa基因的表达会使高温促进夜晚觉醒的作用增强
【答案】D
【解析】
【分析】题意分析,环境温度升高使AC神经元兴奋,DN1ps神经元释放的递质CNMa为抑制性递质,最终抑制PI神经元兴奋,从而促进夜晚觉醒。
【详解】A、AC神经元受到高温刺激产生兴奋时,钠离子内流产生动作电位,表现为外负内正的动作电位,A正确;
B、兴奋由神经元AC传至DN1ps时,由于要经过突触结构,在该结构处完成电信号→化学信号→电信号的转换,B正确;
C、题中显示,DNlps表达的神经肽CNMa抑制脑间神经元PI的活性,据此可推测在神经元PI细胞膜形成的突触后膜上存在CNMa的受体,C正确;
D、题中显示,DN1ps表达的神经肽CNMa抑制脑间神经元PI的活性,促进夜晚觉醒,可见,若抑制CNMa基因的表达会使高温促进夜晚觉醒的作用减弱,D错误。
故选D。
12. 银环蛇蛇毒中能分离出若干种神经毒素,神经毒素能激活或阻断不同神经受体和离子通道,影响递质的释放和代谢。实验人员利用神经肌肉接头对α-环蛇毒素和β-环蛇毒素的作用机理进行了研究,结果如下表。下列说法正确的是( )
A. 该实验选用的神经肌肉接头是一种突触,神经细胞的膜为突触前膜
B. α-环蛇毒素可能抑制了神经递质与肌细胞膜上载体的结合
C. α-环蛇毒素可能作用于神经肌肉接头的前膜,抑制神经递质的释放
D. α-环蛇毒素和β-环蛇毒素共同作用才能导致中毒者的骨骼肌瘫痪
【答案】A
【解析】
【分析】该实验选用的是神经肌肉接头,也是一种突触,神经细胞的膜为突触前膜,两者之间的液体(组织液)为突触间隙,肌肉细胞为突触后膜。神经递质是由突触前膜释放,作用于突触后膜,使突触后膜兴奋或抑制。
根据甲组对照组可知,该神经肌肉接头的神经细胞和肌肉细胞均正常,探究神经毒素对递质释放及作用的影响,可检测神经元的动作电位和肌肉细胞的动作电位,结合表格可知,α-环蛇毒素不影响神经元的动作电位,而肌肉细胞的动作电位很小,因此很可能影响了神经递质与受体的结合,影响钠离子通道开放,使得肌肉细胞的动作电位变小。而β-环蛇毒素作用后,神经元动作电位明显变小,肌肉细胞为0,因此很可能影响了神经元释放神经递质,故肌肉细胞也无法兴奋。
【详解】A、该实验选用的是神经肌肉接头,也是一种突触,神经细胞的膜为突触前膜,两者之间的液体(组织液)为突触间隙,肌肉细胞为突触后膜,A正确;
B、结合表格可知,α-环蛇毒素只影响肌肉细胞动作电位的大小,可能抑制了神经递质与肌细胞膜上受体的结合,B错误;
C、α-环蛇毒素对神经元动作电位无影响,因此不影响神经递质的释放,C错误;
D、结合表格可知,β-环蛇毒素使神经元动作电位变小,可能影响神经递质的释放,因此肌肉动作电位结果为无,α-环蛇毒素影响递质与肌肉细胞的结合,因此α-环蛇毒素和β-环蛇毒素单独作用也能导致中毒者的骨骼肌瘫痪,D错误。
故选A。
13. 长持续LTP(LL-LTP)是进行长时记忆研究的细胞模型。LTP是指发生在两个神经元信号传输中的一种持久的增强现象,能够同步刺激两个神经元,其作用机理如图所示。图中nNOS是神经型一氧化氮合酶,能以精氨酸为底物,利用氧生成NO和瓜氨酸。下列说法错误的是( )
A. 突触前膜受刺激后,通过胞吐释放谷氨酸至突触间隙
B. N结构既是识别谷氨酸的受体,也是运输Ca2+的通道
C. Ca2+进入细胞会改变膜内外电位差,并促进NO生成
D. 神经元外Na+浓度下降,有利于长时程增强作用的形成
【答案】D
【解析】
【分析】分析图示可知,当突触前膜释放神经递质(谷氨酸)后,会促进钙离子通过N受体进入细胞,随后通过一系列反应促进精氨酸转变为瓜氨酸和NO,NO释放到细胞外,再进入突触前膜,作用于突触小泡,使其分泌神经递质;同时神经递质释放后也会促进Na+通过A受体进入细胞。
【详解】A、神经递质存在突触小泡内,突触前膜受刺激后,突触小泡向前膜移动,与突触前膜融合,通过胞吐释放谷氨酸至突触间隙,A正确;
B、由图可知,N结构既是识别神经递质谷氨酸的受体,也是运输Ca2+的通道,B正确;
C、静息时膜外为正电荷,膜内为负电荷,Ca2+进入细胞内,细胞内聚集大量正电荷,因此会改变膜内外电位差,同时促进NO生成,C正确;
D、神经元外Na+浓度下降,Na+通过A受体进入细胞减少,不利于突触后膜兴奋,因此不利于长时程增强作用的形成,D错误。
故选D。
14. 人类细胞表面的组织相容性抗原(MHC)包括MHC-Ⅰ和MHC-Ⅱ两类。MHC-Ⅰ分子能与侵入人体细胞的抗原水解产生的短肽结合,形成的MHC-Ⅰ抗原肽复合物转至靶细胞表面,呈递给免疫细胞。MHC-Ⅱ只参与未侵入细胞的抗原的呈递,在抗原呈递细胞中形成MHC-Ⅱ抗原肽复合物,转至细胞表面。MHC-Ⅰ几乎能在所有有核细胞中表达,可作为分子标签被自身免疫细胞识别。下列说法错误的是( )
A. MHC-Ⅰ抗原肽复合物可与细胞毒性T细胞表面的受体特异性结合
B. MHC-Ⅱ可在树突状细胞、B细胞、巨噬细胞中表达
C. 病毒侵入人体后形成的抗原肽不能被MHC-Ⅱ呈递
D. 器官移植的成败主要取决于供者和受者的MHC-Ⅰ是否一致或相似
【答案】C
【解析】
【分析】体液免疫过程为:大多数病原体经过抗原呈递细胞的摄取和处理,暴露出这种病原体所特有的抗原,将抗原传递给辅助性T细胞,刺激辅助性T细胞产生淋巴因子(细胞因子),少数抗原直接刺激B细胞,B细胞受到刺激后,在细胞因子的作用下,开始一系列的增殖分化,大部分分化为浆细胞产生抗体,小部分形成记忆细胞。抗体可以与抗原结合,从而抑制病原体的繁殖和对人体细胞的黏附。
【详解】A、由“形成的MHC-Ⅰ抗原肽复合物转至靶细胞表面,呈递给免疫细胞”可知,MHC-Ⅰ抗原肽复合物可与细胞毒性T细胞表面的受体特异性结合,A正确;
B、在抗原呈递细胞中形成MHC-Ⅱ抗原肽复合物,故MHC-Ⅱ可表达于抗原呈递细胞:树突状细胞、B细胞、巨噬细胞,B正确;
C、病毒侵入人体后形成的抗原肽与MHC-Ⅰ结合,在抗原呈递细胞中形成MHC-Ⅱ抗原肽复合物,故病毒侵入人体后形成的抗原肽能被MHC-Ⅱ呈递,C错误;
D、移植的器官相当于抗原,故器官移植的成败主要取决于供者和受者的MHC-Ⅰ是否一致或相似,D正确。
故选C。
15. 血压调节机制可分为快速调节机制和缓慢调节机制。当血压升高时,动脉血管壁上的压力感受器产生兴奋传导至脑干的心血管运动中枢,引起副交感神经活动增强,交感神经活动减弱,导致心跳减慢,血压下降,该反射过程如图(其中“-”表示抑制,“+”表示促进)。下列说法错误的是( )
A. 图中A神经是交感神经,B神经是副交感神经,二者均属于传出神经
B. 心血管运动中枢对血压的调节过程体现了神经系统的分级调节
C. 血压升高时,抗利尿激素释放减少,肾小管对水分的重吸收减少,血液总量减少
D. 血压调节为神经—体液调节,通过下丘脑→抗利尿激素的调节为快速调节机制
【答案】D
【解析】
【分析】1.自主神经系统由交感神经和副交感神经两部分组成。它们的作用通常是相反的。当人体处于兴奋状态时,交感神经活动占据优势,心跳加快,支气管扩张,但胃肠的蠕动和消化腺的分泌活动减弱;当人处于安静状态时,副交感神经活动占据优势,此时,心跳减慢,但胃肠的蠕动和消化液的分泌会加强,有利于食物的消化和营养物质的吸收。
2.大脑皮层中的高级中枢往往能调节脊髓中的低级中枢。
3.下丘脑具有神经分泌细胞,可以直接合成并分泌激素。如下丘脑可以合成并分泌促激素释放激素。抗利尿激素也是在下丘脑的神经分泌细胞中合成的,不过这些细胞的轴突延伸至垂体,故通常说抗利尿激素由垂体释放。
【详解】A、据图血压升高时,经心血管运动中枢的调节,A神经活动减弱、B神经活动增强,根据题意,A神经是交感神经、B是副交感神经,它们都是传出神经,A正确;
B、心血管运动中枢对下丘脑的调节体现了神经系统的分级调节,B正确;
C、据图,血压升高时,心血管运动中枢抑制下丘脑释放抗利尿激素,抗利尿激素释放减少,肾小管对水分的重吸收减少,血液总量减少,C正确;
D、血压调节中,心血管运动中枢能调节下丘脑释放抗利尿激素,然后抗利尿激素进行体液调节,即神经—体液调节,而通过下丘脑→抗利尿激素的调节需要体液运输激素,不是快速调节机制,D错误。
故选D。
二、选择题
16. 破伤风外毒素是由破伤风杆菌产生的一种强毒性蛋白质,给马注射后可导致其阵发性痉挛并死亡。该毒素经胰蛋白酶处理后可成为类毒素。某研究团队进行了两组实验:
第一组:给马注射外毒素,并及时注射免疫血浆。实验结果:马存活。
第二组:给马注射类毒素,3周后再给马注射外毒素。实验结果:马存活。
下列判断正确的是( )
A. 第一组注射免疫血浆后,快速引起马体内免疫细胞的增殖内
B. 第二组马的浆细胞能够快速增殖分化产生大量抗体用以消灭外毒素
C. 第二组注射的类毒素可作为免疫反应的抗原
D. 免疫血浆含有可作用于外毒素的抗体
【答案】CD
【解析】
【分析】抗原是指能与相应的抗原特异性淋巴细胞上独特的抗原受体相结合,诱导该淋巴细胞发生免疫应答的物质,抗原在免疫应答过程中多可刺激机体产生免疫应答产物,如抗体,并能与其在体内外发生特异性反应。抗体是指机体由于抗原的刺激而产生的具有保护作用的蛋白质,是由浆细胞分泌的,被免疫系统用来识别与中和外来物质如细菌、病毒等的Y形蛋白质,仅被发现存在于脊椎动物的血液等体液中及其B细胞的细胞膜表面。抗体能识别特定外来物的一个独特特征,该外来目标被称为抗原。
【详解】A、血浆中含有抗体,第一组注射免疫血浆后能与抗原也就是外毒素反应形成抗原抗体复合物,最后被吞噬细胞吞噬消化,A错误;
B、浆细胞属于高度分化的细胞,不具备分化增殖能力,能产生大量抗体,B错误;
C、类毒素是外毒素经胰蛋白酶处理后形成的,注入机体后能引起机体产生免疫反应,C正确;
D、抗体存在部位为血清、组织液和外分泌液,免疫血浆含有可作用于外毒素的抗体,D正确。
故选CD。
17. 钾在动植物食品中含量丰富,人体钾的来源全靠从食物中获得,肾对钾的排出特点是“多入多出,少入少出,不入也出”。下图A是人体钾代谢途径,图B是K+通过Na+-K+泵进入细胞示意图。下列相关叙述正确的是( )
A. 细胞内钾离子增多会导致静息电位降低
B. 钾离子在人体中可维持神经系统的兴奋性
C. 尿毒症患者因出现肾排钾功能障碍会出现高血钾症
D. 正常人饭后血钾含量降低可能原因是胰岛素抑制了K+-Na+泵的活性
【答案】BC
【解析】
【分析】1、无机盐的存在形式和功能:主要的存在形式是离子,有些无机盐是某些复杂化合物的组成成分;许多无机盐对于维持细胞核生物体的生命活动具有重要作用,有些无机盐参与维持酸碱平衡和渗透压。
2、静息电位由钾离子产生和维持,钾离子外流形成静息电位,动作电位主要由钠离子产生和维持,钠离子内流形成动作电位。
【详解】A、钾离子外流形成静息电位,细胞内钾离子增多,内外浓度差增大,钾离子外流形成的静息电位值增大,A错误;
B、钾离子属于无机盐离子,具有维持内环境的渗透压,维持神经系统的兴奋性等作用,B正确;
C、尿液是钾离子排出体外的主要途径,尿毒症患者,由于肾功能障碍,排出钾离子功能下降,导致血钾浓度高于正常值,钾离子滞留体内出现高血钾症,C正确;
D、饭后胰岛素的分泌量增加,细胞膜上的K+-Na+泵被激活,血K+大量进入细胞内,所以血钾含量会降低,D错误。
故选BC。
18. 俗话说“苦尽甘来”,但我们都有这样的体验:即便在苦药里加糖,仍会感觉很苦。研究发现,甜味和苦味分子首先被味细胞(TRC)识别,经一系列传导和传递,最终抵达大脑皮层的CeA和GCbt区域,产生甜味和苦味(如下图)。下列叙述正确的是( )
A. 神经冲动在①处传递和②处传导形式分别为化学信号和电信号
B. CeA产生的甜觉不能传至苦味中枢GCbt,所以“甜不压苦”
C. GCbt产生的苦觉会抑制脑干中甜味神经元,因此“苦尽”才能“甘来”
D. 甜味和苦味分子引起大脑皮层产生相应感觉的过程属于非条件反射
【答案】BC
【解析】
【分析】神经调节的基本方式是反射,完成反射的结构基础是反射弧,反射弧由感受器、传入神经、神经中枢、传出神经、效应器五个部分构成。图中①是神经末梢和细胞连接处,②是神经纤维。
【详解】A、①是突触结构,神经冲动在①传导的形式是电信号→化学信号→电信号,②是神经纤维,兴奋在神经纤维上的传导是电信号,A错误;
B、据图中的信息解释“甜不压苦”的生物学机制是:感觉在大脑皮层产生,当动物摄入甜味物质,能在CeA产生甜的感觉,但该信息不能传至苦味中枢,所以甜不压苦,B正确;
C、但如果摄入苦味物质,在GCbt产生苦的感觉,从图中可知,会正反馈作用于脑干中苦味神经元感觉更苦:同时抑制脑干中甜味神经元,因此“苦尽”才能“甘来”,C正确;
D、甜味和苦味分子引起大脑皮层产生相应感觉的过程缺少传出神经和效应器,不属于反射,D错误。
故选BC。
19. 抑制素是一种主要由卵巢分泌的蛋白类激素,调节促性腺激素的合成和分泌。科研人员制备了抑制素的抗体并在大鼠发情期注射,测定相关指标,结果如下表。下列分析错误的是( )
A. 抑制素可以通过抑制促卵泡激素生成而抑制卵泡的成熟
B. 垂体细胞分布着抑制素、性激素等多种激素的受体
C. 抑制素抗体与抑制素结合主要发生在血液中
D. 由该实验可推知,抑制素与促性腺激素在调节性激素的含量上具有协同作用
【答案】D
【解析】
【分析】由表格中的数据分析可知:在注射抑制素抗体后,促卵泡激素含量上升,孕酮激素含量上升,卵泡质量和成熟卵泡个数上升,由此可见该抗体与抑制素特异性结合后,使抑制素无法发挥作用。抑制素的作用是抑制促性腺激素的合成和分泌。
【详解】A、促性腺激素由垂体合成和分泌,在注射抑制素抗体后,抗体与抑制素特异性结合,使抑制素无法发挥作用,此时促卵泡激素和孕酮激素含量上升,由此可见抑制素可作用于垂体,抑制垂体分泌促性腺激素,进而抑制卵泡发育,A正确;
B、性激素的分泌存在下丘脑-垂体-性腺的分级调节和反馈调节机制,而抑制素可调节促性腺激素的合成和分泌,故推测垂体细胞分布着抑制素、性激素等多种激素的受体,B正确;
C、抗体主要分布在血清中,故抑制素抗体与抑制素结合主要发生在血液中,C正确;
D、注射的抑制素抗体可在机体内与抑制素特异性结合,使抑制素无法发挥作用,解除其作用,从而使卵泡质量提高,成熟卵泡数增加,故抑制素的作用是抑制促性腺激素的合成和分泌,抑制素与促性腺激素在调节性激素的含量上具有拮抗作用,D错误。
故选D。
20. 甲状腺球蛋白(TG)是由甲状腺滤泡上皮细胞分泌的大分子糖蛋白,经碘化和酶解后可形成甲状腺激素。正常情况下只有很少量的TG进入血液。若有大量TG进入血液,免疫系统会将其当作异常物质,并产生甲状腺球蛋白抗体(TGAb),TGAb与TG结合后,可激活吞噬细胞攻击甲状腺细胞,导致甲状腺的损伤。下列叙述不正确的是( )
A. 甲状腺球蛋白和甲状腺激素的组成元素相同,都是生物大分子
B. 进入血液的大量TG可引发机体产生体液免疫,浆细胞识别TG并产生TGAb
C. 大量TG导致甲状腺被破坏与系统性红斑狼疮属于同种免疫失调病
D. 若TGAb含量偏高,机体可能会出现代谢增强等甲亢症状
【答案】ABD
【解析】
【分析】自身免疫病:只要是攻击自身正常组织的类型,都属于自身免疫病,如类风湿性关节炎、系统性红斑狼疮。
【详解】A、甲状腺激素属于含碘的氨基酸衍生物,其中含有I元素,而甲状腺球蛋白的本质是蛋白质,不含I元素,A错误;
B、浆细胞无识别功能,不能识别TG,B错误;
C、自身免疫病是指自身免疫反应对组织和器官造成损伤并出现了症状,大量TG导致甲状腺被破坏与系统性红斑狼疮属于同种免疫失调病,C正确;
D、TGAb与TC结合后,可激活吞噬细胞攻击甲状腺细胞,导致甲状腺的损伤,从而分泌的甲状腺激素减少,机体可能会出现萎靡不振等甲状腺功能减退症状,D错误。
故选ABD。
三、非选择题
21. 肠道菌群与肿瘤密切相关:一方面可促进肿瘤的形成;另一方面益生菌群能促进树突状细胞的成熟与激活,且对免疫检查点抑制剂的疗效产生重要影响。免疫检查点是指免疫系统中存在的抑制受体和抑制信号通路,主要包括CTLA-4(表达于细胞毒性T细胞表面)、PD-1(多种T细胞表面的程序性死亡受体)和PD-L1(程序性死亡受体配体,能在多种肿瘤细胞上表达)。
(1)肠道菌群可通过多种途径激活NF-κB信号通路,已知该通路与Bcl-xL、Bcl-2等抗凋亡基因的表达有关,推测肠道菌群对肿瘤形成有促进作用的原因是_____________。
(2)T细胞需要信号刺激才能被充分激活,已知CD28是T细胞表面的一种信号刺激受体,CTLA-4和CD28有共同的配体(配体能与受体结合),CTLA-4作为免疫抑制受体抑制T细胞活化的可能机制是_____________。
(3)在肿瘤患者体内PD-1与PD-L1的表达均上调,分析由此出现肿瘤细胞免疫逃逸的原因是_____________。
(4)针对上述免疫逃逸,科研人员研制了免疫受体抑制剂,以_____________(填“阻断”或“促进”)免疫检查点分子与配体的结合。研究发现,肠道菌群中富含双歧杆菌等益生菌的小鼠与缺乏双歧杆菌等益生菌的小鼠相比较,应用PD-L1抑制剂后,富有双歧杆菌的小鼠中肿瘤的生长速度减缓,对照小鼠对PD-L1抑制剂治疗无明显反应。若要进一步验证上述益生菌的作用,需要进行的实验处理是_____________。
【答案】(1)通过激活NF-kB信号通路增强抗凋亡基因的表达,促进肿瘤细胞的存活和增殖
(2)CTLA4与配体的亲和力强于CD28(或CTLA-4与CD28竞争性结合配体),能阻止CD28话化T细胞。从而降低T细胞的话化
(3)T细胞表面的程序性死亡受体的PD-1分子一旦被PD-L1激活。将启动自身的凋亡程序。这一识别作用将使肿瘤细胞逃避免疫监视
(4) ①. 阻断 ②. 给对照组小鼠口服含有双歧杆菌的益生菌
【解析】
【分析】免疫系统的功能:
免疫防御:是机体排除外来抗原性异物的一种免疫防护作用。这是免疫系统最基本的功能。该功能正常时,机体能抵抗病原体的入侵;异常时,免疫反应过强、过弱或缺失,可能会导致组织损伤或易被病原体感染等问题。
免疫自稳:是指机体清除衰老或损伤的细胞,进行自身调节,维持内环境稳态的功能。正常情况下,免疫系统对自身的抗原物质不产生免疫反应;若该功能异常,则容易发生自身免疫病。
免疫监视:是指机体识别和清除突变的细胞,防止肿瘤的发生。机体内的细胞因物理、化学或病毒等致癌因素的作用而发生癌变,这是体内最危险的“敌人”。机体免疫功能正常时,可识别这些突变的肿瘤细胞,然后调动一切免疫因素将其消除;若此功能低下或失调,机体会有肿瘤发生或持续的病毒感染。
【小问1详解】
肠道菌群可通过多种途径激活NF-kB信号通路,已知该通路与Bcl-xL、Bcl-2等抗凋亡基因的表达有关,据此可推测肠道菌群通过多种途径激活NF-kB信号,从而促进了Bcl-xL、Bcl-2等抗凋亡基因的表达,进而促进肿瘤细胞的存活和增殖,即肠道菌群是通过多种途径激活NF-κB信号通路,进而促进了Bcl-xL、Bcl-2等抗凋亡基因的表达,实现了对肿瘤形成的促进作用。
【小问2详解】
T细胞需要信号刺激才能被充分激活,已知CD28是T细胞表面的一种信号刺激受体,CTLA-4和CD28有共同的配体(配体能与受体结合),由于CTLA4与配体的亲和力强于CD28(或CTLA-4与CD28竞争性结合配体),因而能阻止CD28活化T细胞。从而抑制了T细胞的活化,因而CTLA-4可作为免疫抑制剂抑制T细胞的活化。
【小问3详解】
在肿瘤患者体内PD-1与PD-L1的表达均上调,T细胞表面表达的程序性死亡受体PD-1分子一旦被PD-L1激活。将启动T细胞的自身凋亡程序,从而导致了肿瘤细胞的逃逸。
【小问4详解】
针对上述免疫逃逸,科研人员研制了免疫受体抑制剂,以“阻断免疫检查点分子与配体的结合,即阻断PD-1和PD-L1的结合。研究发现,肠道菌群中富含双歧杆菌等益生菌的小鼠与缺乏双歧杆菌等益生菌的小鼠相比较,应用PD-L1抑制剂后,富有双歧杆菌的小鼠中肿瘤的生长速度减缓,对照小鼠对PD-L1抑制剂治疗无明显反应。若要进一步验证上述益生菌的作用,需要进行的实验处理是给对照组小鼠口服含有双歧杆菌的益生菌,即补充双歧杆菌,然后观察肿瘤的生长速度。
【点睛】熟知免疫系统的功能和作用机理是解答本题的关键,正确辨析题中的信息并能合理运用是解答本题的必备能力,实验设计思路的考查也是本题的重要考点。
22. Ⅰ.血糖能刺激胰岛B细胞分泌胰岛素,其机理如下图。据图回答问题:
(1)血糖浓度升高时,葡萄糖通过GLUT2进入胰岛B细胞的方式为_________。
(2)胰岛B细胞内ATP含量增加时,会导致对ATP敏感的K+通道关闭,此时静息电位的绝对值_________(“增大”“减小”),Ca2+离子通道的通透性_________(“增大”“减小)。
(3)对ATP敏感的K+通道是调节胰岛素分泌的枢纽,由P亚基及其它亚基构成。控制合成P亚基的P基因发生突变后,会导致某型糖尿病,该型糖尿病是遗传性的,通常发生在婴幼儿时期。P基因突变导致该型糖尿病形成的机理是_________。
(4)磺酰脲类药物是一种可口服的降糖药物,该药物对K+通道的作用是_________。
Ⅱ.胰岛素受体被胰岛素激活后会磷酸化,进而使胰岛素信号通路的关键蛋白Akt磷酸化,磷酸化的Akt可促进葡萄糖转运蛋白向膜转移。Akt的磷酸化受阻是导致机体组织细胞(如脂肪细胞)对胰岛素不敏感的主要原因,表现为胰岛素抵抗,这是2型糖尿病发病机制之一。研究人员利用人参皂苷进行了改善脂肪细胞胰岛素抵抗的研究。用1μmL/L地塞米松(DEX)处理正常脂肪细胞,建立胰岛素抵抗模型。用25、50、100μmL/L人参皂苷处理胰岛素抵抗细胞,检测脂肪细胞对葡萄糖摄取量及葡萄糖转运蛋白基因(GLUT-4)表达水平。实验结果如下图所示。
(5)根据图示检测结果,推测人参皂苷能降低血糖的原因是____________。
(6)若要进一步确定人参皂苷是通过改善胰岛素抵抗,而非促进胰岛素的分泌来降低血糖,需在上述实验基础上检测____________水平和___________含量。
【答案】(1)协助扩散(易化扩散)
(2) ①. 减小 ②. 增大
(3)P亚基发生突变后导致钾离子通道结构发生改变,钾离子外流增加,钙离子内流减少,胰岛素囊泡向细胞膜移动减少,胰岛素的分泌减少
(4)与钾离子通道上的相应位点结合,控制钾离子通道开放
(5)增加脂肪细胞膜上葡萄糖转运蛋白的数量,加快脂肪细胞对葡萄糖的摄取从而降低血糖
(6) ①. (胰岛素受体和)Akt磷酸化 ②. 胰岛素
【解析】
【分析】1、被动运输分为自由扩散(简单扩散)和协助扩散(易化扩散),其中协助扩散(易化扩散):顺相对含量梯度运输;需要转运蛋白(包括载体蛋白和通道蛋白)参与;不需要消耗能量。
2、静息状态时,细胞膜两侧的电位表现为外正内负,产生原因:钾离子外流,使膜外阳离子浓度高于膜内。
【小问1详解】
血糖浓度升高时,胰岛B细胞外面的葡萄糖浓度高于细胞里面的,说明葡萄糖进入胰岛B细胞是顺浓度梯度,同时葡萄糖进入胰岛B细胞需要GLUT2葡萄糖载体的协助,因此葡萄糖通过GLUT2葡萄糖载体进入胰岛B细胞的方式为协助扩散。
【小问2详解】
静息电位的形成与K+外流有关,K+通道关闭,则K+外流减少,静息电位的绝对值减小;由图可知,K+外流减少会促进Ca2+进入胰岛B细胞,因此胰岛B细胞内ATP含量增加时,Ca2+离子通道的通透性增大。
【小问3详解】
由图可知,P亚基是K+外流所需的通道蛋白,P亚基发生突变后导致K+通道结构发生改变,K+外流增加,则Ca2+内流减少,胰岛素囊泡向细胞膜移动减少,胰岛素的分泌减少,血糖浓度上升,导致糖尿病。
【小问4详解】
由图可知,磺酰脲类的结合位点在K+通道上,磺酰脲类药物能与K+通道上的相应位点结合,从而控制K+通道开放(促进K+通道关闭),则K+外流减少,则Ca2+内流增多,胰岛素的分泌增多,血糖浓度下降。
【小问5详解】
分析题意可知,Akt的磷酸化可导致胰岛素抵抗,而人参皂苷可改善脂肪细胞胰岛素抵抗,胰岛素的作用是促进组织细胞加速摄取、利用、储存葡萄糖,据此推测人参皂苷能降低血糖的原因是:增加脂肪细胞膜上葡萄糖转运蛋白的数量,加快脂肪细胞对葡萄糖的摄取从而降低血糖。
【小问6详解】
分析题意,本实验的自变量是人参皂苷的浓度,因变量是用脂肪细胞对葡萄糖摄取量及葡萄糖转运蛋白基因(GLUT-4)表达水平来进行反映。分析实验结果图像可知,人参皂苷能够增加脂肪细胞膜上葡萄糖转运蛋白的数量,加快脂肪细胞对葡萄糖的摄取从而降低血糖。若要进一步确定人参皂苷是通过改善胰岛素抵抗,而非促进胰岛素的分泌来降低血糖,还需要检测Akt磷酸化水平和胰岛素的含量来确认。
23. 动物细胞培养技术应用广泛,如培养正常或病变细胞,用于生理、病理或药理等方面的研究。肥胖是引发糖尿病的危险因素之一,肥胖糖尿病患者多会发生心血管并发症。科研人员用动物细胞培养技术排查发现物质m与肥胖糖尿病患者心血管疾病的发生有关。为进一步研究物质m的作用,以小白鼠正常心肌细胞为实验材料进行动物细胞培养,实验方案如表,并记录各组实验后的葡萄糖摄取相对值。
实验方案及结果
(注:“十”表示加入,“-”不加入)
(1)上表所述实验中的自变量有_____________________。
(2)在上述动物细胞培养基中添加一定量的葡萄糖和脂肪配制成了高糖高脂培养基。在实验中,这种高糖高脂培养基模拟的是_________________________。
(3)上述实验结果说明_______________________。
(4)为进一步研究物质m的作用机制,分别检测上述第2组、第3组实验后的各小白鼠心肌细胞中与“胰岛素调节的主要信号通路(下图)”相关的物质含量,检测结果如表所示。结合胰岛素调节的主要信号通路,分析物质m对胰岛素作用的可能影响____________。
物质检测结果
(注:黑线越粗代表物质越多)
【答案】(1)合成物质m的抑制剂、葡萄糖和脂肪、胰岛素
(2)肥胖糖尿病患者的内环境
(3)高糖高脂条件下,物质m对胰岛素促进肌细胞摄取葡萄糖起抑制作用
(4)物质m通过使胰岛素受体底物-1含量下降、Akt的磷酸化减弱,来抑制胰岛素对肌细胞吸收葡萄糖、糖原合成等所起的促进作用。
【解析】
【分析】据图分析:以培养基中为正常值的葡萄糖和脂肪时,葡糖糖摄取量作为参照,当实验组中同时加入高糖和高脂,不加物质m合成抑制剂时,葡糖糖摄取量降低,当实验组中同时加入高糖、高脂和物质m合成抑制剂时,葡糖糖摄取量与正常值一致。
【小问1详解】
实验中的自变量是人为改变的量,本实验中人为改变的量有脂肪和葡萄糖、合成物质m的抑制剂、胰岛素;
【小问2详解】
在动物细胞培养基中添加一定量的葡萄糖和脂肪配制成了高糖高脂培养基模拟了肥胖糖尿病患者的内环境;
【小问3详解】
分析比较第2组和第3组实验,其中第3组添加了合成物质m的抑制剂,结果发现经过胰岛素处理之后第3组的葡萄糖摄取相对值要大于第2组,说明高糖高脂条件下,物质m对胰岛素促进肌细胞摄取葡萄糖起抑制作用;
【小问4详解】
由图像和表格数据可知,胰岛素被胰岛素受体识别后会激活胰岛素受体底物-1,进而促进Akt蛋白磷酸化为p-Akt,磷酸化的p-Akt蛋白可以促进葡糖糖的吸收和糖原合成。以胰岛素和物质m合成抑制剂都不加入的组作为对照组;正常组胰岛素受体底物-1、p-Akt的量都会增多,该组为同时加入胰岛素和物质m合成抑制剂的组;加入胰岛素,不加物质m合成抑制剂的组,胰岛素受体底物-1和p-AKT蛋白的量明显降低,说明物质m影响胰岛素作用的机制是使胰岛素受体底物-1的量下降,使AKT的磷酸化减弱。
【点睛】本题以探究物质m与肥胖糖尿病患者心血管疾病的发生过程为载体,考查了血糖调节-胰岛素的作用,信号通路、探究物质m 影响胰岛素的作用机制,该题需要考生拥有扎实的基础知识和基本技能,可以从题文中提取有用信息,再整合学过的相关知识,找到该题的考查点,此类题目一般比较灵活,并且有一定难度。要牢固掌握知识点,学会灵活运用是该类题目的难点。
24. 双极细胞是视网膜的一种中间神经元,它向内、外各伸出一个突起:向外为树突,末端分枝较多,与视杆细胞和视锥细胞的轴突构成突触,接收信号输入;向内为轴突,整合信息后传递至无长突细胞和神经节细胞。下图为大鼠视网膜局部神经细胞间的突触联系示意图。
(1)在反射弧中,视杆细胞和视锥细胞作为___________接受光信号。与双极细胞形成突触时,视杆细胞和视锥细胞膜属于突触____________(填“前”或“后”)膜。
(2)据图分析,甲通过分泌谷氨酸可将兴奋传递给乙,而不能传递给丙,原因是_____________________。研究发现,乙对甲分泌谷氨酸存在负反馈调节,该过程中乙细胞产生的内源大麻素发挥了重要作用,其作用是___________________。
(3)视网膜缺血再灌注损伤(RIRI)是很多眼科疾病共同的病理损伤过程,如青光眼、视网膜动静脉阳塞等。大鼠RIRI会促进ⅡL-1β的合成。从而造成神经节细胞损伤。藏红花是我国传统名贵药材,目前已经发现其药理成分藏红花素具有神经保护、心肌保护、增强记忆的功效。请利用以下实验材料及用具,设计实验验证藏红花素对RI-RI大鼠的神经节细胞具有保护作用。
实验材料及用具:生理状态相同的正常大鼠若干只,视网膜缺血再灌注手术设备,藏红花素溶液(用生理盐水配制),生理盐水,注射器,ⅡL-1β检测仪等。
请简要写出实验思路,并预期实验结果。
实验思路:_______________________________________________
预测结果:_______________________________________________
【答案】(1) ①. 感受器 ②. 前
(2) ①. 突触后膜上的神经递质具有特异性,乙的受体可以结合谷氨酸,而丙的受体无法结合谷氨酸 ②. 保证了神经调节的精准性
(3) ①. 取生理状况相同的正常大鼠若干只,通过视网膜缺血再灌注手术制备RIRI模型大鼠。将模型大鼠随机均分为A、B两组,A组注射适量的藏红花素溶液,B组注射等量生理盐水,相同且适宜条件下饲养一段时间后,用IL-1β检测仪检测大鼠体内IL-1β的数量 ②. A组大鼠体内IL-1β的数量低于B组
【解析】
【分析】神经调节的基本方式是反射,反射的结构基础是反射弧。所有的感觉中枢位于大脑皮层。兴奋在反射弧中的传递是单向的,这是由突触的结构决定的。
【小问1详解】
反射弧的结构包括五部分,其中感受器可以感受刺激并产生兴奋,故视锥细胞和视杆细胞作为感受器接收光信号;据图可知,与双极细胞形成突触时,视杆细胞和视锥细胞膜属于突触前膜。
【小问2详解】
突触后膜上的神经递质受体具有特异性,由图可知,乙细胞表面存在谷氨酸受体,而丙细胞不存在,故甲通过分泌谷氨酸可将兴奋传递给乙,但不能传递给丙;据图可知,内源大麻素能与甲膜上受体结合后抑制Ca2+通道开放,同时又能与丙膜上的特异性受体结合,抑制甘氨酸释放,该过程中存在的负反馈调节机制,保证了神经调节的精准性。
【小问3详解】
大鼠RIRI会促进IL-1β的合成,从而造成神经节细胞损伤,本实验的目的是证明藏红花素对RIRI大鼠的神经节细胞具有保护作用,即药物藏红花可以减少IL-1β的合成,则实验的自变量为藏红花的有无,因变量是IL-1β的含量,实验设计应遵循对照与单一变量原则,根据题干及所给材料用具,故实验思路为:取生理状况相同的正常大鼠若干只,通过视网膜缺血再灌注手术制备RIRI模型大鼠。将模型大鼠随机均分为A、B两组,A组注射适量的藏红花素溶液,B组注射等量生理盐水,相同且适宜条件下饲养一段时间后,用IL-1β检测仪检测大鼠体内IL-1β的数量。
预测结果:由于红花素对RIRI大鼠的神经节细胞具有保护作用,RIRI会促进IL-1β的合成,故实验结果为注射藏红花溶液的A组大鼠体内的IL-1β量明显低于B组。
25. 垂体和下丘脑发生病变都可引起甲状腺功能异常。现有甲、乙两人都表现为甲状腺激素水平低下,通过给两人注射适量促甲状腺激素释放激素(TRH),分别测定每个人注射前30min和注射后30min促甲状腺激素(TSH)浓度来鉴别病变的部位是垂体还是下丘脑。测定结果如下表。
(1)据表推测乙病变的部位是_________,理由是_____________________________。
(2)下丘脑分泌的促肾上腺皮质激素释放激素(CRH)能促进垂体分泌促肾上腺皮质激素(ACTH),ACTH主要作用于肾上腺皮质,促进糖皮质激素(GC)的分泌。
实验发现,给健康鼠注射ACTH,会使下丘脑的CRH分泌减少。对此现象的解释有两种观点,观点1认为ACTH直接对下丘脑进行反馈调节;观点2认为ACTH通过促进肾上腺皮质分泌GC对下丘脑进行反馈调节。为了探究上述观点是否正确,请补充完善实验方案,并对实验结果做出预测。
第一步:选取生长发育正常的小鼠随机均分为A、B两组,分别测定_______________。
第二步:对A、B两组小鼠做表中处理,一段时间后,测定二者的CRH分泌量。
①若观点1正确,预测出现的结果是 __________________________;
②若实验结果为A、B两组CRH的分泌量均明显减少,则给健康鼠注射ACTH,CRH分泌减少的原因可描述为_________________________。
【答案】(1) ①. 垂体 ②. 注射TRH后,乙体内的TRH水平未明显上升
(2) ①. CRH分泌量 ②. GC ③. 切除肾上腺皮质 ④. 仅B组CRH分泌量明显减少 ⑤. ACTH可通过直接对下丘脑进行反馈调节和促进肾上腺皮质分泌GC对下丘脑进行反馈调节两种方式,使下丘脑的CRH分泌减少
【解析】
【分析】在甲状腺激素分级调节中,下丘脑可以分泌促甲状腺激素释放激素作用于垂体,促进垂体分泌促甲状腺激素,该激素可作用于甲状腺,促进甲状腺激素的分泌;但是当甲状腺激素分泌过多时就会反过来抑制下丘脑和垂体的分泌。这属于激素的反馈调节。
【小问1详解】
由表中数据可以推测,乙注射TRH后,TSH的浓度基本不变(由1变为2),说明乙个体发生病变的部位不是下丘脑,而是垂体。
【小问2详解】
该实验为了探究CRH分泌量的减少,是ACTH直接导致,还是通过引起GC分泌增加,间接导致的,故该实验的因变量是CRH的分泌量。
所以第一步:选取生长发育正常的小鼠均分为A、B两组,分别测定CRH分泌量,以确定初始状态的CRH分泌量。
第二步:对A、B两组小鼠做表中处理,一段时间后,测定二者的CRH分泌量。A、B两组互为对照,A组摘除垂体,注射GC排除垂体分泌的ACTH导致内源GC分泌量增加造成干扰,B组注射ACTH,为避免GC的影响,需要摘除分泌GC的肾上腺皮质。
若观点1正确,即并非由GC分泌增加抑制下丘脑导致,则A组由于只增加了GC,并不会抑制下丘脑的作用,故仅B组CRH分泌量明显减少。
若实验结果为A、B两组CRH的分泌量均明显减少,即不管是GC,还是ACTH增多,都可以抑制下丘脑分泌CRH,则说明ACTH抑制下丘脑分泌GRH有两种途径,即ACTH可通过直接对下丘脑进行反馈调节,也可以通过促进肾上腺皮质分泌GC对下丘脑进行反馈调节,使下丘脑的CRH分泌减少。受测者
TRH
TSH
甲状腺激素
健康人
正常
正常
正常
原发性甲减
高
高
低
①
高
低
低
②
低
低
低
对照组
实验组Ⅰ
实验组Ⅱ
测量前48h限水
-
-
+
光刺激
-
+
-
分组
处理
神经元动作电位(mV)
肌肉细胞动作电位(mV)
甲
对照组
75
75
乙
α-环蛇毒素浸润20min
75
10
丙
β-环蛇毒素浸润20min
20
0
检测指标
促性腺激素(mIU/mL)
性激素(ng/mL)
卵泡质量(g)
成熟卵泡(个)
促卵泡激素
促黄体素
孕酮
对照组
8.53
15.18
8.86
0.63
28.67
实验组
25.36
15.19
11.78
0.91
35
第1组
第2组
第3组
①
②
③
④
⑤
⑥
动物细胞培养基
十
+
+
脂肪和葡萄糖
-
十
+
合成物质m的抑制剂
-
-
+
胰岛素处理
-
十
-
+
-
+
葡萄糖摄取相对值
200
57000
200
36000
200
57000
第2组
第3组
③
④
⑤
⑥
胰岛素受体底物-1
p-Akt
Akt
参照蛋白
组别
TSH浓度(mU/L)
注射前
注射后
健康人
9
30
甲
2
29
乙
1
2
组别
切除部位
注射物质
A组
垂体
?_________
B组
?_________
ACTH
相关试卷
这是一份精品解析:山东省滨州高新高级中学2022-2023学年高二上学期期中生物试题(原卷版+答案解析),共31页。试卷主要包含了单项选择题,不定向选择题,非选择题等内容,欢迎下载使用。
这是一份精品解析:山东省枣庄市滕州市2022-2023学年高二上学期期中生物试题(原卷版+答案解析),共36页。试卷主要包含了选择题,不定项选择题,非选择题等内容,欢迎下载使用。
这是一份精品解析:山东省烟台市2022-2023学年高二上学期期中生物试题(原卷版+答案解析),共30页。试卷主要包含了选择题,非选择题等内容,欢迎下载使用。

