


北京课改版九年级下册第二节 溶液组成的定量表示练习题
展开
这是一份北京课改版九年级下册第二节 溶液组成的定量表示练习题,共13页。试卷主要包含了选择题,判断题,综合应用题等内容,欢迎下载使用。
一、选择题
1.将浓度为38%、密度为1.19g/cm3的浓盐酸稀释成10%稀盐酸,需用到
A.托盘天平、烧杯、玻璃棒B.量筒、托盘天平、烧杯
C.量筒、烧杯、玻璃棒D.量筒、托盘天平、烧杯、玻璃棒
2.配制50g16%的氯化钠溶液。下列说法不正确的是
A.所需氯化钠质量为8g,水体积为42mL
B.氯化钠放在托盘天平的左盘称量
C.量水时仰视读数导致溶质质量分数大于16%
D.所需玻璃仪器有烧杯、玻璃棒、量筒等
3.一定温度和压强下,乙腈(CH3CN)是极易溶于水的无色液体,已知相同条件下乙腈溶液的密度为 d1,水的密度为 d2,且 d1<d2.若向质量分数为 a1的乙腈水溶液中加入等体积的水,所得溶液中乙腈的质量分数为 a2.则下列说法正确的是
A.0.5a1>a2B.0.5a1<a2C.0.5a1=a2D.无法确定
4.实验室欲配制 20g 质量分数为 10%的 NaCl 溶液,下列实验步骤正确的是
A.配制该溶液需要 10g 氯化钠固体
B.溶解氯化钠时用玻璃棒搅拌,其目的是增大氯化钠的溶解度
C.量取水的过程中仰视读数,所配溶液的溶质质量分数小于 10%
D.将称量所得的氯化钠固体放入量筒内溶解
5.下列实验过程不符合图像表示的变化关系的是
A.向澄清石灰水中通入二氧化碳,所得溶液质量随通入的二氧化碳体积的关系
B.加热一定量氯酸钾与二氧化锰的混合物,二氧化锰在剩余固体中的质量分数随反应时间的关系
C.在充满氧气的密闭容器中引燃镁条,固体质量随反应时间的关系
D.向稀盐酸中加入氧化铜,溶液质量随加入的氧化铜质量的关系
6.配制500g 0.9%的生理盐水,不需要的仪器是( )
A.烧杯B.量筒C.玻璃棒D.蒸发皿
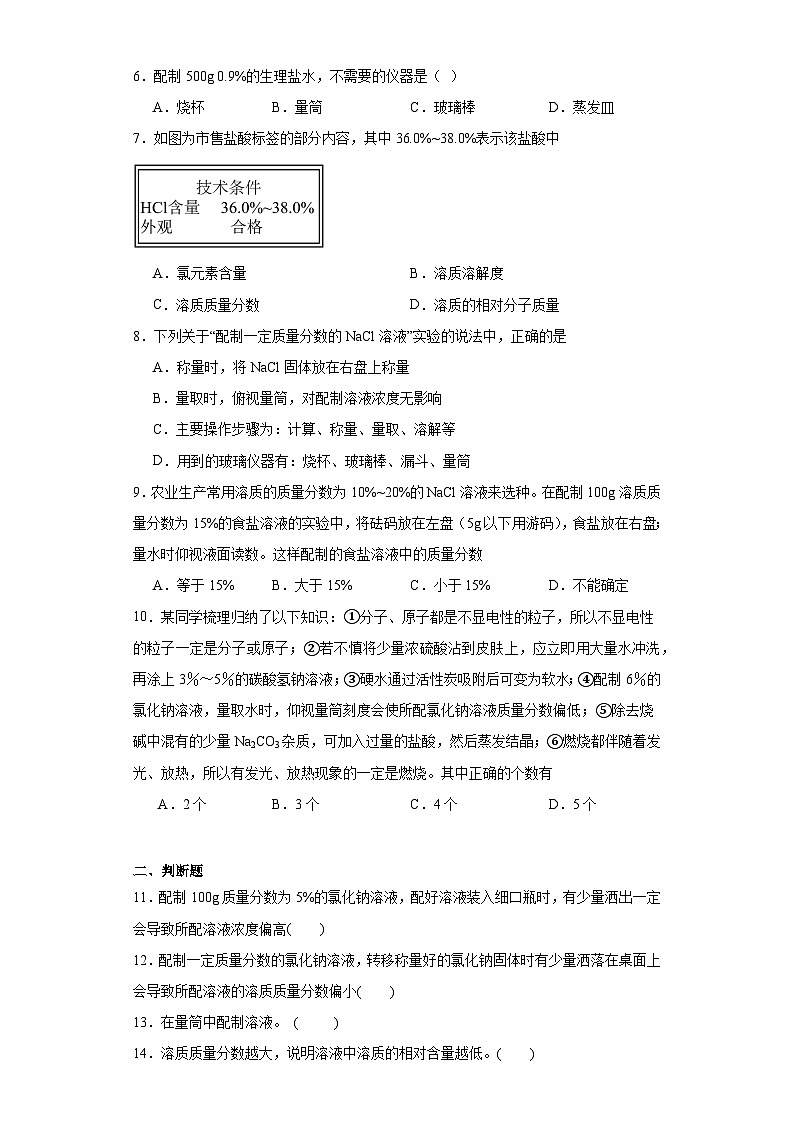
7.如图为市售盐酸标签的部分内容,其中36.0%~38.0%表示该盐酸中
A.氯元素含量B.溶质溶解度
C.溶质质量分数D.溶质的相对分子质量
8.下列关于“配制一定质量分数的NaCl溶液”实验的说法中,正确的是
A.称量时,将NaCl固体放在右盘上称量
B.量取时,俯视量筒,对配制溶液浓度无影响
C.主要操作步骤为:计算、称量、量取、溶解等
D.用到的玻璃仪器有:烧杯、玻璃棒、漏斗、量筒
9.农业生产常用溶质的质量分数为10%~20%的NaCl溶液来选种。在配制100g溶质质量分数为15%的食盐溶液的实验中,将砝码放在左盘(5g以下用游码),食盐放在右盘;量水时仰视液面读数。这样配制的食盐溶液中的质量分数
A.等于15%B.大于15%C.小于15%D.不能确定
10.某同学梳理归纳了以下知识:①分子、原子都是不显电性的粒子,所以不显电性的粒子一定是分子或原子;②若不慎将少量浓硫酸沾到皮肤上,应立即用大量水冲洗,再涂上3%~5%的碳酸氢钠溶液;③硬水通过活性炭吸附后可变为软水;④配制6%的氯化钠溶液,量取水时,仰视量筒刻度会使所配氯化钠溶液质量分数偏低;⑤除去烧碱中混有的少量Na2CO3杂质,可加入过量的盐酸,然后蒸发结晶;⑥燃烧都伴随着发光、放热,所以有发光、放热现象的一定是燃烧。其中正确的个数有
A.2个B.3个C.4个D.5个
二、判断题
11.配制100g质量分数为5%的氯化钠溶液,配好溶液装入细口瓶时,有少量洒出一定会导致所配溶液浓度偏高( )
12.配制一定质量分数的氯化钠溶液,转移称量好的氯化钠固体时有少量洒落在桌面上会导致所配溶液的溶质质量分数偏小( )
13.在量筒中配制溶液。 ( )
14.溶质质量分数越大,说明溶液中溶质的相对含量越低。( )
15.将50g 20%的硝酸钾溶液稀释到200g--稀释后所得溶液中溶质的质量分数是5%( )
三、综合应用题
16.钠的化合物在日常生活中有着广泛的应用。
(1)某同学要将质量分数为9%的氯化钠溶液配制成质量分数为0.9%的医用生理盐水。该同学量取水时俯视读数,会导致所配溶液溶质质量分数 0.9% (填“>”“<”或“=”)。若将100g 9%的氯化钠溶液稀释为0.9%的氯化钠溶液,需要加入水的质量为 g。
(2)过氧化钠(Na2O2)和CO2反应,可以生成纯碱和氧气,所以可作为呼吸面具和潜水艇的供氧剂,请写出该反应的化学方程式: 。
(3)某无色溶液可能由氢氧化钠溶液、氯化钠溶液、碳酸钠溶液中的一种或几种混合而成。为探究其组成,小华同学进行了如下实验:取适量样品放入试管中,滴加酚酞溶液,溶液变成红色;再向试管中逐滴加入氯化钙溶液至过量,观察到有沉淀产生,过滤后滤液仍为红色。由实验现象可推断出样品中一定含有的物质是 ,可能含有的物质是 (写化学式)。
(4)某同学对实验室制取CO2后的剩余液体进行探究。首先向废液中滴加少量紫色石蕊试液,然后再逐滴加入Na2CO3溶液,溶液pH的变化如图所示。BC段的现象是 。向C点所示溶液中加入硝酸银溶液,发生反应的化学方程式为 。
(5)食用纯碱中常含有少量的氯化钠。现取某食用纯碱样品10g,加入一定量的稀盐酸恰好完全反应,同时生成了3.3g气体。试计算该食用纯碱中Na2CO3的质量分数 。
17.请结合图示,回答下列问题:
(1)写出有标号的仪器名称:M ,N 。
(2)实验室制取O2、CO2均可用的发生装置是 (填字母),用此装置制取氧气的化学方程式为 。可用装置E收集O2的依据是 。
(3)实验室用C装置制CO2的优点是 。用图示D装置收集CO2应从 端通入(选填“a”或“b”)。
(4)实验室用25 g石灰石与一定量稀盐酸制取CO2(杂质不参加反应)。加入稀盐酸的质量与反应得到气体的质量变化关系如图所示。计算:
①总共产生CO2的质量 g。
②所用稀盐酸溶质的质量分数为 (根据化学方程式列式计算)。
18.氯化钠是食盐的主要成分,广泛应用于生产生活。
(1)氯化钠是重要的调味品也是重要的化工原料。工业上电解饱和食盐水可制得氢氧化钠、氢气和氯气,写出该反应的化学方程式 。
(2)海水晒盐可获得粗盐,制得的粗盐中常含有泥沙等杂质。要除去粗盐中泥沙等难溶性杂质可使用下列六步操作,正确的操作顺序为 (填序号)。操作④中判断停止加热的依据是 。
(3)要除去粗盐中MgCl2、CaCl2、Na2SO4等可溶性杂质,得到纯净的NaCl,还需要依次加入过量的NaOH溶液,过量的BaCl2溶液以及过量的Na2CO3溶液,过滤后再加入过量的稀盐酸等。用化学方程式说明加入过量Na2CO3溶液的作用:Na2CO3+CaCl2=2NaCl+CaCO3↓、 。稀盐酸一般在沉淀过滤后加入,原因是 。
(4)已知,20℃时,氯化钠的溶解度为36.0g。20℃时,将20g氯化钠放入盛有50g蒸馏水的烧杯中,充分搅拌后所得溶液的溶质质量分数为 (精确到0.1%)。若将上述烧杯内的物质配成农业选种所需的NaCl溶液(溶质质量分数为16%),采用的最简便的方法是 。
参考答案:
1.C
【详解】因是浓溶液稀释成稀溶液,步骤:计算、量取、稀释、装瓶存放,用到仪器量筒、烧杯、玻璃棒,不会用到托盘天平;不用过滤操作,不会用到漏斗。故选:C。
2.C
【详解】A、配制50g16%的氯化钠溶液,所需氯化钠质量=50g×16%=8g,所需水的质量=50g-8g=42g,水的密度是,所以水体积=。A正确;
B、托盘天平的使用要遵循“左物右码”的原则,氯化钠放在托盘天平的左盘称量。B正确;
C、量水时仰视读数,读数比实际体积小,会造成实际量取水的体积偏大,则导致溶质质量分数小于16%。C不正确;
D、配制50g16%的氯化钠溶液,首先计算配制溶液所需氯化钠和水的质量,再称量所需氯化钠、量取水,最后进行溶解;操作中需要的仪器:托盘天平、药匙、量筒、胶头滴管、烧杯和玻璃棒,其中属于玻璃仪器的是量筒、胶头滴管、烧杯和玻璃棒。即所需玻璃仪器有烧杯、玻璃棒、量筒等。D正确。
综上所述:选择C。
3.A
【详解】解:设乙腈水溶液和加入水的体积均为V,故加水后,所得溶液中乙腈的质量分数为:,由于d1<d2,故0.5a1>a2。
故选A。
4.C
【详解】A、欲配制20g质量分数为10%的NaCl溶液,需要氯化钠的质量为 ,说法错误;
B、溶解氯化钠时用玻璃棒搅拌,其目的是加快溶解速率,不会改变氯化钠的溶解度,说法错误;
C、量取水的过程中仰视读数,实际量取水的示数大于读数,导致所配溶液的溶质质量分数小于10%,说法正确;
D、将称量所得的氯化钠固体放入烧杯内溶解,不能放入量筒内溶解,说法错误。
故选C。
5.A
【详解】A、二氧化碳和澄清的石灰水反应生成碳酸钙和水,得到的是沉淀,无法判断溶液质量随通入的二氧化碳体积的关系,故图像不符合变化关系;
B、氯酸钾在二氧化锰的催化作用下生成氯化钾和氧气,所以固体的质量不断减少,二氧化锰是催化剂,固体质量不变,随着反应进行,二氧化锰在剩余固体中的质量分数不断增加直至反应完全,不再改变,故图像符合变化关系;
C、在充满氧气的密闭容器中引燃镁条,氧气和镁生成氧化镁固体,随着反应进行固体质量不断增加,直至氧气反应完后不再改变,故图像符合变化关系;
D、向稀盐酸中加入氧化铜,稀盐酸和氧化铜反应生成氯化铜和水,氯化铜的的溶液质量不断增加,直至氧化铜和稀盐酸反应完全后不再改变,故图像符合变化关系。
故选:A。
6.D
【详解】配制500 g 0.9%的生理盐水,需要的仪器是:烧杯、量筒、玻璃棒。
故选:D。
【点睛】考点:溶液的配制。
7.C
【详解】在盐酸中,氯化氢是溶质,水是溶剂。盐酸标签中的“36.0%~38.0%”是溶质质量分数。表示盐酸中氯化氢的质量应占溶液质量的36.0%~38.0%。所以C项正确。
考点:溶质质量分数
点评:了解溶质质量分数的意义。
8.C
【详解】A、用托盘天平称量物品时,应遵循“左物右码”的原则,故将NaCl固体放在左盘上称量,不符合题意;
B、量取时,俯视量筒,读取数值大于实际数值,会导致量取水的体积偏小,溶液质量偏小,溶质质量分数偏大,不符合题意;
C、用固体配制一定溶质质量分数的溶液,实验步骤为:计算、称量、量取、溶解、装瓶贴标签,符合题意;
D、实验步骤及所需玻璃仪器为:计算、称量、量取(量筒、胶头滴管)、溶解(烧杯、玻璃棒),故无需漏斗,还需要胶头滴管,不符合题意。
故选C。
9.C
【详解】配制100g溶质质量分数为15%的食盐溶液需要氯化钠的质量为100g×15%=15g。5g以下用游码所以不需要使用游码,砝码放在左盘药品放在右盘不影响称量氯化钠的质量。
量水时仰视液面读数,读数偏小,水量取的偏多。则配置的溶液溶质质量分数小于15%。
故选C。
10.A
【详解】①分子、原子都是不显电性的粒子,所以不显电性的粒子不一定是分子或原子;还有可能是中子,故归纳错误;
②若不慎将少量浓硫酸沾到皮肤上,应立即用大量水冲洗,再涂上3%~5%的碳酸氢钠溶液;故归纳正确;
③活性炭吸附色素和异味,硬水通过活性炭吸附后不可变为软水;故归纳错误;
④配制6%的氯化钠溶液,量取水时,仰视量筒刻度会使量取水的体积增大,使得溶液质量增大,所配氯化钠溶液质量分数偏低;故归纳正确;
⑤除去烧碱中混有的少量Na2CO3杂质,加入过量的盐酸,会使得氢氧化钠和碳酸钠都与盐酸反应,不能达到除杂的目的,故归纳错误;
⑥燃烧都伴随着发光、放热,但不是所有发光、放热现象的都是燃烧,如灯泡会发光放热,但不是燃烧,故归纳错误;
故正确的有②④,有2个。
故选A
11.错误
【详解】溶液是均一稳定的混合液,所以配好的溶液装入细口瓶时,有少量洒出不会导致所配溶液浓度改变,故原题说法错误。
12.正确
【详解】溶液中溶质的质量分数是溶质质量与溶液质量之比,转移称量好的氯化钠固体时有少量洒落在桌面上,则得到的氯化钠固体偏少,故所配溶液的溶质质量分数偏小。
故正确。
13.错误
【详解】量筒用作量度液体体积,不能加热,不能作反应容器。
14.错误
【分析】根据溶质质量分数的概念、含义,进行分析判断。
【详解】溶质的质量分数是溶液组成的一种表示方法,是指溶质质量与溶液质量之比,故溶质的质量分数越大,表示溶液中溶质的相对含量越高,溶液浓度越大,故填:错误。
15.正确
【详解】稀释前溶液中溶质的质量=50g×20%=10g,稀释后溶液的溶质质量分数=×100%=5%,选项正确,故填正确。
16. > 900 2Na2O2+2CO2=2Na2CO3+O2↑ NaOH和Na2CO3 NaCl 溶液变为紫色,有白色沉淀生成 AgNO3+NaCl=AgCl↓+NaNO3 79.5%
【分析】根据溶液计算的知识进行分析解答,根据化学方程式的书写、物质的性质以及物质间反应的实验现象进行分析解答,根据化学方程式的计算方法解答即可。
【详解】(1)量取水时俯视读数,会导致水的体积偏小,故所配溶液溶质质量分数会大于0.9%,设将100g 9%的氯化钠溶液稀释为0.9%的氯化钠溶液,需要加入水的质量为x,则有:
(100g+x)×0.9%=100g×9%
x=900g
故填:>;900;
(2)过氧化氢与二氧化碳反应生成碳酸钠和氧气,故填:2Na2O2+2CO2=2Na2CO3+O2↑;
(3)滴加酚酞溶液,溶液变成红色,说明溶液呈碱性;再向试管中逐滴加入氯化钙溶液至过量,观察到有沉淀产生,说明一定含有碳酸钠,过滤后滤液仍为红色,说明溶液仍然呈碱性,含有氢氧化钠,可能含有氯化钠。故填:NaOH和Na2CO3;NaCl;
(4)BC段pH不变,说明溶液中的氯化钙与碳酸钠反应生成碳酸钙沉淀,此时溶液是中性的,溶液是紫色的,故填:溶液变为紫色,有白色沉淀生成;
C点所示溶液中含有氯化钠,则加入硝酸银溶液会反应生成氯化银沉淀和硝酸钠,故填:AgNO3+NaCl=AgCl↓+NaNO3;
(5)设碳酸钠的质量为x
解得x=7.95g
×100%=79.5%
答:样品中的Na2CO3的质量分数为79.5%。
【点评】本题考查的是知识较为全面,难度较大,完成此题,需要加强对知识的总结和记忆。
17. 试管 长颈漏斗 B 2H2O22H2O+O2↑ 不易溶于水且不与水反应 能够随时控制反应的开始与停止 a 8.8 10%
【详解】(1)仪器M的名称为试管,故填试管;
仪器N的名称是长颈漏斗,故填长颈漏斗。
(2)实验室中制取二氧化碳常用大理石或石灰石和稀盐酸反应来制取,属于固液常温型发生装置,可选择B装置来制取,过氧化氢溶液制氧气也属于固液常温型,可选择B装置来制取,故填B;
选用B装置制取氧气的反应是过氧化氢在二氧化锰作催化剂的条件下反应生成水和氧气,故反应的化学方程式写为:2H2O22H2O+O2↑;
由于氧气难溶于水也不与水反应,可以用排水取气法即装置E收集,故填不易溶于水且不与水反应。
(3)该装置的多孔隔板可以放置石灰石,通过控制开关可以利用气压控制反应物的接触与分离,从而控制反应的发生和停止,故填能够随时控制反应的开始与停止;
由于二氧化碳的密度大于空气,用向下排空气法收集,CO2应从a端通入,故填a。
(4)①根据图可知生成的二氧化碳的质量为8.8 g,故填8.8。
②解:设稀盐酸中HCl的质量为x。
73:44=x:8.8g
x=14.6 g
则所用稀盐酸中溶质的质量分数为×100%=10%
答:所用稀盐酸中溶质的质量分数为10%。
【点睛】制取气体时,选择发生装置的依据是反应条件和反应物的状态,选择收集装置的依据是被收集气体的密度与溶解性。
18.(1)
(2) ①⑤②③⑥④ 当蒸发皿中出现较多固体时
(3) 稀盐酸会与沉淀反应,再次转化为可溶性杂质
(4) 26.5% 加入62.5g水
【分析】本题涉及粗盐的初步提纯及精提纯,还有溶质质量分数及配制一定质量分数溶液的相关计算。
【详解】(1)电解饱和食盐水发生的反应为氯化钠和水在通电条件下生成氢氧化钠、氢气和氯气,反应的化学方程式为,故填:;
(2)要除去粗盐中泥沙等难溶性杂质步骤为溶解、过滤、蒸发,即使用下列六步操作,正确的操作顺序为①⑤②③⑥④;操作④为蒸发操作,蒸发时当蒸发皿中出现较多固体时,停止加热,利用蒸发皿的余热使滤液蒸干,所以判断停止加热的依据是当蒸发皿中出现较多固体时,故填:①⑤②③⑥④;当蒸发皿中出现较多固体时;
(3)加入过量Na2CO3溶液的作用是除去杂质氯化钙和过量的氯化钡,氯化钡与碳酸钠反应生成碳酸钙和氯化钠,反应的化学方程式为;稀盐酸一般在沉淀过滤后加入,原因是稀盐酸会与沉淀反应,再次转化为可溶性杂质,故填:;稀盐酸会与沉淀反应,再次转化为可溶性杂质;
(4)20℃时,氯化钠的溶解度为36.0g,表示20℃时,100g水中最多溶解氯化钠36.0g,则20℃时,将20g氯化钠放入盛有50g蒸馏水的烧杯中,最多只能溶解18g氯化钠,充分搅拌后所得溶液为氯化钠的饱和溶液,溶质质量分数为;
若将上述烧杯内的物质配成农业选种所需的NaCl溶液(溶质质量分数为16%),采用的最简便的方法是加水稀释,设需要加水的质量为x。
故填:26.5%;62.5g。
【点睛】粗盐精提纯的步骤要素为:碳酸钠一定要加在氯化钡后面,过滤后再加稀盐酸。
相关试卷
这是一份初中化学北京课改版九年级下册第一节 金属与合金一课一练,共11页。试卷主要包含了选择题,判断题,综合应用题等内容,欢迎下载使用。
这是一份化学第9章 溶液第三节 溶解度同步测试题,共15页。试卷主要包含了选择题,判断题,综合应用题等内容,欢迎下载使用。
这是一份北京课改版九年级下册第9章 溶液第一节 认识溶液课后作业题,共9页。试卷主要包含了选择题,判断题,综合应用题等内容,欢迎下载使用。
