142,陕西省商洛市镇安县2023-2024学年九年级下学期入学检测化学试题
展开
这是一份142,陕西省商洛市镇安县2023-2024学年九年级下学期入学检测化学试题,共15页。试卷主要包含了可能用到的相对原子质量等内容,欢迎下载使用。
1.全卷满分60分,考试时间60分钟。
2.可能用到的相对原子质量:H﹣1、C﹣12、O﹣16、S﹣32、Cl﹣35.5、Ca﹣40、Fe﹣56。
一、选择题(共9个题,每题2分,在每题有四个选项,只有一项符合题目要求)
1. 下列有关物质的名称、俗名、化学式中,三者皆指同一物质的是
A. 氧化钙、消石灰、CaOB. 氯化氢、盐酸、HCl
C. 碳酸钙、熟石灰、CaCO3D. 氢氧化钠、烧碱、NaOH
【答案】D
【解析】
【详解】A、氧化钙俗称生石灰,化学式CaO,消石灰是氢氧化钙的俗称。不符合题意;
B、盐酸是氯化氢的水溶液,不是氯化氢的俗名,氯化氢化学式HCl。不符合题意;
C、碳酸钙是大理石和石灰石的主要成分,化学式CaCO3,熟石灰是氢氧化钙的俗名。不符合题意;
D、氢氧化钠俗名烧碱、火碱、苛性钠,化学式NaOH。符合题意;
故选D。
2. 探究。锌、铜、镁与盐酸反应时,下列现象、分析或结论不正确的是
A. 盐酸的浓度越大反应越快
B. 铜片表面有少量气泡
C. 盛镁片的试管表面发烫
D. 镁的活动性比锌强
【答案】B
【解析】
【详解】A、反应物的浓度越大,反应速率越快,所以盐酸的浓度越大反应越快,故A正确;
B、铜的金属活动性比氢弱,与稀盐酸不反应,铜片表面无明显变化,故B错误;
C、镁的活动性排在氢前,镁可以与盐酸反应生成氯化镁和氢气,金属与酸的反应属于放热反应,镁片的试管表面发烫,故C正确;
D、根据金属活动性顺序,活动性Mg>Zn,故D正确;
故选:B。
3. 现有①石蕊、②盐酸、③氢氧化钙、④氢氧化钠、⑤碳酸钠五种溶液,不用其他试剂就可将它们逐一鉴别出来,其鉴顺序是( )
A ①②③⑤④B. ②③⑤④①C. ①②⑤③④D. ③④①⑤②
【答案】C
【解析】
【详解】石蕊是紫色溶液,根据颜色,首先鉴别出石蕊。剩余溶液中盐酸为酸性,氢氧化钙、氢氧化钠、碳酸钠三种溶液为碱性。根据石蕊遇酸变红,遇碱变蓝的性质,可以鉴别出盐酸。根据盐酸与碳酸钠溶液反应有气体生成,可鉴别出碳酸钠溶液;根据碳酸钠溶液与氢氧化钙溶液反应生成沉淀,可鉴别出氢氧化钙溶液,最后一种溶液是氢氧化钠溶液。所以,被依次鉴别出来的是石蕊,盐酸、碳酸钠、氢氧化钙、氢氧化钠。故顺序为:①②⑤③④。故选C。
【点睛】解此类题的思路是:先用物理性质,一般先看颜色、闻气味;再用化学性质,用已鉴定出的药品依次去鉴别其他物质,有不同现象时方可鉴别。
4. 要使右图装置中的小气球鼓起来,则使用的固体和液体可以是
①硝酸铵和水; ②铁和稀硫酸; ③固体氢氧化钠和水;
④生石灰和水; ⑤石灰石和稀盐酸
A. ①②③④⑤B. ②③④⑤
C. ②③⑤D. ②④⑤
【答案】B
【解析】
【分析】
【详解】小气球在鼓起来,说明瓶内的气压增大了。可能的原因有:瓶内的气体增多或温度升高而膨胀。
①硝酸铵溶解于水会吸热造成温度降低;不符合要求。
②铁和稀硫酸生成氢气;符合要求。
③固体氢氧化钠溶解于水会放热造成温度升高;符合要求。
④生石灰和水反应会放热造成温度升高;符合要求。
⑤石灰石和稀盐酸生成二氧化碳气体;符合要求。所以应选B项。
5. 下列按照不同标准对物质进行的分类叙述正确的是
A. 空气、合金属于混合物,汞、碳、冰是由原子构成的物质
B 硝酸钾、磷酸二氢钾属于复合肥,冰水共存物属于氧化物
C 生铁和钢属于金属材料,塑料属于天然有机高分子材料
D. 葡萄糖、酒精、纯碱属于有机化合物,金刚石属于单质
【答案】B
【解析】
【详解】A、冰是水的固态形式,水是由水分子构成的,选项说法错误,故不符合题意;
B、复合肥是指含有氮、磷、钾三种元素的两种或两种以上的化肥,硝酸钾含有钾元素和氮元素,磷酸二氢钾含有钾元素、磷元素和氮元素,它们都属于复合肥,冰水共存物是由水组成,水中含有氢元素和氧元素,属于氧化物,选项说法正确,故符合题意;
C、塑料属于三大合成有机高分子材料之一,选项说法错误,故不符合题意;
D、纯碱学名碳酸钠,属于无机盐,选项说法错误,故不符合题意,故选B。
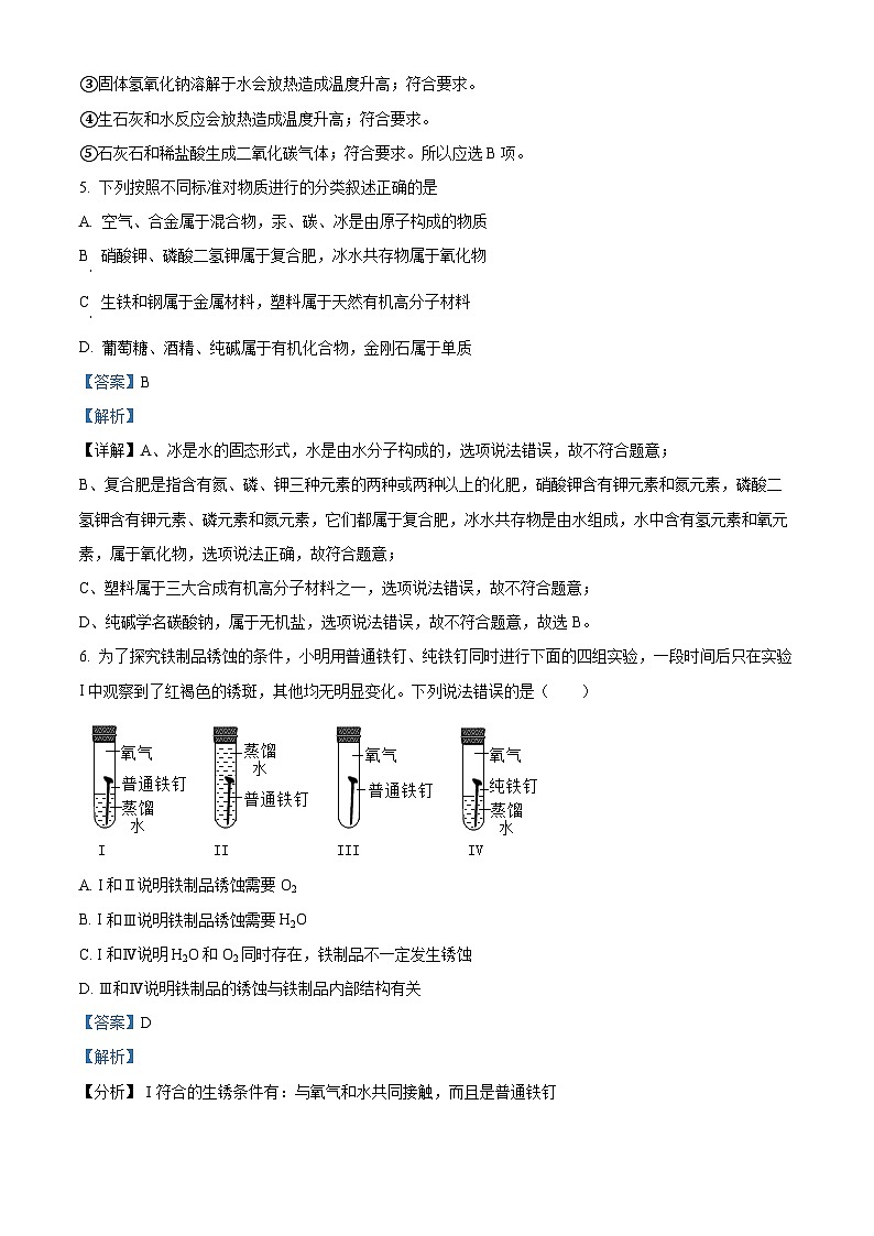
6. 为了探究铁制品锈蚀的条件,小明用普通铁钉、纯铁钉同时进行下面的四组实验,一段时间后只在实验I中观察到了红褐色的锈斑,其他均无明显变化。下列说法错误的是( )
A. I和Ⅱ说明铁制品锈蚀需要O2
B. I和Ⅲ说明铁制品锈蚀需要H2O
C. I和Ⅳ说明H2O和O2同时存在,铁制品不一定发生锈蚀
D. Ⅲ和Ⅳ说明铁制品的锈蚀与铁制品内部结构有关
【答案】D
【解析】
【分析】Ⅰ符合的生锈条件有:与氧气和水共同接触,而且是普通铁钉
Ⅱ符合的生锈条件有:只与水接触,而且是普通铁钉
Ⅲ符合生锈条件有:只与氧气接触,而且是普通铁钉
Ⅳ符合的生锈条件有:与氧气和水共同接触,而且是纯铁钉
【详解】A.I和Ⅱ对比实验说明铁制品锈蚀需要O2,说法正确;
B.I和Ⅲ对比实验说明铁制品锈蚀需要H2O,说法正确;
C.I和Ⅳ对比实验说明H2O和O2同时存在,铁制品不一定发生锈蚀,说法正确;
D.Ⅲ和Ⅳ说明铁制品的锈蚀与铁制品内部结构和水有关,说法错误。故选D。
7. 小王同学往厨房的纯碱中滴加白醋,发现有气体生成。已知白醋里含3%~5%的醋酸(CH3COOH),醋酸与盐酸的化学性质相似,下列说法不正确的是
A. 白醋里含有氢离子
B. 生成的气体是二氧化碳
C. 白醋能使紫色石蕊试液变红
D. 白醋不能用来除铁锈
【答案】D
【解析】
【详解】A. 酸溶液中含有氢离子,白醋属于酸溶液,正确;B. 纯碱是碳酸钠,属于碳酸盐,碳酸盐能与酸反应生成二氧化碳气体,正确;C. 白醋属于酸,酸能使紫色石蕊试液变红,正确;D. 白醋属于酸,酸能用来除铁锈,错误。故选D。
8. 图1为硝酸钾和氯化钾的溶解度曲线,图2为兴小组进行的实验,R物质是硝酸钾或氯化钾中的一种。下列说法正确的是
A. 无法判断R物质是氯化钾还是硝酸钾B. 溶质的质量分数大小依次为:②>③>①
C. t1℃时烧杯③中溶质的质量分数为31.6%D. 烧杯③中析出的固体质量一定为24克
【答案】B
【解析】
【分析】t1℃时60gR完全溶于200g水中,证明此时R的溶解度≥30g,升温到t2℃时并蒸发100g水,能完全溶解,证明此时R的溶解度≥60g,结合曲线可得R是硝酸钾。
【详解】A、由分析可知R是硝酸钾,故选项错误;
B、t1℃时60gR完全溶解,溶液①的溶质质量分数为;溶液②与溶液①溶质质量相等,溶剂为100g,则溶液②的溶质质量分数为 ;结合分析R在t1℃时溶解度为31.6,溶液③为饱和溶液,溶液③的溶质质量分数为 ,所以溶质的质量分数大小依次为:②>③>①,故选项正确;
C、t1℃时烧杯③中溶质的质量分数为,故选项错误;
D、烧杯为饱和溶液,溶质质量为31.6g,则析出固体质量为60g-31.6g=28.4g,故选项错误。
故选B
9. 向某盐酸和氯化镁的混合溶液中加入某浓度的氢氧化钠溶液,产生沉淀的质量与加入氢氧化钠溶液的质量关系如图所示。下列说法不正确的是
A. a点溶液中滴入紫色石蕊试液变红
B. bc段(不含b点)反应的化学方程式为: MgCl2 +2NaOH==Mg(OH)2↓+2NaCl
C. 整个变化过程中氯离子数目没有改变
D. d点溶液中含有两种溶质
【答案】D
【解析】
【详解】向盐酸和氯化镁的混合溶液中加入某浓度的氢氧化钠溶液时,氢氧化钠先和稀盐酸反应生成氯化钠和水,后和氯化镁反应生成氢氧化镁沉淀和氯化钠。A、a点溶液中含有的溶质有没有反应的盐酸、反应生成的硫酸钠和没有反应的氯化镁三种物质,盐酸呈酸性,能使紫色石蕊试液变红,故A错误;B、bc段发生的反应是氢氧化钠和氯化镁反应生成氢氧化镁和氯化钠,化学方程式为: MgCl2 +2NaOH==Mg(OH)2↓+2NaCl,故B错误;C、整个变化过程中氯离子没有生成沉淀或气体,也没有加入,所以整个变化过程中氯离子数目没有改变,故C错误;D、d点时,氢氧化钠和盐酸、氯化镁恰好完全反应,溶液中的溶质只有氯化钠一种,故D正确。故选D。
点睛:解题的关键是能正确的分析各个反应的过程并能结合图像分析问题。
二、填空与简答题(本题共6个题,共23分)
10. 金属在科学实验、生产生活中有着广泛的应用。
(1)如图1,用黄铜片和纯铜片相互刻画,纯铜片上留下刻痕,说明黄铜的硬度比纯铜的_______(填“大”或“小”)。
(2)图2是模拟工业炼铁的实验装置,硬质玻璃管中发生反应的化学方程式为_______。
(3)向硝酸铜和硝酸银的混合溶液中逐渐加入铁粉,溶液质量变化如图3所示,则B点时溶液中所含的金属阳离子有_______(填离子符号)。
【答案】(1)大 (2)Fe2O3+3CO2Fe+3CO2
(3)Cu2+、Fe2+
【解析】
【小问1详解】
金属制成合金后,硬度变大,用黄铜片和纯铜片相互刻画,纯铜片上留下刻痕,说明黄铜的硬度比纯铜的大。
【小问2详解】
图2是模拟工业炼铁的实验装置,氧化铁与一氧化碳反应生成铁、二氧化碳,则硬质玻璃管中发生反应的化学方程式为:Fe2O3+3CO2Fe+3CO2。
【小问3详解】
金属活动性顺序中,排在前面的金属能将排在后面的金属从其化合物的水溶液中置换出来,且金属活动性差距越大,反应越易发生。向硝酸铜和硝酸银的混合溶液中逐渐加入铁粉,依次发生的反应为:Fe+2AgNO3=2Ag+ Fe(NO3)2、Fe+Cu(NO3)2= Fe(NO3)2 +Cu。根据图3所示,B点是铁与硝酸银溶液恰好反应,则B点时溶液中所含的金属阳离子有:没参加反应的Cu2+、生成的Fe2+。
11. 金属在生产、生活中有着广泛的用途。
(1)同学们用生锈的铜片、铁粉和稀硫酸进行实验,实验过程如下图所示(部分生成物已略去)。
①紫红色固体C的化学式为______;
②写出Ⅱ中反应化学方程式______。
(2)现有甲、乙、丙三种金属,乙能与稀硫酸反应并放出气体,甲、丙不与稀硫酸反应。把甲、乙分别放入盛有丙的硝酸盐溶液中,甲、乙表面都析出丙,则甲、乙、丙三种金属的活动性由强到弱的顺序是______。
【答案】(1) ①. Cu ②. 、 (2)乙>甲>丙
【解析】
【小问1详解】
铜在空气中表面容易生成绿色的铜绿,铜绿的主要成分是碱式碳酸铜[Cu2(OH)2CO3];向生锈铜片中加入过量稀硫酸,铜和稀硫酸不反应,碱式碳酸铜和稀硫酸反应生成硫酸铜、水和二氧化碳,因此得到的无色气体A为二氧化碳,蓝色溶液B中含有硫酸铜和过量的稀硫酸,紫红色固体C为铜,蓝色溶液B中加入足量的铁粉,铁和硫酸铜反应生成硫酸亚铁和铜,铁和硫酸反应生成硫酸亚铁和铜,因此得到溶液D为硫酸亚铁溶液;
①由上可知,紫红色固体C为铜,化学式为Cu;
②Ⅱ中铁和硫酸铁反应生成硫酸亚铁和铜,铁和稀硫酸反应生成硫酸亚铁和氢气,反应的化学方程式分别为:、;
【小问2详解】
有甲、乙、丙三种金属,乙能与稀硫酸反应并放出气体,甲、丙不与稀硫酸反应,说明乙最活泼,把甲、乙分别放入盛有丙的硝酸盐溶液中,甲、乙表面都析出丙,说明甲比丙活泼,则甲、乙、丙三种金属的活动性由强到弱的顺序是乙>甲>丙。
12. 已知A、B、C、D、E分别为稀盐酸、氢氧化钠溶液、氢氧化钙溶液、氯化钠溶液、硫酸铜溶液中的一种,为鉴别该五种溶液,化学兴趣小组同学设计绘制的思维导图如下所示:
(1)C中的溶质为_________(填化学式)。
(2)若A能使紫色石蕊试液变红,则D为_________(填物质名称)。
(3)为鉴别B和E,加入的物质X为________(写出一种即可)。
【答案】 ①. CuSO4 ②. 氯化钠溶液 ③. CO2或Na2CO3溶液(写物质的名称或化学式均可,答案合理即可)
【解析】
【详解】(1)通过观察颜色可以鉴别出C,五种物质中只有硫酸铜溶液具有颜色,是蓝色的,故C中的溶质为CuSO4。
(2)A能使紫色石蕊试液变红说明A为稀盐酸,B和E不能通过滴加紫色石蕊试剂区分,故B和E为氢氧化钠溶液和氢氧化钙溶液,故D为氯化钠溶液。
(3)为鉴别B和E,即鉴别氢氧化钠溶液和氢氧化钙溶液,加入的物质为二氧化碳或碳酸钠溶液,产生白色沉淀的为氢氧化钙溶液,无现象的为氢氧化钠溶液。
13. 水和溶液在生活、生产中应用广泛。
(1)把少量下列物质分别放入水中,充分搅拌,可以得到无色溶液的是______。
A. 碘B. 汽油C. 硫酸铁D. 氯化钾
(2)①某印染厂的废水含有氢氧化钠,测得其pH______7(填“>”“=”或“”“=”或“Fe
(2) ①. ②. 置换反应
(3)甲 (4)铁、铜、铝或铜、铁、铝
(5)与水、氧气同时接触
【解析】
【小问1详解】
实验A中铝棒、铁棒的形状、大小相同,分别插入稀硫酸中,观察到铝表面生成气泡的速率快、铁表面生成气泡的速率慢,说明铝反应快,铁反应慢,则铝、铁的金属活动性顺序为Al>Fe;
【小问2详解】
实验B中铁和硫酸铜反应生成硫酸亚铁和铜,化学方程式为:;该反应符合“一种单质和一种化合物反应生成另一种单质和另一种化合物”,属于置换反应;
【小问3详解】
实验A得出活动性:Al>Fe;实验B得出活动性:Fe>Cu;所以实验C应得出活动性:Cu>Ag;
甲:铜和硝酸银反应生成银和硝酸铜,说明活动性:Cu>Ag,故甲合理;
乙:铜和硝酸铝不反应,说明活动性:Al>Cu,故乙不合理;
丙:铁和硝酸银反应生成银和硝酸亚铁,说明活动性:Fe>Ag,故丙不合理;
故甲的方案合理;
【小问4详解】
若只有一只盛有少量稀盐酸的试管,只需合理安排金属丝的插入顺序(能与盐酸反应的要一次将盐酸消耗完),也能证明铁、铝、铜这三种金属的活动性顺序,金属丝的插入顺序为铜、铁、铝:铜不与稀盐酸反应,铁与稀盐酸反应生成氯化亚铁,铝能置换出铁,说明金属活动性:Al>Fe>Cu;或插入顺序为铁、铜、铝:铁和盐酸反应生成氯化亚铁和氢气,铜不能置换出铁,铝能置换出铁,说明金属活动性:Al>Fe>Cu;
【小问5详解】
①中隔绝了空气,②中铁钉与空气和水蒸气共同接触,③中隔绝了水蒸气,只有②中生锈,所以可以得到铁钉生锈的条件是铁与空气和水同时接触。
16. 学习复分解反应后,某化学兴趣小组的同学对初中化学常见的四种物质稀盐酸、CaCO3粉末、Na2SO4溶液、BaC12溶液之间的反应进行如图所示的实验探究。
(1)大家一致认为试管①中不发生复分解反应,理由是______。
(2)试管②中观察到的现象是______。试管③中发生反应的化学方程式为______。
(3)将试管③反应后的物质过滤,对滤液中溶质的成分进一步探究:
【提出问题】滤液中溶质的成分是什么?
【猜想假设】猜想一:NaCl 猜想二:NaCl、Na2SO4猜想三:______。
【设计实验】
【反思拓展】
I、探究反应后溶液中溶质的成分,既要考虑生成物,又要考虑反应物是否有剩余。
Ⅱ、依据复分解反应发生的条件,步骤二中除可用稀硫酸外,还可选用______(填字母序号)也能达到同样的实验目的。
a.稀盐酸 b.氢氧化钠溶液 c.碳酸钠溶液
【答案】 ①. 稀盐酸和Na2SO4溶液中解离出的离子相互结合,不能生成沉淀、气体或水 ②. 白色粉末溶解,有气泡产生 ③. ④. NaCl、BaCl2 ⑤. 二 ⑥. c
【解析】
【详解】(1)复分解反应生成物条件为有沉淀生成或有水生成或有气体生成,故试管①中不发生复分解反应,理由是稀盐酸和Na2SO4溶液中解离出的离子相互结合,不能生成沉淀、气体或水;
(2)试管②中为碳酸钙与稀盐酸反应生成氯化钙、二氧化碳和水,故观察到的现象是白色粉末溶解,有气泡产生;试管③中氯化钡与硫酸钠反应生成硫酸钠反应生成硫酸钡和氯化钠,该反应化学方程式为:;
(3)将试管③反应后的物质过滤,对滤液中溶质的成分进一步探究:
猜想假设:
猜想一:氯化钡与硫酸钠恰好完全反应,反应后滤液溶质为NaCl
猜想二:当硫酸钠过量时,反应后滤液溶质为NaCl、Na2SO4
猜想三:当氯化钡过量时,反应后滤液溶质为NaCl、BaCl2
设计实验:
步骤一:取少量滤液于试管中,加入适量BaC12溶液,无明显现象,说明不含有硫酸钠(硫酸钠与氯化钡反应生成硫酸钡沉淀和氯化钠),说明猜想二不成立;
步骤二:取少量滤液于试管中,加入适量稀硫酸,有白色沉淀生成,说明含有氯化钡(氯化钡与稀硫酸反应生成硫酸钡沉淀和水),说明猜想三成立;
反思拓展:
Ⅱ、依据复分解反应发生的条件,生成物中有沉淀或气体或水,步骤二中验证猜想三正确,即为验证含有氯化钡和氯化钠,
a.稀盐酸与氯化钡不反应,无明显现象;
b.氢氧化钠溶液与氯化钡反应没有气体、沉淀、水,故无法反应,无明显现象;
c.碳酸钠溶液与氯化钡反应生成碳酸钡沉淀和氯化钠,该反应有沉淀生成,能够反应;
故选c。
四、计算题
17. 某中学化学兴趣小组为测定某石灰石样品(杂质不溶于水,也不与酸反应)中碳酸钙的质量分数,进行如图所示的实验。
根据以上信息计算:
(1)生成二氧化碳的质量为______g。
(2)样品中碳酸钙的质量分数是多少?(写出计算过程,结果精确到0.1%)
【答案】(1)8.8 (2)解:设样品中碳酸钙的质量分数是x
x=80%
答:样品中碳酸钙的质量分数为80%
【解析】
【小问1详解】
根据质量守恒定律,化学反应前后,物质的总质量不变,则生成二氧化碳的质量为:25g+100g-116.2g=8.8g;
【小问2详解】
见答案。
甲
乙
丙
实验方案
实验现象
铜丝表面覆盖一层银白色物质,溶液由无色变为蓝色
无明显现象
铁丝表面覆盖一层银白色物质,溶液由无色变为浅绿色
实验操作
实验现象
结论
步骤一:取少量滤液于试管中,加入适量BaC12溶液
无明显现象
猜想______不成立
步骤二:取少量滤液于试管中,加入适量稀硫酸
有白色沉淀生成
猜想三成立
相关试卷
这是一份陕西省商洛市镇安县2023-2024年九年级下学期入学检测化学试题,共7页。试卷主要包含了可能用到的相对原子质量等内容,欢迎下载使用。
这是一份陕西省商洛市镇安县茅坪中学2023-2024学年九年级上学期期末化学试题,共4页。试卷主要包含了5 Mn—55等内容,欢迎下载使用。
这是一份陕西省商洛市镇安县第二中学2023-2024学年九年级上学期期末考试化学试题,共4页。试卷主要包含了选择题,填空与简答题等内容,欢迎下载使用。

