还剩17页未读,
继续阅读
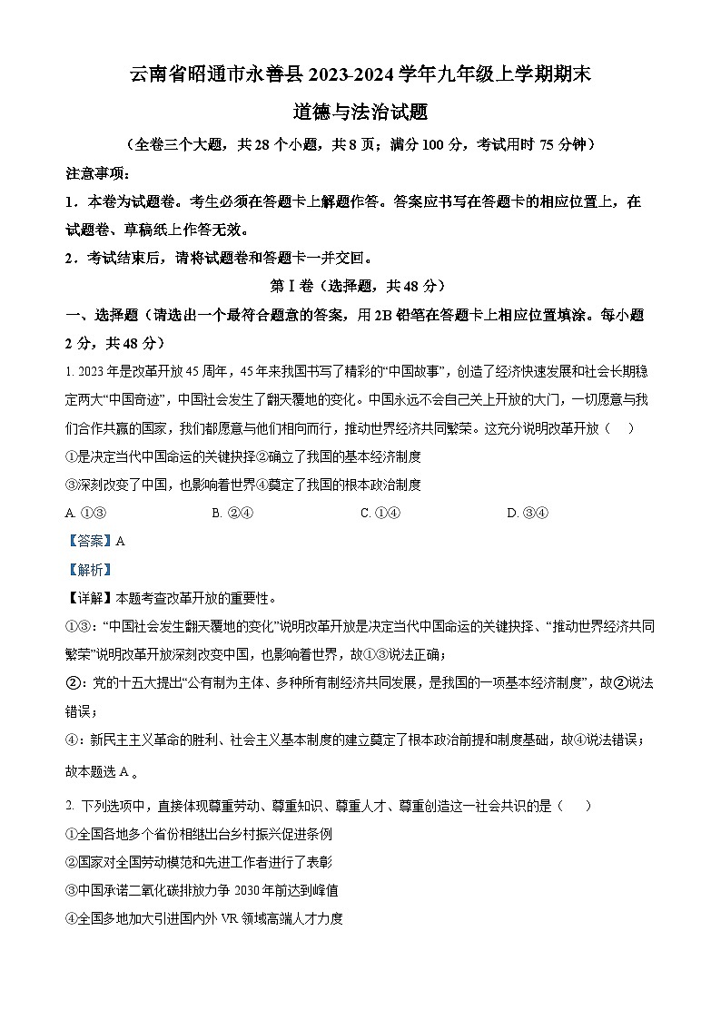
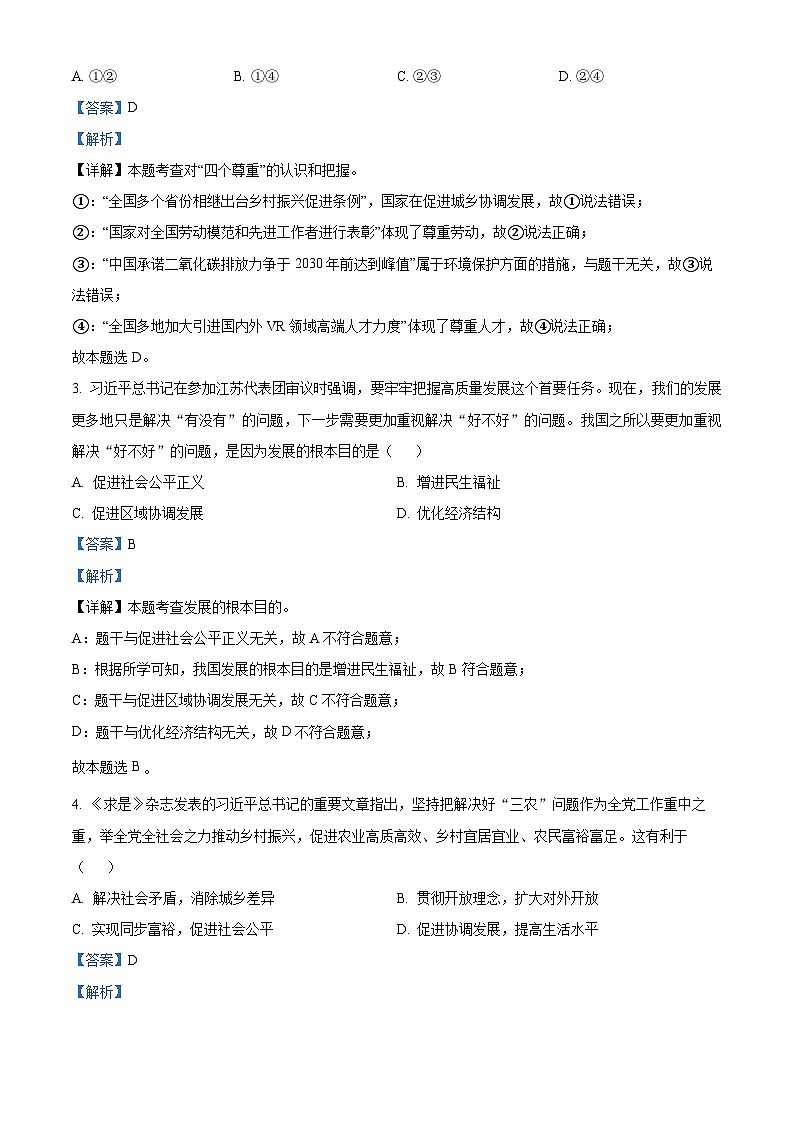
96,云南省昭通市永善县2023-2024学年九年级上学期期末道德与法治试题
展开相关试卷
云南省昭通市永善县2023-2024学年七年级上学期期末考试道德与法治试卷(含答案):
这是一份云南省昭通市永善县2023-2024学年七年级上学期期末考试道德与法治试卷(含答案),共17页。试卷主要包含了单选题,辨析题,材料分析题等内容,欢迎下载使用。
云南省昭通市昭阳区+2023-2024学年九年级上学期1月期末道德与法治试题:
这是一份云南省昭通市昭阳区+2023-2024学年九年级上学期1月期末道德与法治试题,共9页。试卷主要包含了本卷为试题卷等内容,欢迎下载使用。
云南省昭通市巧家县2023-2024学年九年级上学期1月期末道德与法治试题:
这是一份云南省昭通市巧家县2023-2024学年九年级上学期1月期末道德与法治试题,共10页。试卷主要包含了请将各题答案填写在答题卡上,习近平总书记指出等内容,欢迎下载使用。

