资料中包含下列文件,点击文件名可预览资料内容
还剩12页未读,
继续阅读
浙江省嵊州市2023-2024学年高三上学期选考科目12月诊断性考试技术试卷(Word版附解析)
展开这是一份浙江省嵊州市2023-2024学年高三上学期选考科目12月诊断性考试技术试卷(Word版附解析),文件包含浙江省嵊州市2023-2024学年高三上学期选考科目12月诊断性考试技术试题Word版含解析docx、浙江省嵊州市2023-2024学年高三上学期选考科目12月诊断性考试技术试题Word版无答案docx等2份试卷配套教学资源,其中试卷共25页, 欢迎下载使用。
技术试题卷
本试卷分试题卷和答题卷,满分100分,考试时间90分钟。
考生注意:
1.考生答题前,务必将自己的姓名、准考证号用黑色字迹的签字笔或钢笔填写分别填写在试题卷和答题纸规定位置上。
2.答题时,请按答题卷上“注意事项”的要求,在答题纸相应位置上规范答题。在本试题卷上的作答一律无效。
第一部分:信息技术(50分)
一、选择题(本大题共12小题,每小题2分,共24分。每小题列出的四个备选项中只有一个是符合题目要求的,不选、错选、多选均不得分)
1. 下列关于数据和信息的说法,正确的是( )
A. 只有计算机才能进行数据处理B. 手工处理数据时不会产生新的数据
C. 同一信息可以依附在不同的载体上D. 信息加工处理后一定能提高信息的价值
【答案】C
【解析】
【详解】本题考查数据与信息。A选项不正确。数据处理并不限于计算机,人工也可以进行数据处理,只是计算机能够更高效地处理大量数据。 B选项不正确。手工处理数据时,可能会通过整理、分类等方式产生新的数据,例如手工绘制图表、整理表格等。 C选项正确。信息可以存在于不同的载体上,例如可以以文字、图形、声音等形式表达,这些形式就是信息的不同载体。 D选项不正确。信息加工处理后,并不总是能够提高信息的价值,处理方法和目的不同可能导致信息价值的提高或降低。故答案为:C。
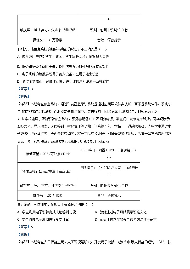
2. 某学校建设了智能班牌信息系统,服务器配备UPS不间断电源,教室门口安装电子班牌,可实现展示班级文化、显示课表、人脸签到、考勤管理等功能。该系统可以与学校一卡通系统兼容,支持学生通过电子班牌进行食堂订餐、卡内余额查询等。家长可以在校外通过浏览器登录该系统,给孩子留言或查看回复信息,便于家校联系。该系统电子班牌的部分参数如下表所示:
下列关于该信息系统的组成与功能的说法,不正确的是( )
A 该系统用户包括学生、教师、学生家长以及系统管理人员等
B. 服务器配备不间断电源,说明信息系统对外部环境有依赖性
C. 电子班牌的触摸屏既属于输入设备,也属于输出设备
D. 通过浏览器即可登录该系统,说明该信息系统属于系统软件
【答案】D
【解析】
【详解】本题考查信息系统。通过浏览器登录该系统是通过应用层软件实现,而不是系统软件。系统软件通常指的是操作系统,而浏览器登录是在应用层进行的,因此不属于系统软件。故答案为:D。
3. 某学校建设了智能班牌信息系统,服务器配备UPS不间断电源,教室门口安装电子班牌,可实现展示班级文化、显示课表、人脸签到、考勤管理等功能。该系统可以与学校一卡通系统兼容,支持学生通过电子班牌进行食堂订餐、卡内余额查询等。家长可以在校外通过浏览器登录该系统,给孩子留言或查看回复信息,便于家校联系。该系统电子班牌的部分参数如下表所示:
该系统的下列应用中,体现人工智能技术的是( )
A. 学生利用电子班牌完成人脸签到功能B. 教师通过电子班牌展示班级文化
C. 学生通过电子班牌进行食堂订餐D. 家长通过浏览器登录该系统给孩子留言
【答案】A
【解析】
【详解】本题考查人工智能应用。人工智能是研究、开发用于模拟、延伸和扩展人智能的理论、方法、技术及应用系统的一门新技术科学。人脸签到通常涉及到人脸识别技术,这是一种属于人工智能领域的应用。使用电子班牌、登录系统留言与人工智能技术无关。故答案为:A。
4. 某学校建设了智能班牌信息系统,服务器配备UPS不间断电源,教室门口安装电子班牌,可实现展示班级文化、显示课表、人脸签到、考勤管理等功能。该系统可以与学校一卡通系统兼容,支持学生通过电子班牌进行食堂订餐、卡内余额查询等。家长可以在校外通过浏览器登录该系统,给孩子留言或查看回复信息,便于家校联系。该系统电子班牌的部分参数如下表所示:
下列关于该信息系统安全的说法,正确的是( )
A. 家长通过浏览器登录该系统时不需要进行身份认证
B. 安装防病毒软件就能保证该信息系统不被病毒感染
C. 开启防火墙会导致部分软件无法连接网络,应该关闭防火墙
D. 在服务器上安装系统补丁有助于防范黑客入侵
【答案】D
【解析】
【详解】本题考查信息系统安全相关内容。信息系统安全防范措施有:(1)据加密和安全密码和口令:人们在日常生活中使用各种信息系统时,都需要输入密码,但从严格意义上讲,这里所谓的密码应该被称之为口令。(2)身份认证与安全:信息系统登录时需要对访问者进行身份认证,检验访问者身份合法性,控制用户可以获取资源的类别。(3)访问控制:解决用户对数据的操作权限,保证合法用户访问受保护的系统资源,防止非法用户访问收保护的系统资源,或者防止合法用户访问非授权的系统资源。(4)病毒及其防治:安装并打开防火墙;及时安装系统补丁,更新杀软病毒库;养成重要数据备份的习惯;收到乱码或未知来源的信息或邮件,及时删除;下载时注意下载内容的安全性;不随意连接公共场合的WIFI。(5)漏洞的防护:用防火墙,防治外部网络对内部网络未经授权的访问;通过检测工具和发现漏洞或薄弱环节,及时打补丁;使用反侦察手段抓住入侵者。AC选项不符合防范措施,错误。B选项,安装防病毒软件,不能完全避免病毒感染,选项错误。D选项说法正确。故本题答案是D选项。
5. 对某幅图像进行数字化,该图像的颜色种数为200,则颜色位深度最少是( )
A. 7B. 8C. 16D. 200
【答案】B
【解析】
【详解】本题考查数字化相关内容。由于27=128,28=256,则颜色位深度最少为8,故本题答案是B选项。
6. 下列关于网络系统功能与分类的说法,正确的是( )
A. 数据通信功能是网络系统最基本的功能
B. 采用分布式处理可以提高网络中计算机的独立性
C. 局域网、城域网和广域网现已成为覆盖面广、影响力大的三大网络
D. 计算机网络是由计算机系统、数据通信系统和网络软件三部分组成
【答案】A
【解析】
【详解】本题考查网络系统功能。A选项正确。数据通信功能是网络系统基本功能,网络的主要目的之一就是实现计算机之间的数据通信。 B选项不正确。分布式处理可以提高计算机系统的整体性能,但并不直接与网络中计算机的独立性有关。 C选项不正确。局域网、城域网和广域网是根据覆盖范围进行分类的,不是网络的功能。网络的功能包括数据通信、资源共享等。 D选项不正确。计算机网络是由计算机系统、数据通信系统和网络软件等多个组成部分构成的,不仅仅限于这三部分。故答案为:A。
7. Pythn表达式int(-2**2-9/5)的值是( )
A. 2B. 3C. -5D. -6
【答案】C
【解析】
【详解】本题考查Pythn表达式。首先,按照运算符的优先级,先计算指数运算,然后进行减法和除法运算:计算 -2**2,得到 -4。计算 9/5,得到 1.8。最后,计算 -4 - 1.8,得到 -5.8。然后,int() 函数将结果转为整数,即取整数部分,得到 -5。故答案为:C。
8. 设栈s的初始状态为空,元素a、b、c、d、e、f、g依次进栈,出栈顺序为cbdaegf,则栈s容量至少应该是( )
A. 2B. 3C. 4D. 5
【答案】B
【解析】
【详解】本题考查栈的基本操作。栈是先入后出。栈S的初始状态为空,元素a,b,c,d,e,f依次入栈,出栈顺序为b,d,c,f,e,a,则先入栈a、b、c,出栈c、b;再入栈d,出栈d、a;再入栈e,出栈e;再入栈f、g,出栈g、f。整个过程栈中最多元素为3个,故栈S的容量至少是3。故答案为:B。
9. 某二叉树的前序遍历序列是Pythn3,后序遍历序列是tyn3hP,则根结点的左子树的结点个数可能是( )
A. 2B. 3C. 4D. 5
【答案】A
【解析】
【详解】本题考查二叉树遍历相关内容。前序遍历顺序是根节点--左子树--右子树,后序遍历顺序是左子树--右子树--根节点。由前序遍历序列知P是根节点,由后序遍历序列知h必然是右子树的根节点,对照前序遍历序列,h前面的Pyt中P是根节点,剩下的两个节点yt必然是左子树的节点。故本题答案是A选项。
10. 有如下pythn程序,执行后,程序输出结果为( )
s='13,12,12,15,26,23,36'
n=len (s)
a=["]*n
head=tail=0
t="
Fr ch in s:
if '0' <=ch<='9':
t=t+ch
else:
While head
else:
break
a[tail]=t
tail+=1
t="
while head
head+=1
A. 12 15 26 36B. 12 15 23 26C. 12 12 15 23D. 12 13 15 23 36
【答案】C
【解析】
【详解】本题考查Pythn程序。该程序的目的是将给定的字符串s中的数字按照非递减顺序输出。程序中使用了一个单调递增栈的思想来实现。 程序执行步骤: 初始化字符串s为'13,12,12,15,26,23,36'。 初始化一个空列表a,长度为字符串s的长度,即7。 初始化头指针head和尾指针tail为0。 初始化临时字符串t为空字符串。 遍历字符串s中的字符,如果字符是数字,则将其加入临时字符串t,否则进行栈的维护。 在栈的维护过程中,当头指针小于尾指针且当前数字小于栈顶元素时,弹出栈顶元素;否则,将当前数字入栈。 循环结束后,输出栈中的元素。按照上述步骤执行,输出的结果应该是'12 12 15 23'。故答案为:C。
11. 下面Pythn程序运行后,输出结果不可能的是( )
frm randm imprt randint
a=[11,14,15,17,18,15,12,13,16,19]
def f (x):
if x<3:
return a[x]+f (3*x+randint (1,3))
else:
return a[x]
print (f (0))
A. 37B. 38C. 39D. 40
【答案】B
【解析】
【详解】本题考查Pythn程序设计相关内容。分析程序段可知,该函数通过递归调用,实现求取f(0),而f(x)函数中又借助随机数产生不同结果。f(0)-->a[0]+f(3*0+randint(1,3))-->11+f(randint (1,3)),f(randint(1,3))可推出3个函数调用,即f (1)、f (2)、f (3),分别调用这三个函数,最终,f(0)可能结果为:28、37、39、40、42、43、45。对比4个选项,ACD正确,B选项不可能,故本题答案是B选项。
12. 有如下Pythn程序:
a=[ ]#初始值参见下面的描述
def f (head):
pre, cur=-1, head
while cur!=-1:
t=a[cur][1]
a[cur][1]=pre
pre, cur=cur, t
return pre
n, h=len (a), 0
p=f (h)
fr i in range (n):
print (a[p][0],end='')
p=a[p][1]
若列表a取下面4组数据,问有几组数据能满足程序运行后输出为'12345'( )
a=[[1,1],[2,2],[3,3],[4,4],[5,-1]]
a=[[5,1],[4,2],[3,3],[2,4],[1,-1]]
a=[[5,3],[1,-1],[2,1],[4,4],[3,2]]
a=[[3,2],[1,-1],[2,1],[5,-1],[4,3]]
A. 1B. 2C. 3D. 4
【答案】C
【解析】
【详解】本题主要考查Pythn程序的执行与调试。定义一个二维列表a,其中每个元素是一个包含两个元素的子列表,第一个元素代表节点的值,第二个元素代表指向下一个节点的索引。如在a=[[3,2],[1,-1],[2,1],[5,-1],[4,3]]中,[3,2]表示一个值为3的节点,它的下一个节点是索引为2的节点,即[2,1]。初始时,pre设为-1(表示没有前一个节点),cur设为传入的head参数(表示当前节点为头节点)。代码中使用while和fr循环反转一个由二维列表a表示的链表,并打印出反转后链表的所有节点值。a=[[1,1],[2,2],[3,3],[4,4],[5,-1]]反转后输出结果为:54321;a=[[5,1],[4,2],[3,3],[2,4],[1,-1]]、a=[[5,3],[1,-1],[2,1],[4,4],[3,2]]、a=[[3,2],[1,-1],[2,1],[5,-1],[4,3]]反转输出结果都为:12345。故选:C。
二、非选择题(本大题共3小题,其中第13小题7分,第14小题10分,第15小题9分,共26分)
13. 下面pythn程序,用于计算列表d中所有元素(都是整数)的最小公倍数,程序如下。
(1)请在划线部分填入合适代码,以完成程序功能;
(2)若列表d=[27,28,30],运行结果如下图:
若将下面程序中加框的语句删除,列表保持不变,d=[27,28,30],则输出的最小公倍数为____。
d=[ ] #列表里有若干个整数,略
yzinf={}#因子信息
def jlyz (yz,cs): #记录因子次数
if yz in yzinf:
if ①____:
yzinf[yz]=cs
else:
yzinf[yz]=cs
def tjyz(x):#统计x的各因子
yz, cs=2, 0
while x>1:
if x%yz==0:
cs= ②____
x=x//yz
else:
if cs>0;
jlyz (yz, cs)
yz, cs=yz+1, 0
fr i in d:
tjyz (i)
gbs=1
fr i in yzinf:
gbs=③____
print ('列表', d, '中所有元素的最小公倍数为:' , gbs)
print ('因子信息:' , yzinf)
【答案】 ①. 12 ②. yzinf[yz]
【详解】本题考查的是Pythn综合应用。
(1)yz表示因子,cs表示yz因子出现的次数,结合最小公倍数原理,jlyz是记录因子出现的最大次数:例如4和8,4含有因子2出现2次,8含有因子2出现3次,而4和8的最小公倍数是8,所以记录因子2出现较多次数才能计算出最小公倍数。所以第一空填写cs>yzinf[yz]。第二空结合x%yz==0可知cs+=1。第三空最小公倍数应该是所有因子的积,所以填写gbs*i**yzinf[i]。
(2)若加框处删除,则每个数的最后个因子没有统计。 27的因子3出现3次,都没统计;28的因子2出现2次,7出现1次,7因子没有统计;30的因子2出现1次,3出现1次,5出现1次,5因子没有统计。故[27,28,30]运行后,yzinf={2:2,3:1},gbs=2*2*3=12。
14. 小明参观校史馆时发现展品老化,认为可能与校史馆环境温湿度有关,搭建校史馆环境监测系统以保护展品。小明选择的硬件有:智能终端、温湿度传感器、执行器(如LED灯)、服务器等。服务器通过无线网络连接智能终端,智能终端连接传感器和执行器,实时监测并控制校史馆内的温湿度环境,延缓展品老化,传承校史文化。请回答下列问题:
(1)该系统中关于控制与反馈的流程如下所示,①②③处填空正确的是____(单选,填字母)
A.传感器 控制器 执行器 B.控制器 执行器 传感器 C.传感器 执行器 控制器 D.控制器 传感器 执行器
(2)为方便用户手机APP随时随地查看校史馆温度。那么该系统将要采用的开发模式为____(单选,填字母;A.B/S架构 B.C/S架构)
(3)小明用Flask框架编写网页实现“显示当前温度”,路由和视图函数如下所示,在浏览器输入网址是____即可在网页中显示当前温度。
#导入Falsk框架模块及其他相关模块,代码略
app=Flask (_name_)
server=Server (hst="192. 168. 1. 17",prt=80,threaded=True)
@app. rute (/shw')
def get ():
#从数据库读取最新温度和湿度到temp、hum并显示,代码略
(4)为更好保护校史馆展品,请对该系统功能进行一项扩展,写出增加的传感器和执行器名称及实现的功能:____
(5)不同材质展品的适宜温湿度范围不同。如纸质展品:18℃~25℃(包括18和25),50%~60%(包括50和60)。小明将系统中某天24小时的温湿度数据导出,部分数据如图a所示(时间格式为“年/月/日:时”),分析每天适宜纸质展品存放的温湿度时间段,输出结果图b所示,部分Pythn程序如下,请在程序中划线处填入合适的代码。
图a 图b
imprt pandas as pd
df=pd. read_csv ("11月1日. csv")
Df. Insert (3, '温湿度适宜', ") #插入列
c=0
print (适宜文物存放的时间为: ')
fr i in df. index:
t=df. at[i, '温度' ]
h=df. at[i, '湿度' ]
if ①____:
df. at[i, '温湿度适宜']='适宜'
c+=1
print (df. at[i, '时间']. split ('/')[-1],end="")
else:
df. at[i, '温湿度适宜']='不适宜’
print ("共"+str (c)+"小时")
dfl=df. grupby ("温湿度适宜",as_index=False).②____
print (dfl)
【答案】 ①. B ②. B ③. http192. 168. 1. 17:80/shw或http://192. 168. 1. 17/shw ④. ⑤. 18<=t<=25and50<=h<=60 ⑥. cunt ()
【解析】
【详解】本题考查信息系统相关内容。分析题目内容,可知:
(1)传感器是自动化系统中用于检测物理量的设备。其主要作用是将物理量转换成电信号或数字信号。通过传感器获取的数据可以反映出环境、设备及各种操作的状态信息。控制器是自动化系统中用于对传感器数据进行处理和分析的设备。其主要作用是根据传感器获取的数据进行分析,对各种物理设备及各种操作进行控制。根据输入数据和设定规则进行数据处理和运算,使得输出数据符合控制要求。执行器是自动化系统中用于控制各种物理设备及各种操作的设备。其主要作用是接受来自控制器的信号,将其转换成各种操作和控制动作。由以上可知,①处为控制器,②处为执行器,③处为传感器。故此处应填写:B。
(2)B/S结构(Brwser/Server,浏览器/服务器模式),是WEB兴起后的一种网络结构模式,WEB浏览器是客户端最主要的应用软件。这种模式统一了客户端,将系统功能实现的核心部分集中到服务器上,简化了系统的开发、维护和使用。客户机上只要安装一个浏览器,服务器安装数据库。浏览器通过Web Server同数据库进行数据交互。服务器-客户机,即Client-Server(C/S)结构。C/S结构通常采取两层结构。服务器负责数据的管理,客户机负责完成与用户的交互任务。用户通过手机APP随时随地查看校史馆温度,该系统将要采用的开发模式为C/S架构,故②处应填写:B。
(3)由Flask框架路由和视图函数代码块知,URL是:http192. 168. 1. 17/shw,故③处应填写:http://192. 168. 1. 17:80/shw或http://192. 168. 1. 17/shw。
(4)为更好保护校史馆展品,可以扩展该系统功能,除具备环境湿度监测外,还可以扩展:光控系统、烟雾监测、气体监测、门防系统等,需要配备的传感器、执行器及相应功能如答案图示。
(5)结合题目内容,分析程序段,可知:⑤处需要补充判断条件,温度介于18℃~25℃(包括18和25),湿度介于50%~60%(包括50和60)时,为适宜纸质展品存放的温湿度,即18<=t<=25 and 50<=h<=60,故此处应填写:18<=t<=25 and 50<=h<=60。⑥处,以温湿度适宜为参照分组统计,故此处应填写:cunt()。
15. 某企业进行社会招聘,已经先进行了笔试,即将进行面试环节,现需要根据规则选出进入面试名单,规则如下:
a.已知需要招聘的岗位名称及计划招聘人数,保存在字典gwinf中。
格式:如gwinf={'岗位1':5,'岗位2':3] ...}表示岗位1计划招5人,岗位2计划招3人...
b.参加面试的求职者,有3个志愿可填写,保存在qzinf列表中。
格式:如qzinf=[['张三','岗位3';'岗位2','岗位1',90],['李四','岗位4','岗位1','岗位2', 85], ...]表示求职者张三的三个志愿依次是'岗位3';'岗位2','岗位1',他的笔试成绩是90...
c.按照计划,笔试分数高的求职者优先进入面试,若求职者多个志愿得到进入面试机会,那么将按照志愿先后顺序仅安排一个靠前志愿,取消其他志愿;
d.实际进入面试人数设定为计划招聘人数的2倍(求职人数足够),在确定面试名单时,如果求职者笔试成绩出现压线同分,则此类求职者都可以进入面试名单(即可能出现进入面试人数超出2倍计划数);
程序运行样例如下:
岗位需求:
{'岗位1':1,'岗位2':1,'岗位3':1}
求职信息:
[[肖青枝,'岗位1','岗位3';'岗位2',85],[李昕泽,'岗位1','岗位3';'岗位2',85],
[田晓宇,'岗位1','岗位3';'岗位2',86],[李昌镐,'岗位1','岗位3';'岗位2',84],
[刘长浩,'岗位1','岗位3';'岗位2',83],[梁文音,'岗位1','岗位3';'岗位2',82],
[李博宇,'岗位1','岗位3';'岗位2',84],[彭靖开,'岗位1','岗位3';'岗位2',82]]
----------------------------
岗位1 需求人数:1,入围人数:3 入围情况:
序号 姓名 笔试成绩 志愿
1 田晓宇 86 第1志愿
2 肖青枝 85 第1志愿
3 李昕泽 85 第1志愿
----------------------------
岗位2 需求人数:1,入围人数:3 入围情况:
序号 姓名 笔试成绩 志愿
1 李博宇 84 第1志愿
2 梁文音 82 第3志愿
3 彭靖开 82 第3志愿
----------------------------
岗位3 需求人数:1,入围人数:2 入围情况:
序号 姓名 笔试成绩 志愿
1 李昌镐 84 第2志愿
2 刘长浩 83 第1志愿
(1)在样例中李听泽笔试成绩有误,实际成绩为86,那么修改后实际进入面试人数将变为____;
(2)完善程序,请在划线处填入合适代码。
#输入初始化信息n m, gwinf, qzinf分别代表招聘人数、求职人数、岗位需求信息、求职信息,代码略
dic={}
fr g in gwinf:
dic[g]=[0,[],[]]
def insert (id,zy):
gwmc=qzinf[id][zy] #岗位名称
num=len (dic[gwmc][2]) #该岗位已安排人数
jhnum=gwinf[gwmc] #该岗位计划数
fs=qzinf[id][-2]
if ①____:
dic[gwmc][0]=fs
dic[gwmc][1]. append (zy)
dic[gwmc][2]. append (id)
return True
else:
return False
head=0
qzinf[0]. append (-1)
fr i in range (1,m):
pre,cur=-1,head
while ②____
pre,cur=cur,qzinf[cur][-1]
qzinf[i]. append (cur)
if pre==-1:
head=i
else:
qzinf[pre][-1]=i
cur=head
while cur!=-1:
fr i in range (1,4):
if insert (cur,i):
③____
cur=qzinf[cur][-1]
#输出每个岗位实际进入面试人员名单:
fr key in dic:
p=dic[key][1]
q=dic[key][-1]
print('-------------------------------')
print (key,'需求人数:',gwinf[key],',入围人数:',len (q) ,'入围情况:')
print ('序号','姓名','笔试成绩','志愿')
fr i in range (len (p)):
print (i+1,qzinf[q[i]][0],qzinf[q[i]][-2], 第'+. ④____ +'志愿',)
print ()
【答案】 ①. 6 ②. num
【解析】
【详解】本题考查Pythn程序设计相关内容。
(1)李昕泽成绩变更为86,依据面试名单确定规则,其在岗位2的成绩排名为1,高于岗位1的排名,应安排其在岗位2中参加面试,则岗位1中取得李昕泽,岗位2中去掉梁文音、彭靖开,最终,岗位1中2人进入面试,岗位2中2人进入面试,岗位3中2人进入面试,共6人分别进入3个岗位的面试名单。故此处应填写:6。
(2)本题思路为:将求职人员按笔试分数从高分到低分降序建立链表(qzinf),依次遍历链表,将对应的求职人员按志愿顺序加入岗位字典中(dic字典),若成功加入某岗位面试人员,dic字典记录相关信息,退出循环;若为未成功加入面试,遍历下一志愿,直到加入面试成功或遍历所有志愿为止(该求职人员可能未加入任何岗位的面试人员);遍历下一求职人员(链表下一节点),重复上一过程。 Dic字典结构示例(原分数为例):dic={岗位1:[85,[1,1,1],[2,0,1]],岗位2:[]},表示岗位1的入围最低分数85,若同分也要入围该面试人员,三个人都是第一志愿入围,对应节点下标是2,0,1。 ①按相应岗位名称将现求职人员加入面试人员字典中。若已安排人数未达到岗位计划数的2倍,或者笔试分数等于入围最低分数线,该求职人员要加入该岗位的面试名单中。故答案为:num
USB接口:内置USB3.0高速接口2个
操作系统:Linux/安卓(Andrid)
网络接口:10/100M以太网,内置Wi-Fi
触摸屏:16.5英寸、分辨率1360x768
识别:射频卡识别<0.2秒
摄像头:130万像素
音效:语音提示
存储容量:2GB,可外接SD卡
USB接口:内置USB3.0高速接口2个
操作系统:Linux/安卓(Andrid)
网络接口:10/100M以太网,内置Wi-Fi
触摸屏:16.5英寸、分辨率1360x768
识别:射频卡识别<0.2秒
摄像头:130万像素
音效:语音提示
存储容量:2GB,可外接SD卡
USB接口:内置USB3.0高速接口2个
操作系统:Linux/安卓(Andrid)
网络接口:10/100M以太网,内置Wi-Fi
触摸屏:16.5英寸、分辨率1360x768
识别:射频卡识别<0.2秒
摄像头:130万像素
音效:语音提示
相关试卷
浙江省2023-2024学年高三上学期12月第一次选考科目联考模拟技术试题(Word版附解析):
这是一份浙江省2023-2024学年高三上学期12月第一次选考科目联考模拟技术试题(Word版附解析),文件包含浙江三校省2023-2024学年高三上学期12月第一次选考科目联考模拟技术试题原卷版docx、浙江三校省2023-2024学年高三上学期12月第一次选考科目联考模拟技术试题Word版含解析docx等2份试卷配套教学资源,其中试卷共25页, 欢迎下载使用。
浙江省诸暨市2023-2024学年高三上学期12月诊断性考试技术试题(Word版附解析):
这是一份浙江省诸暨市2023-2024学年高三上学期12月诊断性考试技术试题(Word版附解析),共14页。试卷主要包含了 有如下Pythn程序等内容,欢迎下载使用。
浙江省绍兴市2023-2024学年高三上学期11月选考科目诊断性考试技术试题(Word版附解析):
这是一份浙江省绍兴市2023-2024学年高三上学期11月选考科目诊断性考试技术试题(Word版附解析),共15页。试卷主要包含了考试时间90分钟,满分100分等内容,欢迎下载使用。

