





山东省东营市文华学校2023-2024学年八年级下学期开学考试生物试题(原卷版+解析版)
展开
这是一份山东省东营市文华学校2023-2024学年八年级下学期开学考试生物试题(原卷版+解析版),文件包含精品解析山东省东营市文华学校2023-2024学年八年级下学期开学考试生物试题原卷版docx、精品解析山东省东营市文华学校2023-2024学年八年级下学期开学考试生物试题解析版docx等2份试卷配套教学资源,其中试卷共44页, 欢迎下载使用。
A. ①②③⑤组成的是大豆种子的胚
B. 只要外界条件适宜种子就能萌发
C. ⑥⑦组成的结构是由子房壁发育来的
D. 大豆种子萌发过程中,子叶中的有机物减少,DNA数量增加
2. 森林地区常常会形成独特的“小气候”,降雨量较多,其主要原因是( )
A. 呼吸作用旺盛,产水多B. 蒸腾作用强,大气湿度增大
C. 根系保持水土,蓄水多D. 光合作用强,释放水汽较多
3. 如图所示为竹子与其临近竹笋的生长示意图。图中箭头表示物质X由竹子运输到竹笋的方向。若X物质来自光合作用,则下列关于X物质及其运输的叙述中,正确的是( )
A. X为有机物,由韧皮部运输
B. X为无机物,由韧皮部运输
C. X为有机物,由木质部运输
D. X为水分,由木质部运输
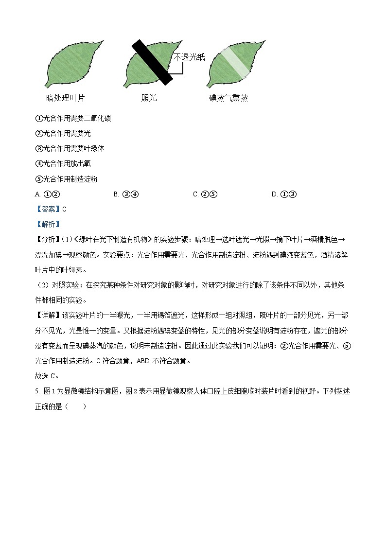
4. 如下图处理某植物的绿叶,脱色加碘液,锡箔覆盖的部位不呈蓝色,而不被锡箔覆盖的部位呈蓝色,该实验可以证明
①光合作用需要二氧化碳
②光合作用需要光
③光合作用需要叶绿体
④光合作用放出氧
⑤光合作用制造淀粉
A. ①②B. ③④C. ②⑤D. ①③
5. 图1为显微镜结构示意图,图2表示用显微镜观察人体口腔上皮细胞临时装片时看到的视野。下列叙述正确的是( )
A. 对光时,可直接转动③,使其对准通光孔
B 转动⑤,可使镜筒缓慢下降,眼睛应看着①
C. 向下方移动玻片,可将图2中的细胞移至视野中央
D. 视野中出现气泡的原因,可能是盖盖玻片时操作不当
6. 为探究种子的呼吸作用,某同学进行了如图所示的实验,装置1、2内分别装有做了一定处理的等量大豆种子,温度等其他条件均适宜。下列相关叙述错误的是
A. 消毒目的是排除微生物生理活动对实验的影响
B. 一段时间后,装置1中石灰水会变浑浊
C. 该实验的变量是大豆种子是否做浸水处理
D. 该实验说明只有活细胞才能进行呼吸作用
7. 青州范公亭公园的“唐楸宋槐”,吸引着游客连连驻足赞叹。楸树和槐树花期在春夏之交,果期在夏秋之交。下列关于楸树和槐树的叙述不正确的是
A. 都用种子繁殖后代B. 适应陆地生活能力较强
C. 缺少发达的输导组织D. 有真正的花和果实
8. 某同学为探究草履虫对刺激的反应,他依次在载玻片的左侧、右侧分别滴一滴草履虫培养液和一滴清水,然后在草履虫培养液一侧放几颗食盐粒,再用牙签将两滴液体连通形成一个“连桥”,放在显微镜下观察,则视野中看到“连桥”中草履虫的运动方向是
A. 从左到右运动B. 从右到左运动C. 来回运动D. 不运动
9. 下列关于食物链的说法不正确的是( )
A. 食物链的起始环节是生产者B. 食物链反映的是生物之间吃与被吃的美系
C. 食物链中始终有生产者D. 构成食物链至少要有三种生物
10. 如图表示生态系统中碳循环部分过程,其中甲、乙、丙、丁代表不同生物类群。下列分析正确的是( )
A. ④过程增多是产生温室效应的主要原因B. 图中乙、丙、丁代表消费者
C. 甲→乙→丙→丁表示一条食物链D. 生态农业充分利用了流向丁的能量
11. 在多细胞生物体的结构层次中,与心脏属于同一结构层次的是( )
A. 西瓜皮B. 血液C. 神经元D. 根
12. 我国实行无偿献血制度,一个健康成年人每次献血200—300毫升,不会影响身体健康,因为健康人骨髓中的造血干细胞能不断产生新的血细胞(如下图),这一过程称为( )
A. 细胞分裂B. 细胞癌变C. 细胞生长D. 细胞分化
13. 近日,某网络主播的一个视频在网上广受关注,她用吃剩的葡萄皮将一块白纱巾染成了淡紫色。葡萄皮中紫色物质来自细胞的( )
A. 细胞膜B. 细胞核C. 液泡D. 细胞质
14. 如图是圣女果果实与人体小肠的结构模式图,下列说法错误的是( )
A. 圣女果果实的表皮属于保护组织,小肠上皮属于上皮组织,两者功能完全相同
B. 圣女果果肉细胞与小肠的肌肉细胞结构不同
C. 圣女果果实与小肠的形成都需要经过细胞的分裂与分化
D. 圣女果果实和小肠都属于器官
15. 如图1中的甲、乙两条曲线分别表示绿色植物在夏季晴朗的一昼夜间某些生理活动强度随时间变化的情况,图2表示气孔的两种状态。下列有关说法正确的是( )
A. 图1中,甲曲线代表的生理活动随着光照强度的变化而变化
B. 一天中,b点植物有机物积累的最多
C. 乙曲线的bc段过程中,叶片部分气孔呈现图2中②
D. 图2中①的细胞处于失水状态
16. 图示“绿叶在光下制造有机物”的实验操作步骤。下列叙述错误的是( )
A. 本实验的目的之一是探究光照是光合作用的必要条件
B. 该实验的正确操作顺序为③④②①⑤
C. ④为隔水加热,叶绿素溶解于小烧杯中的酒精里
D. ⑤的见光部分变成了蓝色,证明光合作用产生了淀粉
17. 下图为大豆种子、玉米种子、杨树的枝芽和枝条结构示意图。下列叙述正确的是( )
A. 图一中4最先突破种皮发育成根B. 图二中2、3、4、5组成玉米种子的胚
C. 图三中4发育成图四中bD. 图四中摘除a后,d很快发育成枝条
18. 下图所示四个装置,按照规范的操作,下列现象不会出现的是( )
A. 取装置①中叶片经脱色、加碘液染色、漂洗后,叶片呈现蓝色
B. 装置②中试管收集到的气体能使带火星的卫生香复燃
C. 一段时间后,装置③中塑料袋内壁能发现许多小水珠
D. 向装置④烧瓶中加水后,通入试管中气体使澄清石灰水变浑浊
19. 三角梅是常见的庭院观赏植物,早春时节,当叶片还没长出时,就开出了大量红色、紫色等鲜艳的花朵。推测三角梅开花过程中需要的有机物主要来自( )
A. 根毛从土壤中吸收并运输的B. 树皮进行光合作用合成的
C. 上一年叶片光合作用合成的D. 花瓣进行光合作用合成的
20. 如图为不同生物繁殖的几种方式,有关叙述不正确的是( )
A. ①是组织培养,可以培育植物新品种
B. ②是嫁接,操作的关键是使砧木和接穗的形成层紧密结合
C. ③是压条,能保留母体的优良性状
D. ④图中,蛙的幼体生活在水中,用鳃呼吸
21. 如图是某生物的生殖、发育与遗传的示意图,其中①所示的是受精过程,②所示的是发育过程,请仔细阅读分析回答以下问题,不正确的是( )
A. 若上述生物体代表青蛙,过程②的特点是变态发育.
B. 若上述生物代表蝗虫,过程①的特点是体内受精.
C. 若上述生物代表植物,那么产生生殖细胞B的部位是子房中的胚珠
D. 若上述生物代表人,那么产生生殖细胞A的部位是输卵管
22. 细胞色素C是由104个氨基酸组成的蛋白质。经过对其化学结构的测定,发现各种生物的细胞色素C之间存在差异。下表是以人的细胞色素C的氨基酸序列作标准,其他若干种生物的细胞色素C与人相比较的结果,图是进化分支图。
下列描述不正确的是( )
A. 与人类亲缘关系最近的是黑猩猩
B. ①表示的是小蚕蛾
C. 推测青蛙与人类细胞色素C氨基酸的差异数介于15与21之间
D. 细胞色素C的差异越小,生物之间的亲缘关系越远
23. 习近平总书记向世界郑重承诺,在2030年前实现碳达峰,2060年前实现碳中和。“碳达峰”和“碳中和”分别是指
A. 一氧化碳排放达到上限,一氧化碳相对“零排放”
B. 二氧化碳排放达到上限,二氧化碳相对“零排放”
C 二氧化硫排放达到上限,二氧化硫相对“零排放”
D. 二氧化氮排放达到上限,二氧化氮相对“零排放”
24. 下图是与生殖有关的结构示意图,下列相关叙述正确的是( )
A. 图甲所示是种子的结构,其中1、2、3、4组成的结构开始发育标志着新生命的产生
B. 图乙Ⅰ所示的生殖结构属于细胞层次,Ⅱ的每个细胞都有细胞壁、细胞膜、细胞质和细胞核
C. 图丙为鸟卵的结构,鸟卵产出后,亲鸟孵化或人工育雏时鸟卵的温度升高后才开始发育
D. 丙、丁所示结构反映了卵生和胎生两种生殖方式,其中属于有性生殖的是丁
25. 为阐明脑组织神经元损伤死亡的机制,科研人员制备了大脑中动脉栓塞小鼠模型,对小鼠进行如下手术:颈部切1cm长的切口,插入线栓,阻塞大脑中动脉血流,1h后拔出线栓恢复血流,缝合皮肤。在恢复血流24h后,取脑组织切片进行染色,结果如图1,并检测大脑组织内Sirt3蛋白表达量,结果如图2。下列说法错误的是
A. 神经元由细胞体、树突和轴突构成,细胞体内含有细胞核
B. 对照组小鼠的处理为进行手术操作,插入且不取出线栓
C. 由染色结果可知,小鼠大脑中动脉栓塞模型制备成功
D. 通过培养新的神经元有望修复由于创伤导致受损的脑组织
二、非选择题(每空一分,共50分)
26. 我国提出“力争于2030年前达到‘碳达峰’,争取2060年前实现碳中和’”。图一表示某草原生态系统的食物网,图二表示该生态系统中构成一条食物链的四种生物体内有机物相对含量,图三表示图一所示生态系统的碳循环示意图,①一⑤表示生理过程。请据图回答:
(1)写出图一中与图二相对应的一条食物链________。与图一草原生态系统相比,森林生态系统抵抗外界干扰、保持自身相对稳定能力较强,原因是森林生态系统_______。
(2)生态系统中碳主要以二氧化碳的形式参与循环,图三中生物体内的碳返回无机环境的途径有_______(填序号)。通过植树造林实现“碳中和”,实际是利用图三中植物的【 】______(生理过程),使生物圈中______相对平衡状态。
(3)化石燃料的燃烧为人类提供了能源,但产生的大量二氧化碳气体容易造成温室效应,加剧全球变暖。为响应我国2060年前实现“碳中和”的宏伟目标,作为中学生的我们,在生活中可以采用哪些力所能及的措施?________。
(4)仅凭某个或几个国家重视生态环境保护和修复远远不够,也做不到,只有各国积极交流合作,才能真正实现全球“碳中和”,因为生物圈是一个______,是地球上最大的生态系统,是所有生物共同的家园。
(5)全球变暖导致多种植物大量死亡,对生态系统造成严重破坏,影响了生物的多样性。保护生物多样性的根本措施是_______。
27. 图甲是某同学制作的洋葱鳞片叶表皮细胞临时装片部分步骤:图乙是细胞结构模式图及显微镜结构图。请回答下列问题:
(1)图甲是制作洋葱鳞片叶表皮细胞临时装片部分步骤,正确的操作步骤是_______(用图中序号作答)。图①中滴加的液体是_______,目的是_______。
(2)图乙中A、B是动物细胞、植物细胞结构模式图,其中表示动物细胞的是_______(填字母)。
(3)图乙A中,能控制物质进出的结构是[ ]_______。西红柿蛋汤呈红色,原因是西红柿中的色素流出所致,这些色素存在细胞______结构中。
(4)欲使图乙中的视野C变为视野D,应先将载玻片向_______侧移动,然后转动转换器将物镜转换为______物镜后,调节图乙中E上的_______(填图中字母)使物象更清晰;若视野较暗可以使用________。
(5)图乙中A的[3]_______在洋葱表皮细胞和口腔上皮细胞都不具有,此结构是光合作用的场所。水果中的甜味物质存在于图乙中A的[5]_______中。
28. 生物通过生殖和发育,使得生命在生物圈中世代相续,生生不息。如图是几种生物的生殖和发育过程,据图回答问题:
(1)属于无性生殖的是哪几个图所示?________(选填①、②、③、④、⑤)。
(2)②图的关键步骤是要确保a、b两部分的_______紧密结合,接穗才能成活。
(3)①图示青蛙的变态发育:其幼体生活在水中,用鳃呼吸,用尾运动;成体水陆两栖,用_______呼吸,靠四肢运动。
(4)蚊是生活中常见的一种昆虫,它的发育方式为_______发育。
(5)⑤代表的是_______它的优点是_______。
29. 蓝莓果实因具有较高的保健价值而风靡世界,是世界粮食及农业组织推荐的五大健康水果之一。近几年我市因地制宜成功建成很多蓝莓生产基地,有效促进了农民增收。某校兴趣小组的同学为此进行了一系列的探究活动,图一表示蓝莓种植密度与光合作用、呼吸作用强度的关系。图二I、II分别表示密闭大棚内光合、呼吸作用强度随时间的变化曲线。图三、四是探究影响蓝莓光合、呼吸作用因素的实验装置示意图。请根据探究情况回答下列问题:
(1)由图一可知,在保证水、肥适宜条件下,当种植密度为______时,最有利于提高蓝莓的产量。
(2)如图二所示,在夏季晴朗的一天中,有机物积累最多的时间大约是______,请分析原因______。
(3)把经过暗处理的蓝莓植株按图三方式处理后移至光下数小时,再将乙、丙两片叶子取下,酒精脱色至______,取出漂洗,滴加碘液后变蓝的叶片是丙,据此可得出的结论是______。
(4)图四所示的实验,将蓝莓植株暗处理一昼夜后,移至光照下,一段时间后,打开阀门①,甲试管中收集到的气体是_____;打开②可观察的现象是______。
(5)图四实验过程中,塑料袋内壁出现了水珠,这是植物叶片进行______的结果。
(6)蓝莓大棚里留有通风口,定时给棚室通风,其作用是可以降低棚室内的温度;另外通风口通风换气,也是为了补充_____,提高蓝莓的产量。除了以上措施外,请你结合上述探究,为兴趣小组同学再提一条提高蓝莓产量的建议:______。
30. “如果你愿意一层一层一层地剥开我的心,你会鼻酸,你会流泪。”这是歌手杨宗纬《洋葱》里的一句歌词。下面甲图是洋葱的实物图,乙图是用洋葱内表皮做临时装片的一个步骤,丙图是洋葱根尖的结构及生理过程示意图(其中、b、c表示区域,箭头表示生理过程)。请回答:
(1)图甲中被“一层一层一层地剥开”的结构称为洋葱的________。
(2)图乙的操作过程是对实验材料进行________。
(3)“一层一层一层地剥开我的心,你会鼻酸,你会流泪”是因为洋葱中含有“辣”眼睛的物质。这种物质存在于洋葱细胞液泡内的________中。
(4)洋葱的根的不断伸长依赖图丙中的区域是________(填字母)。
(5)图丙中箭头表示细胞_______过程,通过该过程细胞的形态、结构发生了变化,形成不同的组织。
(6)a区内形成了吸收________的结构,表皮细胞一部分向外突出,有效地扩大了吸收面积。这体现了生物体________的观点。
31. 随着科学家破译了遗传密码,人们对遗传机制有了更深刻的认识。人们已经开始向控制遗传机制、防治遗传疾病等更大的造福于人类工作方向前进。如图是某家族成员关系图谱。请据图回答:
(1)4的性染色体组成为XY,其中Y染色体来自________(1或2)。
(2)若7和8是一对龙凤胎,他们属于____(直系/旁系)血亲。
(3)根据表中第____组数据可以推测单眼皮为_____性状。
(4)如果显性基因用B表示,隐性基因用b表示,若第3中父亲为双眼皮,母亲为单眼皮,生了一个单眼皮的孩子,请写出双亲的基因组成分别是:父:_______,母:_______。
(5)若5和6生来就是双眼皮,9有可能表现为单眼皮吗?_______。
(6)7和9是近亲关系,他们携带同一致病基因的可能性较大。请你从优生的角度,说出他们不能结为夫妻的原因:_________。生物名称
氨基酸差别
生物名称
氨基酸差别
黑猩猩
0
金枪鱼
21
猕猴
1
鲨鱼
23
袋鼠
10
小蚕蛾
31
马
12
小麦
35
龟
15
酵母菌
44
组别
婚配方式
被调查家庭数目
子女
单眼皮
双眼皮
1
父母均为单眼皮
51
60
0
2
父母均为双眼皮
84
15
82
3
父母一方为单一方为双
164
56
128
相关试卷
这是一份山东省东营市广饶县实验中学2023-2024学年八年级下学期开学考试生物试题,共4页。
这是一份60,山东省东营市文华学校2023-2024学年八年级下学期开学考试生物试题,共5页。
这是一份山东省东营市文华学校2023-2024学年八年级下学期开学考试生物试题,共5页。
