初中历史人教部编版七年级下册第一单元 隋唐时期:繁荣与开放的时代第2课 从“贞观之治”到“开元盛世”复习练习题
展开1.唐太宗常说:“舟所以比人君,水所以比黎庶,水能载舟,亦能覆舟。”他为避免“覆舟”之祸,采取的措施是( )
A.注重文教,编修经籍B.创立科举,选拔人才
C.以民为本,知人善任D.重文轻武,制定法律
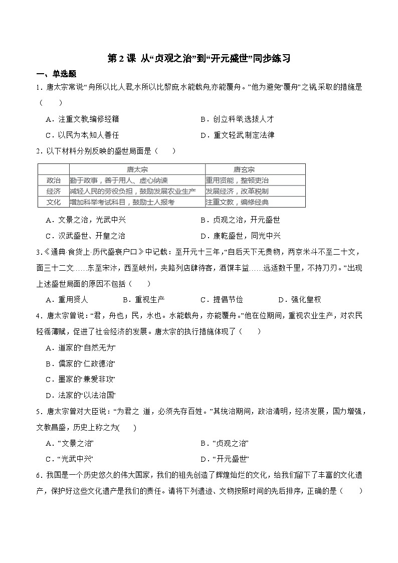
2.以下材料分别反映的盛世局面是( )
A.文景之治,光武中兴B.贞观之治,开元盛世
C.汉武盛世、开皇之治D.康乾盛世,同光中兴
3.《通典·食货上·历代盛衰户口》中记载:至开元十三年,“自后天下无贵物,两京米斗不至二十文,面三十二文……东至宋汴,西至岐州,夹路列店肆待客,酒馔丰益……远适数千里,不持刀刃。”出现上述盛世局面的原因不包括( )
A.重用贤人B.重视生产C.提倡节俭D.强化皇权
4.唐太宗曾说:“君,舟也;民,水也。水能载舟,亦能覆舟。”他在位期间,重视农业生产,对农民轻徭薄赋,促进了社会经济的发展。唐太宗的执行措施体现了( )
A.道家的“自然无为”
B.儒家的“仁政德治”
C.墨家的“兼爱非攻”
D.法家的“以法治国”
5.唐太宗曾对大臣说:“为君之 道,必须先存百姓。”其统治期间,政治清明,经济发展,国力增强,文教昌盛,历史上称之为( )
A.“文景之治”B.“贞观之治”
C.“光武中兴”D.“开元盛世”
6.我国是一个历史悠久的伟大国家,我们的祖先创造了辉煌灿烂的文化,给我们留下了丰富的文化遗产,保护好这些文化遗产是我们的责任。请将下列遗迹、文物按照时间的先后排序,正确的是( )
A.acbB.bcaC.abcD.bac
7.以下材料共同说明唐朝( )
A.兴盛的原因B.农业的发展C.衰落的过程D.割据的结果
8.(2021·镇江)据史料记载,唐太宗晚年拒绝纳谏,武则天耗费巨大财力建造佛教器物,唐玄宗在位后期怠慢朝政、宠信奸臣。我们从中获得的历史认识,正确的是( )
A.三位帝王成就了“贞观之治”B.他们“政启开元治宏贞观”
C.封建帝王有明显的历史局限D.武则天时朝政迅速走向腐败
9.(2021·长沙)下表是根据胡凡主编《简明中国通史》而制作的《唐朝前期户口统计表》(单位:万户)。该表反映了唐朝前期( )
A.社会风气开放B.民族交融
C.中外交往频繁D.经济发展
10.(2021·东营)下列内容之间的关联能够体现因果关系的是( )
①“尊王攘夷”,改革内政一齐桓公称霸 ②休养生息政策一文景之治
③武则天重视发展生产贞观之治 ④唐玄宗励精图治开元盛世
A.①②③B.①②④C.①③④D.②③④
11.(2021·广东)高士廉等奉命编写《氏族志》时,以山东崔氏为第一等。唐太宗看后极为不满,要求按当朝官爵重新编定,遂以皇族为第一等,将山东崔氏降为第三等。这反映唐初( )
A.贵族等第观念犹存B.君主权威面临挑战
C.区域经济发展不均D.科举制度初见成效
12.(2019·恩施)盘点中国古代繁荣强盛的时代,唐朝当位列其中。唐朝之盛始于贞观年间,开元时达极盛。下列关于“开元盛世”的相关表述不准确的是( )
A.姚崇、宋璟、杜如晦协助皇帝处理政务,能干廉洁、办事效率高
B.全国各地兴修水利,耕地面积扩大
C.召集县令进行考试,结果有40多人因不合格而被淘汰
D.倡导节俭,抑制奢侈风气
二、材料分析题
13.(2021·连云港)运用所学知识,回答下列问题。
材料一:经“文景之治”,武帝时国力上升。在调整、限制、打击王国势力的过程中,郡县制逐步成为汉国家结构的主体,也正是在这个基础上,汉武帝从政治、经济、文化上采取了一系列措施,使汉帝国走向强盛。
——摘编自卜宪群《秦汉之际国家结构的演变》
材料二:贞观二年,太宗谓侍臣曰:“凡事皆须务本。国以人为本……为政之要,唯在得人。用非其才,必难致治。今所任用,必以德行、学识为本。”
——摘自《贞观政要》
(1)据材料一,逐条归纳有关汉武帝时期的历史信息。
(2)据材料二,概括唐太宗有关治国的想法。这些想法是否得到实施?列举相关史实说明。
(3)综合上述材料,分析实现国家强盛的主要因素。
14.(2019·株洲)阅读下列材料,回答问题。
材料一:唐太宗和唐玄宗前期的统治
——根据人民教育出版社《中国历史》(七年级下册)整理
材料二:唐玄宗本人的变化,是当时社会危机难以克服的主要原因。开元初,他注意节俭,反对铺张浪费。天宝时则骄奢淫逸,挥霍无度。在用人方面,玄宗不再是任人唯贤,而是专用投其所好者。李林甫、杨国忠都是因此而受重用的。李林甫是“口有蜜,腹有剑”的人物,凡是才能在他之上而被皇帝所重视的人,他都千方百计的将其除掉。面对各种社会问题,玄宗毫无改弦更张之意,仍然沉溺于酒色之中,每年十月照例到华清宫去过冬。安禄山为了讨好玄宗和杨贵妃,在得知玄宗要在华清宫新开浴池的时候,立即在范阳以白玉石制成鱼龙凫雁,还有石莲花,置于池中,使玄宗喜悦异常。
——摘編自白寿彝主编《中国通史》
(1)唐太宗和唐玄宗统治时期分别出现了什么盛世局面?根据材料一归纳唐朝能够出现这两个盛世局面的共同原因。
(2)根据材料二,比较唐玄宗前期和后期统治的不同之处。
(3)结合所学知识,指出唐玄宗后期统治带来的严重后果。据此,你可以得到哪认识?
答案解析部分
1.【答案】C
【解析】【分析】A. 注重文教,编修经籍 ,不符合题意;
B.创立科举,选拔人才,不符合题意;
C.由材料“舟所以比人君,水所以比黎庶”可知,唐太宗赞同君舟民水的观点,故其为了避免“覆舟”之祸,必然会特别强调民本思想,故选项C符合题意;
D. 重文轻武,制定法律,不符合题意;
故答案为:C。
【点评】本题考查运用能力。解答时,需要学生先读懂题干含义,这是文言文,先读懂其含义,再来分析备选项回答。
2.【答案】B
【解析】【分析】A.文景之治,光武中兴,不符合题意;
B.依据题干信息,结合所学知识可知,这显示的是唐太宗时期和唐玄奘时期,政治、经济、文化的繁荣,唐太宗年号贞观,唐玄宗统治前期,年号开元,因此出现了历史上著名的贞观之治和开元盛世,故选项B符合题意;
C.汉武盛世,开皇之治,不符合题意;
D.康乾盛世,同光中兴,不符合题意;
故答案为:B。
【点评】本题考查运用能力。解答时,细心读材料,注意两位在位的皇帝,再结合所学知识进行分析识记回答。
3.【答案】D
【解析】【分析】A.重用贤人,不符合题意;
B.重视生产,不符合题意;
C.提倡节俭,不符合题意;
D.由材料“至开元十三年”可知指开元盛世。唐玄宗开元年间,政局稳定,励精图治、重用贤才,提倡节俭,兴修水利,重视生产,经济得到恢复和发展,历史上称为“开元盛世”,故排除ABC,故选项D符合题意;
故答案为:D。
【点评】本题考查运用能力。解答时,先依据题干信息,结合所学知识判断出这是开元盛世,再结合所学知识回答出现的原因,注意题干中的“不包括”字样,细心辨别备选项回答。
4.【答案】B
【解析】【分析】A. 道家的“自然无为” ,不符合题意;
B.依据题干信息,结合所学知识可知,唐太宗的这些措施体现的是儒家的 “仁政德治” ,故选项B符合题意;
C. 墨家的“兼爱非攻” ,不符合题意;
D. 法家的“以法治国” ,不符合题意;
故答案为:B。
【点评】本题考查运用能力。解答时,需要学生先看题干信息,看出其思想,再结合所学知识分析理解回答,这类题目要注意理解。
5.【答案】B
【解析】【分析】结合课本所学知识可知, 唐太宗统治时期,政治比较清明,社会安定经,经恢复发展较快,国力强盛,百姓生活有所改善,史称“贞观之治”。 选项B符合题意;
选项ACD与史实不符,排除;
故答案为B。
【点评】 本题主要考查学生对唐太宗相关知识的掌握,重点识记内容与影响。
6.【答案】A
【解析】【分析】根据所学可知a三星堆面具是属于商朝时期的青铜器;b武则天的无字碑是属于唐朝的遗迹;c秦兵马俑是秦朝时期的遗迹。所以按照时间顺序为acb,故选A;
BCD不符合题意,排除。
故答案为A。
【点评】 解答本题要正确理解题意,考查了三星堆、武则天和秦兵马俑,在此基础上进行分析,做出正确答案。
7.【答案】A
【解析】【分析】依据题干信息结合所学可知,唐太宗吸取前朝灭亡的教训,虚心纳谏,知人善用,他统治时期出现贞观之治的治世局面;武则天重视发展农业,继续实行发展农业生产,宣布贤才的政策,人称她的统治“政启开元,治宏贞观”;唐玄宗统治前期,整顿吏治,亲自选拔地方官员,出现了开元盛世的局面。以上材料共同说明了唐朝兴盛的原因,故A正确,B错误;
材料中没有涉及农业发展和割据的内容,故C、D错误。
故答案为: A。
【点评】本题考查唐朝兴盛的原因,旨在考查学生的归纳概括能力。理解和识记贞观之治、贞观遗风、开元盛世等基础知识是解题的关键。
8.【答案】C
【解析】【分析】根据所学知识可知:
A:三位帝王成就了“贞观之治”,只有唐太宗,排除;
B:他们“政启开元治宏贞观”,只有武则天,排除;
C:封建帝王有明显的历史局限,符合题意;
D:武则天时朝政迅速走向腐败说法错误,排除。
故答案为:C。
【点评】本题主要考查学生综合分析能力,只需使用排除法即可破题。
9.【答案】D
【解析】【分析】 表格反映了唐朝前期人口迅速增长,人口增长是经济发展、社会稳定的结果。故该表反映了唐朝前期经济发展。所以选项D符合题意;
选项ABC无法从材料中体现出来,排除;
故答案为D。
【点评】 本题考查开元盛世,考查学生的理解和分析能力,解题关键是掌握基础知识。
10.【答案】B
【解析】【分析】据所学可知,战国时期齐国打着“尊王攘夷”的旗号,并任用管仲改革内政,使齐国强大起来,齐桓公成为春秋第一霸主,①正确;
西汉初期,实行休养生息政策,使社会经济得到恢复和发展,出现文景之治的盛世局面,②正确;
唐太宗统治时期出现贞观之治,之后武则天重视发展生产,促进唐朝继续发展,③因果关系关联错误;
唐玄宗励精图治,出现开元盛世,④正确;①②④正确,故答案选B;
③因果关系关联错误,故排除ACD。
故答案为: B。
【点评】本题考查管仲改革、文景之治、贞观遗风、开元盛世等相关史实。解答此类题,没什么捷径可走,准确理解和识记相关知识才是解题的关键。
11.【答案】A
【解析】【分析】由材料高士廉等奉命编写《氏族志》时,以山东崔氏为第一等,而不是把皇族列为第一等,这反映唐初贵族等第观念犹存。BCD三项与材料内容无关;
故答案选:A。
【点评】 本题考查贵族等级制度的相关知识,关键是对材料的分析。
12.【答案】A
【解析】【分析】结合所学知识可知,杜如晦是唐太宗时期的丞相,A选项错误,符合题意。
BCD选项表述符合开元盛世的史实,排除。
故答案为A。
【点评】本题侧重对材料分析和知识迁移能力的考查,解题关键在于对开元盛世的准确把握,较好的考查了历史学科核心素养。
13.【答案】(1)西汉国力上升;郡县制成为国家主体;西汉走向强盛。
(2)想法:要务本;以人为本;用人要各尽其才;用人注重德才兼备。是(得到实施)。说明:重用魏征、房玄龄、杜如晦等;增加科举考试科举,鼓励士人报考,进士科成为最重要的科目;严格考查各级官吏政绩。
(3)国家统一;注重培养人才、选拔人才;以人为本;等等。
【解析】【分析】(1)以及所学知识可知汉朝初期经过汉高祖、文景帝的轻徭薄赋,休养生息的政策为后来的发展打下了坚实的基础,在这些基础上到汉武帝接着发展,从政治上;推行推恩令,削弱诸侯的权利。经济上:收归铸币权,盐铁官营。文化上:采用董仲舒的罢黜百家,独尊儒术使文化统一。从这些方面使得汉武帝时期到全盛时期了,又根据材料体现出汉武帝时期国力上升、进入强盛;汉武帝时期,推行推恩令,削弱了诸侯的权利,加强中央集权,联系材料可知推行推恩令使郡县制成为主体。
正确答案是;西汉国力上升;郡县制成为主体;西汉走向强盛。
(2)根据所学知识可知唐太宗知人善任,善于纳谏,非常会用人。如魏征,、房玄龄、杜如晦等而在选拔人才方面也非常注重,所以在唐朝科举制得到进一步的完善。对各级官吏的管理方面也从各个方面去考查。再根据材料二“凡事皆须务本,国以人为本,为政之道,为在得人,今所任用,必以德行、学识为本”可知,唐太宗治国思想为;要务本,以人为本,用人要各尽其才;用人注重德才兼备。说明:有重用魏征,房玄龄等人才,增加科举考试,严格考查各级官吏政
(3)根据所学知识西汉和唐朝的强盛,都离不开的是有能力的的统治者,如西汉的汉高祖、文景帝、汉武帝,唐朝的唐高祖、唐太宗;并且都是统一的国家,统一安定更适合国家的发展并走向强盛;而其中的统治者非常善用人才,如汉朝的张良,霍去病等,唐朝的魏征、房玄龄等。也注重培养人才;如汉朝兴办太学,唐朝完善科举制等。从这些再联系材料可得国家强盛因素有;有能力的领导者,国家统一;注重培养人才,选拔人才,以人为本等等。
正确答案是;国家统一,注重培养人才,选拔人才,以人为本等等
【点评】该题考查的是归纳总结能力,根据所学内容结合材料归纳,注意结合所学知识,注意理解题目意思,不要少答。
14.【答案】(1)贞观之治、开元盛世。善于用人、重视经济发展、完善科举制。
(2)前期:节俭、反对浪费;任人唯贤;励精图治;
后期:骄奢淫逸,挥霍无度;任人唯亲;沉迷酒色、不理朝政。
(3)后果:社会危机严重;认识:发展经济,关注民生;重视人才的培养与任用;对各级官吏要加强监督。
【解析】【分析】 (1)小题主要考查贞观之治和开元盛世的 。学生平时在记忆这些要点的时候,连同他们的年号一块记,这样学生在答题就变得很容易。第2小问是让学生概括出现两个盛世局面的共同原因,由题干中的关键词“依据材料一”和“归纳”“共同原因”等关键词,提醒学生此类题不需查资料,只要把表格中的内容从政治、经济、文化等三方面准确概括即可。
(2)小题是个比较题,做这样的题首先要知道这段材料有几句话,阅读的时候要每句话后划上斜线,然后找出每句中的关键词语,最后对这些关键词语进行归纳整理,拟定好所要答题的内容。如文中的“节俭”“挥霍无度”“任人唯贤” “任人唯亲”“励精图治”“不理朝政”等词语。
(3)小题 通过答题提示“结合所学知识”,学生要明白材料二中唐玄宗统治后期带来的严重后果可以通过课本内容来答。第2小问是个主观题,但学生也不要天马行空的去答题,还是要依据两段材料的内容去答题(可以从不同的角度)。
【点评】这道非选择题,主要考查了唐太宗、唐玄宗统治时期所采取的各项措施以及带来的不同后果。做此类题学生在掌握基础知识的基础上,只要掌握一定的做题方法,得分是很容易的。
唐太宗吸取前朝灭亡教训,虚心纳谏,从善如流。
武则天指出,建国之本,必在务农。
唐玄宗前期,整顿吏治,精选地方官员。
唐初
贞观十三年
高宗永徽元年
武周神龙元年
玄宗开元二十八年
天宝十三年
200
304
380
615
841
906.9
唐太宗
唐玄宗
政治
勤于政事,善于用人、虚心纳谏
重用贤能,整顿吏治
经济
减轻人民的劳役负担,鼓励发展农业生产
发展经济,改革税制
文化
增加科举考试科目,鼓励士人报考
注重文教,编修经典
初中历史人教部编版七年级下册第一单元 隋唐时期:繁荣与开放的时代第2课 从“贞观之治”到“开元盛世”课后作业题: 这是一份初中历史人教部编版七年级下册<a href="/ls/tb_c125412_t7/?tag_id=28" target="_blank">第一单元 隋唐时期:繁荣与开放的时代第2课 从“贞观之治”到“开元盛世”课后作业题</a>,共11页。试卷主要包含了选择题,综合题等内容,欢迎下载使用。
【同步讲义】部编版历史七年级下册--第2课《从“贞观之治”到“开元盛世”》讲义: 这是一份【同步讲义】部编版历史七年级下册--第2课《从“贞观之治”到“开元盛世”》讲义,文件包含同步讲义部编版历史七年级下册--第2课《从“贞观之治”到“开元盛世”》讲义学生版docx、同步讲义部编版历史七年级下册--第2课《从“贞观之治”到“开元盛世”》讲义教师版docx等2份试卷配套教学资源,其中试卷共27页, 欢迎下载使用。
初中历史人教部编版七年级下册第一单元 隋唐时期:繁荣与开放的时代第2课 从“贞观之治”到“开元盛世”课后作业题: 这是一份初中历史人教部编版七年级下册第一单元 隋唐时期:繁荣与开放的时代第2课 从“贞观之治”到“开元盛世”课后作业题,共5页。试卷主要包含了基础巩固,拓展延伸,合作探究,学习心得,自主预习等内容,欢迎下载使用。

