12地区特色农产品发展评价类-备战中(会)考地理综合题答题模板及解答指导教案
展开
这是一份12地区特色农产品发展评价类-备战中(会)考地理综合题答题模板及解答指导教案,共10页。教案主要包含了综合题分析方法和技巧,命题角度,模块构建,经典例题,套用模板,尝试解答,巩固训练,提升训练等内容,欢迎下载使用。
【综合题分析方法和技巧】
(1)仔细阅读图文材料,准确获取答题所需要的信息。
(2)细审题干,明确“问什么”,即要明确要描述什么,即描述的方向;同时在描述时应将地理问题和地理原理相对接,实现知识的迁移和应用。
(3)回答问题时,应全面,注意回答的角度和层次是否完整。
(4)回答问题时,力争做到答案的专业向,关键词不能丢而且要准确,尽量使用地理术语。
【命题角度】
角度一地区特色农产品发展的自然条件和社会经济条件
根据地形图、气候图等→分析→地区特色农产品发展条件
角度二 地区特色农产品发展的影响(意义)
根据图文材料 →分析 →地区特色农产品发展的影响(意义)
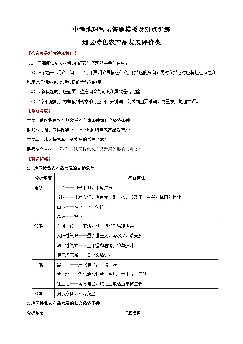
【模块构建】
地区特色农产品发展的自然条件
2.地区特色农产品发展的社会经济条件
3. 地区特色农产品发展的影响(意义)
科技、技术、机械化程度、国家政策
【经典例题】
【例一】随着江西现代化综合交通体系的形成,主动融入长江经济带,长江一体化,粤港澳大湾区等国家重大战略,读江西地图,回答下列问题。
(3)江西省是全国最大的脐橙主产区,得益于哪些自然条件_____?
【套用模板】
【尝试解答】
江西是典型的亚热带季风气候区,夏季高温多雨,雨热同期;山地以红壤为主,适合脐橙生长
【例二】暑假期间,德州某中学地理兴趣小组对我国西部两省区进行考察。请根据材料和所学知识,回答下列问题。
材料一:我国物产丰富。“冬虫夏草”生长在海拔3000米以上的雪山草原,具有极高的药用价值和经济价值;长绒棉以其纤维长、色泽好、品质高而受到国内外用户的青睐。
材料二:兰新高铁穿越了我国的西北和青藏地区,是我国首条在高海拔地区修建的高速铁路,全长1776千米。
材料三:
(1)“中华水塔”三江源位于我国的____省(填字母),三江源是长江、黄河、____的发源地,是一片生态的净土。三江源地区是“冬虫夏草”的优质产区。根据材料一,推断适宜“冬虫夏草”生长的自然条件____。
(3)A省区的地形特点____。该省区的优质产品长绒棉主要分布在山麓和盆地边缘的绿洲地带,根据所学知识,说说A省区长绒棉种植的有利条件____。
【套用模板】
【尝试解答】
(1) B 澜沧江 海拔3000米以上的雪山草原
(3) 三山夹两盆 夏季炎热干燥的气候、有稳定的灌溉水源
【巩固训练】
1.阅读图文材料,回答下列问题。
2022年3月6日,习近平总书记看望了参加全国政协十三届五次会议的农业界、社会福利和社会保障界委员,并参加联组会,听取意见和建议。习近平总书记指出,粮食安全是“国之大者”。民以身为天。习近平总书记十分关心河南“三农”工作。图1为河南省简图和郑州气候资料,图2为冬小麦生长条件简介。
河南省是全国的农业大省、粮食大省。下图为河南省发展智慧农业的图片资料。
“河南粮食产量占全国十分之一,小麦产量占全国四分之一,扛稳粮食安全重任,端牢中国饭碗离不开河南粮。”
(3)根据图文资料分析河南省小麦产量居全国首位的优势自然条件。
【尝试解答】
优势自然条件是:气候主要为温带季风气候,雨热同期;有河流灌溉,水源充足;平原面积较大,耕地较充足。
【解析】
河南省小麦粮食产量居世界首位的优势自然条件是:河南主要位于北方,气候主要为温带季风气候,夏季高温多雨,雨热同期,与大部分农作物生长期一致,利于农业生产发展;河南境内有多条河流流经,灌溉水源充足;河南大部分位于华北平原,地形平坦,耕地面积大。.
2.东北三省被誉为我国的“工业摇篮”。近几年东北三省经济衰退,面临资源枯竭,环境恶化,市场竞争力不足等各种问题,为了振兴东北,国家出台了一系列优惠政策。读下图,回答问题。
(4)“一餐五常米,浑忘酒肉香”,五常大米是黑龙江五常市种植的一种水稻生产的大米,被称为“中国最好的稻米”。请说明气候条件对当地水稻种植的有利和不利影响。____。
【尝试解答】
有利影响:温带季风气候,夏季高温多雨,雨热同期,利于水稻生长。不利影响:易受寒潮影响,容易发生低温冻害。
【解析】
“一餐五常米,浑忘酒肉香”,五常大米是黑龙江五常市种植的一种水稻生产的大米,被称为“中国最好的稻米”。对当地水稻种植的有利影响是:温带季风气候,夏季高温多雨,雨热同期,利于水稻生长;作物生长期较长,积累养分多。不利影响是:易受寒潮影响,容易发生低温冻害。
3.(2022·四川泸州·统考一模)2021年11月1日晚来自阿富汗的45吨松子抵达上海,由此开启了中阿“松子空中走廊”。阅读图文资料,完成下列小题。
材料一:阿富汗是一个位于亚洲中西部的内陆国家,东北突出的狭长地带(瓦罕走廊)与中国接壤。阿富汗矿藏资源丰富,但基本未开发。据估测,阿富汗的能矿资源价值超过3万亿美元。至2014年已发现1400多处矿藏,包括铁、络铁、铜、铅、锌、镍、锂、铍、金、银、煤、铀、石油和天然气等。著名矿藏包括哈吉加克铁矿、艾娜克铜矿、阿富汗-塔吉克盆地油气田等。天然气储量约为1500亿立方米,煤矿储量约1亿吨,铁矿储量17亿吨,铜矿石储量5亿吨。阿富汗是内陆国,无出海口。交通运输主要靠公路和航空。至20世纪70年代末,阿富汗的交通运输业有了较大的发展,但是仍然比较落后。2018年,中阿双边贸易额6.9亿美元,同比增长27%;其中,中国对阿出口6.7亿美元,同比增长23.4%,自阿进口2411万美元,同比增长6倍。截至2020年底,中国累计在阿直接投资超过4亿美元。
材料二:阿富汗松子是巴西红松的松果籽,对海拔、温度、光照和湿度等生长条件要求极高,每年9-10月成熟,优质产区位于该国东北部省份一些平均海拔在1000米左右雪线以下的山区。阿富汗松子松仁饱满,品质出众,特性娇贵,不可长久贮存,价格是普通松子的3倍。
材料三:下面左图为阿富汗略图,右图为首都喀布尔气温曲线和降水柱状统计图。
(3)从气候的角度说明阿富汗松子品质出众的原因。
【尝试解答】
阿富汗东北部属大陆性气候,降水较少,成熟期晴天多,光照充足,昼夜温差大,海拔较高,年均温较低,生长周期长;
【解析】
根据材料信息可知,松子优质产区为该国东北部省份的部分地区,该地区主要为温带大陆性气候,降水较少,以晴朗天气为主,太阳辐射量较大,有利于植物有机质的积累;根据材料信息“优质产区位于该国东北部省份一些平均海拔在1000米左右雪线以下的山区”可知,松子优质产区海拔较高,年均温较低,导致松子的生长周期长,品质较高;温带大陆性气候,昼夜温差较大,有利于植物有机质的积累,松子品质较高等。
【提升训练】
1.读材料回答下列问题,
【焦裕禄精神,代代相传】
兰考县位于黄河岸边,历史上黄河曾多次在此泛滥改道。60年前,这里常有风沙、盐碱、内涝之患。1962年,焦裕禄来到这里担任兰考县委书记。带领人民栽泡桐、战风沙、治盐碱、除内涝,还为兰考人民的未来发展留下一个“绿色银行”。
(1)“泡桐树”的种植在治理兰考自然环境的主要作用是_____________,兰考县位于黄河_____________游(上、中、下),历史上多次发生_____________灾害。
【生态治理与民族乐器的邂逅】
兰考泡桐材质轻柔,结构均匀,不翘不裂不变形,耐蚀耐腐耐高温,被誉为“会呼吸的木材”。泡桐树被制成古筝、琵琶等民族乐器,泡桐树变成了“摇钱树”。
(2)兰考成为乐器之乡因为泡桐木质_____________,生态治理与民族乐器的邂逅对兰考的影响有哪些,请你从经济、就业、环境任选两个方面进行作答__________。
【金瓜银瓜,不如兰考蜜瓜】
兰考县的土壤类型丰富,黄河水为农业发展提供了灌溉水源。当地昼夜温差大,适合糖分的积累,特别适合蜜瓜的生长。因此这里出产的蜜瓜也被评选为“中国地理标志性产品”
(3)请分析兰考蜜瓜成为“中国地理标志性产品”的原因。
【尝试解答】
(1) 防风固沙,改良土壤盐碱化,保持水土 下 洪涝
(2) 轻质不易变形 经济:民族乐器产业发展拉动当地经济发展。就业:乐器产业发展为当地提供了就业机会,扩大就业。环境:乐器市场需求的增加,促使泡桐种植扩大,进一步改善当地自然环境。
(3)充足的灌溉水源;昼夜温差大;土壤类型多样
【解析】
(1)读材料:“焦裕禄来到这里担任兰考县委书记。带领人民栽泡桐、战风沙、治盐碱、除内涝,还为兰考人民的未来发展留下一个“绿色银行”。可知,“泡桐树”的主要作用是防风沙、治理土壤盐碱化和保持水土以及旱防涝灾等。兰考县位于黄河下游地区,历史上黄河曾多次在此泛滥改道,多次发生洪涝灾害。
(2)读材料“兰考泡桐材质轻柔,结构均匀,不翘不裂不变形,耐蚀耐腐耐高温”可知,泡桐树木质轻质不易变形,耐腐蚀。读材料分析可知,泡桐树既可以防风固沙、保持水土,保护了环境,又可以作为制作乐器的原料,又能增加经济收入,增加了就业机会。
(3)读材料“兰考县的土壤类型丰富,黄河水为农业发展提供了灌溉水源。当地昼夜温差大,适合糖分的积累,特别适合蜜瓜的生长”可知,兰考县的地形多样,气候适宜蜜瓜的生长和养分的积累,又有稳定的水源灌溉,所以兰考蜜瓜能成为“中国地理标志性产品”。
2.读材料,回答下列问题。
【丁香岛,迎花开】
非洲坦桑尼亚的奔巴岛以丁香种植著称,被称为“丁香岛”。19世纪初,奔巴岛引种丁香。目前,奔巴岛的丁香产量占全球丁香供应量的80%,是坦桑尼亚农业领域的重要创汇来源。下图为奔巴岛位置和气候资料图。
【香飘万里,用途广】
丁香是广受欢迎的香料作物,最适宜生长温度为23~24℃,幼树经6~7年生长后可采摘丁香花。成龄树喜光,充足的光照是产花和高产的重要保障,但易受虫害影响。丁香花经过当地人手工采摘、晾晒、分选后出售至国外用作医药、化妆品等原料。
(3)请你根据材料分析奔巴岛丁香产业发展的有利条件。
【为“香”寻路】
坦桑尼亚是全球最重要主要的丁香贸易国,全球一半以上的丁香都产自这里。近几年,受到疫情的影响,丁香出口均价逐年下降。
(4)请你为坦桑尼亚丁香产业发展提出合理化建议。
【尝试解答】
(3)光照热量充足;交通便利;劳动力丰富;土壤肥沃。
(4)延长丁香加工产业链增加产品附加值;对丁香进行深加工;产品多样化;
寻求多种销售手段扩大市场。
【解析】
(3)读图和材料分析可知,丁香岛位于热带,光照热量充足;四周海运便利;劳动力丰富;土壤肥沃等,为丁香的种植提供了有利条件。
(4)联系实际和材料分析,为了丁香产业的长远发展,可以对丁香进行深加工,增加丁香的附加值,大力拓宽网上销售渠道,扩大海外市场等手段发展丁香产业。
3.阅读图文材料,完成下列问题。
材料一、铁皮石斛药用价值高,有“植物黄金”之称,近年价格不断攀升。铁皮石斛喜温暖、湿润和半阴环境,不耐寒(一般能耐5℃的低温),生长期适宜温度为15~28℃。
材料二、石漠化是我国主要的生态环境问题之一。它是湿润气候条件下,受人类活动的干扰,地表植被遭到破坏,土壤受雨水冲刷、流水侵蚀而流失,土层下方岩石大面积裸露的土地退化现象。铁皮石斛生长于海拔较高的山地岩石上,贵州省多石山,曾经拥有丰富的野生铁皮石斛资源。自20世纪60年代后,随着市场需求量增加,无节制的采集使野生铁皮石斛资源受到毁灭性破坏,石漠化现象加剧。近年来,贵州省在生态文明建设中重视发展铁皮石斛产业,如今,铁皮石斛的种植已成为贵州精准扶贫中的重要产业。
材料三、贵州省示意图、贵阳多年平均各月气温和降水量图。
(3)分析贵州省适合铁皮石斛生长的气候条件。
(4)简述贵州省种植铁皮石斛在生态环境改善和精准扶贫中发挥的作用。
【尝试解答】
(3)①地处亚热带季风气候区,夏季温暖,降水充沛,有利于铁皮石斛生长;②冬季月均温在0℃以上,有利于铁皮石斛安全越冬;③昼夜温差较大,有利于提高铁皮石斛品质。(答案合理即可)
(4)①缓解石漠化现象;②增加居民的经济收入。(答案合理即可)
【解析】
(3)气候条件主要从气温、降水角度分析。根据材料“铁皮石斛喜温暖、湿润和半阴环境,不耐寒,(一般能耐5℃的低温),生长期适宜温度为15~28℃”,再结合“贵州示意图、贵阳多年平均各月气温和降水量图”可知贵州省地处云贵高原东部,属于亚热带季风气候区,夏季温暖,降水充沛,有利于铁皮石斛的生长;冬季温暖,月均温在0℃以上,有利于不耐寒的铁皮石斛安全越冬;铁皮石斛适宜生长于海拔较高的山地岩石上,昼夜温差较大,有利于提高铁皮石斛的品质。
(4)贵州省大力发展铁皮石斛种植业,从生态效益看,有利于缓解土地石漠化,改善当地生态环境,减轻自然灾害;从经济效益看,有利于增加居民收入,从而脱贫致富。
4.阅读图文材料,完成下面问题。
材料一:火龙果为热带、亚热带水果,喜光,喜温暖潮湿,耐荫耐旱,生长的最适宜温度为25-35℃。花期从5月中旬~10月下旬,果实成熟期从7月上旬~11月下旬,在此期间,只要温度>10℃就可现蕾开花,但此时需水量较大。可适应多种土壤,在肥沃、排水良好的中性或弱酸性砂红壤中生长良好。
材料二:华石镇黄江村,位于广西防城港市西南部,种植火龙果已有18年历史,曾经是全国第一个大型火龙果基地。目前基地最早种下的火龙果树已开始老化,果形和平均个头不如现在市面上流通较好的品种,近年来,黄江村委会与广西农潮果业公司等龙头企业对接联系,通过成立种养专业合作社,大力发展火龙果特色产业。
(2)结合材料,简析广西黄江村火龙果种植的有利条件。
(3)请你为实现黄江村火龙果产业的可持续发展提出一些合理性建议。
【尝试解答】
(2)自然条件:纬度低,光热充足,无霜期长;位于亚热带季风气候区,受海洋影响大,降水丰富,满足生长期对水分的要求;地处低山丘陵区,排水条件好;土壤为弱酸性红壤,适合火龙果的生长。社会经济条件:种植历史悠久,经验丰富;政府政策支持。
(3)培育良种,提高产品品质;开展深加工,延长产业链;利用互联网平台,扩宽市场,提高销量;加大宣传,提高品牌效应。
【解析】
(2)读图中材料可知,黄江村位于广西防城港市西南部,位于热带,纬度低,气温高,光热充足,属于亚热带季风气候,5-10月降水丰富,能满足火龙果对水分的需求,地形以山地丘陵为主,排水条件好,土壤肥沃,为酸性土壤,适合火龙果的生长,种植历史悠久,经验丰富;又有政府政策支持,为发展火龙果产业提供了有利条件。
(3)读材料二可知,针对目前出现的火龙果品种老化等问题,可以培育良种,提高产品品质;进行基地与加工厂联合,开展深加工,延长产业链;利用互联网平台,扩宽市场,提高销量;加大宣传,提高品牌效应等。
分析角度
答题模板
地形
平原——地形平坦,平原广阔
丘陵——排水良好,适宜发展果、茶、桑及用材林等;梯田种植业
山地——林业,水土保持
高原——牧业
气候
季风气候——雨热同期,但易发洪涝灾害
大陆性气候——昼夜温差大,降水少,晴天多
海洋性气候——全年温和湿润,牧草多汁
地中海气候——夏季炎热少雨
土壤
黑土地——东北地区,土壤肥沃
黄土地——华北地区和黄土高原,水土流失问题
红土地——南方地区,酸性土壤适宜茶树生长
水源
河流众多,水源充足
分析角度
答题模板
交通
交通便利
人口
劳动力丰富
市场
发展旅游业,市场广阔,开拓海外市场,互联网销售平台拓宽市场等
科学技术
机械化程度高,科技人才众多,科学技术水平高
政策
政策支持和优惠
分析角度
答题模板
经济
特色农产品开发,形成产业链,带动当地经济发展,
就业
提供就业机会,扩大就业,增加居民收入
环境
改善当地生态环境,水土保持等
模板答题要点
要点获取依据及答案生成
自然条件
江西气候→亚热带季风气候区→夏季高温多雨与热同期
江西土壤→以红色土壤为主,有机质含量高
模板答题要点
要点获取依据及答案生成
自然条件
冬虫夏草
由材料一可知→适宜“冬虫夏草”生长的自然条件→海拔3000米以上的雪山草原
长绒棉
气候→夏季高温少雨,昼夜温差大
水源→有稳定的灌溉水源
相关教案
这是一份初中地理晋教版八年级下册6.3成渝地区——西部经济发展的引擎之一教学设计,共9页。教案主要包含了师结合课件总结讲解,认真观看回答,学生认真听讲积极互动,根据学法指导认真完成,小组合作探究,课件出示,教师讲解等内容,欢迎下载使用。
这是一份晋教版八年级下册6.3成渝地区——西部经济发展的引擎之一教案,共4页。
这是一份八年级下册第五章 中国的地域差异第二节 北方地区和南方地区教案及反思,共4页。

