





所属成套资源:贵州省贵阳市第一中学2023-2024学年高三下学期一模考试
贵州省贵阳市第一中学2023-2024学年高三下学期一模考试生物试题
展开这是一份贵州省贵阳市第一中学2023-2024学年高三下学期一模考试生物试题,文件包含精品解析2024届贵州省贵阳市一中高三一模生物试题原卷版docx、精品解析2024届贵州省贵阳市一中高三一模生物试题解析版docx等2份试卷配套教学资源,其中试卷共29页, 欢迎下载使用。
2.每小题选出答案后,用2B铅笔把答题卡上对应题目的答案标号涂黑。如需改动,用橡皮擦干净后,再选涂其他答案标号。在试题卷上作答无效。
3.考试结束后,请将本试卷和答题卡一并交回。满分100分,考试用时75分钟。
一、选择题:本题共16小题,每题3分,共48分。在每小题给出的四个选项中,只有一项是符合题目要求的。
1. 研究发现,真核生物中有部分外分泌蛋白(统称为M蛋白)并不依赖内质网—高尔基体途径(经典分泌途径),称为非经典分泌途径,如图所示。下列说法错误的是( )
A. M蛋白可以不通过胞吐的方式进行跨膜运输
B. 经典分泌途径的蛋白质的合成始于内质网上的核糖体
C. 通过溶酶体分泌的M蛋白的合成场所是核糖体
D. M蛋白不依赖内质网—高尔基体仍可能折叠成一定的空间结构
【答案】B
【解析】
【分析】分泌蛋白的合成、加工和运输过程:最初是在内质网上的核糖体中由氨基酸形成肽链,肽链进入内质网进行加工,形成有一定空间结构的蛋白质,再到高尔基体,高尔基体对其进行进一步加工,然后形成囊泡分泌到细胞外。该过程消耗的能量由线粒体提供。
【详解】A、由图可知,M蛋白可以不通过胞吐的方式(如直接跨膜)进行跨膜运输,A正确;
B、经典分泌途径的蛋白质的合成始于细胞质中游离的核糖体,B错误;
C、所有蛋白质的合成场所均是核糖体,C正确;
D、由题意可知,M蛋白并不依赖内质网—高尔基体途径,即其不依赖内质网—高尔基体仍可能折叠成一定的空间结构,D正确。
故选B。
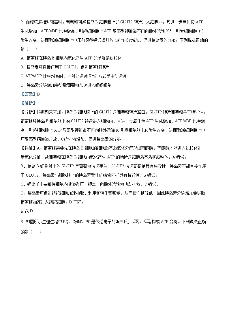
2. 血糖浓度相对较高时,葡萄糖可经胰岛B细胞膜上的GLUT2转运进入细胞内,其进一步氧化使ATP生成增加,ATP/ADP比率增高,引起细胞膜上ATP敏感型钾通道不再向膜外运输K+,引发细胞膜电位发生改变,进而激活细胞膜上电压敏感型钙通道开放Ca2+内流增加,促进胰岛素的分泌。下列说法正确的是( )
A. 葡萄糖在胰岛B细胞内氧化产生ATP的场所是线粒体
B. 胰岛素可直接作用于GLUT2,促进葡萄糖转运
C. ATP/ADP比率增高时,向膜外运输K+的方式是主动运输
D. 胰岛素分泌增加会导致葡萄糖加速进入组织细胞
【答案】D
【解析】
【分析】根据题意可知,胰岛B细胞膜上的GLUT2是葡萄糖转运蛋白,GLUT2转运葡萄糖具有特异性,葡萄糖经胰岛B细胞膜上的GLUT2转运进入细胞内,其进一步氧化使ATP生成增加,ATP/ADP比率增高,引起细胞膜上ATP敏感型钾通道不再向膜外运输K+引发细胞膜电位发生改变,进而激活细胞膜上电压敏感型钙通道开放,Ca2+内流增加,促进胰岛素的分泌。
【详解】A、葡萄糖需要先在胰岛B细胞的细胞质基质氧化分解形成丙酮酸,丙酮酸才能进入线粒体进一步氧化分解,故葡萄糖在胰岛B细胞内氧化产生ATP的场所是细胞质基质和线粒体,A错误;
B、胰岛B细胞膜上的GLUT2是葡萄糖转运蛋白,GLUT2转运葡萄糖具有特异性,胰岛素不能直接作用于GLUT2,胰岛素与细胞膜上的胰岛素受体的结合同样具有特异性,B错误;
C、钾离子主要维持细胞内液渗透压,钾离子向膜外运输为协助扩散,C错误;
D、胰岛素可促进组织细胞加速摄取、利用和转化葡萄糖,从而使血糖降低,因此胰岛素分泌增加会导致葡萄糖加速进入组织细胞,D正确。
故选D。
3. 如图所示生理过程中PQ、Cytbf、PC是传递电子的蛋白质,、构成ATP合酶。下列说法正确的是( )
A. 植物叶肉细胞产生的O2被相邻细胞呼吸消耗需要穿过6层生物膜
B. 暗反应中转移到有机物中的化学能只来自ATP合酶产生的ATP
C. 类囊体薄膜上的结构PSⅠ和PSⅡ内含易溶于有机溶剂的光合色素
D. PQ和Cytbf将H+转运到类囊体腔的过程不需要消耗能量
【答案】C
【解析】
【分析】分析图示可知,水光解发生在类囊体腔内,该过程产生的电子经过电子传递链的作用与NADP+、H+结合形成NADPH。ATP合酶由CF0和CF1两部分组成,在进行H+顺浓度梯度运输的同时催化ATP的合成,运输到叶绿体基质中的H+可与NADP+结合形成NADPH,H+还能通过PQ运输回到类囊体腔内。
【详解】A、光反应中水的光解产生的氧气是发生在叶绿体类囊体薄膜内,O2扩散到叶绿体基质需要穿过一层生物膜,再扩散到细胞外还需要穿过两层叶绿体膜和一层细胞膜,进入相邻细胞需要穿过一层细胞膜,进入线粒体还需要穿过两层膜,因此植物叶肉细胞产生的O2被相邻细胞呼吸消耗需要穿过7层生物膜,A错误;
B、暗反应中转移到有机物中的化学能来自ATP和NADPH中活跃的化学能,B错误;
C、类囊体薄膜上的结构PSⅡ、PSⅠ上含有吸收光能的色素,光合色素易溶于有机溶剂,C正确;
D、H+由类囊体腔运输到叶绿体基质能促进ATP合成,说明该运输为协助扩散,即类囊体腔内H+浓度大于叶绿体基质中的,故通过PQ和Cytbf运输回到类囊体腔内,为逆浓度梯度运输,需要消耗电子中的能量,D错误。
故选C。
4. 某二倍体生物(2n=4)的精原细胞的分裂过程中染色体组数的变化曲线如图所示(不考虑染色体变异)。下列叙述错误的是( )
A. DNA的复制发生在bc段
B. cd段只会出现在有丝分裂中
C. de段表示细胞一分为二
D. ef段可能发生基因重组
【答案】C
【解析】
【分析】题图分析:如图是精原细胞的分裂过程中染色体组数的变化曲线,ab可表示有丝分裂前的间期和有丝分裂前中 期,bd段表示有丝分裂后期;df表示有丝分裂末期。
【详解】A、精原细胞可以进行有丝分裂和减数分裂,图示为进行有丝分裂产生精原细胞,DNA的复制发生在ab段,A错误;
B、cd段表示有丝分裂后期,此时染色体数目暂时加倍,因此此时细胞中染色体组数目为4,B错误;
C、de段表示细胞一分为二,染色体组数目减半,C正确;
D、ef段表示有丝分裂末期,其中不会发生基因重组,D错误。
故选C。
5. 如图为某高等动物的一个细胞减数分裂过程图,①~⑥表示细胞。不考虑基因突变,下列相关说法错误的是( )
A. ⑥的基因型可能为AB或Ab
B. ⑤的基因型可能为abY或aBY
C. ④和⑤的基因型不一定相同
D. ③中只含有一条X染色体
【答案】D
【解析】
【分析】图中细胞含有Y染色体,所以①为初级精母细胞,②与③为次级精母细胞,④、⑤、⑥都表示精细胞。③(次级精母细胞)产生的一个精细胞为ABXdXd,出现两条X染色体是因为减数第二次分裂后期,着丝粒分裂后,两条X染色体未移向细胞两极。
【详解】A、①在减数第一次分裂前期若发生交叉互换,则导致③基因型为AABbXdXd,③减数第二次分裂产生的子细胞分别为图中所示的ABXdXd和⑥细胞Ab,若没有发生交叉互换,则基因型为AB,因此⑥的基因型可能为AB或Ab,A正确;
B、①细胞在减数第一次分裂前期若发生交叉互换,则导致②的基因型为aaBbYY,②减数第二次分裂产生的⑤的基因型可能为abY或aBY,B正确;
C、①在减数第一次分裂前期若发生交叉互换,则导致②的基因型为aaBbYY,②减数第二次分裂产生的④⑤的基因型可能分别为abY和aBY,两者基因型不同,若减数第一次分裂前期未发生交叉互换,由于减数第二次分裂时姐妹染色单体分离,因此基因型相同,综上分析,④和⑤的基因型不一定相同,C正确;
D、③为次级精母细胞,若处于MⅡ后期,则由于着丝粒分裂,单体分离,含有两条X染色体,若处于MⅡ前期、中期则只有一条X染色体,D错误。
故选D。
6. 某种鼠的毛色由常染色体上的两对等位基因(A、a和B、b)控制,其中A基因控制褐色素的合成,B基因控制黑色素的合成,两种色素均不合成时毛色呈白色。当A、B基因同时存在时,二者的转录产物会形成双链结构。用纯合的褐色和黑色亲本杂交,F1全为白色,F1雌雄个体相互交配得到F2,不考虑互换,下列分析错误的是( )
A. F1全为白色的原因是A、B两基因的转录产物不能翻译的结果
B. F1雌雄个体相互交配得到F2中白色个体占5/8,基因型有5种
C. F1与双隐性个体测交后代中可能没有白色个体
D. 若F2中褐色个体的比例接近1/4,则白色个体接近1/2
【答案】B
【解析】
【分析】基因自由组合定律的实质是:位于非同源染色体上的非等位基因的分离或自由组合是互不干扰的;在减数分裂过程中,同源染色体上的等位基因彼此分离的同时,非同源染色体上的非等位基因自由组合。
题意分析,A_bb表现为褐色,aaB_表现为黑色,A_B_、aabb表现为白色。亲本纯合的褐色和黑色,其基因型分别是AAbb、aaBB,杂交子一代基因型是AaBb。
【详解】A、题意分析,A_bb表现为褐色,aaB_表现为黑色,A_B_、aabb表现为白色。亲本纯合的褐色和黑色,其基因型分别是AAbb、aaBB,杂交子一代基因型是AaBb。当A和B基因同时存在时,二者的转录产物会形成双链结构进而无法继续表达,因此含有A和B基因的个体为白色的原因是转录产物没有翻译的结果,A正确;
B、若如果两对等位基因位于两对同源染色体上,则遵循自由组合定律,子一代白毛基因型是AaBb,产生的配子类型及比例是AB∶Ab∶ aB∶ab=1∶1∶1∶1,则F1雌雄个体相互交配得到F2中白色个体的基因型为9A_B_、1aabb,可见白色个体占5/8,基因型有5种,若相关基因位于一对同源染色体上,则F1自由交配产生的F2的基因型和表现型比例为1AAbb(褐色)∶1aaBB(黑色)∶2AaBb(白色),此时白色个体的基因型只有一种,B错误;
C、若如果两对等位基因位于一对同源染色体上,则不遵循自由组合定律,子一代白毛基因型是AaBb,产生的配子类型及比例是Ab∶aB=1∶ 1,其与双隐性个体测交产生的后代的基因型和表现型为Aabb(褐色)∶aaBB(黑色),可见无白色个体出现,C正确;
D、若如果两对等位基因位于一对同源染色体上,则子一代白毛AaBb产生的配子类型及比例是Ab∶aB=1∶ 1,则F1自由交配产生的F2的基因型和表现型比例为1AAbb(褐色)∶1aaBB(黑色)∶2AaBb(白色),此时F2中褐色个体的比例接近1/4,则白色个体接近1/2,D正确。
故选B。
7. 图甲表示真核细胞DNA复制的部分过程,其中一条链具有“不连续合成”的特点。图乙表示真核生物基因的遗传信息从DNA转移到RNA上之后,对有效遗传信息进行“剪断”与重新“拼接”的过程。下列说法错误的是( )
A. 图甲中两条子链的合成方向都是由5'延伸到3'
B. 图乙过程①需要DNA聚合酶的参与
C. 图乙过程②有磷酸二酯键的断裂和合成
D. 正常mRNA逆转录形成的cDNA与S基因不完全相同
【答案】B
【解析】
【分析】分析题图甲为DNA的复制,图乙可知①表示转录,②表示RNA的修饰变成成熟RNA,③表示翻译过程。
【详解】A、因为DNA聚合酶只能按照5′端往3′端的方向进行延伸合成新DNA链,所以两条子链的合成方向都是由5'延伸到3',A正确;
B、图乙过程①表示转录需要RNA聚合酶参与,B错误;
C、图乙过程②为RNA的加工,剪接体对有效遗传信息的“剪断”与重新“拼接”,其作用是催化磷酸二酯键的断裂和形成,有磷酸二酯键的断裂和合成,C正确;
D、S基因转录形成的mRNA经过了加工(剪接),因此正常mRNA逆转录形成的cDNA与S基因不完全相同,D正确。
故选B。
8. 篮球比赛过程中球员的每一个动作,都离不开神经系统的调节。下列说法错误的是( )
A. 运动神经元产生的神经冲动可沿轴突传送给效应器
B. 运动时交感神经兴奋,血液循环加快
C. 运动时既有神经调节也有体液调节
D. 神经调节的基本方式是反射弧
【答案】D
【解析】
【分析】人在剧烈运动时,交感神经的作用加强,使心跳和血液循环加快,以适应人体对物质和能量的需求。
神经调节的基本调节方式是反射,反射弧是反射的结构基础。
【详解】A、运动神经元也称传出神经元,产生的神经冲动可沿轴突传送给效应器,A正确;
B、人在剧烈运动时,交感神经的作用加强,使心跳和血液循环加快,以适应人体对物质和能量的需求,B正确;
C、运动时既有神经调节也有体液调节,C正确;
D、反射指人体通过神经系统,对外界或内部的各种刺激所发生的有规律的反应。神经调节的基本调节方式是反射,反射弧是反射的结构基础,D错误。
故选D。
9. 下丘脑和垂体之间存在的两种联系方式如图所示:一种是体液联系,存在独特的血管网,即垂体门脉,构成“下丘脑—腺垂体”系统;另一种是神经联系,轴突延伸至垂体,构成“下丘脑—神经垂体”系统(神经垂体不含腺体细胞,能释放抗利尿激素)。下列说法错误的是( )
A. 寒冷刺激使下丘脑通过腺垂体调节肾上腺素分泌
B. 下丘脑—垂体束和神经垂体之间通过突触联系
C. 腺垂体分泌的某种激素能促进性腺的发育
D. 神经垂体不能合成激素,能储存和释放激素
【答案】A
【解析】
【分析】题图和题干信息可知:下丘脑与腺垂体之间存在丰富的血管网,即垂体门脉系统。下丘脑部分神经细胞分泌的激素可以直接释放到垂体门脉血管的血液中,调节腺垂体的分泌。
【详解】A、寒冷刺激下丘脑通过传出神经直接作用于肾上腺,使肾上腺分泌肾上腺素,这过程不经过腺垂体,A错误;
B、下丘脑—垂体束将产生的神经冲动运到神经垂体,这过程通过突触联系,B正确;
C、腺垂体分泌的促性腺激素释放激素能促进性腺的发育,C正确;
D、题干信息并结合题图可知:神经垂体是由下丘脑神经细胞的一束轴突构成的,只是储存与释放激素的场所,D正确。
故选A。
10. 埋在土中的种子萌发时,幼苗的下胚轴会因生长素的分布不均匀发生弯曲,这种弯曲的结构称为“顶端弯钩”。科研人员为了研究茉莉素与乙烯对“顶端弯钩”形成影响,进行了如图的实验。下列说法错误的是( )
A. 甲组和乙组对照说明乙烯能促进顶端弯钩的形成
B. 乙组和丙组对照说明茉莉素能抑制顶端弯钩的形成
C. 在顶端弯钩的形成中,乙烯和茉莉素的作用表现为相抗衡
D. 顶端弯钩的形成可能是下胚轴弯钩外侧的生长素较多
【答案】D
【解析】
【分析】分析图形:图中表示乙烯和茉莉素对“顶端弯钩”现象的影响,乙烯能促进顶端弯钩的形成,茉莉素抑制顶端弯钩的形成。
【详解】A、将甲组(对照组)和乙组进行比较,顶端弯曲程度增大,说明乙烯能促进顶端弯钩的形成,A正确;
B、将乙组和丙组进行比较,顶端弯曲程度减小,说明茉莉素能抑制顶端弯钩的形成,B正确;
C、茉莉素能抑制顶端弯钩形成,而乙烯能促进顶端弯钩的形成,所以在顶端弯钩的形成中,乙烯和茉莉素的作用表现为相抗衡,C正确;
D、顶端弯钩的形成可能是下胚轴弯钩外侧的生长素较少,弯钩外侧的生长速率大于内侧,D错误。
故选D。
11. 蝗灾指飞蝗聚集引起的自然灾害,从环境角度看,主要由旱灾引起。当飞蝗密度超过6只/m2后,飞蝗会大量聚集、集体迁飞。某飞蝗种群密度约为10只/m2,调查其部分能量流动[单位:]情况为:摄入量1.05×109,同化量7.50×108,呼吸量7.20×108。下列说法正确的是( )
A. 干旱等自然灾害对飞蝗的种群密度的影响属于密度制约因素
B. 飞蝗用于生长、发育和繁殖的能量是
C. 飞蝗释放的引发大量聚集的信息素属于生态系统的化学信息
D. 该飞蝗种群与下一营养级间的能量传递效率为4%
【答案】C
【解析】
【分析】1、动物的同化量等于摄入量减去粪便中的能量即粪便量,各级动物的同化量的去向包括呼吸作用的消耗和用于生长、发育与繁殖的能量。用于生长发育和繁殖的能量的去向包括流向下一营养级的能量、流向分解者的能量和未被利用的能量。
2、密度制约因素是指其影响程度与种群密度有密切关系的因素,如竞争、捕食等多种因素。 非密度制约因素则是指其影响程度与种群密度无关的因素,如洪水、干旱等多种因素。
【详解】A、非密度制约因素则是指其影响程度与种群密度无关的因素,如洪水、干旱等多种因素,A错误;
B、同化量的去向包括呼吸作用的消耗和用于生长、发育与繁殖的能量,表中用于生长、发育和繁殖的量等于(7.5-7.2)×108J/(hm2·a)=0.3×108/(hm2·a),B错误;
C、飞蝗释放的引发大量聚集的信息素属于生态系统的化学信息,C正确;
D、题干没有给出蝗虫流向下一个营养级的能量,故不可以计算出与下一营养级间的能量传递效率,D错误。
故选C。
12. 禽粮互作是一种适合北方农区有机玉米地散养柴鸡的方法,即让鸡自由觅食昆虫、嫩草、腐殖质等,人工科学补料为辅。通过放养鸡控制“害虫”和“杂草”对农作物的危害,减少或杜绝农药的使用,利用鸡粪提高土壤肥力,间接保证农作物的产量和质量。下列说法错误的是( )
A. 通过放养鸡控制“害虫”和“杂草”对农作物的危害属于生物防治
B. 生产者固定的能量不是流经该生态系统的总能量
C. 此种模式运用了循环、整体等生态学原理
D. 此种模式充分利用了农田空间,提高了营养级间的能量传递效率
【答案】D
【解析】
【分析】题意分析,禽粮互作模式,充分利用农田空间,提高耕地利用率,该模式利用了循环、整体的生态学原理,使能量朝着有益于人类的方向流动。
【详解】A、通过放养鸡控制“害虫”和“杂草”对农作物的危害属于生物防治,该防治方法的优势是不污染环境,且效果持久,A正确;
B、流经该农业生态系统的总能量是生产者固定的全部太阳能和人工投入的能量,B正确;
C、题干所述禽粮互作模式利用循环、整体等生态学原理,提高了能量利用率,调整了能量流动关系,使能量流向人类最有益的部分,C正确;
D、此种模式充分利用了农田空间,提高了能量利用率,但不能提高营养级间的能量传递效率,D错误。
故选D。
13. 生态足迹这一概念在20世纪九十年代由哥伦比亚大学的两位教授首次提出,这一概念意在让人们量化地感受对自然的依赖。下列叙述错误的是( )
A. 与开车相比,利用共享单车出行会减小生态足迹
B. 适度提高人类所处营养级能有效降低生态足迹
C. 人口增长缓慢的发达国家人均生态足迹不一定很小
D. 人类活动并非一定会破坏自然环境,也能改善环境
【答案】B
【解析】
【分析】生态足迹又叫生态占用,是指在现有技术条件下,维持某一人口单位(一个人、一个城市、一个国家或全人类)生存所需的生产资源和吸纳废物的土地及水域的面积。
【详解】A、开车出行,汽车对道路、停车场的直接占用面积和吸收尾气所需要的植被面积都会增大,因此与开车相比,利用共享单车出行会减小生态足迹,A正确;
B、能量流动具有单向流动、逐级递减的特点,因此提高人类所处营养级会导致人类消耗的资源增多,增大生态足迹,B错误;
C、人口增长缓慢的发达国家人均生态足迹不一定很小,C正确;
D、人类活动并非一定会破坏自然环境,也能改善环境,如植树造林等,D正确。
故选B。
14. 乳酸菌是厌氧细菌,发酵时需控制严格的无氧环境。下列泡菜制作过程中制造无氧环境的措施错误的是( )
A. 选择气密性好的泡菜坛
B. 盐水煮沸后冷却待用
C. 装坛时盐水不能没过全部菜料
D. 盖上坛盖后要在坛盖边沿的水槽中注满水
【答案】C
【解析】
【分析】泡菜发酵的实验原理:乳酸菌在无氧条件下,将糖分解为乳酸。因乳酸菌是厌氧微生物,故发酵时需创造无氧条件。
【详解】A、选择密封性好的泡菜坛可以防止空气进入发酵坛,确保发酵的无氧环境,A正确;
B、盐水煮沸后需冷却待用,防止温度过高杀死乳酸菌,B正确;
C、泡菜腌制时一定要保证盐水浸没全部的菜料,这样乳酸菌才能充分与菜料相接触,C错误;
D、在坛盖边沿的水槽中注满水,以保证坛内的无氧环境,D正确。
故选C。
15. SOD是一种广泛分布于各种细胞中的抗氧化酶,它能催化超氧阴离子自由基形成H2O2,增强植物的抗逆性。如图流程为培育能够产生SOD农作物新品种的一种方式,下列有关叙述正确的是( )
A. ①过程中可用选择培养基筛选出含SOD基因新细胞
B. ②过程通常需要提供光照条件
C. 与②过程对比,③过程培养基中激素的比例应保持不变
D. 利用该过程产生的新植株属于有性繁殖
【答案】A
【解析】
【分析】由图分析可知该过程是植物细胞工程和基因工程的结合,其中①为基因工程中导入目的基因,②为脱分化,③为再分化。
【详解】A、在基因工程中将目的基因导入受体细胞后,可以通过相应的选择培养基或其他方式进行初步的筛选出含SOD基因的新细胞, A正确;
B、②过程形成愈伤组织,因此表示脱分化,脱分化需要避光培养,B错误;
C、③过程是再分化,所用激素的比例与脱分化时所用的比例不一样,C错误;
D、利用该过程产生的新植株未经两性细胞的结合,属于无性繁殖,D错误。
故选A。
16. 科学家经过长期的探索,实现了用不同种动物的体细胞进行杂交。图为动物细胞融合的示意图,下列叙述错误的是( )
A. 通过动物细胞融合技术、早期胚胎培养等生物技术能获得鼠首兔身的新物种
B. 诱导动物细胞融合常用的方法有PEG融合法、电融合法和灭活病毒诱导法
C. 当两个细胞核融合后形成具有单核的杂交细胞,标志着动物细胞融合的完成
D. 只考虑两两融合,动物细胞与人细胞之间诱导融合,产生的融合细胞有3种
【答案】A
【解析】
【分析】动物细胞融合的方法:聚乙二醇诱导、电融合法、灭活的仙台病毒诱导等。
【详解】A、获得的鼠首兔身要能够产生可育后代才能说明为新物种,A错误;
B、诱导动物细胞融合的方法有PEG融合法、电融合法和灭活病毒诱导法等,B正确;
C、两个细胞核融合后形成具有单核的杂交细胞,标志着动物细胞融合的完成,C正确;
D、只考虑两两融合,动物细胞与人细胞之间诱导融合,产生的融合细胞有3种,有人细胞与人细胞融合,动物细胞与动物细胞融合,人细胞与动物细胞融合三种,D正确。
故选A。
二、非选择题:本题共5小题,共52分。
17. 番茄含有丰富的营养,据营养学家研究测定:每人每天食用50~100克鲜番茄,即可满足人体对几种维生素和矿物质的需要。为了进一步了解番茄的生理特征,科研人员研究了温度变化对番茄进行呼吸作用时CO2产生量和进行光合作用时CO2消耗量的影响,实验结果如图所示。回答下列问题:
(1)光可以被番茄叶片中的色素吸收,分离其绿叶中的色素时,随层析液在滤纸上扩散速度最慢的色素呈现的颜色是______,该色素主要吸收的光是______。
(2)本实验的自变量是______,影响光合作用的内因主要有______(至少答出一种)。
(3)温室栽培该种蔬菜时温度最好控制在______(填图中的温度),35℃的条件下培养的番茄______(填“能”或“不能”)生长。
(4)请利用以下实验材料测定番茄幼苗光合作用CO2的消耗速率。(简要写出实验思路)
实验材料:透明的密闭玻璃罩、CO2传感器、番茄幼苗。
实验思路:______。
【答案】(1) ①. 黄绿色 ②. 蓝紫光和红光
(2) ①. 不同的温度 ②. 光合色素的含量、酶的数量和活性
(3) ①. 25℃ ②. 不能
(4)实验思路为:测定密闭装置内的初始CO2浓度和在光照条件下培养1小时后的CO2浓度;测定的CO2含量变化即为净光合速率,同时设置另外一组实验,其余条件均相同,但是做遮光处理,测定初始CO2浓度和在光照遮光条件下培养1小时后的CO2浓度;测定的CO2含量变化即为呼吸速率,二者之为即为CO2的消耗速率。
【解析】
【分析】影响光合作用的因素:
1、光照强度:光照会影响光反应,从而影响光合作用,因此,当光照强度低于光饱和点时,光合速率随光照强度的增加而增加,但达到光饱和点后,光合作用不再随光照强度增加而增加。
2、CO2浓度:CO2是光合作用暗反应的原料,在一定范围内当CO2浓度增加时,光合速率会随CO2浓度的增高而增高。
3、温度:温度对光合作用的影响主要是影响酶的活性。
【小问1详解】
随层析液在滤纸上扩散速度最慢的色素是叶绿素b,呈现的颜色是黄绿色,该色素主要吸收的光是蓝紫光和红光。
【小问2详解】
科研人员研究了温度变化对番茄进行呼吸作用时CO2产生量和进行光合作用时CO2消耗量的影响,所以本实验的自变量是不同的温度,影响光合作用的内因主要有光合色素的含量,以及与光合作用有关的酶的数量和活性。
【小问3详解】
温室栽培该种蔬菜时温度最好控制在25℃,此时光合作用的消耗量-呼吸用的产生量的值最大,即净光合速率最高,有机物的积累量最高,同理35℃下,净光合速率为0,番茄不能生长。
【小问4详解】
CO2的消耗速率及总光合速率,所以需要测定净光合速率,以及呼吸速率,二者之和即为CO2的消耗速率,故实验思路为:测定密闭装置内的初始CO2浓度和在光照条件下培养1小时后的CO2浓度;测定的CO2含量变化即为净光合速率,同时设置另外一组实验,其余条件均相同,但是做遮光处理,测定初始CO2浓度和在光照遮光条件下培养1小时后的CO2浓度;测定的CO2含量变化即为呼吸速率,二者之为即为CO2的消耗速率。
18. 某昆虫的眼色有暗红色、朱红色、棕色、白色四种类型,由两对等位基因控制(A/a、B/b),暗红色源自于朱红色素(由A基因控制合成)和棕色素(由B基因控制合成)的叠加。利用三对昆虫进行了如图杂交实验(单位:只)。
不考虑X、Y染色体同源区段遗传和基因突变,回答下列问题:
(1)基因A位于______染色体上,控制眼色遗传的两对等位基因遵循______。
(2)暗红眼果蝇基因型有______种,实验一的亲本基因型为______。
(3)实验二F1的暗红眼个体中纯合子占______,实验二雌性亲本和实验三F1白色雄性个体杂交,后代中棕色眼个体占______。
(4)已知基因T、t位于果蝇的常染色体上(与A/a不在同一对染色体上)。当t纯合时对雄果蝇无影响,但会使雌果蝇性反转成不育的雄果蝇。让一只只含T基因的纯合朱红眼雌蝇与一只只含t基因的纯合棕眼雄蝇杂交,所得F1果蝇的表型及比例为______,F1随机交配,F2的性别比例为______,F2中,白眼雄蝇所占的比例为______。
【答案】(1) ①. 常 ②. 自由组合定律
(2) ①. 6##六 ②. AAXBXb×AaXBY或AaXBXb×AAXBY
(3) ①. 1/6 ②. 1/2
(4) ①. 朱红眼雄性:棕色眼雌性=1:1 ②. 雌性:雄性=5:3 ③. 5/64
【解析】
【分析】由题干可知,暗红眼个体同时有A和B基因,朱红眼有A无B基因,棕色眼无A有B基因,白色既无A也无B基因。
【小问1详解】
实验一子代中,只有暗红眼和朱红眼,即F1中都有A,但不都有B基因。由F1朱红眼都是雄性,说明眼色B与性别相关,故B位于性染色体上。由实验三中暗红色(299+150)、朱红色(149)、棕色眼(101+50)、白色(49)四种眼色之比约为9:3:3:1,可知两对等位基因(A/a、B/b)遵循自由组合定律,位于两对染色体上,故基因A位于常染色体上。
【小问2详解】
由(1)可知,暗红眼基因型为A-XBX-和A-XBY,朱红眼基因型为A-XbXb和A-XbY,棕色眼为aaXBX-和aaXBY,白色眼为aaXbXb和aaXbY,则暗红眼基因型有AAXBXB、AAXBXb、AaXBXB、AaXBXb、AAXBY、AaXBY,共6种基因型。实验一子代中都有A,不都有B基因。实验一子代都有A不都有B,则实验一的基因型只能为AAXBXb×AaXBY或AaXBXb×AAXBY。
【小问3详解】
实验二子代只有暗红眼和棕色眼,即F1中都有B,不都有A,则实验二亲本基因型只能为AaXBXB×AaXbY。子代暗红眼(A-XBX-和A-XBY)为3/4,暗红眼纯合子(AAXBXB和AAXBY)为1/4×1/2=1/8,则实验二F1的暗红眼个体中纯合子占1/8÷3/4=1/6。实验三子代暗红色、朱红色、棕色眼、白色眼约为9:3:3:1,则实验三亲本基因型只能为AaXBXb×AaXBY。实验二雌性亲本(AaXBXB)和实验三F1白色雄性个体(aaXbY)杂交,后代棕色眼个体(aaXBX-和aaXBY)占1/2×1=1/2。
【小问4详解】
让一只只含T基因的纯合朱红眼雌蝇与一只只含t基因的纯合棕眼雄蝇杂交,即TTAAXbXb×ttaaXBY,子代中TtAaXbY为1/2,TtAaXBXb为1/2,故所得F1果蝇的表型及比例为朱红眼雄性:棕色眼雌性=1:1。F1随机交配(TtAaXbY×TtAaXBXb),F2中XX:XY=1:1,TT:Tt:tt=1:2:1,则雄性后代不受影响,雌性后代有1/4反转成不育的雄果蝇。故F2的性别比例为雌性:雄性=1+1/4:1-1/4=5:3。白眼雄性(--aaXbY和ttaaXbXb)为1/4×1/4+1/4×1/4×1/4=5/64。
19. 发烧是对人体免疫系统的一次激活,特别是高烧:38.5℃以上能促进T细胞向淋巴结及炎症部位迁移,增强免疫力。人体感染新冠病毒后,体温调节的部分过程如图所示,其中体温调定点是下丘脑体温调节中枢预设的一个温度值,正常生理状态下为37℃,病毒感染等不利因素能引起人体产生致热原(EP),EP会引起体温调定点改变进而导致发热。回答下列问题:
(1)激素乙是______,其弥散到体液中运输,却只对甲状腺起作用,原因是______,在甲状腺激素分泌的过程中存在______调节。
(2)体温上升阶段,病人常表现为皮肤血管收缩、骨骼肌战栗等,并常伴有“寒冷”的感觉,病人表现出上述现象的原因是______。
(3)某药物作为常见的退烧药,其作用机理是通过抑制致热性细胞因子的产生,进而起到退烧的效果。在人体退烧过程中,皮肤是最主要的散热器官,皮肤散热主要通过______的方式进行。
(4)新冠病毒感染突破由______等组成的第一道防线和由______组成的第二道防线后引发特异性免疫。
【答案】(1) ①. 促甲状腺激素 ②. 只有甲状腺细胞上存在特异性识别促甲状腺激素的受体 ③. 分级调节和反馈调节
(2)新冠病毒感染产生的致热原(EP)使人体体温调定点升高,低于调定点的体温刺激冷觉感受器产生兴奋,一方面传至大脑皮层产生冷觉,另一方面传至下丘脑再经传出神经引起皮肤血管收缩以减少散热和骨骼肌战栗增加产热使体温迅速升高 (3)汗液蒸发(蒸发)
(4) ①. 皮肤和消化、呼吸、泌尿、生殖等管道的黏膜 ②. 某些白细胞和血浆蛋白
【解析】
【分析】据图分析,图示为体温调节过程,包括神经调节和体液调节,其中激素甲表示下丘脑分泌的促甲状腺激素释放激素,乙表示垂体细胞分泌的促甲状腺激素;图中增加产热量的方式有骨骼肌战栗和甲状腺激素调节,减少散热的方式是皮肤血管收缩。
【小问1详解】
激素甲表示下丘脑分泌的促甲状腺激素释放激素,乙表示垂体细胞分泌的促甲状腺激素,促进甲状腺合成并分泌甲状腺激素。
激素具有特异性,促甲状腺激素只对甲状腺起作用,原因是只有甲状腺细胞上存在特异性识别促甲状腺激素的受体。
上述过程描述的是甲状腺激素的分级调节,此外甲状腺激素分泌过多,会抑制下丘脑和垂体分泌相关的激素,体现反馈调节,因此在甲状腺激素分泌的过程中存在分级调节和反馈调节。
【小问2详解】
体温上升阶段,病人常表现为皮肤血管收缩、骨骼肌战栗等,并常伴有“寒冷”的感觉,病人表现出上述现象的原因是新冠病毒感染产生的致热原(EP)使人体体温调定点升高,低于调定点的体温刺激冷觉感受器产生兴奋,一方面传至大脑皮层产生冷觉,另一方面传至下丘脑再经传出神经引起皮肤血管收缩以减少散热和骨骼肌战栗增加产热使体温迅速升高。
【小问3详解】
人体主要的散热机制包括辐射、传导、对流和蒸发,在人体退烧过程中,皮肤是最主要的散热器官,皮肤散热主要通过(汗液)蒸发的方式进行。
【小问4详解】
新冠病毒感染突破由皮肤和消化、呼吸、泌尿、生殖等管道的黏膜等组成的第一道防线和由某些白细胞和血浆蛋白组成的第二道防线后引发特异性免疫。
20. 过量饲料和鱼类粪便中的氨氮类物质可以使鱼塘水质恶化,严重时会造成水体富营养化,发生水华。选用吸附性较强材料制成的水稻浮床可明显优化水体微生物结构,浮床附近水体、水稻根系及基质中的好氧细菌和真菌数量明显高于无浮床处水体。回答下列问题:
(1)在鱼塘生态系统中,水稻浮床微生物大多数属于分解者,流经该生态系统的能量是______;从物质循环的角度分析,鱼的作用是______。
(2)从生态系统的组成成分分析,引起水体富营养化的物质属于______。
(3)水稻浮床可通过______和______有效防止浮游藻类大量繁殖。
(4)研究表明,水体中的DDT会对水生生物造成影响。下图为DDT在不同水生生物体内的富集情况,其中鱼类DDT富集系数最高,原因是______。有同学认为,含有DDT的水体中所有生物都存在富集现象,你认同这一观点吗?请据图判断并阐释你的理由:______。
【答案】(1) ①. 生产者固定的太阳能和人工投入的有机物当中的能量 ②. 将有机物转化为无机物,加快鱼塘物质循环
(2)非生物的物质和能量
(3) ①. 降低水体N、P等化学元素的含量 ②. 遮挡阳光
(4) ①. 鱼类的营养级较高,微塑料会随着食物链的延长逐渐积累 ②. 不认同,由微塑料生物富集系数可知,腹足纲生物塑料浓度低于水体中微塑料浓度(腹足纲生物的平均微塑料生物富集系数小于1)
【解析】
【分析】生态系统的结构包括生态系统的组成成分和营养结构,组成成分又包括非生物的物质和能量,生产者、消费者和分解者,营养结构就是指食物链和食物网。生产者主要指绿色植物和化能合成作用的生物,消费者主要指动物,分解者指营腐生生活的微生物和动物。
【小问1详解】
在鱼塘生态系统中,流经该生态系统的能量是生产者固定的太阳能和人工投入的有机物当中的能量,从物质循环的角度分析,鱼类属于消费者,将有机物转化为无机物,加快鱼塘物质循环。
【小问2详解】
从生态系统的组成成分分析,组成成分又包括非生物的物质和能量,生产者、消费者和分解者,引起水体富营养化的物质属于非生物的物质和能量。
【小问3详解】
浮游藻类大量繁殖原因是水体N、P等化学元素的含量高,因此可以降低水体N、P等化学元素的含量,遮挡阳光降低光合作用,可有效防止浮游藻类大量繁殖。
【小问4详解】
鱼类的营养级较高,微塑料会随着食物链的延长逐渐积累,所以鱼类微塑料富集系数最高。分析图,由微塑料生物富集系数可知,腹足纲生物塑料浓度低于水体中微塑料浓度(腹足纲生物的平均微塑料生物富集系数小于1),说明并不是所有的生物都能对微塑料进行富集,所以不同意该同学的观点。
21. 靛蓝是最早发现的天然染料之一。研究人员将靛蓝色素酶基因(IDG)与启动子PTL12相连以构建基因表达载体(如图,KpnⅠ、HindⅢ、BamHⅠ、PstⅠ代表不同限制酶,图中质粒上酶的位置为其对应的酶切位点),并最终培育出能在棉纤维细胞中表达靛蓝色素酶的彩色棉新品种。请据图回答下列问题:
(1)图中所示是基因工程操作步骤中的______,该过程用到______种酶。
(2)本研究中将IDG与启动子PTL12结合的主要目的是______。
(3)过程①②都使用KpnⅠ切割质粒,目的是______,过程③使用的Ti质粒中的T-DNA内部至少应含有的限制酶是______。
(4)利用农杆菌转化法将目的基因导入棉花细胞的过程:首先将______转入农杆菌,然后通过农杆菌侵染植物细胞将______转移到被侵染的细胞,并且将其整合到该细胞的______上。
【答案】21. ①. 基因表达载体的构建 ②. 3##三
22. 由于PTL12是棉纤维细胞特异启动子,将IDG与特异启动子PTL12结合的主要目的是保证IDG基因能在棉纤维细胞中特异表达。
23. ①. 形成相同的黏性末端,使PTL12片段后能与IDG按设计方向正确连接,保证IDG的正确表达。 ②. HindⅢ和BamHⅠ
24. ①. 重组Ti质粒 ②. T—DNA ③. 染色体
【解析】
【分析】基因表达载体的组成:目的基因+启动子+终止子+标记基因。启动子是RNA聚合酶特异性识别和结合的DNA序列,是基因的一个组成部分,控制基因表达(转录)的起始时间和表达的程度。终止子是给予RNA聚合酶转录终止信号的DNA序列。
【小问1详解】
图示是基因工程操作步骤中的基因表达载体的构建,该过程中需要用到限制酶2种和DNA连接酶,共3种酶。
【小问2详解】
由于PTL12是棉纤维细胞特异启动子,将IDG与特异启动子PTL12结合的主要目的是保证IDG基因能在棉纤维细胞中特异表达。
【小问3详解】
根据图示拼接过程分析,过程①、②均使用了KpnⅠ,可形成相同的黏性末端,使PTL12片段后能与IDG按设计方向正确连接,保证IDG的正确表达。结合过程①、②可以确定“PTL12-IDG”片段的两端分别是HindⅢ和BamH的识别序列,且Ti质粒中仅有T-DNA可转移整合到受体细胞中,因此选择的Ti质粒的T-DNA内部必需有这两种酶识别序列。
【小问4详解】
农杆菌转化法将目的基因导入棉花细胞的过程:首先将重组Ti质粒转入农杆菌,利用重组Ti质粒中的T—DNA能够转移的特性,T—DNA转移到被侵染的细胞,并且将其整合到该细胞的染色体上,使其在受体细胞中稳定存在,并且发挥作用。
相关试卷
这是一份贵州省贵阳市第一中学2024届高三上学期适应性月考(二)生物试题,文件包含贵州省2023-2024学年高三10月月考生物试题原卷版docx、贵州省2023-2024学年高三10月月考生物试题解析版docx等2份试卷配套教学资源,其中试卷共28页, 欢迎下载使用。
这是一份贵州省贵阳市第一中学2023-2024学年高三上学期高考适应性月考生物试卷(一)(含答案),文件包含贵州省贵阳第一中学2023-2024学年高三上学期高考适应性月考生物试卷一docx、贵阳第一中学2024届高考适应性月考卷一生物-答案pdf等2份试卷配套教学资源,其中试卷共13页, 欢迎下载使用。
这是一份2023届贵州省贵阳市第一中学高三上学期8月摸底考生物试题 PDF版,共18页。