资料中包含下列文件,点击文件名可预览资料内容






还剩11页未读,
继续阅读
所属成套资源:【讲通练透】最新高考政治一轮复习讲义+练习+测试(全国通用)
成套系列资料,整套一键下载
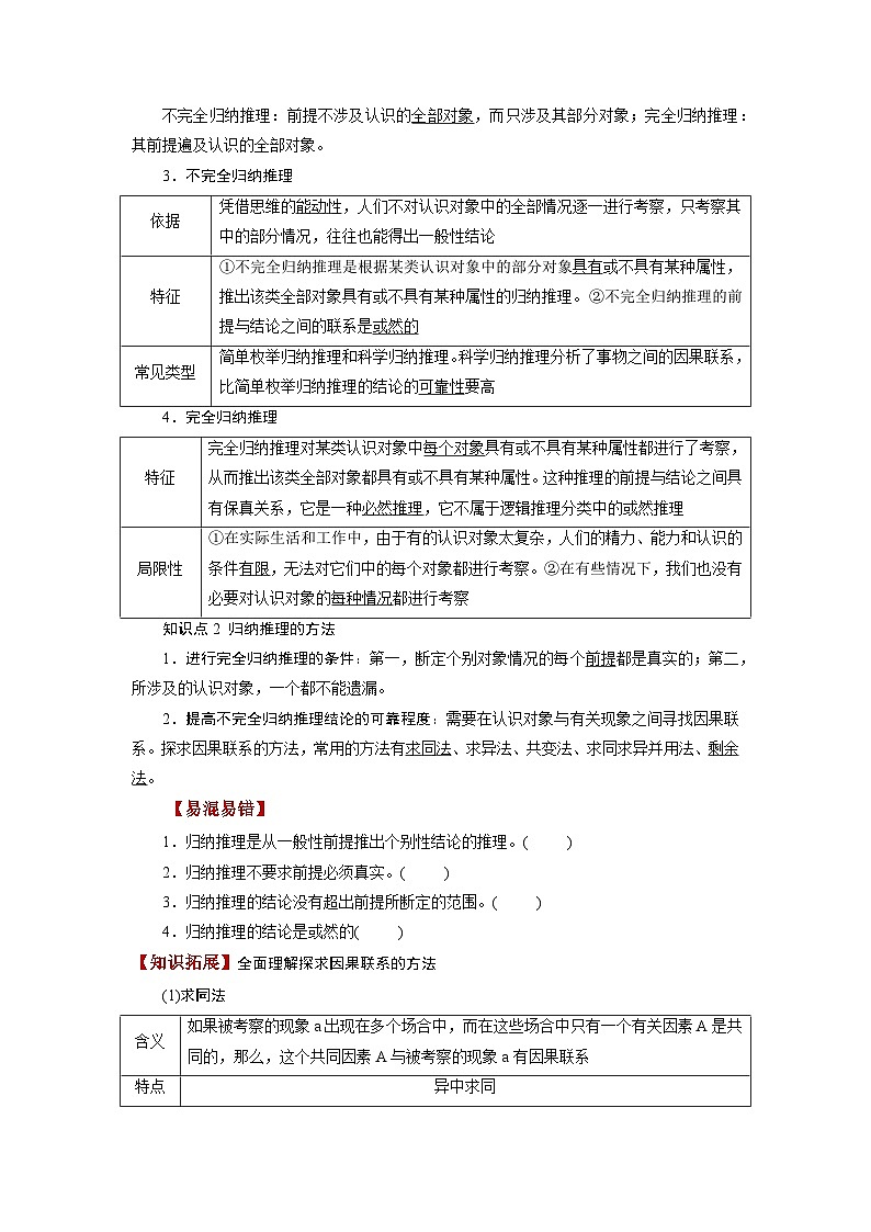
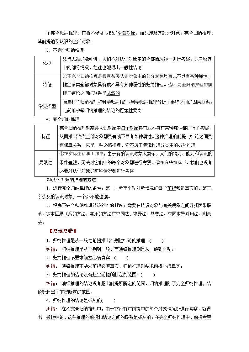
最新高考政治一轮复习【讲通练透】 第07课 学会归纳与类比推理(讲通)
展开相关试卷
最新高考政治一轮复习【讲通练透】 第03课 领会科学思维(讲通):
这是一份最新高考政治一轮复习【讲通练透】 第03课 领会科学思维(讲通),文件包含第03课领会科学思维讲通教师版docx、第03课领会科学思维讲通学生版docx等2份试卷配套教学资源,其中试卷共20页, 欢迎下载使用。
最新高考政治一轮复习【讲通练透】 第08课 把握辩证分合(讲通):
这是一份最新高考政治一轮复习【讲通练透】 第08课 把握辩证分合(讲通),文件包含第08课把握辩证分合讲通教师版docx、第08课把握辩证分合讲通学生版docx等2份试卷配套教学资源,其中试卷共32页, 欢迎下载使用。
最新高考政治一轮复习【讲通练透】 第07课 学会归纳和类比推理(练透):
这是一份最新高考政治一轮复习【讲通练透】 第07课 学会归纳和类比推理(练透),文件包含第07课学会归纳和类比推理练透教师版docx、第07课学会归纳和类比推理练透学生版docx等2份试卷配套教学资源,其中试卷共26页, 欢迎下载使用。
