


所属成套资源:2023学年全国部分地区中考生物真题试卷合集(含详细答案解析)
2023年湖南省长沙市中考生物试卷(含详细答案解析)
展开
这是一份2023年湖南省长沙市中考生物试卷(含详细答案解析),共23页。试卷主要包含了选择题,简答题,识图作答题,实验探究题,资料分析题等内容,欢迎下载使用。
1.在问天实验舱内,水稻种子萌发时,根会向含有水的土壤生长。这体现了( )
A. 生物能进行呼吸B. 生物都有遗传和变异的特性
C. 生物能排出体内废物D. 生物能对外界刺激作出反应
2.沼气池中的某些细菌能分解农作物秸秆和人畜粪尿中的有机物并产生甲烷。这些细菌属于生态系统组成成分中的( )
A. 非生物部分B. 生产者C. 消费者D. 分解者
3.“稻花香里说丰年,听取蛙声一片”,诗中描述的生物共同所在的生态系统是( )
A. 草原生态系统B. 森林生态系统C. 农田生态系统D. 海洋生态系统
4.皮肤大面积损伤时,人体极易感染病菌。这体现了皮肤的功能是( )
A. 感觉B. 防御C. 分泌D. 调节
5.下列国家一级保护野生植物中,不能用种质库保存种子的方式进行保护的是( )
A. 水杉B. 水松C. 光叶蕨D. 百花山葡萄
6.某学习小组在校园中进行测量,发现树林中的空气湿度高于裸地。造成这种差异的原因主要是植物进行了( )
A. 光合作用B. 呼吸作用C. 蒸腾作用D. 吸收作用
7.加快粮食烘干设施的建设有利于粮食的储存,原理是种子烘干后能( )
①抑制呼吸作用
②防止种子萌发
③防止种子霉变
④促进光合作用
A. ①②③B. ②③④C. ①③④D. ①②④
8.青春期的男孩和女孩,生活中常有较多的心理矛盾,恰当的行为可以缓解心理矛盾。下列行为无法缓解心理矛盾的是( )
A. 积极参加体育锻炼B. 主动与父母、朋友沟通交流
C. 遇到挫折自暴自弃D. 适度自我安慰、自我鼓励
9.早晚刷牙、饭后漱口有利于保持牙齿健康,牙齿的主要作用是( )
A. 分泌唾液B. 切断和磨碎食物C. 搅拌食物D. 感受味道的刺激
10.食品安全问题关乎公民的生命安全和身体健康。下列符合食品安全要求的是( )
A. 发芽的土豆B. 未知的野生蘑菇C. “三无”辣条D. 检疫合格的肉类
11.冬天,外界寒冷的空气经呼吸道到达肺部时,温度可升至37℃,避免对肺造成损伤。这说明呼吸道能( )
A. 温暖空气B. 湿润空气C. 清洁空气D. 顺畅通气
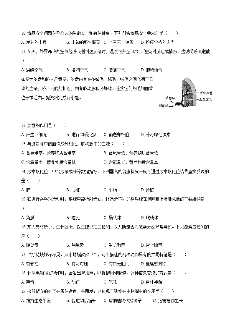
如图为胎盘和脐带示意图。胎盘内有许多绒毛,绒毛与绒毛之间充满了母体的血液;脐带与胎儿相连,内有脐动脉和脐静脉,连接它们的毛细血管位于绒毛内。据资料完成各小题。
12.胎盘的作用是( )
A. 产生卵细胞B. 进行物质交换C. 输送卵细胞D. 分泌雌性激素
13.与脐静脉中的血液成分相比,脐动脉中的血液( )
A. 含氧量高、营养物质含量高B. 含氧量低、营养物质含量低
C. 含氧量高、营养物质含量低D. 含氧量低、营养物质含量高
14.尿常规化验单中含尿液成分等数据指标。下列器官的健康状况一般可通过尿常规化验结果直接反映的是( )
A. 肺B. 心脏C. 小肠D. 肾脏
15.在进行乒乓球运动时,眼球中能折射光线,让远近不同的乒乓球在视网膜上清晰成像的主要结构是( )
A. 角膜B. 瞳孔C. 晶状体D. 玻璃体
16.某人身材矮小、生长迟缓,医生建议抽血检测,以判断是否为激素分泌异常导致。下列激素应检测的是( )
A. 胰岛素B. 胸腺素C. 生长激素D. 肾上腺素
17.“穿花蛱蝶深深见,点水蜻蜓款款飞”,诗中描述的两种动物具有的共同特征是( )
A. 有脊柱B. 有两对翅C. 有口无肛门D. 呈辐射对称
18.长尾黑颚猴发现蛇时,会发出警戒声,以提醒同伴躲避。这种信息交流的方式是( )
A. 声音B. 动作C. 气味D. 身体接触
19.松鼠储存的松子在条件适宜时会萌发。这体现了动物在生物圈中的作用是( )
A. 维持生态平衡B. 促进物质循环C. 帮助植物传播种子D. 危害植物生长
20.自制酸奶时,需在牛奶中加入带活菌种的酸奶。加入酸奶的主要目的是( )
A. 接种乳酸菌B. 制成培养基C. 防止变质D. 调节味道
21.《中国生物物种名录2023版》收录了七大类共135061个物种,其中没有细胞结构的是( )
A. 病毒B. 植物C. 真菌D. 动物
22.生态安全是国家安全体系中的组成部分,下列行为不利于维护生态安全的是( )
A. 及时举报破坏环境行为B. 不捡拾野生鸟卵
C. 随意放生购买的巴西龟D. 不食用野生动物
23.园艺师将无害的病毒基因转移到郁金香中,使花色格外艳丽。这运用的技术是( )
A. 杂交技术B. 发酵技术C. 克隆技术D. 转基因技术
24.鸟类的繁殖行为中,与哺乳动物哺育后代的行为相似,能提高后代成活率的是( )
A. 求偶B. 交配C. 产卵D. 育雏
25.无论是处方药还是非处方药,在使用之前都应详细了解药品的相关信息。下列药品信息与安全用药无关的是( )
A. 药品价格B. 不良反应C. 用法用量D. 注意事项
二、简答题:本大题共4小题,共24分。
26.如图分别为显微镜下观察到的洋葱鳞片叶内表皮细胞和人的口腔上皮细胞,①、②为细胞结构,据图回答:
(1)①是 ______ 。为观察其形态,在制作临时装片时需滴加 ______ 进行染色。
(2)②是 ______ ,能将细胞的内部与外部环境分隔开来。
(3)与洋葱鳞片叶内表皮细胞相比,人的口腔上皮细胞没有的结构是液泡和 ______ 。
(4)口腔上皮细胞构成的上皮组织和洋葱鳞片叶内表皮的功能相似,都具有 ______ 作用。
27.甲图是染色体与DNA的关系示意图,乙图是生殖过程中染色体的变化图,据图回答:
(1)染色体由 ______ (填名称)和DNA组成。在甲图中,表示DNA的是 ______ (填序号)。
(2)在乙图中,染色体上的A和a表示基因。若父亲为无耳垂(基因组成为aa),母亲为有耳垂(基因组成为AA),子代表现的性状为 ______ 耳垂。
(3)请绘制乙图精子中的染色体,正确表示遗传物质的传递过程。
28.5月,长沙某中学开展了主题为“爱农兴农”的研学实践活动,同学们分成若干项目小组,对研学基地常见农作物的形态结构、种植方式和生长过程等情况展开研究。某项目小组以辣椒为研究对象,将部分研究内容记录如下:
(1)形态结构:辣椒植株高约30~40厘米,其中①为花,②为果实,③为 ______ ,属于被子植物。从开花到结出辣椒,需要经历传粉和 ______ 两个过程。
(2)种植方式:采用双行种植,株行距约为35厘米,合理的行距可避免叶片相互遮挡。能充分利用 ______ 。
(3)生长过程:辣椒生长过程中要注意中耕除草、科学施肥和防治病虫害。
①科学施肥能为辣椒植株的生长提供 ______ ,提高辣椒的产量和品质。
②基地菜农常用苏云金杆菌、白僵菌等生物杀虫剂防治病虫害,这种防治方式属于 ______ ,能减少农药污染。
(4)拓展延伸:该项目小组查询资料发现,长沙地区的辣椒种植在“垄”上,而西北地区的辣椒种植在“沟”里(如图所示),且这种农作物种植方式的差异自古有之,古称“畎亩法”。分析以上两地种植方式差异的原因。 ______ 。
29.每到夏季,蚊子叮咬就成为人们生活的一大困扰。蚊子吸血除了引起身体不适,还会造成多种疾病传播,危害人类健康。蚊子为什么吸血?某同学查阅资料获得以下信息:
新羽化雌蚊在不同情况下的生长、产卵及孵化情况
(1)由资料可知,蚊子的发育方式为变态发育中的 ______ 。
(2)据资料推测,雌蚊吸血除了从血液中获得 ______ 以满足正常生命活动需求外,还是 ______ 的必需。
(3)通过药物灭蚊、驱蚊等措施防止蚊虫叮咬,能有效预防疾病的传播。这属于传染病预防措施中的 ______ 。
(4)某地监测发现,5年内某常用灭蚊剂对蚊子的致死率从最初的90.1%逐步下降到46.7%,分析产生这种现象的原因。 ______ 。
三、识图作答题:本大题共2小题,共10分。
30.如图从呼吸、运动和生殖三个方面对鲫鱼(鱼类)和蜥蜴(爬行动物)进行了比较,据图回答:
(1)补充相关内容:① ______ ,② ______ ,③ ______ 。
(2)蜥蜴的卵外有坚韧的 ______ ,具有保护作用,并能减少水分的丢失。
(3)在生物进化的历程中,鱼类与爬行动物之间有一个过渡类群,为 ______ 动物。
31.如图为某同学在校园科技节上的参赛作品——血液循环演示模型,其中单向阀模拟瓣膜(箭头表示液体流动方向),软管模拟与心脏相连的血管,装置内的红墨水模拟血液。据图回答:
演示过程
1.同时挤压两个橡皮球,红墨水从橡皮球经红色软管流出进入烧杯;
2.同时松开两个橡皮球,红墨水从烧杯经蓝色软管流入橡皮球。
(1)模型中的橡皮球弹性较大,能很好地模拟心脏的 ______ 和舒张过程。若蓝色软管1模拟肺静脉,则红色软管2模拟 ______ 。
(2)在演示过程中,同时松开两个橡皮球,单向阀A打开,单向阀B ______ (填“打开”或“关闭”),模拟血液由静脉回流入心脏。
(3)指导老师指出该模型中的心脏结构不完整,可进一步完善。模型中缺少的心脏结构及应补充的位置是: ______ 。
四、实验探究题:本大题共2小题,共10分。
32.绿萝是一种室内观叶花卉,常用水培扦插进行繁殖。为找到绿萝水培扦插的最好方法,研究小组将若干长势良好的绿萝插条用不同溶液处理后,放置在光照培养箱中进行水培,定期测量并记录根的数量和长度。一个月后结果如下表所示:
(1)用绿萝插条进行水培扦插,这种生殖方式属于 ______ 。
(2)实验中有一组用清水处理的目的是 ______ 。光照培养箱在通风条件下需设置好恰当的光照强度、光照时间、 ______ 和湿度等条件,满足绿萝正常的生长需求。
(3)实验结论:该生根粉溶液在一定浓度范围内能促进绿萝生根,在 ______ 毫克/升左右效果最好,但浓度过高会 ______ 绿萝生根。
33.作为顶级捕食者,长江江豚成为长江生态系统健康与否的指示物种,受到极大的关注。2022年9月,我国启动了第四次长江江豚科学考察,四次考察结果如下表所示:
( 1)长江江豚需要浮出水面进行呼吸,考察队员一般用肉眼和 ______ (填“放大镜”“显微镜”或“望远镜”)进行观察监测,除此之外,考察队员还使用了水下声学监测、环境DNA监测等方法,使用多种方法监测的目的是 ________________________________ 。
(2)据表可知,近5年长江江豚总数量逐渐 ______ 。这得益于在“长江大保护”理念的指引下,长江十年禁渔和《长江保护法》等措施的施行,保护了长江江豚的 _______________ 。
(3)据表绘制2006~2022年洞庭湖长江江豚数量变化的曲线图。
五、资料分析题:本大题共1小题,共6分。
34.俗话说“行得正,坐得端”。但目前,我国儿童青少年脊柱侧弯(脊柱异常弯曲)人数已超过500万,并且还在以每年30万左右的速度递增,脊柱侧弯已经继肥胖、近视之后,成为危害我国儿童青少年健康的第三大疾病。
资料一:脊柱位于身体背部,由颈椎、胸椎、腰椎、骶骨、尾骨和椎间盘等连接而成,是人体躯干的支架,椎骨内有椎孔,椎孔连成椎管,容纳脊髓。
资料二:儿童青少年由于频繁使用电子产品和长期伏案低头时的不良姿势,会使脊柱两侧肌肉受力不均衡,容易导致脊柱侧弯,而体育锻炼能减少脊柱侧弯的发生。
(1)从资料可知,脊柱是人体 ______ 系统的重要组成部分,也与神经系统密切相关。其内的脊髓是神经系统的中枢部分,能对某些刺激产生有规律的反应,还能将对这些刺激的反应 ______ 到大脑。
(2)脊柱侧弯会影响儿童青少年脊柱的外形及功能,还会影响其它生理健康。如胸椎畸形会导致胸廓受到挤压,胸腔容积变小,从而影响__________________ 功能。
(3)“每个人都是自己健康的第一责任人”,儿童青少年除坚持科学的身体锻炼,保持正确的站、坐姿势外,还需适当增加 ______ 和维生素D的摄入,保证脊柱的健康发育。
(4)有人推测“脊柱侧弯人群往往也是近视的高发人群”。请设计探究方案验证这种观点(仅需写出科学方法和需要获取的证据)。 __________________________________________________________________________________ 。
答案和解析
1.【答案】D
【解析】解:“水稻种子萌发时,根会向含有水的土壤生长”,是因为生物能对外界刺激作出反应现象,根向有水的土壤生长,吸收生长所必须的水分而得以存活,这体现了生物基本特征之一:生物能对外界刺激作出反应,ABC不符合题意,D符合题意。
故选:D。
生物具有以下特征:(1)生物的生活需要营养。(2)生物能够进行呼吸。(3)生物能排出体内产生的废物。(4)生物能够对外界刺激作出反应。(5)生物能够生长和繁殖。(6)除病毒外,生物都是由细胞构成的。
解答此类题目的关键是理解生物的特征。
2.【答案】D
【解析】解:细菌和真菌等营腐生生活的微生物,它们能将动植物残体中的有机物分解成无机物归还无机环境,促进了物质的循环,沼气池中的某些细菌能分解农作物秸秆和人畜粪尿中的有机物并产生甲烷。这些细菌属于生态系统组成成分中的分解者。
故选:D。
生态系统包括生物成分和非生物成分,生物成分包括生产者、消费者和分解者,生产者主要指绿色植物,能够通过光合作用制造有机物,为自身和生物圈中的其他生物提供物质和能量;消费者主要指各种动物,在促进生物圈中的物质循环起重要作用;分解者指的是细菌、真菌等营腐生生活的微生物,它们将动植物残体等含有的有机物分解成简单的无机物,归还到无机环境中,促进了物质的循环。
熟练掌握植物、动物和细菌、真菌在生态系统中的角色是答题关键。
3.【答案】C
【解析】解:A、草原生态系统分布在干旱地区,年降雨量少很。缺乏高大的植物,动植物种类虽然比森林生态系统少,但依然是非常丰富的。“稻花香里说三年,听取蛙声一片”,描述的不是草原生态系统,A错误。
B、森林生态系统分布在较湿润的地区,动植物种类繁多,“稻花香里说丰年,听取蛙声一片”,描述的不是森林生态系统,B错误。
C、农田生态系统是人工建立的生态系统,其主要特点是人的作用非常关键,人们种植的各种农作物是这一生态系统的主要成员。农田中的动植物种类较少,群落的结构单一,食物链单一且不完善,“稻花香里说丰年,听取蛙声一片”,描述的生态系统是农田生态系统,C正确。
D、海洋生态系统中的植物绝大部分是微小的浮游植物,动物种类很多,大都能在水中游动,“稻花香里说丰年,听取蛙声一片”,描述的不是海洋生态系统,D错误。
故选:C。
生态系统是指在一定的地域内,生物与环境构成的统一的整体.“稻花香里说丰年,听取蛙声一片”,水稻是生产者,青蛙是消费者。
熟练掌握多种多样的生态系统有森林生态系统、草原生态系统、农田生态系统、海洋生态系统、城市生态系统等及其特点是答题关键。
4.【答案】B
【解析】解:皮肤能阻止皮肤表面的细菌、真菌侵入,并有抑菌、杀菌作用。当皮肤大面积损伤时,人体极易感染病菌,这体现了皮肤的防御功能。
故选:B。
人体皮肤的结构包括表皮和真皮,表皮位于皮肤表皮,有上皮组织构成,真皮位于表皮的下方,由结缔组织构成。皮肤上有毛发、汗腺、皮脂腺、指(趾)甲等附属物.皮肤的功能有保护、分泌和排泄、调节体温、感受外界刺激和再生等。
掌握皮肤的结构和功能相适应的特点是解决本题的关键。
5.【答案】C
【解析】解:ABD、水杉、水松、百花山葡萄都用种子繁殖,因此它们都可以用种质库保存种子的方式进行保护,ABD不符合题意;
C、光叶蕨属于蕨类植物,用孢子繁殖,因此不能用种质库保存种子的方式进行保护,C符合题意。
故选:C。
绿色植物可以分成四大类群:藻类植物、苔藓植物、蕨类植物和种子植物。其中藻类植物、苔藓植物、蕨类植物都用孢子繁殖,属于孢子植物。
解题的关键是掌握植物的分类。
6.【答案】C
【解析】解:A.光合作用是绿色植物在叶绿体里利用光能把二氧化碳和水合成有机物,释放氧气,同时把光能转变成化学能储存在合成的有机物中的过程,不会影响空气的湿度,A错误。
B.细胞内有机物在氧的参与下被分解成二氧化碳和水,同时释放能量的过程,叫呼吸作用,呼吸作用不会影响空气的湿度,B错误。
C.蒸腾作用是水分从活的植物体内以水蒸气的状态散失到大气中的过程,植物的蒸腾作用散失的水分约占植物吸收水的99%,蒸腾作用为大气提供大量的水蒸气,增加空气湿度,降雨量增多。在裸地、灌丛和树林中,由于树林中参与蒸腾作用的植物的面积大,故树林的湿度最大,C正确。
D.植物体内有导管,具有输导作用,能吸收水和无机盐,不会影响空气的湿度,D错误。
故选:C。
蒸腾作用是水分从活的植物体内以水蒸气的状态散失到大气中的过程。
熟练掌握植物三大生理作用的意义是解题的关键。
7.【答案】A
【解析】解:种子烘干后,水分减少,可防止种子萌发,同时水分减少也不利于微生物的生长和繁殖,可防止种子霉变,此外种子烘干后呼吸作用受到抑制,有机物消耗减少,因此有利于粮食的储存。
故选:A。
(1)种子的萌发的环境条件为一定的水分、适宜的温度和充足的空气。
(2)一般情况下,呼吸作用的强弱主要受温度、水分、氧气、二氧化碳浓度等条件的影响。
解题的关键是识记并理解种子萌发的条件及影响呼吸作用的因素。
8.【答案】C
【解析】解:青春期的男孩和女孩由于生理上的变化,心理上也发生着明显的变化,生活中常常会有较多的心理矛盾,青春期的心理矛盾是很正常的,要正确对待和及时处理以及疏导心理矛盾,遇到一些问题要经常与家长、老师交流思想,接受指导,不能觉着自己长大了,就不想和家长交流。同时性心理的产生是人体发育的一个组成部分,应培养健康的性心理而不是抑制性心理,要正确处理和异性的关系,男、女同学互相帮助,集中精力学习,若跟同学闹矛盾了,主动找同学谈,积极的参加各种文体活动和社会活动,健康的度过这人生的金色年华。可见C正确。
故选:C。
青春期心理变化:①有了强烈的独立的意识、叛逆性,遇到挫折又有依赖性,渴望得到家长和老师的关怀;②内心世界逐渐复杂,有的事情不想跟家长交流;③随着身体的发育,性意识也开始萌动,常表现为从初期的与异性疏远,到逐渐愿意与异性接近,或对异性产生朦胧的依恋。这些都是正常的心理变化。
解答此题的关键是知道青春期心理的变化。
9.【答案】B
【解析】解:A、唾液腺才能分泌唾液,不符合题意。
B、牙齿能切断和磨碎食物,属于物理性消化,符合题意。
C、舌搅拌食物,使食物与唾液充分混合,不符合题意。
D、舌上的味蕾可以感受到多种味道的刺激,不符合题意。
故选:B。
消化系统的组成包括消化道和消化腺两部分。消化道包括口腔、咽、食道、胃、小肠、大肠、肛门;消化腺包括:肠腺、胰腺、胃腺等。
掌握消化系统的组成和功能是解答本题的关键。
10.【答案】D
【解析】解:A、发芽的土豆里面含有大量的毒素,如果过量食用了发芽的土豆,就可能出现中毒现象,不符合食品安全要求。
B、未知的野生蘑菇有可能有毒,不能食用,不符合食品安全要求。
C、“三无”辣条,可能含有有害物质,对人体健康无益,不符合食品安全要求。
D、经检疫合格的肉类食品可以防止寄生虫、细菌等疾病的传播,有利于保证肉类的质量,符合食品安全要求。
故选:D。
食品安全包括两个方面的内容:一是食品原料的成分和质量问题,二是食品在生产、加工、运输、销售过程中人为的改变其性质而生产的安全问题。
食品安全是关乎人们健康与否的大事,多以选择题或是材料题的形式出现,难度一般。
11.【答案】A
【解析】解:鼻是呼吸系统的通道之一,鼻腔内有鼻毛,可以阻挡空气中灰尘的进入,对空气有清洁作用;鼻黏膜分泌的黏液,可以湿润空气和粘住灰尘,对空气有清洁和湿润作用;鼻黏膜内分布着毛细血管,可以温暖空气。北欧人的鼻子比较大,使鼻腔较长,让气体在鼻腔内停留时间更长,这有利于对吸入寒冷空气温暖、湿润、清洁作用,是与其生活环境相适应的。外界寒冷干燥的空气,经过呼吸道到达肺部时温度可升到37℃,这说明呼吸道能温暖空气,可见选项A正确。
故选:A。
呼吸系统由呼吸道和肺组成。呼吸道由鼻腔、咽、喉、气管、支气管组成。是气体进入肺的通道。肺是呼吸系统的主要器官,是进行气体交换的场所。
理解生物体的形态结构特点都是与其生活环境相适应的。
12~13.【答案】B、B
【解析】1. 解:胎儿生活在子宫内半透明的羊水中,通过胎盘与母体进行物质交换,胎儿通过脐带和胎盘从母体获得所需要的营养物质和氧气,胎儿产生的二氧化碳等废物,也是通过胎盘经母体排出体外的。故胎盘是胎儿与母体之间进行物质交换的器官。
故选:B。
胎盘是哺乳动物妊娠期间由胚胎的胚膜和母体子宫内膜联合长成的母子间交换物质的过渡性器官。胎儿在子宫中发育,依靠胎盘从母体取得营养,而双方保持相当的独立性。
本题主要考查了对胚胎发育过程和所需营养的理解认识,胚胎的发育过程中的相关问题是考查的重点内容之一,注意熟练掌握。
2. 解:胎儿靠脐带与母体相连。脐带包含二条脐动脉和一条脐静脉。含较高氧和营养物质的母体血液由胎盘进入脐静脉,由脐静脉进入胎儿体内,经过全身循环,将交换过的含氧较低和含代谢产物的血经脐动脉送回胎盘。所以脐静脉内流动脉血,脐动脉内流静脉血,脐静脉中血液成分特点是氧含量较高,营养物质较丰富。B符合题意。
故选:B。
动脉血是指含氧量高,氧气与血红蛋白结合,颜色鲜红的血液;静脉血是指含氧量低,氧气与血红蛋白分离,颜色暗红的血液.因此动脉血与静脉血的区分是氧含量高低。
本题考查的是血液流经某器官后,血液成分的变化,或根据与之相连的血管或血液成分的变化,判断器官名称。解决问题的关键是明确器官的功能。
14.【答案】D
【解析】解:肾是泌尿系统的主要器官,形成尿液的器官,因此通过尿常规化验结果直接反映的是肾脏的健康状况。
故选:D。
(1)肺是呼吸系统的主要器官,是气体交换的主要场所;
(2)心脏是血液循环的动力器官;
(3)小肠是消化和吸收的主要场所;
(4)肾是形成尿液的器官
解题的关键是掌握人体各个器官的主要功能。
15.【答案】C
【解析】解:物像只有落在视网膜上,才能看到清晰的物体。眼球中晶状体的曲度大小可以调节,晶状体的曲度较大时可以看清近处的物体,曲度较小时可以看清近处的物体。所以在进行乒乓球运动时,眼球中能折射光线,让远近不同的乒乓球在视网膜上清晰成像的主要结构是晶状体。C正确。
故选:C。
外界物体反射来的光线,依次经过角膜、瞳孔、晶状体和玻璃体等的折射,最终在视网膜上形成一个倒立的物像。视网膜上的感光细胞接受物像刺激,产生神经冲动,然后通过视神经传递到大脑皮层的视觉中枢形成视觉。
解答此题的关键是明确眼球的结构及其功能和视觉的形成过程。
16.【答案】C
【解析】解:生长激素的作用是促进人体的生长发育,幼年时分泌过少会患侏儒症,身体矮小但智力正常。故某人身材矮小、生长迟缓,应检测的是生长激素。
故选:C。
激素是由内分泌腺的腺细胞所分泌的、对人体有特殊作用的化学物质,它在血液中含量极少,但是对人体的新陈代谢、生长发育和生殖等生理活动,却起着重要的调节作用。人体内激素分泌过多或过少,都会使人患病。
掌握激素的作用及缺乏症是解答本题的关键。
17.【答案】B
【解析】解:穿花蛱蝶深深见,点水蜻蜓款款飞,诗中描述的两种动物分别是蝴蝶、蜻蜓。
A、蝴蝶、蜻蜓体内都没有脊椎骨组成的脊柱,属于无脊椎动物,A错误;
B、蝴蝶、蜻蜓的身体都分为头部、胸部和腹部,其中胸部有两对翅,三对足,属于昆虫,B正确;
C、蝴蝶、蜻蜓都有口有肛门,C错误;
D、蝴蝶、蜻蜓身体都呈左右对称,D错误。
故选:B。
节肢动物的身体有许多体节构成,并且分部,体表有外骨骼,可以起到保护和支持,以及减少体内水分的散失的作用,触角和足也分节。
熟练掌握节肢动物的特征,即可答题,为基础题目。
18.【答案】A
【解析】解:动物通过动作、声音、气味、分泌物(性外激素)进行信息交流。长尾黑颚猴发现蛇时,会发出警戒声,以提醒同伴躲避,这是长尾黑颚猴通过声音与其他同类进行信息交流。
故选:A。
动物通讯是动物间的信息交流,常表现为一个动物借助自身行为或身体标志作用于其他动物(同种或异种)的感觉器官从而改变后者的行为。
解答此题要掌握动物通讯的特点。
19.【答案】C
【解析】解:动物在生物圈中的三大作用:①动物在生态平衡中起着重要的作用;例如“剿灭麻雀”会使一些农作物害虫的数量增加,从而使农作物受到伤害。②动物能促进生态系统的物质循环;动物不能自己制造有机物,直接或间接地以植物为食,叫做消费者,消费者自身的代谢活动促进了物质循环的进行。③动物帮助植物传粉、传播种子。动物能够帮助植物传播果实和种子,有利于扩大植物的分布范围。松鼠储存的松子在条件适宜时会萌发,这体现了动物在生物圈中的作用是帮助传播种子。
故选:C。
动物在自然界中作用是:维持自然界中生态平衡,促进生态系统的物质循环,帮助植物传粉、传播种子。
回答此题的关键是明确动物在生物圈中的作用。
20.【答案】A
【解析】解:制酸奶的步骤包括:灭菌、冷却、接种、发酵。自制酸奶时,需在牛奶中加入带活菌种的酸奶。加入酸奶的主要目的是接种,即接种乳酸菌。A正确。
故选:A。
制酸奶的步骤包括:灭菌、冷却、接种、发酵。
解答此题的关键是明确发酵技术在食品制作中的应用。
21.【答案】A
【解析】解:由分析知道:病毒无细胞结构,只有蛋白质的外壳和内部的遗传物质组成。
故选:A。
生物共有五类,动物、植物、真菌、细菌、病毒,五类生物中,只有病毒没有细胞结构。病毒没有细胞结构,由蛋白质的外壳和内部的遗传物质组成。
解答此类题目的关键是理解掌握只有病毒没有细胞结。
22.【答案】C
【解析】解:A、及时举报破坏环境行为,能够防止环境被破坏,有利于维护生态安全。A不符合题意。
B、不捡拾野生鸟卵,能够保护生物多样性,有利于维护生态安全。B不符合题意。
C、随意放生购买的巴西龟,巴西龟会由于不适应环境而死亡,或由于没有天敌大量繁殖造成外来生物入侵,不利于维护生态安全。C符合题意。
D、不食用野生动物,能够减少人类对野生动物的捕杀,保护生物多样性,有利于维护生态安全。D不符合题意。
故选:C。
人类对资源的不合理开发和利用所导致的生态破坏和环境污染相互影响、相互作用,彼此重叠发生,形成所谓的“复合效应”,严重威胁着人类和其他生物的生存。因此,人类对资源的利用要科学合理、权衡利弊,既要考虑短期效益,更要考虑长远影响。
解答此题的关键是明确人类活动对环境的影响。
23.【答案】D
【解析】解:转基因技术是指运用科学手段从某种生物中提取所需要的基因,将其转入另一种生物中,使与另一种生物的基因进行重组,从而培育出转基因生物。园艺师将无害的病毒基因转移到郁金香中,使花色格外艳丽,这种技术叫转基因技术。
故选:D。
现代生物技术一般包括基因工程、细胞工程、酶工程、发酵工程和蛋白质工程;克隆技术属于细胞工程,转基因技术属于基因工程。
解答此类题目的关键是熟知生物技术的应用和实例。
24.【答案】D
【解析】解:哺乳动物通过哺乳,大大提高了后代成活率;鸟类具有育雏行为,幼鸟受到亲鸟的喂养,能提高后代成活率。
故选:D。
鸟类的生殖和发育一般包括:求偶、交配、筑巢、产卵、孵卵和育雏等过程。
掌握鸟类的生殖发育特点是解题的关键。
25.【答案】A
【解析】解:物按照是否需要职业医师或者职业助理医师的处方进行购买而分为处方药和非处方药。根据病情需要,要正确选择药物的品种、剂量和服用时间等。在使用之前,都应该仔细阅读使用说明书,了解药物的主要成分、适应症、用法与用量、药品规格、注意事项、生产日期和有效期等,以确保用药安全。不能病情稍有好转,不适感觉明显减轻时就不再用药;不能短时间内频繁更换药物品种;不能使用剂量随意加大。因此,与安全用药无关的是药品价格。故A符合题意。
故选:A。
安全用药是指根据病情需要,正确选择药物的品种、剂量和服用时间等,以充分发挥最佳效果,尽量避免药物对人体产生的不良作用或危害。
解答此题的关键是掌握安全用药的概念。
26.【答案】细胞核 碘液 细胞膜 细胞壁 保护
【解析】解:(1)细胞中都有一个能被碘液染成深色的近似球形的结构是①细胞核,内含遗传物质,它是整个细胞的控制中心。
(2)细胞膜具保护和控制物质进出的作用。
(3)洋葱鳞片叶内表皮细胞的结构:细胞壁、细胞膜、细胞质、细胞核和液泡,人的口腔上皮细胞的结构:细胞膜、细胞质、细胞核。两者相比,人的口腔上皮细胞没有液泡和细胞壁。
(4)由图1洋葱鳞片叶内表皮细胞构成的组织是保护组织,它具有保护作用。由图2口腔上皮细胞构成的组织是上皮组织,它具有保护作用。
故答案为:
(1)细胞核;碘液
(2)细胞膜
(3)细胞壁
(4)保护
植物细胞内有细胞壁、液泡和叶绿体,而动物细胞内没有细胞壁、液泡和叶绿体。图中:①细胞核、②细胞膜。
掌握动植物细胞的结构特点是解题的关键。
27.【答案】蛋白质 ③ 有
【解析】解:(1)染色体是由DNA和蛋白质两种物质组成,DNA是由两条长链组成,图中表示DNA的是序号③,具有规则的结构,具有规则的双螺旋结构。
(2)父亲为无耳垂(基因组成为aa),母亲为有耳垂(基因组成为AA),aa×AA→Aa,孩子一定有耳垂。
(3)体细胞中染色体是成对存在,在形成精子和卵细胞的细胞分裂过程中,染色体都要减少一半。而且不是任意的一半,是每对染色体中各有一条进入精子和卵细胞。生殖细胞中的染色体数是体细胞中的一半,成单存在。当精子和卵细胞结合形成受精卵时,染色体又恢复到原来的水平,一条来自父方,一条来自母方。乙图精子中的染色体绘制如下:
。
故答案为:
(1)蛋白质;③
(2)有
(3)
(1)在生物的体细胞中,染色体是成对存在的,基因也是成对存在的,分别位于成对的染色体上;在形成生殖细胞的过程中,成对的染色体分开,每对染色体中的一条进入精子或卵细胞中,基因也随着染色体的分离而进入不同的生殖细胞中。
(2)甲图中:①染色体,②蛋白质,③DNA.
解答此类题目的关键是牢固掌握遗传和变异基础知识。
28.【答案】种子 受精 光照 无机盐 生物防治 两地气候存在差异。长沙地区雨水多,“垄”上地势高,排水快,有利于辣椒根部的呼吸;西北地区干旱少雨,“沟”里水分更充足
【解析】解:(1)被子植物的种子外面有果皮包被。③为种子,属于被子植物。绿色开花植物要形成果实和种子,必须经过传粉和受精两个过程。所以从开花到结出辣椒,需要经历传粉和受精两个过程。
(2)种植方式:采用双行种植,株行距约为35厘米,合理的行距可避免叶片相互遮挡。光是光合作用的必要条件,这样种植能充分利用光照,增强作物的光合作用,以增加产量。
(3)①植物生活需要无机盐。科学施肥能为辣椒植株的生长提供无机盐,提高辣椒的产量和品质。
②基地菜农常用苏云金杆菌、白僵菌等生物杀虫剂防治病虫害,这种防治方式属于以虫治虫的生物防治,能减少农药污染,有利于保护生态环境。
(4)拓展延伸:该项目小组查询资料发现,长沙地区的辣椒种植在“垄”上,而西北地区的辣椒种植在“沟”里(如图所示),且这种农作物种植方式的差异自古有之,古称“畎亩法”。以上两地种植方式存在差异的原因是:两地气候存在差异。长沙地区雨水多,“垄”上地势高,排水快,有利于辣椒根部的呼吸;西北地区干旱少雨,“沟”里水分更充足。
故答案为:(1)种子;受精
(2)光照
(3)无机盐生物;防治
(4)两地气候存在差异。长沙地区雨水多,“垄”上地势高,排水快,有利于辣椒根部的呼吸;西北地区干旱少雨,“沟”里水分更充足
绿色开花植物要形成果实和种子,必须经过传粉和受精,花粉成熟后散落出来落到雌蕊柱头上,在柱头黏液的刺激下萌发长出花粉管,花粉管穿过花柱,进入子房,一直到达胚珠,同时,花粉管中的两个精子随花粉管的伸长而向下移动,最终进入胚珠内部,花粉管顶端破裂,两个精子释放出来,一个精子与胚珠中的卵细胞相融合形成受精卵,另一个精子与胚珠中的两个极核相融合,形成受精极核,受精作用完成后,子房继续发育成果实,其中子房壁发育成果皮,胚珠发育成种子,受精卵发育成种子的胚,受精的中央细胞发育成胚乳。
解答此题的关键是明确开花和结果的过程及无机盐的类型及其对植物的作用。
29.【答案】完全变态发育 营养物质 产卵 切断传播途径 蚊子群体中存在抗药性变异个体,经过灭蚊剂的不断选择,抗药性个体比例逐渐增大,灭蚊剂的致死率不断下降
【解析】解:(1)由资料可知,蚊子的发育过程经过“卵→幼虫→蛹→成虫”四个时期,这样的变态发育称为完全变态发育。
(2)据资料推测,雌蚊吸血除了从血液中获得营养物质以满足正常生命活动需求外,还是产卵的必需。
(3)传染病的预防措施包括控制传染源、切断传播途径、保护易感人群等措施。通过药物灭蚊、驱蚊等措施防止蚊虫叮咬,能有效预防疾病的传播。这属于传染病预防措施中的切断传播途径。
(4)某地监测发现,5年内某常用灭蚊剂对蚊子的致死率从最初的90.1%逐步下降到46.7%,分析产生这种现象的原因:蚊子群体中存在抗药性变异个体,经过灭蚊剂的不断选择,抗药性个体比例逐渐增大,灭蚊剂的致死率不断下降。
故答案为:(1)完全变态发育;
(2)营养物质;产卵;
(3)切断传播途径;
(4)蚊子群体中存在抗药性变异个体,经过灭蚊剂的不断选择,抗药性个体比例逐渐增大,灭蚊剂的致死率不断下降。
1.昆虫经过“卵→幼虫→蛹→成虫”四个时期,这样的变态发育称为完全变态发育。
2.传染病的预防措施包括控制传染源、切断传播途径、保护易感人群等措施。
掌握完全变态发育的含义及传染病预防措施是解题的关键。
30.【答案】(1)肺; 游泳; 陆地。
(2)卵壳。
(3)两栖。
【解析】解:(1)(2)鲫鱼生活在水中,体表覆盖鳞片,可以减少水的阻力,用鳃呼吸,用鳍游泳。蜥蜴属于爬行动物,其适应环境的特征包括:体表覆盖有角质的鳞片,完全用肺进行呼吸,卵外有坚韧的卵壳保护,这些特点使蜥蜴适于陆地生活。
(3)脊椎动物的进化历程:原始鱼类→原始两栖类→原始爬行类→原始鸟类、哺乳类。因此,在生物进化的历程中,鱼类与爬行动物之间有一个过渡类群,为两栖动物。
故答案为:(1)肺;游泳;陆地。
(2)卵壳。
(3)两栖。
1.爬行动物的主要特征:体表覆盖角质鳞片或甲,用肺呼吸,体温不恒定。体内受精,卵生或少数卵胎生。
2.鱼类的特征:生活在水中,体表大都覆盖有鳞片,减少水的阻力,用鳃呼吸,用鳍游泳,靠尾部和躯干部的左右摆动和鳍的协调作用来不断向前游动。
明确鱼类和爬行动物的主要特征是解答本题的关键。
31.【答案】(1)收缩; 主动脉;
(2)关闭;
(3)心房; 蓝色软管和单向阀A之间。
【解析】解:(1)心脏主要是由肌肉组织构成,能够收缩和舒张。模型中的橡皮球弹性较大,能很好地模拟心脏的收缩和舒张过程。观血液循环途径图可知:若蓝色软管1模拟肺静脉,则红色软管2模拟主动脉。
(2)在演示过程中,同时松开两个橡皮球,表示心脏舒张,血液由静脉流回心房,这时,房室瓣打开,动脉瓣关闭。因此,单向阀A打开,单向阀B 关闭,模拟血液由静脉回流入心脏。
(3)心脏由心房和心室组成,模型只模拟了心室,因此,模型中应蓝色软管和单向阀A之间,加上心房。
故答案为:(1)收缩;主动脉;
(2)关闭;
(3)心房;蓝色软管和单向阀A之间。
血液循环途径如图:
掌握心脏的结构及血液循环途径是解题的关键。
32.【答案】无性生殖 进行对照 温度 20 抑制
【解析】解:(1)绿萝插条进行水培扦插没有经过两性生殖细胞的结合,由母体直接产生新个体,属于无性生殖。
(2)对照实验是在研究一种条件对研究对象的影响时,所进行的除了这种条件不同外,其他条件都相同的实验,这个不同的条件,就是唯一变量。因此,实验中有一组用清水处理的目的是形成对照,光照培养箱在通风条件下需设置好恰当的光照强度、光照时间、温度和湿度等条件,满足绿萝正常的生长需求。
(3)从表格中的数据可以看出生根粉溶液浓度在20毫克/升左右效果最好,根平均生长长度是7.32;且随着浓度的增加生长速度逐渐降低,可见浓度过高会抑制绿萝生根。
故答案为:(1)无性生殖
(2)进行对照;温度
(3)20;抑制
1、无性生殖:不经过两性生殖细胞的结合,由母体直接产生新个体,这种生殖方式称为无性生殖。
2、对照实验是在研究一种条件对研究对象的影响时,所进行的除了这种条件不同外,其他条件都相同的实验,这个不同的条件,就是唯一变量。
一般的对实验变量进行处理的,就是实验组,没有对实验变量进行处理的就是对照组。为确保实验组、对照组实验结果的合理性,对影响实验的其他相关因素应设置均处于相同且理想状态,这样做的目的是控制单一变量,便于排除其它因素对实验结果的影响和干扰。
解答此题的掌握无性生殖的概念和探究实验的一般过程。
33.【答案】(1)望远镜; 使结果全面准确
(2)增加; 栖息环境(栖息地)。
(3)
【解析】解:(1)望远镜是一种光学仪器,通过收集和聚焦光线,使得远处的物体看起来更加清晰和放大。望远镜广泛应用于天文观测、航海导航、地质勘查、生物观察等领域,帮助人们更好地了解和研究远方的事物。可见,长江江豚需要浮出水面进行呼吸,考察队员一般用肉眼和望远镜进行观察监测。除此之外,考察队员还使用了水下声学监测、环境DNA监测等方法,使用多种方法监测的目的是使结果全面准确。(合理即可)
(2)据表可知,近5年(2017年~2022年)长江江豚总数量由 1012头变成1249头,数量是逐渐增加的。这得益于在“长江大保护”理念的指引下,长江十年禁渔和《长江保护法》等措施的施行,保护了长江江豚的栖息环境(栖息地)。动物的栖息地能为动物提供生存的基本条件,即食物、水分和隐蔽地等。
(3)据表中的数据可绘制2006~2022年洞庭湖长江江豚数量变化的曲线图,如下所示:
故答案为:
(1)望远镜;使结果全面准确
(2)增加;栖息环境(栖息地)。
(3)
1.观察法是在自然状态下,研究者按照一定的目的和计划,用自己的感官外加辅助工具,对客观事物进行系统的感知、考察和描述,以发现和验证科学结论。科学观察可以直接用肉眼,也可以借助望远镜、放大镜、显微镜等仪器,或利用照相机、录像机、摄像机等工具,有时还需要测量。
2.调查法是指通过一定的途径,深入实际了解特定事物以获得第一手资料并完成科技活动的方式。
掌握科学的探究方法及能从资料中获取关键信息是解答此题的关键。
34.【答案】(1)运动;传导;
(2)呼吸、循环、心肺;
(3)钙;
(4)通过调查,获取脊柱侧弯人群的近视率和非脊柱侧弯人群的近视率。
【解析】解:(1)运动系统主要包括骨、关节和肌肉。脊柱位于身体背部,由颈椎、胸椎、腰椎、骶骨、尾骨和椎间盘等连接而成,是人体躯干的支架,从资料可知,脊柱是人体运动系统的重要组成部分。脊柱内有脊髓,是神经系统的中枢部分,脊髓具有反射和传导的功能。能对某些刺激产生有规律的反应,还能将对这些刺激的反应传导到大脑。
(2)胸腔内有心脏和肺。胸椎畸形会导致胸廓受到挤压,胸腔容积变小,从而影响呼吸、循环、心肺功能。
(3)无机盐中含有的钙、磷是构成骨骼和牙齿的重要成分,佝偻病是由于体内缺乏维生素D而引起钙、磷代谢障碍和骨骼的病理变化所造成的,儿童时期如果缺乏钙盐,易患佝偻病,成人缺钙易患骨质疏松症,儿童青少年除坚持科学的身体锻炼,保持正确的站、坐姿势外,还需适当增加钙和维生素D的摄入,保证脊柱的健康发育。
(4)有人推测“脊柱侧弯人群往往也是近视的高发人群”。可以通过调查,获取脊柱侧弯人群的近视率和非脊柱侧弯人群的近视率,来验证脊柱侧弯人群往往也是近视的高发人群这一观点。
故答案为:(1)运动;传导;
(2)呼吸、循环、心肺;
(3)钙;
(4)通过调查,获取脊柱侧弯人群的近视率和非脊柱侧弯人群的近视率。
1.运动系统由骨、骨连结、骨骼肌组成,骨连结包括活动连结(关节)、半活动连结(如脊柱)、不活动连结。
2.脊髓的功能是反射和传导。
3.无机盐在人体内的含量不多,仅占体重的4%左右,无机盐对人体也非常重要,它是构成人体组织的重要原料。
此题属于综合题,灵活运用知识是解题的关键。有无雄蚊
食物种类
生长情况
平均产卵数(个)
平均孵化率(%)
有雄蚊
糖水
正常
0
0
血液
正常
46.88
86
无雄蚊
糖水
正常
0
0
血液
正常
11.40
0
处理方式
清水
某生根粉溶液
10毫克/升
20毫克/升
40毫克/升
80毫克/升
平均生根数量(根)
4.4
4.5
5.6
4.3
4.2
根平均长度(厘米)
6.13
6.50
7.32
5.40
4.92
考察时间
长江江豚数量(头)
全流域
长江干流
洞庭湖
鄱阳湖
2006年
1800
1200
150
450
2012年
1045
505
90
450
2017年
1012
445
110
457
2022年
1249
595
162
492
相关试卷
这是一份2023年湖南省衡阳市中考生物试卷(含详细答案解析),共26页。试卷主要包含了选择题,多选题,简答题,实验探究题等内容,欢迎下载使用。
这是一份2023年湖南省长沙市中考生物真题(含解析),共25页。
这是一份2023届湖南省长沙市中考生物专项突破模拟试卷(含解析),共29页。试卷主要包含了选择题,简答题,实验探究题等内容,欢迎下载使用。