


平山县外国语中学2023-2024学年八年级上学期12月第三次学情评估道德与法治试卷(含答案)
展开山西省大同市第一中学 2023-2024学年八年级上学期12月素养评估道德与法治试卷: 这是一份山西省大同市第一中学 2023-2024学年八年级上学期12月素养评估道德与法治试卷,共8页。
河北省平山县外国语中学2022-2023学年八年级上学期期末道德与法治试题: 这是一份河北省平山县外国语中学2022-2023学年八年级上学期期末道德与法治试题,共6页。试卷主要包含了本试卷共6页等内容,欢迎下载使用。
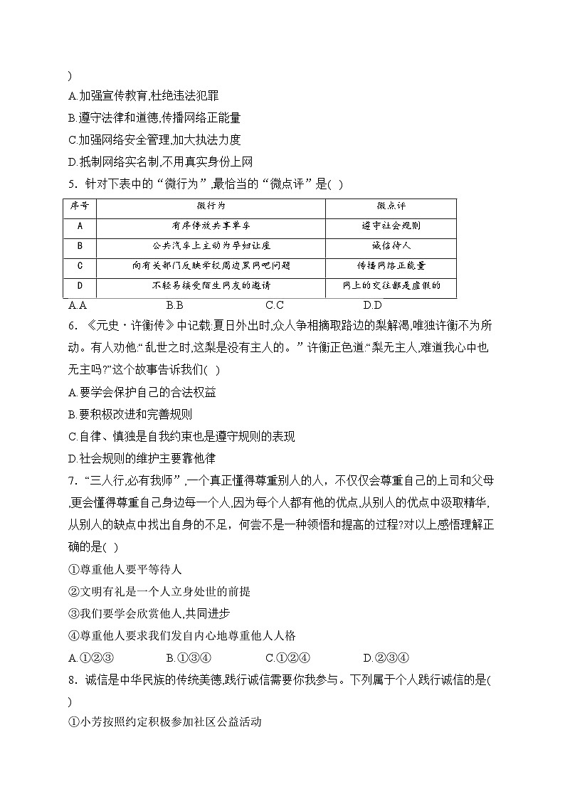
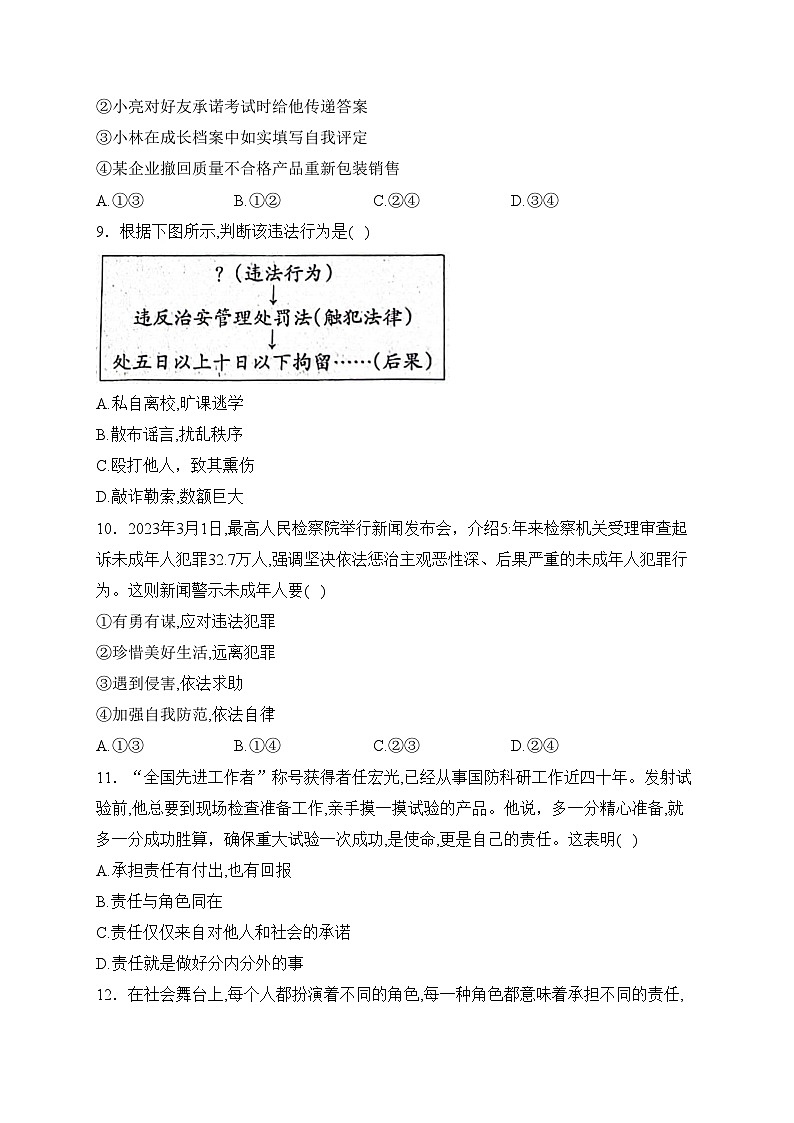
吉林省临江市外国语学校、第三中学、光华中学2023-2024学年七年级上学期第三次月考道德与法治试卷: 这是一份吉林省临江市外国语学校、第三中学、光华中学2023-2024学年七年级上学期第三次月考道德与法治试卷,共3页。