





最新高考物理一轮复习【讲通练透】 第十六章 近代物理(测试)
展开1、有准备的去听,也就是说听课前要先预习,找出不懂的知识、发现问题,带着知识点和问题去听课会有解惑的快乐,也更听得进去,容易掌握;
2、参与交流和互动,不要只是把自己摆在“听”的旁观者,而是“听”的参与者。
3、听要结合写和思考。
4、如果你因为种种原因,出现了那些似懂非懂、不懂的知识,课上或者课后一定要花时间去弄懂。
其次,要学会记忆:
1、要学会整合知识点。把需要学习的信息、掌握的知识分类,做成思维导图或知识点卡片,会让你的大脑、思维条理清醒,方便记忆、温习、掌握。
2、合理用脑。
3、借助高效工具。学习思维导图,思维导图是一种将放射性思考具体化的方法,也是高效整理,促进理解和记忆的方法。最后,要学会总结:
一是要总结考试成绩,通过总结学会正确地看待分数。
1.摸透主干知识 2.能力驾驭高考 3.科技领跑生活
第十六章 近代物理
测试卷
(考试时间:90分钟 试卷满分:100分)
注意事项:
1.本试卷分第I卷(选择题)和第II卷(非选择题)两部分。答卷前,考生务必将自己的班级、姓名、学号填写在试卷上。
2.回答第I卷时,选出每小题答案后,将答案填在选择题上方的答题表中。
3.回答第II卷时,将答案直接写在试卷上。
第Ⅰ卷(选择题 共60分)
一、选择题(共12小题,每小题5分,共60分。在每小题给出的四个选项中,第1-8题只有一项符合题目要求,第9-12题有多项符合题目要求。全部选对的得5分,选对但不全的得3分,有选错的得0分。)
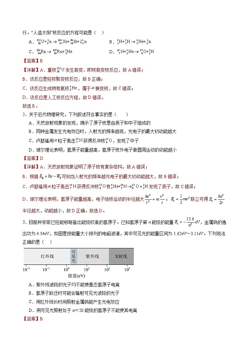
1.我国自主研发的东方超环(EAST))是国际首个全超导托卡马克核聚变实验装置,有“人造太阳”之称。去年,EAST两次刷新世界纪录,实现了可重复的1.2亿摄氏度101秒、7000万摄氏度1056秒的离子体运行。“人造太阳”核反应的方程可能是( )
A.B.
C.D.
【答案】B
【详解】A.重核发生裂变,即核裂变核反应,故A错误;
B.该反应是轻核聚变核反应,故B正确;
C.该反应生成物有氦核,属于衰变核,故C错误;
D.该反应是人工核反应方程,故D错误。
故选B。
2.关于近代物理研究,下列叙述符合事实的是( )
A.天然放射现象的发现,揭示了原子核是由质子和中子组成的
B.同种金属发生光电效应时,入射光的频率越低,光电子的最大初动能越大
C.卢瑟福用粒子轰击获得反冲核,发现了中子
D.玻尔理论表明,氢原子能量越高,氢原子核外电子做圆周运动的动能越小
【答案】D
【详解】A.天然放射现象证明了原子核有复杂结构,故A错误;
B.根据可知当入射光的频率越光电子的最大初动能越大,故B错误;
C.卢瑟福用粒子轰击获得反冲核有发现了质子,故C错误;
D.玻尔理论表明,氢原子能量越高,电子绕核运动的半径越大;联立可得半径越大,动能越小,故D正确。故选D。
3.目前科学家已经能够制备出能级较高的氢原子。已知氢原子第n能级的能量eV,金属钨的逸出功为4.54eV,如图是按能量大小排列的电磁波谱,其中可见光的能量区间为1.62eV~3.11eV。下列说法正确的是( )
A.紫外线波段的光子均不能使基态氢原子电离
B.氢原子跃迁时可能会辐射可见光波段的光子
C.用红外线长时间照射金属钨能产生光电效应
D.用可见光照射处于n=20能级的氢原子不能使其电离
【答案】B
【详解】A.基态氢原子具有的能量为E1=-13.6eV,若基态氢原子电离,则需要吸收的光子能量E≥13.6eV,由题图可知紫外线波段中明显存在光子能量E≥13.6eV的光子,这些光子可以使基态氢原子电离,故A错误;
B.氢原子跃迁时可能会辐射可见光波段的光子,如从2能级到3能级,故B正确;
C.金属钨的逸出功为4.54eV,由题图可知,红外线的光子能量小于4.54eV,故不能让金属钨产生光电效应,故C错误;
D.能级n=20的氢原子能量为由题图可知可见光的光子能量大于0.034eV,故可见光可以使n=20的氢原子失去一个电子变成氢离子,故D错误。故选B。
4.装修石材通常具有一定的辐射,主要是因为其中含有放射性元素氡,氡核()发生一次衰变后生成新核钋(),放出一个粒子X及一个光子。氡的半衰期为天,下列说法正确的是( )
A.X为粒子B.X与光子均属于实物粒子
C.钋核的比结合能比氡核大D.石材中氡经过天会全部衰变完
【答案】C
【详解】A.新核钋()的电荷数比氡核()小2,而质量小4,根据电荷数和质量数守恒,可得放出的粒子X的电荷数为2,质量数为4,是粒子,A错误;
B.光子是电磁波,不是实物粒子,B错误;
C.衰变过程有质量亏损,核子的比结合能变大,C正确;
D.每经过一个半衰期,原子核有半数发生衰变,这个一半是指当前的一半,故经过两个半衰期,氡会剩下四分之一,故D错误。故选C。
5.光子既有能量又有动量,当物体表面对光产生反射或折射时,光的动量被改变,光对物体会产生力的作用。如图所示,一束功率为P的激光束照射到透明介质小球上时,若忽略光的吸收和反射,经两次折射后,光的传播方向改了,则光对介质小球的作用力为(光子的能量E和动量p之间的关系是,其中c为光速( )
A.B.C.D.
【答案】A
【详解】在时间内,有能量的光被介质球折射,其动量为
因光的传播方向改了,即光的动量方向改变了,其动量变化量
所以光束受介质球的作用力为则其反作用力也为。故选A。
6.用紫外光电管制作的火灾报警器的灵敏度非常高,只有当明火中的紫外线照射到光电管的阴极K时才启动报警,因此被称为“火焰发现者”,它对可见光以及太阳光中的紫外线完全没有反应,因此在使用过程中不需要过滤任何可见光。已知光电管内部阴极K的金属材料发生光电效应的极限频率为,太阳光中的紫外线的频率为,明火中的紫外线的频率为,下列说法正确的是( )
A.
B.
C.只有明火照射到阴极K的时间足够长,火灾报警器才启动报警
D.明火中的紫外线照射阴极K,产生的光电子的最大初动能为
【答案】A
【详解】B.光电管对太阳光中的紫外线完全没有反应,说明小于,故B错误;
AD.明火中的紫外线照射到光电管的阴极K时发生光电效应,火灾报警器启动报警,说明大于,产生的光电子的最大初动能为,故A正确,D错误;
C.只要发生火灾,当明火中的紫外线照射到阴极K时,立即就能发生光电效应,火灾报警器立即报警,无须照射足够长时间,故C错误。
故选A。
7.图甲是研究光电效应的实验原理图,阴极由逸出功的金属钙制成。图乙是汞原子的能级图,用汞原子跃迁发出的光子照射阴极,下列说法正确的是( )
A.大量能级的汞原子向低能级跃迁时只能发出4种频率的光
B.从能级跃迁到基态发出的光子波长最长
C.从能级跃迁到能级发出的光子能使金属钙发生光电效应
D.用大量能级跃迁发出的光子照射,要使微安表示数为0,滑片P应向a端移动
【答案】D
【详解】A.大量能级的汞原子向低能级跃迁时只能发出频率的光,故A错误;
B.由公式;;可知光的能量越小,光的波长越长,结合能级图容易知道并不是从能级跃迁到基态发出的光子的能量最小,所以从能级跃迁到基态发出的光子波长不是最长的,故B错误;
C.由可知从能级跃迁到能级发出的光子的能量为2.80eV,小于金属钙的逸出功,所以不能使金属钙发生光电效应,故C错误;
D.大量能级跃迁发出的光子照射,当滑片P应向a端移动,有O点电势比a点的高,所以这时加在光电管的电压为反向电压,即K极加正极。所以有可能使得微安表示数为0,故D正确。故选D。
8.在俄乌冲突中,乌境内扎波罗热核电站多次遭受炮火攻击,严重威胁其周边环境与居民生活。其中扎波罗热核电站利用铀核裂变释放出能量,其主要核反应方程为,如图所示原子核的平均结合能与质量数之间的关系图线,下列说法正确的是( )
A.为了调节中子数目以控制反应速度,核反应堆中需要在铀棒之间插进一些石墨。当反应过于剧烈时,将石墨棒插入深一些,让它多吸收一些中子,链式反应的速度就会慢一些
B.通常把核裂变物质能够发生链式反应的最大体积叫作它的临界体积,相应的质量叫作临界质量
C.两个中子和两个质子结合成核时释放能量约为
D.核的平均核子质量大于核的平均核子质量
【答案】C
【详解】A.为了调节中子数目以控制反应速度,核反应堆中需要在插棒之间插进一些镉棒,当反应过于剧烈时,将镉棒插入深一些,让它多吸收一些中子,链式反应的速度就会慢一些,故A错误;
B.通常把核裂变物质能够发生链式反应的最小体积叫作它的临界体积,相应的质量叫作临界质量,B错误;
C.根据图像可知平均结合能约为,所以两个中子和两个质子结合成核时释放能量约为
故C正确;
D.核的比结合能大于核的比结合能,所以核的平均核子质量小于核的平均核子质量,故D错误。故选C。
9.一定强度的激光(含有三种频率的复色光)沿半径方向入射到半圆形玻璃砖的圆心O点,如图甲所示。现让经过玻璃砖后的A、B、C三束光分别照射相同的光电管的阴极(如图乙所示),其中C光照射时恰好有光电流产生,则( )
A.若用B光照射光电管的阴极,一定有光电子逸出
B.C光比B光更容易发生衍射现象
C.若入射光的入射角从零开始增大,C光比B光先消失
D.若用A光和C光分别照射光电管的阴极,A光照射时逸出的光电子的最大初动能较大
【答案】CD
【详解】由图甲可得,三种频率的光,其中B光和C光为单色光,C光的折射率大,频率高;A光除了BC光的反射光线外,还含有第三种频率的光,为三种光的复合光。
A.根据几何光学知识可知,B光和C光中C光偏折程度较大,C光的折射率大,频率高,C光照射光电管恰好有光电流产生,用B光照射同一光电管,不能发生光电效应,故A错误;
B.因C光的频率大,波长小,则C光比B光更不容易发生衍射现象,选项B错误;
C.根据可知,C光的临界角较小,若入射光的入射角从0开始增大,C光比B光先消失,故C正确;
D.A光为三种频率的复合光,但A光中某频率的光发生了全反射,其临界角最小,折射率最大,频率最大,则A光和C光分别照射,光电管的阴极时,A光打出的光电子的最大初动能较大,故D正确;故选CD。
10.2020年6月23日北斗全球组网卫星的收官之星发射成功,其中“北斗三号”采用星载氢原子钟,通过氢原子的能级跃迁而产生的电磁波校准时钟。氢原子的部分能级结构如图所示,则( )
A.氢原子的核外电子在离原子核较近的地方出现的概率较小
B.用11eV的光子照射,能使处于基态的氢原子跃迁到激发态
C.用4eV的光子照射处于n = 2激发态的氢原子,可以使之电离
D.氢原子由基态跃迁到激发态后,核外电子动能减小,原子的电势能增大
【答案】CD
【详解】A.氢原子的核外电子在离原子核近的地方,概率大,A错误;
B.让基态的氢原子跃迁到激发态,至少需要的能量是E = E2-E1 = -3.4eV-(-13.6)eV = 10.2eV
或者E′ = E3-E1 = -1.51eV-(-13.6)eV = 12.09eV则11eV不满足两能级间的差值,不能使处于基态的氢原子跃迁到激发态,B错误;
C.若使处于n = 2激发态的氢原子,光子的能量至少为3.4eV,用4eV的光子照射,可以使之电离,C正确;
D.氢原子由基态跃迁到激发态后,核外电子运动到离原子核更远的地方,动能减小,原子的电势能增大,D正确。故选CD。
11.2023年8月24日,日本政府正式向海洋排放福岛第一核电站的核废水。核废水中的发生衰变时的核反应方程为,该核反应过程中放出的能量为Q。设的比结合能为,的比结合能为,X的比结合能为,已知光在真空中的传播速度为c,则下列说法正确的是( )
A.在该核反应方程中,X表示粒子
B.该核反应过程中放出的能量
C.该核反应过程中的质量亏损可以表示为
D.若把X粒子射入匀强磁场中,它一定受到洛伦兹力作用
【答案】AC
【详解】A.在该核反应方程中,根据质量数和电荷数守恒可知,X的质量数为4,电荷数为2,为粒子,选项A正确;
B.该核反应过程中放出的能量故B错误;
C.根据爱因斯坦质能方程可知解得,核反应过程中的质量亏损为故C正确;
D.X的速度与匀强磁场方向平行时,不受洛伦兹力作用,故D错误。故选AC。
12.图甲为研究某金属材料的遏止电压与入射光频率的关系的电路图。用不同频率的光分别照射甲图中同一光电管的阴极K,调节滑片P测出遏止电压,并描绘Uc-关系图如图乙所示。已知三种光的频率分别设为1、2、3,光子的能量分别为1.8eV、2.4eV、3.0eV,测得遏止电压分别为、、U3(图乙中未知)。则下列说法正确的是( )
A.普朗克常量可表达为
B.图乙中频率为的光对应的遏止电压
C.该阴极K金属材料的逸出功为1.0eV
D.将电源的正负极对换,仍用频率为的光照射阴极K时,将滑片P向右滑动一些,电流表示数变大
【答案】BC
【详解】A.由光电效应方程可求得故A错误;
C.由代入数据,得故C正确;
B.由代入数据,得遏止电压故B正确;
D.将电源的正负极对换,用频率为的光照射阴极K时,加在光电管上的电压会使光电子加速,将滑片P向右滑动一些,加速电压变大,电流表示数可能增大,也可能不变,故D错误。
故选BC。
第II卷(非选择题 共40分)
二、非选择题
13.(8分)人眼对绿光最为敏感。 现有一个绿光光源以P0的功率均匀地向各个方向发射波长为λ的绿光,人站在离光源为L的地方,人眼瞳孔的直径为d,不计空气对光的吸收,普朗克常量为h, 真空中光速为c,球体表面积公式为S=4πr2。
(1)绿光光子的能量ε为多大?单位时间内绿光源发射的光子数N为多少?
(2)单位时间内进入人眼的光子数 n又为多少?
【答案】(1),;(2)
【详解】(1)绿光光子的能量根据
得单位时间内绿光源发射的光子数
(2)单位时间内进入人眼的光子数
14.(8分)真空中一对平行金属板和正对放置,紫外线持续照射板,有光电子从板逸出,电子的电量为,质量为,普朗克常量为.
(1)在A、B板间接一灵敏电流计(如图甲),电流计示数为,求每秒钟到达板的电子数;
(2)在A、B板间接如图电压(如图乙)时灵敏电流计示数为零,求光电子离开板时,光电子的物质波波长的最小值.
【答案】(1);(2)
【详解】(1)设每秒钟到达B板的电子个数为N,电荷量为根据电流的定义式得其中t=1s,可得
(2)以具有最大动能的电子为研究对象,当其速度减小到0时,电子恰好运动到接近B板,设其最大动能为Ekm;根据动能定理得光电子的物质波波长为其中联立解得
15.(12分)在火星上太阳能电池板发电能力有限,因此科学家们用放射性材料——PuO2作为发电能源为火星车供电(PuO2中的Pu是)。已知衰变后变为和粒子。若静止的在匀强磁场中发生衰变,粒子的动能为E,粒子的速度方向与匀强磁场的方向垂直,在磁场中做匀速圆周运动的周期为,衰变放出的光子的动量可忽略,衰变释放的核能全部转化为和粒子的动能。已知光在真空中的传播速度c.求:
(1)衰变过程中的质量亏损;
(2)从开始衰变到和粒子再次相遇的最短时间t。
【答案】(1);(2)
【详解】(1)α衰变方程为根据动量守恒定律可知α粒子和铀核的动量大小相等,设为p,α粒子的动能铀核的动能则
所以释放能量为且解得
(2)根据周期方程;因为想再次相遇,必然是在裂变的切点处,所以每个粒子运动的时间必须为整数周期,这样就应有△t=nT0=mTU,而n、m必须为整数,所以根据T0与TU的比例关系,则必须n=117或m=92,这就意味着△t=117T0所以相遇最短时间
16.(12分)反冲是常见的现象。
(1)静止的铀核()放出1个动能为E的未知粒子后,衰变为1个钍核()。
a.请写出上述衰变过程的核反应方程;
b.求反冲的钍核的动能。(计算中可忽略质子和中子质量的差异,不考虑相对论效应)
(2)如图所示,用轻绳连接的滑块A和B(均可视为质点)静止在光滑水平面上,其间有一被轻绳束缚而处于压缩状态的轻质弹簧,已知滑块A的质量为m,弹簧的弹性势能为。请证明:滑块B的质量M越大,剪断轻绳,当弹簧恢复原长时,滑块A获得的动能就越大。
(3)如图所示,以地心为参考系,质量为M的卫星只在地球引力的作用下沿与赤道面共面的椭圆轨道运动。卫星的发动机短暂点火可使卫星变更轨道:将质量为的气体在极短时间内一次性向后喷出。假设无论发动机在什么位置短暂点火,点火后喷出气体相对点火后卫星的速度大小u都相同。如果想使点火后卫星的动能尽可能大,请通过分析,指出最佳的点火位置。
【答案】(1)a.;b.;(2)见解析;(3)卫星应该在其速率最大的近地点处点火喷气
【详解】(1)a.根据质量数和质子数守恒,则铀核衰变方程为
b.设质子和中子的质量均为m,衰变后氦核的速度为,钍核的速度为,选氦核的运动方向为正方向,根据动量守恒定律得解得钍核的速度大小为又
则反冲的钍核的动能
(2)滑块A和B系统动量守恒,设弹簧恢复原长时,滑块A和B的速度分别为和,选取滑块A运动方向为正方向,则根据动量守恒定律可得
又由能量守恒定律可知,弹簧弹性势能为则滑块A获得的动能为,m和均为定值,因此滑块B的质量M越大,剪断轻绳,当弹簧恢复原长时,滑块A获得的动能就越大。
(3)卫星喷气的过程中,可认为卫星和喷出的气体所组成的系统动量守恒,设喷气前卫星沿椭圆轨道运动的速度为,喷出后卫星的速度为v,以喷气前卫星运动方向为正方向,根据动量守恒定律,有
解得由上式可知,卫星在椭圆轨道上运动速度大的地方喷气,喷气后卫星的动能也就越大,因此卫星应该在其速率最大的近地点处点火喷气。
最新高考物理一轮复习【讲通练透】 第44讲 电学实验基础(练透): 这是一份最新高考物理一轮复习【讲通练透】 第44讲 电学实验基础(练透),文件包含第44讲电学实验基础练透教师版docx、第44讲电学实验基础练透学生版docx等2份试卷配套教学资源,其中试卷共29页, 欢迎下载使用。
最新高考物理一轮复习【讲通练透】 第35讲 机械波(练透): 这是一份最新高考物理一轮复习【讲通练透】 第35讲 机械波(练透),文件包含第35讲机械波练透教师版docx、第35讲机械波练透学生版docx等2份试卷配套教学资源,其中试卷共23页, 欢迎下载使用。
最新高考物理一轮复习【讲通练透】 第34讲 机械振动(练透): 这是一份最新高考物理一轮复习【讲通练透】 第34讲 机械振动(练透),文件包含第34讲机械振动练透教师版docx、第34讲机械振动练透学生版docx等2份试卷配套教学资源,其中试卷共22页, 欢迎下载使用。