





最新高考物理一轮复习【讲通练透】 第73讲 原子结构 原子核(练透)
展开
这是一份最新高考物理一轮复习【讲通练透】 第73讲 原子结构 原子核(练透),文件包含第73讲原子结构原子核练透教师版docx、第73讲原子结构原子核练透学生版docx等2份试卷配套教学资源,其中试卷共23页, 欢迎下载使用。
1、有准备的去听,也就是说听课前要先预习,找出不懂的知识、发现问题,带着知识点和问题去听课会有解惑的快乐,也更听得进去,容易掌握;
2、参与交流和互动,不要只是把自己摆在“听”的旁观者,而是“听”的参与者。
3、听要结合写和思考。
4、如果你因为种种原因,出现了那些似懂非懂、不懂的知识,课上或者课后一定要花时间去弄懂。
其次,要学会记忆:
1、要学会整合知识点。把需要学习的信息、掌握的知识分类,做成思维导图或知识点卡片,会让你的大脑、思维条理清醒,方便记忆、温习、掌握。
2、合理用脑。
3、借助高效工具。学习思维导图,思维导图是一种将放射性思考具体化的方法,也是高效整理,促进理解和记忆的方法。最后,要学会总结:
一是要总结考试成绩,通过总结学会正确地看待分数。
1.摸透主干知识 2.能力驾驭高考 3.科技领跑生活
第73讲 原子结构 原子核
(模拟精练+真题演练)
1.(2024·四川巴中·统考模拟预测)下列说法正确的是( )
A.天然放射现象说明原子核具有复杂结构
B.有6个能发生α衰变的原子核经过一个半衰期一定还剩3个没有衰变的原子核
C.大量处于第3能级的氢原子向低能级跃迁能产生两种不同频率的光子
D.某种频率的光照射某金属表面能发生光电效应,所有光电子初动能都相等
2.(2023·海南省直辖县级单位·文昌中学校考模拟预测)已知金属锌的逸出功为,氢原子能级分布如图所示,氢原子中的电子从能级跃迁到能级可产生a光,从能级跃迁到能级可产生b光。a光和b光的波长分别为和。现用a、b光照射到金属锌表面均可产生光电效应,遏止电压分别为和。下列说法中正确的是( )
A.
B.
C.a光的光子能量为
D.b光照射金属锌产生的光电子的最大初动能为
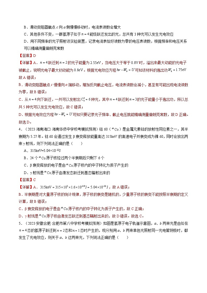
3.(2024·福建宁德·福建省宁德第一中学校考一模)如下左图是用于研究光电效应的实验装置,右图是氢原子的能级结构。实验发现跃迁到时发出的某种光照射左图实验装置的阴极时,发现电流表示数不为零,慢慢移动滑动变阻器触点c,发现电压表读数大于等于时,电流表读数为零,下列说法正确的是( )
A.跃迁到的光电子动能为
B.滑动变阻器触点c向a侧慢慢移动时,电流表读数会增大
C.其他条件不变,一群氢原子处于能级跃迁发出的光,总共有3种光可以发生光电效应
D.用不同频率的光子照射该实验装置,记录电流表恰好读数为零的电压表读数,根据频率和电压关系可以精确测量普朗克常数
4.(2023·海南海口·海南华侨中学校考模拟预测)钴60()是金属元素钴的放射性同位素之一,其半衰期为5.27年。钴60会通过发生β衰变释放能量高达315keV的高速电子并衰变成为镍60,同时会放出两束γ射线,则下列说法正确的是( )
A.315keV=5.04×10-12J
B.24个原子核经过两个半衰期后只剩下6个
C.β衰变释放的电子是由原子核内的中子转化为质子产生的
D.γ射线是原子由激发态跃迁到基态辐射出来的
5.(2023·安徽合肥·合肥市第八中学校考模拟预测)如图是氢原子电子轨道示意图,a、b两束光是由处在态的氢原子跃迁到态和态时产生的,现分别用a、b两束单色光照射同一光电管阴极时,都发生了光电效应,则关于a、b这两束光,下列说法正确的是( )
A.a、b两束光的光子能量满足
B.光子动量
C.两束光照射光电管时对应的遏止电压
D.入射同一双缝干涉装置上,相邻亮纹的间距
6.(2023·广东梅州·统考一模)“拒绝烟草,沽身自好。”烟草内含有较高的放射性陀元素钋、铅、镭等,其中钋元素在衰变过程中会释放射线,严重可致人肺癌。已知钋元素的衰变方程是,半衰期为138天,则下列说法正确的是( )
A.X的电离能力比射线弱
B.的衰变为衰变
C.衰变的过程中质量守恒
D.随着的不断衰变,其半衰期会变小
7.(2023·湖南郴州·统考三模)氧核 衰变成钋核,其核反应方程为,氡核的半衰期为3.8天,一个静止的衰变释放的能量为E,且能量完全转化为两粒子的动能,则下列说法正确的是( )
A.方程式中的X是质子
B.该核反应前、后的质量守恒,且电荷数守恒
C.50个氡核经过3.8天还剩25个氡核
D.衰变释放出的X粒子的动能为
8.(2024·陕西宝鸡·校联考模拟预测)自然界的铀中99.28%是铀238,铀238发生衰变产生新核钍234,其衰变方程为,则下列说法正确的是( )
A.铀238发生的是β衰变 B.X比γ的穿透能力更强
C.的比结合能小于的比结合能 D.γ只能由原子核的衰变产生
9.(2023·广东东莞·东莞实验中学校考模拟预测)如图所示是原子核发生α衰变的能级图,经α衰变直接变至基态,或者衰变至一个激发态,然后通过释放一个光子衰变至基态。若发生α衰变前是静止的,则( )
A.原子核的比结合能大于原子核的比结合能
B.α粒子的动能小于原子核的动能
C.的质量大于与α粒子质量之和
D.激发态释放光子至基态的衰变是β衰变
10.(2023·江苏扬州·扬州市新华中学校考一模)正电子发射型计算机断层显像(PET)的基本原理:将放射性同位素注入人体,在人体内衰变放出的正电子与人体内的负电子相遇而湮灭转化为一对光子,光子被探测器探测后经计算机处理产生清晰图像,下列说法正确的是( )
A.在人体内衰变的方程是
B.正负电子湮灭的方程式是
C.正负电子相遇而湮灭违背了能量守恒定律
D.在PET中,的主要用途是参与人体的代谢过程
11.(2023·青海西宁·统考二模)自然界存在的放射性元素的原子核并非只发生一次衰变就达到稳定状态,而是要发生一系列连续的衰变,最终达到稳定状态。某些原子核的衰变情况如图所示(N表示中子数,Z表示质子数),则下列说法正确的是( )
A.由到的衰变是α衰变
B.已知的半衰期是T,则8个原子核经过2T时间后还剩4个
C.从到共发生5次α衰变和2次β衰变
D.图中原子核发生的α衰变和β衰变分别只能产生α射线和β射线
12.(2023·甘肃·统考三模)目前俄乌冲突在持续进行中,乌境内最大的扎波罗热核电站多次遭受炮火攻击,人们担忧如果战斗持续下去,可能导致核泄漏事故。扎波罗热核电站利用铀核裂变释放出能量,如图所示原子核的平均结合能与质量数之间的关系图线,下列说法正确的是( )
A.铀核裂变的一个重要核反应方程是
B.核的平均结合能大于核的平均结合能
C.三个中子和三个质子结合成核时释放能量约为
D.核的平均核子质量小于核的平均核子质量
13.(2023·河北唐山·开滦第一中学校考一模)如图是玻尔解释氢原子光谱画出的能级图,已知可见光光子的能量范围约为1.62eV~3.11eV。大量处于能级的氢原子向低能级跃迁,发出若干频率的光子,设普朗克常量为h,下列说法正确的是( )
A.能产生6种不同频率的光子
B.能产生10种不同频率的光子
C.能产生6种不同频率的可见光
D.能产生3种不同频率的可见光
14.(2024·浙江·校联考模拟预测)几种金属的逸出功和氢原子的能级图如图所示,已知可见光的光子能量在1.62eV-3.11eV之间。现有大量氢原子处于激发态,则( )
表 几种金属的截止频率和逸出功
A.氢原子的能级En指的是氢原子中电子的动能
B.氢原子从n=4能级跃迁到n=3时会辐射出具有显著热效应的电磁波
C.处于n=3能级的氢原子在跃迁时辐射出的光子于可以使钾金属发生光电效应,光电子的最大初动能可能为12.09eV
D.氢原子从能级3跃迁到能级2和从能级4跃迁到能级2均辐射出可见光,用这两种光在同一双缝干涉装置做实验,前者的相邻条纹间距更大
15.(2023·湖南·校联考模拟预测)氩原子从一个能级跃迁到一个较低能级时,可能不发射光子,而是把相应的能量转交给另一能级上的电子,并使之脱离原子,这一现象叫俄歇效应,以这种方式脱离原子的电子叫俄歇电子。若氩原子的基态能量为,处于能级的电子跃迁时,将释放的能量转交给处于能级的电子,使之成为俄歇电子a。假设氩原子的能级能量公式类似于氢原子,即,则( )
A.氩原子从能级向能级跃迁时释放的能量为
B.氩原子从能级向能级跃迁时释放的能量为
C.俄歇电子a的动能为
D.俄歇电子a的动能为
16.(2023·浙江·校联考三模)荧光是指一种光致发光的冷发光现象。荧光物质的原子吸收某一波长的入射光后进入高能态,然后向低能态跃迁,发出可见光。如图所示,、、为荧光物质的原子三个相邻的能级,处于低能态的原子吸收了波长为的光子后,跃迁到高能态,然后再向低能态跃迁时会发出荧光,最终回到低能态。则下列说法正确的是( )
A.若吸收的入射光是红光,则发出的光可能是绿光
B.若吸收的入射光为紫光,则发出的光可能是绿光
C.若吸收入射光后,原子发出波长分别为、、的三种光,则
D.若吸收入射光后,原子发出波长分别为、、的三种光,则
17.(2023·吉林长春·东北师大附中校考模拟预测)硼中子俘获疗法是肿瘤治疗的新技术,其原理是进入癌细胞内的硼核()吸收慢中子(动能可忽略不计),转变成锂核()和粒子,释放出光子。已知核反应过程中质量亏损为,光子的波长为,硼核的比结合能为E1,氦核的比结合能为E2,普朗克常量为h,真空中光速为c。则关于上述核反应,说法正确的是( )
A.上述核反应属于衰变
B.核反应方程为
C.光子的能量
D.锂核的比结合能
18.(2024·福建宁德·福鼎市第一中学校考一模)在磁感应强度为B的匀强磁场中,一个静止的放射性原子核(X)发生了衰变放出了一个粒子。放射出的粒子(He)及生成的新核Y在与磁场垂直的平面内做圆周运动。粒子的运动轨道半径为R,质量为m和电荷量为q。下面说法正确的是( )
A.衰变后产生的粒子与新核Y在磁场中运动的轨迹(箭头表示运动方向)正确的是图甲
B.新核Y在磁场中圆周运动的半径
C.α粒子的圆周运动可以等效成一个环形电流,环形电流大小为
D.若衰变过程中释放的核能都转化为α粒子和新核的动能,则衰变过程中的质量亏损为
19.(2023·山东·统考高考真题)“梦天号”实验舱携带世界首套可相互比对的冷原子钟组发射升空,对提升我国导航定位、深空探测等技术具有重要意义。如图所示为某原子钟工作的四能级体系,原子吸收频率为的光子从基态能级I跃迁至激发态能级Ⅱ,然后自发辐射出频率为的光子,跃迁到钟跃迁的上能级2,并在一定条件下可跃迁到钟跃迁的下能级1,实现受激辐射,发出钟激光,最后辐射出频率为的光子回到基态。该原子钟产生的钟激光的频率为( )
A.B.C.D.
20.(2023·湖北·统考高考真题)2022年10月,我国自主研发的“夸父一号”太阳探测卫星成功发射。该卫星搭载的莱曼阿尔法太阳望远镜可用于探测波长为的氢原子谱线(对应的光子能量为)。根据如图所示的氢原子能级图,可知此谱线来源于太阳中氢原子( )
A.和能级之间的跃迁B.和能级之间的跃迁
C.和能级之间的跃迁D.和能级之间的跃迁
金属
钨
钙
钠
钾
铷
10.95
7.73
5.53
5.44
5.15
4.54
3.20
2.29
2.25
2.13
相关试卷
这是一份最新高考物理一轮复习【讲通练透】 第44讲 电学实验基础(练透),文件包含第44讲电学实验基础练透教师版docx、第44讲电学实验基础练透学生版docx等2份试卷配套教学资源,其中试卷共29页, 欢迎下载使用。
这是一份最新高考物理一轮复习【讲通练透】 第35讲 机械波(练透),文件包含第35讲机械波练透教师版docx、第35讲机械波练透学生版docx等2份试卷配套教学资源,其中试卷共23页, 欢迎下载使用。
这是一份最新高考物理一轮复习【讲通练透】 第34讲 机械振动(练透),文件包含第34讲机械振动练透教师版docx、第34讲机械振动练透学生版docx等2份试卷配套教学资源,其中试卷共22页, 欢迎下载使用。