最新高考物理一轮复习【讲通练透】 第70讲 用油膜法估测油酸分子的大小(练透)
展开
这是一份最新高考物理一轮复习【讲通练透】 第70讲 用油膜法估测油酸分子的大小(练透),文件包含第70讲用油膜法估测油酸分子的大小练透教师版docx、第70讲用油膜法估测油酸分子的大小练透学生版docx等2份试卷配套教学资源,其中试卷共18页, 欢迎下载使用。
1、有准备的去听,也就是说听课前要先预习,找出不懂的知识、发现问题,带着知识点和问题去听课会有解惑的快乐,也更听得进去,容易掌握;
2、参与交流和互动,不要只是把自己摆在“听”的旁观者,而是“听”的参与者。
3、听要结合写和思考。
4、如果你因为种种原因,出现了那些似懂非懂、不懂的知识,课上或者课后一定要花时间去弄懂。
其次,要学会记忆:
1、要学会整合知识点。把需要学习的信息、掌握的知识分类,做成思维导图或知识点卡片,会让你的大脑、思维条理清醒,方便记忆、温习、掌握。
2、合理用脑。
3、借助高效工具。学习思维导图,思维导图是一种将放射性思考具体化的方法,也是高效整理,促进理解和记忆的方法。最后,要学会总结:
一是要总结考试成绩,通过总结学会正确地看待分数。
1.摸透主干知识 2.能力驾驭高考 3.科技领跑生活
第70讲 用油膜法估测油酸分子的大小
(模拟精练+真题演练)
1.(2024·福建宁德·福建省宁德第一中学校考一模)在估测油酸分子大小的实验中,具体操作如下:
①取油酸 1.0mL注入 2500mL的容量瓶内,然后向瓶中加入酒精,直到液面达到 2500mL的刻度为止,摇动瓶使油酸在酒精中充分溶解,形成油酸酒精溶液;
②用滴管吸取制得的溶液逐滴滴入量筒,记录滴入的滴数,直到达到1.0mL为止,恰好共滴了100滴;
③在边长约40cm的浅水盘内注入约2cm深的水,将细爽身粉均匀地撒在水面上,再用滴管吸取油酸的酒精溶液,轻轻地向水面滴一滴溶液,酒精挥发后,油酸在水面上尽可能地散开,形成一层油膜,膜上没有爽身粉,可以清楚地看出油膜轮廓;
④待油膜形状稳定后,将事先准备好的玻璃板放在浅盘上,在玻璃板上绘出油膜的形状;
⑤将画有油酸膜形状的玻璃板放在边长为1.0cm的方格纸上。
(1)利用上述具体操作中的有关数据可知一滴油酸酒精溶液含纯油酸体积为 m3,求得的油酸分子直径为 m(此空保留一位有效数字)。
(2)于老师在该实验中最终得到的油酸分子的直径和大多数同学的比较,数据偏大。出现这种结果的原因,可能是 。
A.计算油酸膜面积时,错将所有不完整的方格作为完整的方格处理
B.水面上爽身粉撒的较多,油酸膜没有充分展开
C.求每滴溶液体积时,1mL的溶液的滴数多记了10滴
【答案】 B
【详解】(1)[1]一滴油酸酒精溶液含纯油酸体积为
[2]由图可知油膜中大约有112个小方格,则油膜面积为
则油酸分子直径为
(2)[3]于老师在该实验中最终得到的油酸分子的直径和大多数同学的比较,数据偏大,根据
A.计算油酸膜面积时,错将所有不完整的方格作为完整的方格处理,则油膜面积测量值偏大,油酸分子的直径测量值偏小,故A错误;
B.水面上爽身粉撒的较多,油酸膜没有充分展开,则油膜面积测量值偏小,油酸分子的直径测量值偏大,故B正确;
C.求每滴溶液体积时,1mL的溶液的滴数多记了10滴,则一滴油酸酒精溶液含纯油酸体积测量值偏小,油酸分子的直径测量值偏小,故C错误。故选B。
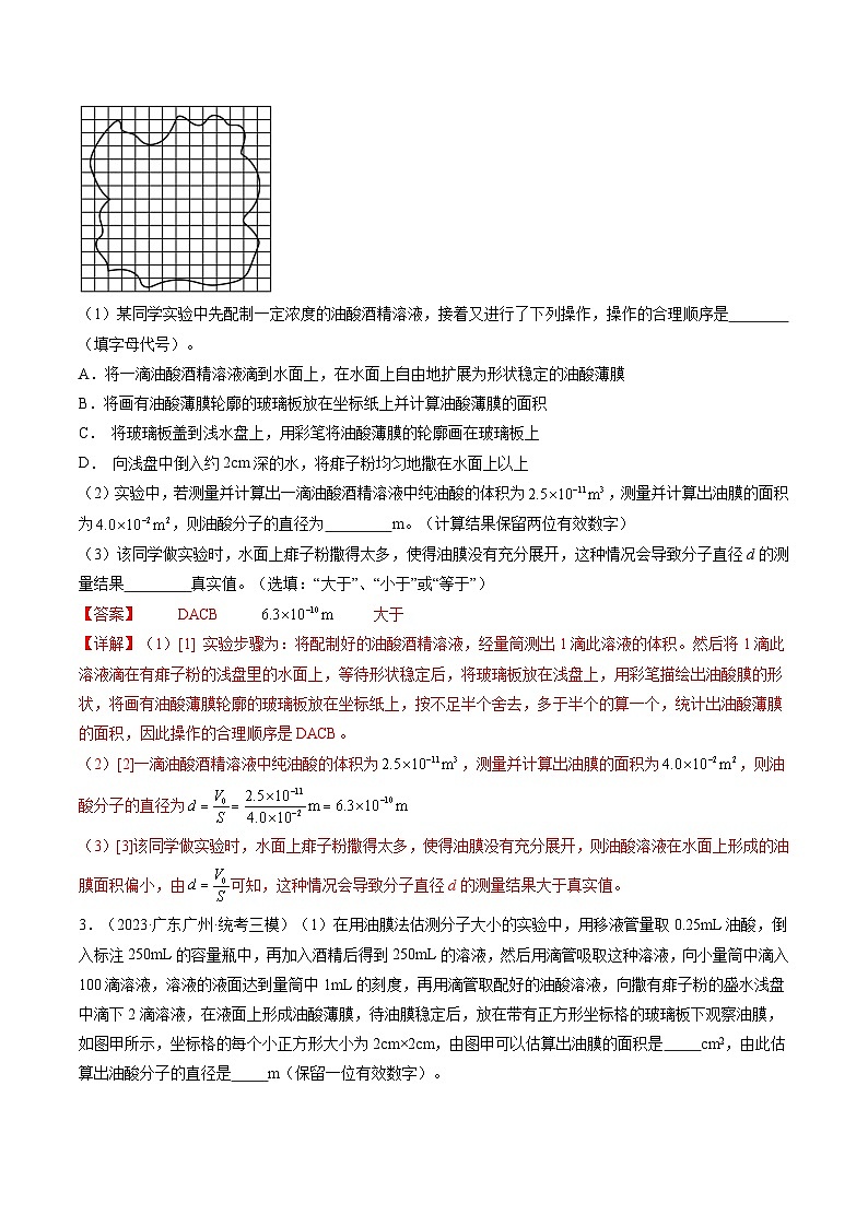
2.(2023·黑龙江哈尔滨·哈尔滨三中校考模拟预测)如图在“油膜法估测分子直径”的实验中,我们可以通过宏观量的测量间接计算微观量。
(1)某同学实验中先配制一定浓度的油酸酒精溶液,接着又进行了下列操作,操作的合理顺序是 (填字母代号)。
A.将一滴油酸酒精溶液滴到水面上,在水面上自由地扩展为形状稳定的油酸薄膜
B.将画有油酸薄膜轮廓的玻璃板放在坐标纸上并计算油酸薄膜的面积
C. 将玻璃板盖到浅水盘上,用彩笔将油酸薄膜的轮廓画在玻璃板上
D. 向浅盘中倒入约2cm深的水,将痱子粉均匀地撒在水面上以上
(2)实验中,若测量并计算出一滴油酸酒精溶液中纯油酸的体积为,测量并计算出油膜的面积为,则油酸分子的直径为 m。(计算结果保留两位有效数字)
(3)该同学做实验时,水面上痱子粉撒得太多,使得油膜没有充分展开,这种情况会导致分子直径d的测量结果 真实值。(选填:“大于”、“小于”或“等于”)
【答案】 DACB 大于
【详解】(1)[1] 实验步骤为:将配制好的油酸酒精溶液,经量筒测出1滴此溶液的体积。然后将1滴此溶液滴在有痱子粉的浅盘里的水面上,等待形状稳定后,将玻璃板放在浅盘上,用彩笔描绘出油酸膜的形状,将画有油酸薄膜轮廓的玻璃板放在坐标纸上,按不足半个舍去,多于半个的算一个,统计出油酸薄膜的面积,因此操作的合理顺序是DACB。
(2)[2]一滴油酸酒精溶液中纯油酸的体积为,测量并计算出油膜的面积为,则油酸分子的直径为
(3)[3]该同学做实验时,水面上痱子粉撒得太多,使得油膜没有充分展开,则油酸溶液在水面上形成的油膜面积偏小,由可知,这种情况会导致分子直径d的测量结果大于真实值。
3.(2023·广东广州·统考三模)(1)在用油膜法估测分子大小的实验中,用移液管量取0.25mL油酸,倒入标注250mL的容量瓶中,再加入酒精后得到250mL的溶液,然后用滴管吸取这种溶液,向小量筒中滴入100滴溶液,溶液的液面达到量筒中1mL的刻度,再用滴管取配好的油酸溶液,向撒有痱子粉的盛水浅盘中滴下2滴溶液,在液面上形成油酸薄膜,待油膜稳定后,放在带有正方形坐标格的玻璃板下观察油膜,如图甲所示,坐标格的每个小正方形大小为2cm×2cm,由图甲可以估算出油膜的面积是 cm2,由此估算出油酸分子的直径是 m(保留一位有效数字)。
(2)做“用油膜法估测分子的大小”实验时,三个同学都有一个操作错误,其中导致最后所测分子直径偏大的是 。
A.甲同学在配制油酸酒精溶液时,不小心把酒精倒多了一点,导致油酸酒精溶液的实际浓度比计算值小了
B.乙同学用注射器和量筒测得58滴油酸酒精溶液为1mL,不小心错记录为57滴
C.丙同学计算油膜面积时,把所有不足半格的油膜都算成了一格
【答案】 256 AB/BA
【详解】(1)[1][2]液面上纯油酸体积为
由图甲计算油膜面积,多于半格算一格,少于半格舍去。则油膜面积约为
油酸分子的直径为
(2)[3]A.甲同学在配制油酸酒精溶液时,不小心把酒精倒多了一点,导致油酸酒精溶液的实际浓度比计算值小了,则一滴油酸酒精溶液的实际浓度比计算值小,计算得一滴纯油酸的体积比实际值大,则算出的直径偏大,A正确;
B.乙同学用注射器和量筒测得58滴油酸酒精溶液为1mL,不小心错记录为57滴,则一滴油酸酒精溶液体积的计算值变大,算出的一滴油酸酒精溶液中纯油酸体积变大,则算出的直径偏大,B正确;
C.丙同学计算油膜面积时,把所有不足半格的油膜都算成了一格,则计算得油膜面积变大,直径变小,C错误。故选AB。
4.(2023·海南海口·统考模拟预测)在“用油膜法估测分子大小”的实验中,所用油酸酒精溶液的浓度为每V1体积溶液中有纯油酸体积V2,用注射器和量筒测得V0体积上述溶液有n滴,把一滴该溶液滴入盛水的撒有痱子粉的浅盘中,待水面稳定后,得到油酸薄膜的轮廓形状和尺寸如图所示,图中每个小正方形格的边长为a,则可求得:
①油酸薄膜的面积S= ;
②油酸分子的直径是 ;(用V1、V2、V0、n、S表示)
③某同学实验中最终得到的油酸分子直径数据偏大,可能是由于 ;
A.水面上痱子粉撒得太多,油膜没有充分展开
B.计算油膜面积时,舍去了所有不足一格的方格
C.用注射器和量筒测V0体积溶液滴数时多记录了几滴
D.油膜中含有大量未溶解的酒精
【答案】 115a2 AB/BA
【详解】(1)[1]轮廓包围方格约为115个,一个方格的面积为a2,故油酸薄膜的面积为S=115a2;
(2)[2]每滴溶液中含有纯油酸的体积为则油酸分子的直径为
(3)[3]A.如果水面上痱子粉撒得较多,油酸没有充分展开,导致统计的油酸面积比充分展开的油酸面积小,由可知,计算结果将偏大,故A正确。
B.如果计算油膜面积时,舍去了所有不足一格的方格,导致统计的油膜面积偏小,由可知,计算结果将偏大,故B正确;
C.用注射器和量筒测V0体积溶液滴数时多记录了几滴,则每一滴油酸酒精溶液所含纯油酸的体积的测量值偏小,由可知,计算结果将偏小,故C错误;
D.如果油膜中含有大量未溶解的酒精,导致油酸的实际面积比统计面积小,计算时采用统计的油酸面积S偏大,由可知,油酸分子直径d的计算值将比真实值偏小,故D错误。故选AB。
5.(2023·全国·校联考模拟预测)在“油膜法估测油酸分子的大小”实验中
(1)下列说法正确的是 。
A.测量一滴油酸酒精溶液中纯油酸的体积时,可以用注射器挤出一滴油酸滴入烧杯中,观察注射器上的体积变化
B.测量一滴油酸酒精溶液在水面形成的面积时,如果不使用爽身粉,也可以在水中加入红墨水后混合均匀,再滴入一滴油酸酒精溶液
C.实际的油酸分子是球形的,因此通过计算得到的油酸分子直径即是球的直径
D.计算油酸分子的大小时,认为水面油酸为单分子层且认为分子间紧密排布
(2)①若实验过程中发现,撒入的爽身粉过多,导致油酸分子未形成单分子层,则计算得到的油酸分子直径将 (选填“偏大”或“偏小”或“不变”)
②若实验中使用的油酸酒精溶液是经久置的,则计算得到的油酸分子直径将 (选填“偏大”或“偏小”或“不变”)
(3)某次实验中将的纯油酸配制成的油酸酒精溶液,用注射器测得溶液为80滴,再滴入1滴这样的溶液到准备好的浅盘中,描出的油膜轮廓如图所示,每格边长是,根据以上信息,可估算出油酸分子的直径约为 m(此小题保留一位有效数字)
【答案】 D 偏大 偏小
【详解】(1)[1]A.测量一滴油酸酒精溶液中纯油酸的体积时,至少要测量50滴到100滴油酸酒精溶液的体积,然后计算一滴油酸酒精溶液中纯油酸的体积,选项A错误;
B.测量一滴油酸酒精溶液在水面形成的面积时,使用爽身粉才能看出油膜的轮廓,在水中加入红墨水后混合均匀不能看出油膜的轮廓,选项B错误;
C.实验时只是把油酸分子看做是球形的理想模型,实际的油酸分子不是球形的,因此通过计算得到只是将油酸分子看成是球形时的油酸分子直径,选项C错误;
D.计算油酸分子的大小时,认为水面油酸为单分子层且认为分子间紧密排布,选项D正确。
故选D。
(2)①[2]若实验过程中发现,撒入的爽身粉过多,导致油酸分子未形成单分子层,则油膜面积的测量值偏小,根据则计算得到的油酸分子直径将偏大;
②[3]若实验中使用的油酸酒精溶液是经久置的,在溶液中的油酸浓度会偏大,实际计算时仍按原来的浓度计算,则计算得到的油酸分子直径将偏小;
(3)[4]一滴油酸酒精溶液中含纯油酸的体积为
油膜的面积为S=140×0.5×0.5cm2=35cm2分子直径
6.(2021·天津·统考一模)在“油膜法估测油酸分子的大小”实验中,有下列实验步骤:
①用注射器将事先配好的油酸酒精溶液滴一滴在水面上,待薄膜形状稳定
②往边长约为40cm的浅盘里倒入约2cm深的水,待水面稳定后将适量的痱子粉均匀地撒在水面上
③将画有油膜形状的玻璃板平放在坐标纸上,计算出油膜的面积,根据油酸的体积和面积计算出油酸分子直径的大小
④用注射器将事先配好的油酸酒精溶液一滴一滴地滴入量筒中,记下量筒内每增加一定体积时的滴数,由此计算出一滴油酸酒精溶液的体积
⑤将玻璃板放在浅盘上,然后将油膜的形状用彩笔描绘在玻璃板上
完成下列填空:
(1)上述步骤中,正确的顺序是
(2)油酸酒精溶液的浓度为每1000mL溶液中有纯油酸1mL,用注射器测得1mL上述溶液有400滴,把一滴该溶液滴入盛水的表面撒有痱子粉的浅盘里,待水面稳定后,测得油酸膜的近似轮廓1图所示,图中正方形小方格的边长为1cm,则每一滴油酸酒精溶液中含有纯油酸的体积是 mL,油酸膜的面积是 。根据上述数据,估测出油酸分子的直径是 m(此结果保留两位有效数字)
(3)某学生在“用油膜法估测分子大小”的实验中,计算结果明显偏小,可能是由于
A.油酸未完全散开
B.计算油膜面积时,将所有不足1格的方格记作1格
C.计算油膜面积时,舍去了所有不足1格的方格
【答案】 ④②①⑤③ 59/58/60 B
【详解】(1)[1] “油膜法估测油酸分子的大小”实验步骤为:
准备油酸酒精溶液④→准备带水的浅盘和痱子粉②→形成油膜①→描绘油膜轮廓⑤→计算分子直径③
故正确的顺序为:④②①⑤③。
(2)[2][3]1滴油酸酒精溶液中纯油酸的体积 面积超过小方格面积一半的小方格的个数为59个,故油膜的面积油酸分子直径
(3)[4]A.油酸未完全散开,则S测量值偏小,则直径测量值偏大,故A错误;
B.计算油膜面积时,将所有不足1格的方格记作1格,则S测量值偏大,则直径测量值偏小,故B正确;
C.计算油膜面积时,舍去了所有不足1格的方格,则S测量值偏小,则直径测量值偏大,故C错误。
故选B。
7.(2023·湖北·模拟预测)(1)如图1反映“用油膜法估测分子的大小”实验中的4个步骤,将它们按操作先后顺序排列应是 (用符号表示);
(2)在做“用油膜法估测分子的大小”的实验中,将油酸溶于酒精,其浓度为每1000mL溶液中有0.6mL油酸。用注射器测得1 mL上述溶液有75滴,把1滴该溶液滴入盛水的浅盘里,待水面稳定后,画出油膜的形状。如图2所示,坐标纸中正方形方格的边长为1cm,试求:
①油酸膜的面积是 cm2:
②每滴油酸酒精溶液中含有纯油酸的体积是 ,
③按以上实验数据估测出油酸分子的直径是 m。(结果保留两位有效数字)
(3)若阿伏加德罗常数为NA,油酸的摩尔质量为M。油酸的密度为。则下列说法正确的是 。
A.1kg油酸所含有分子数为 B.油酸所含分子数为
C.1个油酸分子的质量为 D.油酸分子的直径约为
【答案】 bcad B
【详解】(1)[1]用“用油膜法估测分子的大小”的实验步骤为:配制油酸酒精溶液→测定一滴油酸酒精溶液中纯油酸的体积→准备浅水盘→形成油膜→描绘油膜边缘→测量油膜面积→计算分子直径。因此操作先后顺序排列应是bcad。
(2)①[2]图中油膜中大约有个小方格,则油酸膜的面积为
②[3]每滴油酸酒精溶液中含有纯油酸的体积为
③[4]油酸分子的直径为
(3)[5]A.1kg油酸所含有分子数为故A错误;
B.油酸所含分子数为故B正确;
C.1个油酸分子的质量为故C错误;
D.设油酸分子的直径为,则有解得故D错误。选B。
8.(2023秋·四川泸州·高三四川省泸县第一中学校考开学考试)在“油膜法估测油酸分子的大小”实验中,有下列实验步骤:
A.用注射器将事先配好的油酸酒精溶液滴一滴在水面上,待油膜形状稳定;
B.将画有油膜形状的玻璃板平放在坐标纸上,计算出油膜的面积;
C.往浅盘里倒入约2cm深的水,待水面稳定后将适量的痱子粉均匀地撒在水面上;
D.将玻璃板放在浅盘上,然后将油膜的形状用彩笔描绘在玻璃板上;
E.根据一滴溶液中纯油酸的体积和油膜的面积计算出油酸分子直径。
(1)以上各实验步骤中正确的顺序是 (填写步骤前面的字母)。
(2)实验中所用的油酸酒精溶液的体积百分比浓度为0.05%,每滴溶液的体积为0.02mL,描出油酸膜边缘轮廓如图所示。已知玻璃板上正方形小方格的边长为1cm,则油酸膜的面积约为 m2(保留两位有效数字)。由以上数据,可估算出油酸分子的直径为 m(保留两位有效数字)。
(3)若实验时痱子粉撒的太厚,则所测的分子直径会 (选填“偏大”或“偏小”)
【答案】 CADBE 1.1×10-2 9.1×10-10 偏大
【详解】(1)[1]“油膜法估测油酸分子的大小”实验步骤为:
准备浅水盘(C)→形成油膜(A)→描绘油膜边缘(D)→测量油膜面积(B)→计算分子直径(E),故正确的顺序为:CADBE。
(2)[2]油酸膜的面积约为
[3]油酸分子的直径
(3)[4] 若实验时痱子粉撒的太厚,油膜无法完全展开,测得的油膜面积偏小,即测得的油酸分子的直径偏大。
相关试卷
这是一份最新高考物理一轮复习【讲通练透】 第70讲 用油膜法估测油酸分子的大小(讲通),文件包含第70讲用油膜法估测油酸分子的大小讲通教师版docx、第70讲用油膜法估测油酸分子的大小讲通学生版docx等2份试卷配套教学资源,其中试卷共19页, 欢迎下载使用。
这是一份最新高考物理一轮复习【讲通练透】 第44讲 电学实验基础(练透),文件包含第44讲电学实验基础练透教师版docx、第44讲电学实验基础练透学生版docx等2份试卷配套教学资源,其中试卷共29页, 欢迎下载使用。
这是一份最新高考物理一轮复习【讲通练透】 第35讲 机械波(练透),文件包含第35讲机械波练透教师版docx、第35讲机械波练透学生版docx等2份试卷配套教学资源,其中试卷共23页, 欢迎下载使用。

