





最新高考物理一轮复习【讲通练透】 第51讲 带电粒子在有界匀强磁场中的运动(练透)
展开1、有准备的去听,也就是说听课前要先预习,找出不懂的知识、发现问题,带着知识点和问题去听课会有解惑的快乐,也更听得进去,容易掌握;
2、参与交流和互动,不要只是把自己摆在“听”的旁观者,而是“听”的参与者。
3、听要结合写和思考。
4、如果你因为种种原因,出现了那些似懂非懂、不懂的知识,课上或者课后一定要花时间去弄懂。
其次,要学会记忆:
1、要学会整合知识点。把需要学习的信息、掌握的知识分类,做成思维导图或知识点卡片,会让你的大脑、思维条理清醒,方便记忆、温习、掌握。
2、合理用脑。
3、借助高效工具。学习思维导图,思维导图是一种将放射性思考具体化的方法,也是高效整理,促进理解和记忆的方法。最后,要学会总结:
一是要总结考试成绩,通过总结学会正确地看待分数。
1.摸透主干知识 2.能力驾驭高考 3.科技领跑生活
带电粒子在有界匀强磁场中的运动
(模拟精练+真题演练)
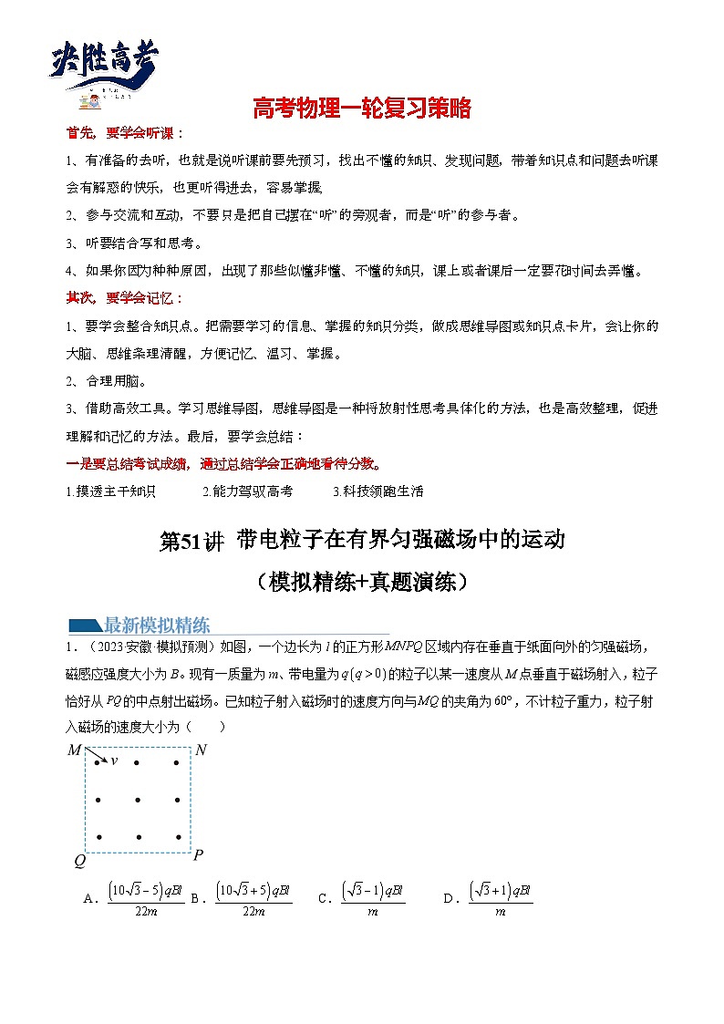
1.(2023·安徽·模拟预测)如图,一个边长为l的正方形区域内存在垂直于纸面向外的匀强磁场,磁感应强度大小为B。现有一质量为m、带电量为的粒子以某一速度从M点垂直于磁场射入,粒子恰好从的中点射出磁场。已知粒子射入磁场时的速度方向与的夹角为,不计粒子重力,粒子射入磁场的速度大小为( )
A.B.C.D.
2.(2023·山西阳泉·统考三模)如图所示,半径为的圆形区域有方向垂直纸面向外的匀强磁场,磁感应强度为,今有一质量为(不计重力),带电量为的离子以某一速度沿平行于直径的方向射入磁场区域,射入点与间距离为,( )
A.若该离子在磁场中的运动半径为,则该离子一定能够通过磁场圆的圆心
B.若该离子在磁场中的运动半径为,则该离子在磁场中入射点与出射点相距小于
C.若该离子能够通过磁场圆的圆心,则该离子在磁场中的运动时间为
D.若该离子在磁场中入射点与出射点相距最远,则该离子在磁场中的运动时间为
3.(2023·江苏盐城·统考三模)如图所示,纸面内有宽为L、水平向右飞行的带电粒子流,粒子的质量为、电荷量为、速率为,不考虑粒子的重力及相互作用。要使粒子都会聚到一点,可以在粒子流的右侧虚线框内设计一匀强磁场区域,设。选项 A、 B、 C 中的曲线均为半径是L的四分之一圆弧,其中A、B的磁感应强度,C的磁感应强度:选项D中曲线是直径为L的圆,磁感应强度。则磁场区域的形状及对应的磁感应强度可能是( )
A. B.
C. D.
4.(2023·四川成都·石室中学校考三模)一匀强磁场的磁感应强度大小为,方向垂直于纸面向外,其边界如图中虚线所示,,,一束粒子在纸面内从a点垂直于射入磁场,这些粒子具有各种速率。不计粒子之间的相互作用。已知粒子的质量为、电荷量为。则粒子在磁场中运动时间最长的粒子,其运动速率为( )
A.B.C.D.
5.(2023·甘肃兰州·统考一模)如图所示,直角三角形区域内存在垂直于纸面向里的匀强磁场,∠B=900,。某种带电粒子(重力不计)以不同速率从边上D点垂直边射入磁场,速率为时粒子垂直边射出磁场,速率为时粒子从边射出磁场,且运动轨迹恰好与边相切,粒子在磁场中运动轨迹半径为、,运动时间为、。下列说法正确的是( )
A.粒子带正电B.C.D.
6.(2023·湖北荆门·荆门市龙泉中学校考三模)如图所示,边长为正方形区域内无磁场,正方形中线将区域外左右两侧分成两个磁感应强度均为的匀强磁场区域,右侧磁场方向垂直于纸面向外,左侧磁场方向垂直于纸面向里。现将一质量为,电荷量为的正粒子从中点以某一速率垂直于射入磁场,不计粒子的重力,则关于粒子的运动,下列说法正确的是( )
A.若粒子能垂直于射入正方形区域内,则粒子的最大速度为
B.若粒子能垂直于射入正方形区域内,则粒子的速度可能为
C.若粒子能垂直于射入正方形区域内,则粒子的速度可能为
D.若粒子能垂直于射入正方形区域内,则粒子的速度可能为
7.(2023·江西九江·统考三模)如图所示,S为一离子源,为足够长的荧光屏,S到的距离为,左侧区域有足够大的匀强磁场,磁感应强度大小为B,方向垂直纸面向里。某时刻离子源S一次性沿平行纸面各个方向均匀地喷发大量的质量为m、电荷量为q、速率为的正离子(此后不再喷发),不计离子重力,不考虑离子之间的相互作用力。则( )
A.打中荧光屏的最短时间为B.打中荧光屏的最长时间为
C.打中荧光屏的宽度为D.打到荧光屏的离子数与发射的离子数比值为
8.(2023·甘肃张掖·高台县第一中学校考模拟预测)如图所示为宽度为L、磁感应强度大小为B的有界匀强磁场,磁场的方向垂直于纸面向外,长度足够长。在下边界O处有一个粒子源,沿与边界成60°角方向连续发射大量的速度大小不相同的同种带正电粒子,速度方向均在纸面内。已知以最大速度v射入的粒子,从磁场上边界飞出经历的时间为其做圆周运动周期的。不计粒子的重力及粒子间的相互作用,则下列判断正确的是( )
A.粒子的比荷为
B.粒子在磁场中运动的周期为
C.在下边界有粒子飞出的长度为L
D.从上边界飞出的粒子速度大小范围为
9.(2019秋·河北·高二张家口市宣化第一中学校考阶段练习)如图,L1和L2为两平行的虚线,L1上方和L2下方都是垂直纸面向里的磁感强度相同的匀强磁场,A、B两点都在L2上.带电粒子从A点以初速v与L2成α角斜向上射出,经过偏转后正好过B点,经过B点时速度方向也斜向上.不计重力,下列说法中正确的是( )
A.此粒子一定带正电荷
B.带电粒子经过B点时速度一定跟在A点时速度相同
C.若角时,带电粒子经过偏转后正好过B点,则角时,带电粒子经过偏转后也一定经过同一个B点
D.若角时,带电粒子经过偏转后正好过B点,则角时,带电粒子经过偏转后也一定经过同一个B点
10.(2021·河南郑州·郑州外国语学校校考模拟预测)如图所示,矩形ABCD区域内有垂直于纸面向里的匀强磁场,磁场的磁感应强度大小为B,AB边长为d,BC边长为2d,O是BC边的中点,E是AD边的中点,在O点有一粒子源,可以在纸面内向磁场内各个方向射出质量均为m、电荷量均为q、有同种电性的带电粒子,粒子射出的速度大小相同,速度与OB边的夹角为600的粒子恰好从E点射出磁场,不计粒子的重力,则( )
A.粒于带正电
B.粒子运动的速度大小为
C.粒子在磁场中运动的最长时间为
D.磁场区域中有粒子通过的面积为
11.(2023·新疆·统考三模)如图所示,边长为L的正方形内表面涂有荧光材料,粒子打在表面会被吸收并发出荧光。正方形区域内存在方向垂直该平面向外、磁感应强度大小为B的匀强磁场,粒子源从正方形边的中点P沿垂直磁场方向持续发射质量为m、电量为q的带正电的某种粒子,发射速度方向斜向上,速度大小与发射角的关系为,为发射速度方向与水平方向的夹角,,其中的粒子恰好从边中点射出。不计粒子间的相互作用力和粒子的重力,下列说法正确的是( )
A.粒子从P点运动至与边相切所需的时间为
B.粒子在边发出荧光的总长度为L
C.打在B点的粒子轨道半径为
D.粒子在磁场中运动的最长时间为
12.(2023·湖南·校联考模拟预测)如图所示,在圆心为O、半径为R的半圆形区域内(不含边界)有磁感应强度大小为B、方向垂直纸面向里的匀强磁场,MN为直径。大量带正电荷的同种粒子以不同的速率从O点在纸面内沿与ON成角的方向射入磁场。粒子的质量为m,电荷量为q,不计粒子受到的重力以及粒子间的相互作用。下列说法正确的是( )
A.粒子在磁场中运动的最长时间为
B.若粒子恰好从圆弧边界离开磁场,则粒子的速度大小为
C.若粒子恰好从O点正上方的P点离开磁场,则粒子的速度大小为
D.选择合适的速度,粒子可能从M点离开磁场
13.(2022·陕西宝鸡·宝鸡中学校考模拟预测)如图所示,在纸面内半径为R的圆形区域中充满了垂直于纸面向里的匀强磁场。a、b、c三个带电粒子以相同的动能从M点沿着直径MON方向垂直射入磁场,运动轨迹如图所示,并从P、Q两点离开。已知P、Q、O(圆心)三点共线,直径MON、POQ夹角为(如图),,,分别为a、b、c三个粒子在磁场中运动的时间。不计粒子的重力,下列说法正确的( )
A.a一定带负电,b可能带正电
B.a、b从P点射出,c从Q点射出
C.
D.
14.(2023·全国·模拟预测)如图所示,在直角坐标系xOy的第一象限内存在磁感应强度大小为B、方向垂直纸面向里的匀强磁场,在y轴上S处有一粒子源,它可向右侧纸面内各个方向射出速率相等的质量均为m、电荷量均为的同种带电粒子,所有粒子射出磁场时离S最远的位置是x轴上的P点。已知,粒子带负电,粒子所受重力及粒子间的相互作用均不计,则( )
A.粒子的速度大小为
B.从x轴上射出磁场的粒子在磁场中运动的最长时间与最短时间之比为
C.沿平行x轴正方向射入的粒子离开磁场时的位置到O点的距离为
D.从O点射出的粒子在磁场中的运动时间为
15.(2023·四川南充·阆中中学校考二模)如图,坐标原点O有一粒子源,能向坐标平面一、二象限内发射大量质量为m,电荷量为q的正粒子(不计重力),所有粒子速度大小相等。圆心在(0,R)半径为R的圆形区域内,有垂直于坐标平面向外的匀强磁场,磁感应强度为B,磁场右侧有一长度为R且平行于y轴的荧光屏,其中心O1位于(2R,R)。已知初速度沿y轴正向的粒子经过磁场后,恰能垂直射在光屏上,则下列说法正确的是( )
A.所有粒子的初速度大小为
B.从O点发射的所有粒子都能垂直射在光屏上
C.能射在光屏上的粒子,在磁场中运动时间最长为
D.能射在光屏上的粒子初速度方向与x轴夹角满足
16.(2023·内蒙古赤峰·统考模拟预测)如图所示,磁感应强度为B的匀强磁场方向垂直纸面向里,图中虚线为磁场的部分边界,其中段是半径为R的四分之一圆弧,、的延长线通过圆弧的圆心,长为R.一束质量为m、电荷量大小为q的粒子流,在纸面内以不同的速率从O点垂直射入磁场,已知所有粒子均从圆弧边界射出,其中M、N是圆弧边界上的两点。不计粒子的重力及它们之间的相互作用。则下列说法中正确的是( )
A.粒子带负电
B.从M点射出粒子的速率一定小于从N点射出粒子的速率
C.从M点射出粒子在磁场中运动时间一定小于从N点射出粒子所用时间
D.在磁场中运动时间最短的粒子用时为
17.(2023·安徽宿州·统考一模)如图所示,边长为的正三角形区域内存在垂直纸面向里的匀强磁场,质量为、电荷量为的同种粒子自点沿角平分线射入磁场,若以初速度射入,经过时间,粒子从边界距点处射出磁场,不计粒子的重力,则( )
A.粒子圆周运动的周期为
B.粒子的初速度等于时,在磁场中运动的时间仍为
C.粒子的初速度小于时,离开磁场时的速度反向延长线均垂直于边
D.粒子的初速度大于时,离开磁场时速度的偏转角大于
18.(2020·江苏·统考高考真题)空间存在两个垂直于平面的匀强磁场,y轴为两磁场的边界,磁感应强度分别为、。甲、乙两种比荷不同的粒子同时从原点O沿x轴正向射入磁场,速度均为v。甲第1次、第2次经过y轴的位置分别为P、Q,其轨迹如图所示。甲经过Q时,乙也恰好同时经过该点。已知甲的质量为m,电荷量为q。不考虑粒子间的相互作用和重力影响。求:
(1)Q到O的距离d;
(2)甲两次经过P点的时间间隔;
(3)乙的比荷可能的最小值。
最新高考物理一轮复习【讲通练透】 第53讲 带电粒子在复合场中的运动(练透): 这是一份最新高考物理一轮复习【讲通练透】 第53讲 带电粒子在复合场中的运动(练透),文件包含第53讲带电粒子在复合场中的运动练透教师版docx、第53讲带电粒子在复合场中的运动练透学生版docx等2份试卷配套教学资源,其中试卷共31页, 欢迎下载使用。
最新高考物理一轮复习【讲通练透】 第53讲 带电粒子在复合场中的运动(讲通): 这是一份最新高考物理一轮复习【讲通练透】 第53讲 带电粒子在复合场中的运动(讲通),文件包含第53讲带电粒子在复合场中的运动讲通教师版docx、第53讲带电粒子在复合场中的运动讲通学生版docx等2份试卷配套教学资源,其中试卷共32页, 欢迎下载使用。
最新高考物理一轮复习【讲通练透】 第51讲 带电粒子在有界匀强磁场中的运动(讲通): 这是一份最新高考物理一轮复习【讲通练透】 第51讲 带电粒子在有界匀强磁场中的运动(讲通),文件包含第51讲带电粒子在有界匀强磁场中的运动讲通教师版docx、第51讲带电粒子在有界匀强磁场中的运动讲通学生版docx等2份试卷配套教学资源,其中试卷共36页, 欢迎下载使用。