


湖南省衡阳县井头镇中学2023-2024学年七年级下学期生物开学测试
展开
这是一份湖南省衡阳县井头镇中学2023-2024学年七年级下学期生物开学测试,共14页。试卷主要包含了选择题,非选择题等内容,欢迎下载使用。
一、选择题:本题共20个小题,每小题3分,共60分。每小题只有一个选项符合题目要求。
1.“秋天来了,金黄的银杏叶片纷纷落下”,描述的是生物的哪种特征( )
A.生物体都有一定的结构
B.生物体能由小长大
C.生物体能适应一定的环境
D.生物体能生殖
2.下列农谚不能体现非生物因素对生物影响的是( )
A.小满小满,谷粒渐满B.清明雨涟涟,一年好种田
C.粪草粪草,庄稼之宝D.山上多种树,胜似修水库
3.下列生物与环境的关系实例中,与其他三项不同的是( )
A.仙人掌的叶退化成刺B.莲藕的茎和叶柄内有相通的气腔
C.蚯蚓可以疏松土壤D.南极企鹅的羽毛密,皮下脂肪厚
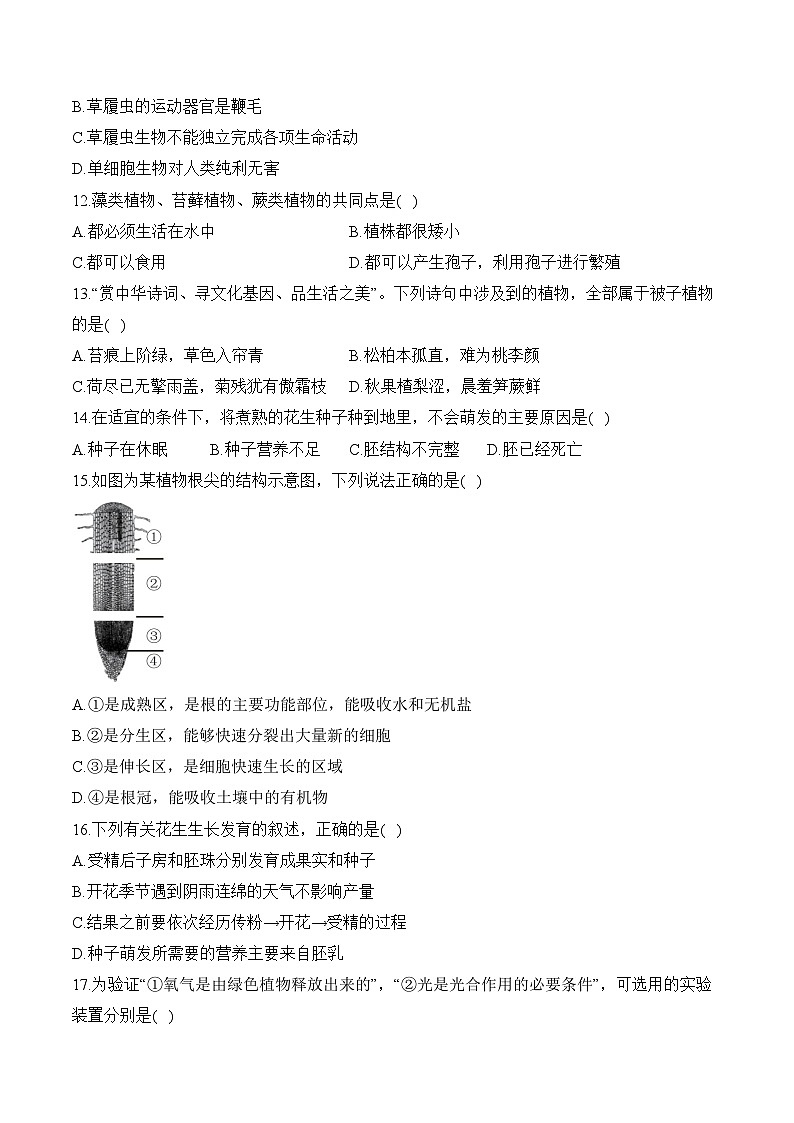
4.如图表示某平衡状态的草原生态系统中部分生物之间的关系。下列有关叙述正确的是( )
A.图中的所有生物可组成一个草原生态系统
B.能量沿着图中的食物链单向传递、逐级递减
C.“太阳能→草→兔→鹰”可表示其中的一条食物链
D.图中只有3条食物链,鹰与蛇仅是竞争关系
5.显微镜是打开微观世界的钥匙,相关说法错误的是( )
A.显微镜下可观察到动植物细胞的结构差异
B.观察到模糊图像时,继续用粗准焦螺母调节可观察到清晰图像。
C.低倍镜换到高倍镜,视野中细胞数目减少
D.向右移动玻片时,可使物像同步向左移动
6.如图是显微镜结构和镜头示意图,下列说法错误的是( )
A.转动c可使物像更加清晰
B.视野范围最大的镜头组合是①和③
C.转动d可以换用不同放大倍数的物镜
D.当显微镜下看到的视野太暗时,可以调节g
7.下图是“制作并观察洋葱鳞片叶内表皮细胞临时装片”实验的部分操作步骤,请将它们正确排序( )
A.④→③→②→①B.③→④→②→①
C.①→②→④→③D.④→③→①→②
8.青蛙是两栖动物,在幼年时被称为蝌蚪,有一条尾巴,随着不断地发育,长出四肢,尾巴消失。这一切生命活动的控制中心是( )
A.细胞质B.线粒体C.细胞膜D.细胞核
9.水稻的体细胞中有24条染色体,一个细胞分裂形成了两个细胞,分裂后的细胞中的染色体数目是( )
A.12条B.24条C.24对D.48条
10.2022年底举办的卡塔尔世界杯是一场全球的体育盛宴,赛场上运动员的拼搏精神值得我们学习,但竞技比赛避免不了擦碰和流血,血液属于动物体结构层次中的( )
A.分生组织B.输导组织C.营养组织D.结缔组织
11.单细胞生物虽然个体微小,却对人类生活有着重大影响。下列关于单细胞生物的说法,正确的是( )
A.酵母菌无叶绿体,不能自己制造营养物质
B.草履虫的运动器官是鞭毛
C.草履虫生物不能独立完成各项生命活动
D.单细胞生物对人类纯利无害
12.藻类植物、苔藓植物、蕨类植物的共同点是( )
A.都必须生活在水中B.植株都很矮小
C.都可以食用D.都可以产生孢子,利用孢子进行繁殖
13.“赏中华诗词、寻文化基因、品生活之美”。下列诗句中涉及到的植物,全部属于被子植物的是( )
A.苔痕上阶绿,草色入帘青B.松柏本孤直,难为桃李颜
C.荷尽已无擎雨盖,菊残犹有傲霜枝D.秋果楂梨涩,晨羞笋蕨鲜
14.在适宜的条件下,将煮熟的花生种子种到地里,不会萌发的主要原因是( )
A.种子在休眠B.种子营养不足C.胚结构不完整D.胚已经死亡
15.如图为某植物根尖的结构示意图,下列说法正确的是( )
A.①是成熟区,是根的主要功能部位,能吸收水和无机盐
B.②是分生区,能够快速分裂出大量新的细胞
C.③是伸长区,是细胞快速生长的区域
D.④是根冠,能吸收土壤中的有机物
16.下列有关花生生长发育的叙述,正确的是( )
A.受精后子房和胚珠分别发育成果实和种子
B.开花季节遇到阴雨连绵的天气不影响产量
C.结果之前要依次经历传粉→开花→受精的过程
D.种子萌发所需要的营养主要来自胚乳
17.为验证“①氧气是由绿色植物释放出来的”,“②光是光合作用的必要条件”,可选用的实验装置分别是( )
A.甲与乙,甲与丙B.甲与丁,乙与丙
C.甲与丙,甲与乙D.甲与乙,丙与丁
18.下列农业生产活动中,利用了光合作用原理的是( )
A.早春播种地膜覆盖
B.种植作物适时松土
C.移栽时给树根部插一根塑料管与外界相通
D.农作物合理密植
19.当你踏入山林时,你会感觉到空气特别地清新和湿润,这主要是由于( )
A.植物的光合作用和呼吸作用
B.植物的蒸腾作用和呼吸作用
C.植物的光合作用和蒸腾作用
D.茂盛的林木遮住了大部分太阳光
20.我国植被面临的主要问题是( )
A.从人均森林面积来看,我国森林资源较为匮乏
B.我国对森林资源利用不够合理,伐优留劣,仍存在乱砍滥伐
C.由于过度放牧,已导致我国的许多草原退化、沙化
D.包括以上三者
二、非选择题:本题共5个小题,共40分。
21. (8分)请阅读资料,然后回答问题。
灿烂的阳光照耀着大地。一只雄鹰从树枝上“扑棱”一声飞起,展翅滑翔在点缀着鲜花的田野上空。忽然,它发现了猎物——一只正躲藏在草丛中的田鼠。几秒之内,雄鹰俯冲而下,用利爪紧紧抓住了这只田鼠,然后飞回树上享用去了。
与此同时,一只蜘蛛正躲在附近花朵的花瓣里,一只毫无防备的蜜蜂在这朵花上停了下来,想要吸一口里面的花蜜,蜘蛛立即抓住蜜蜂,并将毒液注入蜜蜂的身体,在蜜蜂挣扎着想要用毒针进行反击之前,蜘蛛的毒液已经将它毒死了。可是,不一会儿,蜘蛛却成了青蛙的美餐。这一片阳光照耀的田野就是一个生态系统。
请你分析这个生态系统的组成成分。
(1)非生物环境有:_______。
(2)生产者有:_______。
(3)消费者有:_______。
(4)在这个生态系统中是否有分解者?_______。
22. (8分)生命现象的发展,是一个有机体从其生命开始到成熟的变化,是生物有机体的自我构建和自我组织的过程。如图表示人体不同结构层次的示意图,请据图回答:
(1)图乙中①②③表示细胞的分裂过程,细胞结构中的_______________首先分裂,其____________的变化最明显。
(2)图乙中所示的结构层次A、B、C中,A、B表示的结构层次分别是____________。
(3)人体中始终有一部分细胞保持不断的分裂,例如皮肤在受伤时会刺激上皮细胞分裂。2个上皮细胞连续分裂2次,可以形成____________个细胞。
23. (6分)我们的生活离不开植物,我们都直接或者间接以植物为生,你认识它们吗?你能区分它们吗?请根据下图回答问题。
(1)在以上植物中,用种子繁殖的植物是__________(用字母表示),A和E的不同是有__________
(2)可以用孢子繁殖后代的植物是__________,其中可以作检测空气质量指示的植物是__________。(用字母表示)
(3)你能把以上的植物所属的类群按照从简单到复杂的顺序排列吗?(用箭头和字母表示)__________。最初出现根、茎、叶并具有输导组织的植物是图中__________(用字母表示)。
24. (7分)下面是梨花、梨树枝条和枝芽结构示意图,请据图回答下列问题。
(1)在图一中,梨花最主要的结构是[__]和[__]。
(2)图二中的[B]和[D]所食用部分是由图一中的[____]__________发育来的。
(3)图二中的[A]是由图三中的[__]发育来的。
(4)能产生花粉的结构是[__]。
(5)一个梨里面有多粒种子说明图一结构[⑫]里有多个__________。
25. (11分)草莓色彩鲜艳,酸甜可口,深受大家喜爱。图一是草莓叶片进行的部分生理过程模式图,A、B表示生理过程;图二是草莓叶片在夏季一天内进行光合作用和呼吸作用的活动强度曲线图。请回答下列问题:
(1)草莓属于绿色开花植物。绿色开花植物通常是由六大器官组成,其中,花、果实和_______是生殖器官。
(2)植株的生长所需要的能量主要是由图一中_______(填字母)所示的生理过程释放的,该生理过程主要发生在细胞的_______中。
(3)草莓植株的叶片在烈日下未被灼伤,主要是因为其叶片进行的_______可以降低叶片表面温度。
(4)图二的甲、乙曲线中表示草莓叶片光合作用的是_______曲线。为提高草莓产量,温室种植时可采用的措施有_______(答出一条即可)。
答案以及解析
1.答案:C
解析:生物的基本特征有:①生物的生活需要营养;②生物能进行呼吸;③生物能排出身体内产生的废物;④生物能对外界刺激作出反应;⑤生物能生长和繁殖;⑥生物都有遗传和变异的特性;⑦除病毒以外,生物都是由细胞构成的。“秋天来了,金黄的银杏叶片纷纷落下”,落叶可以降低蒸腾作用,减少因进行蒸腾作用的热量散失,避免因温度过低而冻伤,因此是银杏对环境的一种适应;因此ABD错误,C正确。
故选C。
2.答案:D
解析:A、“小满”是二十四节气中夏季的第二个节气。农谚有“小满小满,麦粒渐满”的说法,即小满时节小麦籽粒(果实)逐渐饱满,属于非生物对生物的影响。B、“清明雨涟涟,一年好种田”说明是环境因素中非生物因素水分对生物的影响。C、“粪草粪草,庄稼之宝”说明是环境因素中非生物因素土壤对生物的影响。D、“山上多种树,胜似修水库”说明树是影响降水的原因,属于生物对环境的影响。故选:D。
3.答案:C
解析:ABD、仙人掌叶特化为刺、莲藕根状茎和叶柄内部有发达并相通的气腔、南极企鹅的羽毛密,皮下脂肪厚都是生物适应环境。C、蚯蚓可以疏松土壤是生物影响环境。
故选:C。
4.答案:B
解析:生态系统由生物和非生物环境两部分组成,A错误。食物链的起点是生产者,C错误。图中的食物链有:草→兔→鹰,草→兔→蛇→鹰,草→鼠→鹰,草→鼠→蛇→鹰,共4条。鹰吃蛇,蛇和鹰又都以鼠和兔为食,所以,蛇和鹰是捕食关系和竞争关系,D错误。
5.答案:B
解析:A.植物细胞一般很小,高等植物中,其直径通常为10~100μm,动物细胞的体积比微生物细胞大几千倍,稍小于植物细胞的体积,最新的光学显微镜是可以看到50nm,因此可以利用显微镜观察到动植物细胞的结构差异,A正确。B.结合分析可知,观察到模糊图像时,应该用细准焦螺母调节,可观察到清晰图像,B错误。C.高倍镜下所观察的细胞数目少,视野暗,低倍镜下所观察到的细胞数目多,视野亮。所以,低倍镜换到高倍镜,视野中细胞数目减少,C正确。D.显微镜成倒立的像,视野中像的移动方向与标本的移动方向相反,因此装片向右移动玻片时,可使物像同步向左移动,D正确。故选B。
6.答案:B
解析:A、c细准焦螺旋的作用是较小幅度的升降镜筒,能调出更加清晰的物像,A正确。
B、显微镜的放大倍数=物镜倍数×目镜倍数。物镜倍数越小,镜头越短;目镜倍数越小,镜头越长,显微镜放大倍数越小视野越大,视野最大的镜头组合是①和④,B错误。
C、d转换器上安装着物镜,转动d转换器,可以换用不同放大倍数的物镜,C正确。
D、当显微镜下看到的视野太暗时,可以调节g反光镜,选择凹面镜,可以使视野变亮,D正确。
故选:B。
7.答案:D
解析:制作洋葱表皮细胞临时装片的实验步骤简单的总结为:擦、滴、撕、展、盖、吸、染。所以图中操作正确的顺序是:④滴加液体、③放置装片、①盖盖玻片、②染色。
故选D。
8.答案:D
解析:A、细胞质流动,有利于细胞与外界物质交换,A错误。
B、植物细胞和动物细胞都含有线粒体.如果将细胞比作汽车,线粒体就相当于汽车的发动机,发动机靠燃油给汽车提供动力;线粒体则可使细胞中的一些有机物,经过复杂的变化,将其中储存的化学能释放出来,供细胞利用,B错误。
C、细胞膜保护作用把细胞内部与细胞外部的环境分隔开了,使细胞的内部环境保持相对的稳定性,维持其正常的生命活动.控制物质进出,细胞膜具有一定的选择性,能让对细胞生命活动有用的物质进入,把其他物质挡在细胞外面,同时,还能把细胞内产生的废物排到细胞外,C错误。
D、细胞的生命活动作为生物的一种性状,也是有遗传物质决定的,而决定生物性状的遗传物质主要存在于细胞核中,所以细胞生命活动的控制中心是细胞核,D正确。
故选:D。
9.答案:B
解析:细胞分裂中最重要的变化是细胞核中染色体的变化。在细胞分裂过程中,染色体的数量在细胞分裂时已经加倍,在细胞分裂的过程中,染色体分成形态和数目相同的两份,分别进入两个新细胞中,这样就保证了通过细胞分裂产生的新细胞与原细胞所含的遗传物质相同。因此,新细胞里含有的染色体数目是相同的,水稻根尖分生区里的一个细胞里有24条染色体,经过分裂后,形成的子细胞里含有的染色体数目是24条。
故选:B。
10.答案:D
解析:ABC.分生组织、输导组织、营养组织均属于植物的组织,ABC不符合题意。
D.结缔组织种类很多,骨组织、血液等属于结缔组织,具有支持、连接、保护、营养等功能,D符合题意。
故选D。
11.答案:A
解析:A.酵母菌属于单细胞真菌,细胞内无叶绿体,不能进行光合作用制造有机物,营养方式异养,A正确。B.草履虫是单细胞动物,运动结构是纤毛,在水中旋转前进,B错误。C.草履虫是单细胞动物,能完成营养、呼吸、排泄、运动、生殖和调节等生命活动,C错误。D.单细胞生物有引起人类患病,如有的细菌引起人类患病,有的对人类有益,如酵母菌可以酿酒等,D错误。故选A。
12.答案:D
解析:A、藻类植物的种类很多,多数生活在水中,少数生活在阴湿处.苔藓植物和蕨类植物生活在阴湿处,不符合题意。
B、藻类植物的种类很多,无根、茎、叶的分化,无输导组织。苔藓植物无根,只有茎叶的分化,茎叶内无输导组织,植株矮小。蕨类植物有了根、茎、叶的分化,体内有输导组织,一般长的比较高大,不符合题意。
C、蕨类植物和藻类植物的某一些可以食用,而苔藓植物不可以食用,不符合题意。
D、藻类植物、苔藓植物和蕨类植物都不能产生种子,用孢子繁殖后代,属于孢子植物,符合题意。
故选:D。
13.答案:C
解析:A. “苔痕上阶绿,草色入帘青”,诗句中描述的是苔藓植物,故A不符合题意。
B.“松柏本孤直,难为桃李颜”,诗句中的松柏属于裸子植物,桃李属于被子植物,故B不符合题意。
C.“荷尽已无攀雨盖,菊残犹有傲霜枝”,诗句中的荷和菊属于被子植物,产生种子繁殖后代,种子外面有果皮包被形成果实,故C符合题意。
D.“秋果楂梨涩,晨羞笋蕨鲜”,诗句中的山楂,梨属于被子植物,笋是竹子的幼体,属于被子植物,蕨则属于蕨类植物,故D不符合题意。
故选:C。
14.答案:D
解析:将煮熟的花生种子,胚已经死亡,即使种到地里,提供适宜的环境条件,也不会萌发。
故选D。
15.答案:A
解析:A.①是成熟区,具有大量根毛,是根的主要功能部位,能吸收水和无机盐,A正确。
B.②是伸长区,是细胞快速生长的区域,B错误。
C.③是分生区,具有很强的分裂能力,能够不断分裂产生新细胞,向下补充根冠,向上转化为伸长区,C错误。
D.④是根冠,具有保护作用,D错误。
故选A。
16.答案:A
解析:A、花生受精后子房发育成果实,胚珠发育成种子,A正确;
B、开花季节遇到阴雨连绵的天气,影响传粉,降低产量,B错误;
C、花生结果要先后经历开花、传粉、受精和果实与种子的形成等过程,C错误;
D、花生种子的营养物质储存在子叶中,所以种子萌发所需要的营养主要来自子叶,D错误。
故选:A。
17.答案:C
解析:A. 甲、乙构成一组对照实验,变量是光照,得出的结论是光照是绿色植物产生氧的条件;甲、丙构成一组对照实验,变量是绿色植物,得出的结论是氧是绿色植物光合作用产生的,顺序颠倒,A不符合题意。
B.甲和丁与乙和丙,有两个变量光和绿色植物,不能构成对照试验,都不能证明“在有光条件下,氧气是否由绿色植物释放出来”和“光是植物进行光合作用的条件”,B不符合题意。
C.甲和丙可构成一组对照试验,实验的变量是植物,可证明在有光条件下氧气是由绿色植物释放出来的,甲和乙可构成对照试验,实验的变量是光,探究的是光是光合作用的必要条件,C符合题意。
D.甲和乙构成对照试验,变量是光照,探究的是光照对光合作用的影响;乙和丙的变量有两个,是光照和植物,不能构成对照试验,D不符合题意。
故选:C。
18.答案:D
解析:A、地膜覆盖可以保温和减少土壤内水分的散失,与植物的光合作用无关,A不符合题意。
B、及时松土利于植物根的呼吸作用,与光合作用无关,B不符合题意。
C、由于不同植物需要的无机盐的种类和数量不同,同一植物不同生长期所需要无机盐的种类和数量也不同,因而要针对不同植物和同一植物的不同生长期的需要,进行适时、适量地施肥,即合理施肥,与植物的光合作用无关,C不符合题意。
D、绿色植物通过叶绿体,利用光能,把二氧化碳和水转化成储存能量的有机物,并且释放出氧气的过程,叫做光合作用;二氧化碳是光合作用的原料,因此温室种植通风换气,适当增加二氧化碳浓度,可提高产量,与植物的光合作用有关,D符合题意。
故选:D。
19.答案:C
解析:绿色植物通过蒸腾作用将大量的水分散失到大气中,增加了大气的湿度,使空气变得湿润;同时,绿色植物通过光合作用释放氧气,吸收二氧化碳,使大气变得清新,其次,树叶上面的绒毛、分泌的黏液和油脂等,对尘粒有很强的吸附和过滤作用。因此当你踏入山林时,会感觉到空气特别的清新和湿润。
故选:C。
20.答案:D
解析:我国植被面临的主要问题有:①植被覆盖率低,森林人均占有量少,②森林资源利用不够合理,伐优留劣,甚至乱砍滥伐,③我国草原面积广阔,但过度放牧使许多草场退化、沙化,有些水草丰美、生机勃勃的大草原,由于失去了植被的保护,在狂风的侵蚀下很快变成了荒凉的沙漠,D正确。
故选D。
21.答案:(1)阳光、空气、土壤等
(2)草、树等
(3)鹰、田鼠、蜘蛛、蜜蜂、青蛙等
(4)在这个生态系统中有分解者,如土壤中营腐生生活的细菌、真菌等
解析:要区分生态系统的组成成分,就必须要知道非生物环境是没有生命的;生产者能自己制造有机物;消费者通常直接或间接地以绿色植物为食;分解者通过分解动植物的遗体等获取能量。
22.答案:(1)细胞核;染色体(遗传物质)
(2)器官;系统
(3)8
解析:(1)细胞分裂就是一个细胞分成两个细胞的过程,细胞分裂使细胞数目增多。通过图乙中①②③过程细胞的分裂,细胞数目逐渐增多。细胞分裂的具体过程是:细胞分裂时细胞核先由一个分成两个,随后,细胞质分成两份,每份各含有一个细胞核,最后,在原来的细胞的中央,形成新的细胞膜和细胞壁,这样,一个细胞就分裂成为两个细胞;由此可见,细胞中细胞核首先分裂,其中染色体先复制再平分,变化最明显。
(2)图乙中所示的结构层次A、B、C中:A是胃,由不同的组织按照一定的次序结合在一起构成的行使一定功能的结构,属于消化器官;B是由多个消化器官按一定的次序组合在一起形成的消化系统,具有消化和吸收的功能;C是由八大系统构成的统一整体人体。
(3)细胞的分裂是指一个细胞分成两个细胞的过程,一个细胞经过一次分裂,形成两个新细胞即21;两次分裂后,形成四个新细胞即22;3次分裂后形成8个细胞即23,因此1个细胞分裂N次后的个数是1x2n。2个上皮细胞连续分裂2次,可以形成(2x22)个细胞,即8个细胞。
23.答案:(1)A、B、EA的种子外有果皮,E的种子裸露
(2)C、D、FF
(3)D→F→C→E→A、BC
解析:(1)A向日葵、B玉米和E银杏都属于种子植物,用种子繁殖后代,其中向日葵和玉米的种子外面有果皮包被着,银杏的种子外无果皮包被着,裸露。
(2)C是蕨类植物,D是藻类植物,F是苔藓植物,它们都不结种子,都用孢子繁殖后代,属于孢子植物。其中F苔藓植物的叶只有一层细胞构成,二氧化硫等有毒气体容易从背腹两面侵入苔藓植物体内,影响苔藓植物的生活,因此我们常把苔藓植物作为检测空气质量的指示植物。
(3)藻类植物结构最简单,无根、茎、叶的分化,苔藓植物比藻类植物的结构复杂一些,有了茎、叶的分化,但是无根,只有假根,体内无输导组织,植株矮小。蕨类植物有了根、茎、叶的分化,且体内有输导组织,一般长的比较高大,藻类植物、苔藓植物和蕨类植物都不结种子T用孢子繁殖后代,生殖离不开水。裸子植物有种子,适于在干早的陆地上生活,无花,种子外面无果皮包被着,裸露,不能形成果实,被子植物的种子外面有果皮包被着,具有根、茎、叶、花、果实和种子六大器官,是植物界中最具优势的一个类群。可见上述植物,从简单到复杂依次是D→F→C→E→A、B。
24.答案:(1)⑦;⑬
(2)⑩;子房壁
(3)a
(4)①
(5)胚珠
解析:(1)由于⑦雄蕊和⑬雌蕊与果实与种子的形成有直接关系,所以是花的主要部分。故梨花最主要的结构是⑦雄蕊和⑬雌蕊。
(2)在果实的发育过程中,子房壁发育成果皮,胚珠发育成种子,受精卵发育成胚,子房发育成果实,图中的BD是果实,食用部分属于果皮,是由图一中的⑩子房壁发育来的。
(3)图二中的A是叶由图三中的a幼叶发育而来的,b芽轴将来发育成茎,c芽原基将来发育成侧芽。
(4)能产生花粉的结构是①花药。
(5)花粉落到花的柱头上叫传粉。果实中含有的种子是由胚珠发育而来,种子的数目取决于子房中胚珠的数目。一个梨里面有多粒种子说明图一结构⑫子房里有多个胚珠。
25.答案:(1)种子
(2)B;线粒体
(3)蒸腾作用
(4)乙;适当增加二氧化碳的浓度或者适当延长光照时间
解析:(1)绿色开花植物通常是由六大器官组成,其中,花、果实和种子是生殖器官,与繁殖有关。
(2)呼吸作用是指生物体吸收氧气,分解有机物为二氧化碳和水,并释放出能量,呼吸作用释放出能量为生命活动提供动力,呼吸作用的场所是线粒体。因此,植株的生长所需要的能量主要是由图一中B所示的呼吸作用过程释放的,该生理过程主要发生在细胞的线粒体中。
(3)蒸腾作用促进水分的吸收,促进水分和无机盐的运输,降低温度,提高湿度。因此,草莓植株的叶片在烈日下未被灼伤,主要是因为其叶片进行的蒸腾作用可以降低叶片表面温度。
(4)光合作用进行的条件是必须在光照下,没有光照不能进行光合作用,而呼吸作用进行的条件是有光和无光都在进行,只要是活细胞都在进行呼吸作用,所以图二的甲、乙曲线中表示草莓叶片光合作用的是乙曲线。为提高草莓产量,温室种植时可采用的措施有适当增加二氧化碳的浓度、者适当延长光照时间、增强光合作用的强度等。
相关试卷
这是一份江西省丰城中学2023-2024学年七年级下学期开学生物试题,共4页。试卷主要包含了植物细胞分裂顺序是,下列关于观察的叙述中,错误的是,“西湖春色归,春水绿于染等内容,欢迎下载使用。
这是一份江西省丰城中学2023-2024学年七年级下学期开学生物试题(1),共1页。试卷主要包含了D; 2,猫;无脊柱;④;气囊;,藻类植物;根、茎、叶;等内容,欢迎下载使用。
这是一份山东省滕州市东郭镇东郭中学2023-2024学年八年级上学期开学测试生物试题(含答案),共20页。试卷主要包含了单选题,综合题等内容,欢迎下载使用。
