


贵州省黔东南州九校2023-2024学年高三下学期开学联考历史试题
展开吉林省四校2023-2024学年高一下学期期初开学联考历史试题: 这是一份吉林省四校2023-2024学年高一下学期期初开学联考历史试题,共7页。试卷主要包含了选择题,非选择题等内容,欢迎下载使用。
江西省红色十校2023-2024学年高三下学期2月联考历史试题: 这是一份江西省红色十校2023-2024学年高三下学期2月联考历史试题,文件包含江西红色十校2月联考历史试卷pdf、历史答案红色十校2月高三pdf、江西红色十校2月联考历史答题卡pdf等3份试卷配套教学资源,其中试卷共18页, 欢迎下载使用。
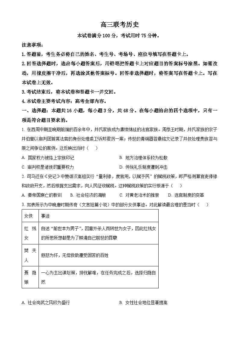
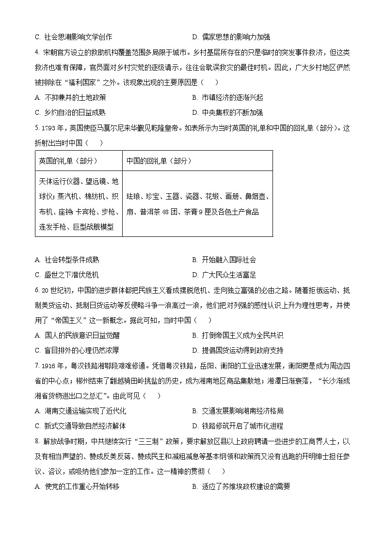
福建省百校联考2023-2024学年高三下学期正月联考历史试题: 这是一份福建省百校联考2023-2024学年高三下学期正月联考历史试题,共13页。试卷主要包含了1942年,毛泽东指出等内容,欢迎下载使用。