化学九年级下册课题2 溶解度教学设计及反思
展开设计说明
本课题的教学内容分为两部分:第一部分,饱和溶液。通过实验【实验9-5】和【实验9-6】讨论、探究饱和溶液和不饱和溶液的含义,并结合实验说明:只有指明“在一定量溶剂里”和“一定温度下”,溶液的“饱和”和“不饱和”才有确定的意义。然后,结合【实验9-6】中硝酸钾晶体的析出,引出结晶现象。同时,以海水晒盐为例,说明蒸发溶剂也是一种获得晶体的常用方法。最后,可以结合【实验9-5】和【实验9-6】及海水晒盐的实例,总结出一般情况下不饱和溶液与饱和溶液的转化关系及结晶的方法。
第二部分,溶解度。在这一部分知识中,首先结合【实验9-5】和【实验9-6】,说明在一定温度下,在一定量的溶剂中溶质的溶解量是有一定限度的,从而引出固体溶解度的概念,并以表格的形式列出了几种物质在不同温度时的溶解度。然后,探究溶解度曲线——包括绘制溶解度曲线、分析和应用溶解度曲线、比较溶解度数据表和溶解度曲线的区别、体会列表法和作图法两种数据处理方法的不同作用等,引导学生体验数据处理的过程,学习数据处理的方法。最后,简单介绍气体的溶解度,可以结合有关汽水的讨论,说明气体的溶解度与压强和温度密切相关。
本课题中概念较多,前后知识的逻辑性很强,在教学中教师应该注重启发引导,加强点拨,鼓励学生自主探究。
教学目标
【知识与技能】
1.了解饱和溶液的含义。
2.能举例说明结晶现象。
3.了解溶解度的含义。
4.初步学习绘制和分析溶解度曲线,体验数据处理的过程,学习数据处理的方法。
【过程与方法】
1.学习观察、分析实验现象,并能归纳出相应的概念。
2.学习通过实验解决问题。
【情感、态度与价值观】
1.认识矛盾的双方在一定条件下可以相互转化的辩证唯物主义思想。
2.树立做任何事情都要实事求是的观点。
重点难点
教学重点
1.根据实验中获取的信息,建立饱和溶液和不饱和溶液的概念。
2.理解影响溶解度大小的因素,学会利用溶解度曲线解决一些实际问题。
教学难点
1.理解饱和溶液和溶解度的概念。
2.初步学习绘制和分析溶解度曲线,体验数据处理的过程,学习数据处理的方法。
教学方法
1.通过学生的探究实验,引导学生正确推理,建立饱和溶液、不饱和溶液以及溶解度的概念。
2.通过对比分析,归纳出溶解度曲线的含义以及简单的数据处理的方法。
教具、学具
1.计算机多媒体教学系统、CAI课件等。
2.仪器:药匙、烧杯、玻璃棒、温度计、石棉网、铁架台、酒精灯等。
3.药品:NaCl固体、KNO3固体、蒸馏水等。
授课时数
2课时
第1课时 饱和溶液
教学过程
导入新课
【教师提问】我们知道食盐易溶于水而形成溶液,但在一杯水里能否无限地溶解食盐呢?
【学生讨论】学生根据生活经验回答,引出饱和溶液的概念。
讲授新课
一、饱和溶液
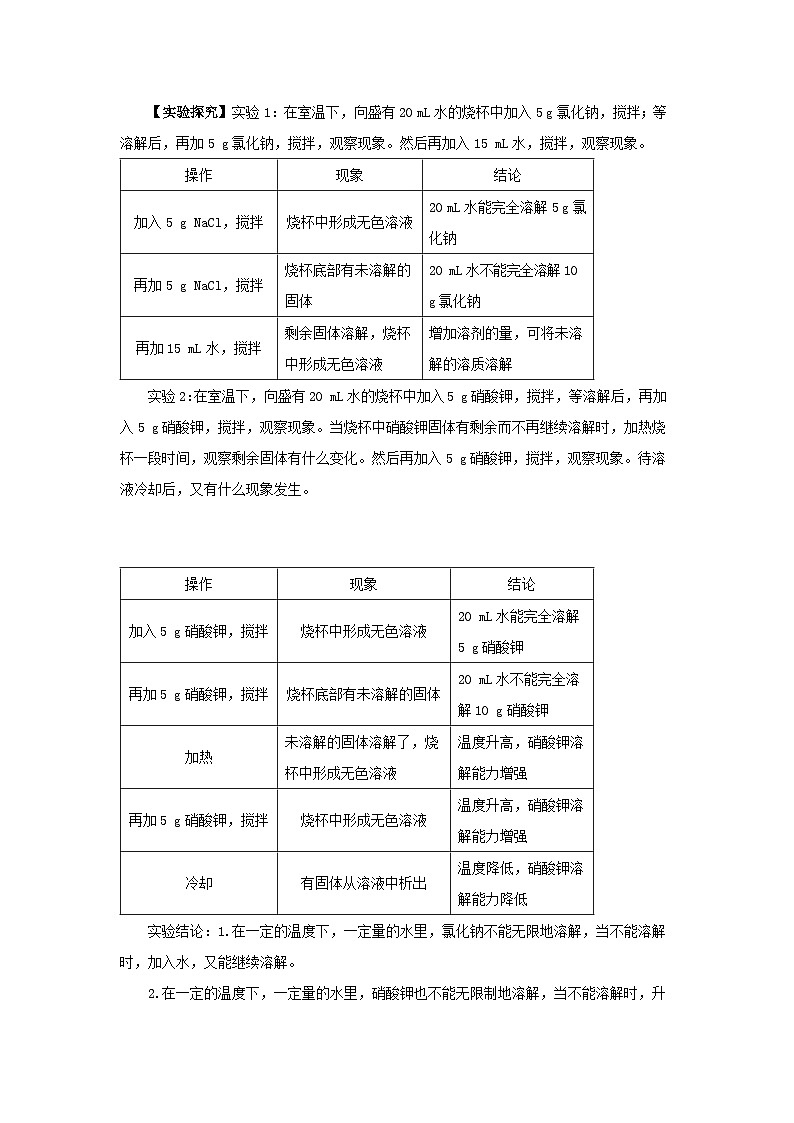
【实验探究】实验1:在室温下,向盛有20 mL水的烧杯中加入5 g氯化钠,搅拌;等溶解后,再加5 g氯化钠,搅拌,观察现象。然后再加入15 mL水,搅拌,观察现象。
操作
现象
结论
加入5 g NaCl,搅拌
烧杯中形成无色溶液
20 mL水能完全溶解5 g氯化钠
再加5 g NaCl,搅拌
烧杯底部有未溶解的固体
20 mL水不能完全溶解10 g氯化钠
再加15 mL水,搅拌
剩余固体溶解,烧杯中形成无色溶液
增加溶剂的量,可将未溶解的溶质溶解
实验2:在室温下,向盛有20 mL水的烧杯中加入5 g硝酸钾,搅拌,等溶解后,再加入5 g硝酸钾,搅拌,观察现象。当烧杯中硝酸钾固体有剩余而不再继续溶解时,加热烧杯一段时间,观察剩余固体有什么变化。然后再加入5 g硝酸钾,搅拌,观察现象。待溶液冷却后,又有什么现象发生。
操作
现象
结论
加入5 g硝酸钾,搅拌
烧杯中形成无色溶液
20 mL水能完全溶解5 g硝酸钾
再加5 g硝酸钾,搅拌
烧杯底部有未溶解的固体
20 mL水不能完全溶解10 g硝酸钾
加热
未溶解的固体溶解了,烧杯中形成无色溶液
温度升高,硝酸钾溶解能力增强
再加5 g硝酸钾,搅拌
烧杯中形成无色溶液
温度升高,硝酸钾溶解能力增强
冷却
有固体从溶液中析出
温度降低,硝酸钾溶解能力降低
实验结论:1.在一定的温度下,一定量的水里,氯化钠不能无限地溶解,当不能溶解时,加入水,又能继续溶解。
2.在一定的温度下,一定量的水里,硝酸钾也不能无限制地溶解,当不能溶解时,升高温度,又能继续溶解。
【教师提问】两个实验中的现象说明了什么问题?
【归纳总结】增加溶剂量或升高温度时,饱和溶液可以变成不饱和溶液。
【教师讲解】饱和溶液:在一定温度下,在一定量的溶剂里,不能继续溶解某种溶质的溶液叫做这种溶质的饱和溶液。
不饱和溶液:在一定温度下,在一定量的溶剂里,还能继续溶解某种溶质的溶液叫做这种溶质的不饱和溶液。
【教师点拨】这里所谓的“饱和”与“不饱和”是相对的,而不是绝对的。只有指明“一定温度”和“一定量的溶剂里”,饱和溶液才有确定的意义。
【教师讲解】我们再从宏观和微观上进一步认识饱和溶液。
【多媒体展示】教师播放视频《饱和溶液的微观变化》。
(插入视频《饱和溶液的微观变化》)
【教师提问】如何判断某一溶液是饱和溶液?
【归纳总结】1.如果溶液中有少量未溶解的溶质,则是饱和溶液。
2.加少量溶质,溶质能继续溶解的是不饱和溶液,不能继续溶解的是饱和溶液。
【教师提问】根据上述实验,你知道如何将接近饱和的溶液转化为饱和溶液吗?
【归纳总结】饱和溶液和不饱和溶液是可以相互转化的,一般情况下:
饱和溶液通过增加溶剂、升高温度可以变为不饱和溶液;
不饱和溶液通过增加溶质、降低温度、减少溶剂可以变为饱和溶液。
一般情况下:
【教师提问】为了粗略地表示溶液里溶质含量的多少,人们还常常把溶液分成浓溶液和稀溶液。饱和溶液一定是浓溶液吗?不饱和溶液一定是稀溶液吗?
【学生讨论】引导学生结合前面两个实验进行回答。
【教师点拨】浓溶液不一定是饱和溶液,稀溶液也不一定是不饱和溶液。同一种溶质的溶液,在一定温度下,饱和溶液比不饱和溶液要浓。
【归纳总结】溶液的分类
【教师提问】当热的硝酸钾溶液降低温度后,烧杯底部出现了固体,这是因为在冷却过程中,硝酸钾不饱和溶液变成了饱和溶液。温度继续降低,更多的硝酸钾会从溶液中析出,这是为什么呢?
【教师讲解】固体物质从它的饱和溶液中以晶体的形式析出的过程叫做结晶,降低温度析出晶体叫降温结晶或冷却热饱和溶液结晶,蒸发溶剂析出晶体叫蒸发结晶。
【教师引导】我们通过视频看一下冷却热饱和溶液法的结晶过程。
【多媒体展示】教师播放视频《晶体可由饱和溶液制成》。
(插入视频《晶体可由饱和溶液制成》)
【教师引导】下面,我们来欣赏几张美丽的晶体图片。
【多媒体展示】教师播放图片《铬酸钾晶体》《硫酸钠晶体》。
(插入图片《铬酸钾晶体》)
(插入图片《硫酸钠晶体》)
【教师提问】人们利用海水晒盐就是利用日光蒸发海水使海水中的氯化钠从溶液中析出。这是利用蒸发溶剂的方法来获得晶体,你对海水晒盐有哪些了解呢?
【归纳总结】人们用海水晒盐得到粗盐,同时得到含有大量化工原料的母液(叫做苦卤),其大致过程如下:
将海水引入贮水池再到蒸发池再到结晶池,产生的结晶就是氯化钠,得到的液体为母液,可加工得到多种化工产品。这个过程就是蒸发结晶。
课堂小结
本节课我们学习了饱和溶液和不饱和溶液的概念,知道了饱和溶液只有在一定的条件下才有确定的意义,并总结出了判断饱和溶液的方法以及饱和溶液与不饱和溶液相互转化的条件。我们还学习了结晶以及海水晒盐是利用蒸发结晶的原理。
当堂达标
1. 下列说法正确的是( )
A.一定温度下,向100 g饱和食盐溶液中加入3 g食盐,用力搅拌后可得到103 g食盐溶液
B.浓溶液不一定是饱和溶液,稀溶液不一定是不饱和溶液
C.一定温度下,向饱和食盐水中加入白糖,白糖不会溶解
D.饱和溶液是包含其底部未溶解的溶质的混合物
答案:B
2. 下列有关溶液的认识中错误的是( )
A.外界条件不改变,溶质不会从溶液中分离出来
B.在溶液里进行的反应通常是比较快的
C.同溶质的饱和溶液一定比它的不饱和溶液要浓
D.在说到溶液的“饱和”和“不饱和”时,只有指明一定温度、一定量的溶剂这两个前提条件下才有意义
答案:C
3. 对结晶后的溶液,下列说法中正确的是( )
A.一定是饱和溶液 B.一定是不饱和溶液
C.不能再溶解任何物质了 D.一定是浓溶液
答案:A
4.如图所示是利用海水提取粗盐的过程:
根据海水晒盐的原理,下列说法中正确的是( )
A.海水进入贮水池,海水的成分基本不变
B.在蒸发池中,海水中氯化钠的质量逐渐增加
C.在蒸发池中,海水中水的质量逐渐增加
D.析出晶体后的母液是氯化钠的不饱和溶液
答案:A
5. 20 ℃时,将33 g食盐放入100 g水中,食盐全部溶解,此时溶液质量为 g,再向此溶液中加入3 g食盐又恰好全部溶解,则溶质为 g,现在溶液恰好饱和,此时溶液的质量为 g,再向此溶液中加入3 g食盐,溶液的质量是 g。
答案:133 36 136 136
板书设计
第九单元 溶液
课题2 溶解度
第1课时 饱和溶液
一、饱和溶液
1.饱和溶液与不饱和溶液
(1)饱和溶液:在一定温度下,在一定量的溶剂里,不能继续溶解某种溶质的溶液叫做这种溶质的饱和溶液。
(2)不饱和溶液:在一定温度下,在一定量的溶剂里,还能继续溶解某种溶质的溶液叫做这种溶质的不饱和溶液。
2.判断某溶液是否饱和的方法:在一定条件下,溶质是否继续溶解。
3.饱和溶液与不饱和溶液的相互转化:一般情况下,饱和溶液通过增加溶剂、升高温度可以变为不饱和溶液;不饱和溶液通过增加溶质、降低温度、减少溶剂可以变为饱和溶液。
4.结晶
(1)概念:已溶解在溶液中的溶质从溶液中以晶体的形式析出的过程。
(2)方法:降温结晶与蒸发结晶。
(3)应用:海水晒盐是利用蒸发结晶。
化学九年级下册课题2 溶解度教学设计及反思: 这是一份化学九年级下册课题2 溶解度教学设计及反思,共3页。
初中化学人教版九年级下册课题2 溶解度教学设计: 这是一份初中化学人教版九年级下册课题2 溶解度教学设计,文件包含第9单元课题2第2课时DOC、第9单元课题2第1课时DOC等2份教案配套教学资源,其中教案共0页, 欢迎下载使用。
2021学年课题2 溶解度第2课时教案: 这是一份2021学年课题2 溶解度第2课时教案,共17页。教案主要包含了学习目标,课前准备,新课学习,跟踪练习1,重点题型,解题秘籍,易错解答,基础过关等内容,欢迎下载使用。

