



























































2023学而思创新班八年级暑假数学课程讲义
展开
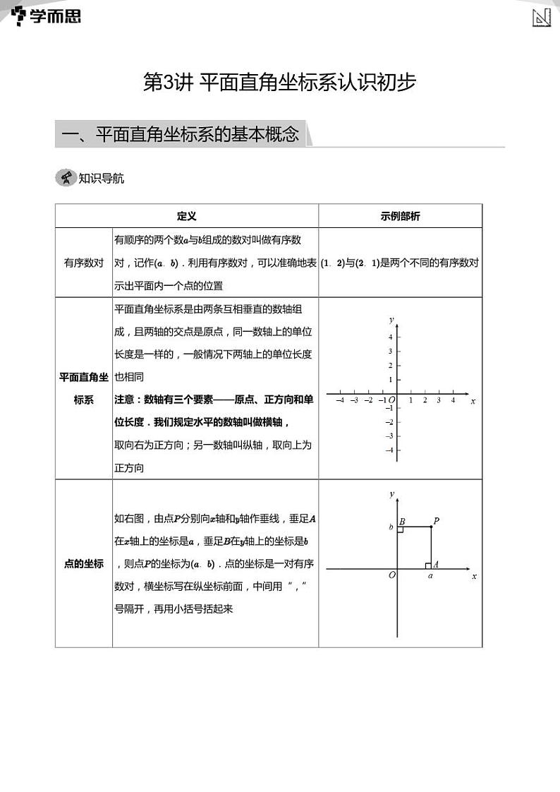
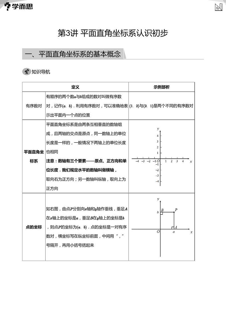
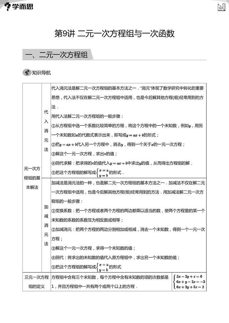
这是一份2023学而思创新班八年级暑假数学课程讲义,文件包含第3讲平面直角坐标系认识初步教师版pdf、第6讲一次函数概念与性质教师版pdf、第4讲平面直角坐标系中点的变换教师版pdf、第5讲函数初步与正比例函数教师版pdf、第1讲实数初步教师版pdf、第10讲一次函数与面积教师版pdf、第9讲二元一次方程组与一次函数教师版pdf、第7讲一次函数解析式的确定教师版pdf、第2讲实数的化简与计算教师版pdf、第8讲一次函数图象变换教师版pdf、第6讲一次函数概念与性质学生版pdf、第4讲平面直角坐标系中点的变换学生版pdf、第5讲函数初步与正比例函数学生版pdf、第3讲平面直角坐标系认识初步学生版pdf、第1讲实数初步学生版pdf、第2讲实数的化简与计算学生版pdf、第9讲二元一次方程组与一次函数学生版pdf、第7讲一次函数解析式的确定学生版pdf、第8讲一次函数图象变换学生版pdf、第10讲一次函数与面积学生版pdf等20份学案配套教学资源,其中学案共260页, 欢迎下载使用。
相关学案
这是一份2023学而思创新班八年级寒假数学课程讲义,文件包含第7讲正方形性质与判定教师版pdf、第4讲平行四边形初步教师版pdf、第5讲菱形初步教师版pdf、第1讲因式分解的概念和基本方法教师版pdf、第3讲分式的概念和性质教师版pdf、第6讲矩形性质与判定教师版pdf、第2讲因式分解的常用方法教师版pdf、第4讲平行四边形初步学生版pdf、第5讲菱形初步学生版pdf、第7讲正方形性质与判定学生版pdf、第1讲因式分解的概念和基本方法学生版pdf、第3讲分式的概念和性质学生版pdf、第6讲矩形性质与判定学生版pdf、第2讲因式分解的常用方法学生版pdf等14份学案配套教学资源,其中学案共209页, 欢迎下载使用。
这是一份2023学而思创新班七年级暑假数学课程讲义,文件包含第1讲有理数的基本概念教师版pdf、第10讲线与角教师版pdf、第3讲有理数的乘方与混合运算教师版pdf、第2讲有理数的四则运算教师版pdf、第9讲一元一次不等式的概念及解法教师版pdf、第7讲一元一次方程的概念及解法教师版pdf、第8讲二元一次方程组的概念及解法教师版pdf、第5讲整式的认识教师版pdf、第6讲整式的加减教师版pdf、第4讲绝对值的化简教师版pdf、第1讲有理数的基本概念学生版pdf、第10讲线与角学生版pdf、第3讲有理数的乘方与混合运算学生版pdf、第2讲有理数的四则运算学生版pdf、第7讲一元一次方程的概念及解法学生版pdf、第9讲一元一次不等式的概念及解法学生版pdf、第8讲二元一次方程组的概念及解法学生版pdf、第5讲整式的认识学生版pdf、第6讲整式的加减学生版pdf、第4讲绝对值的化简学生版pdf等20份学案配套教学资源,其中学案共382页, 欢迎下载使用。
这是一份2023学而思创新班七年级寒假数学课程讲义,文件包含第3讲平行线的性质与判定教师版pdf、第5讲三角形中的重要线段和角度计算教师版pdf、第2讲直线的相交教师版pdf、第4讲三角形的边和角教师版pdf、第6讲全等三角形的性质与判定教师版pdf、第7讲全等三角形综合教师版pdf、第1讲乘法公式初步教师版pdf、第2讲直线的相交学生版pdf、第3讲平行线的性质与判定学生版pdf、第5讲三角形中的重要线段和角度计算学生版pdf、第4讲三角形的边和角学生版pdf、第6讲全等三角形的性质与判定学生版pdf、第1讲乘法公式初步学生版pdf、第7讲全等三角形综合学生版pdf等14份学案配套教学资源,其中学案共236页, 欢迎下载使用。
