

新教材2024高考政治二轮专题复习专题八认识社会与价值选择核心考点二寻觅社会的真谛教师用书
展开
这是一份新教材2024高考政治二轮专题复习专题八认识社会与价值选择核心考点二寻觅社会的真谛教师用书,共5页。
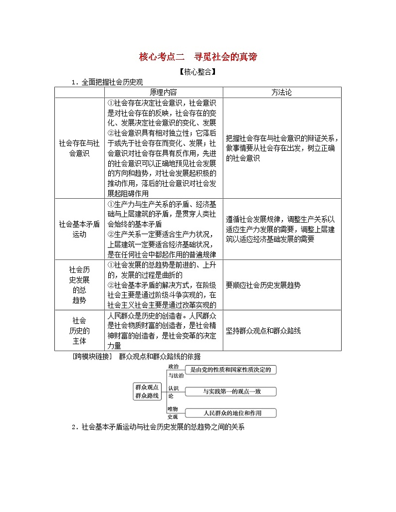
1.全面把握社会历史观
[跨模块链接] 群众观点和群众路线的依据
2.社会基本矛盾运动与社会历史发展的总趋势之间的关系
【分层演练】
题组一真题研练/保基分
考向1 社会存在与社会意识
1.[2023·浙江1月选考]《尔雅》是由汉初学者编纂的一部术语词典,阐释了4300余个术语的内涵,涉及天文、地理、日常、社会、人事、学习和习俗等,依据其所释名物可以推求古代生活的风貌。由此可知( )
①时代的进步推动术语研究发展 ②意识活动具有能动创造性 ③生产方式制约着社会生活面貌 ④术语学也是对社会存在的反映
A.①③B.①④
C.②③D.②④
考向2 社会基本矛盾运动
2.[2022·山东卷]中共中央、国务院印发的《关于加快建设全国统一大市场的意见》,从全局和战略高度对加快建设全国统一大市场作出部署。建设全国统一大市场,持续推动国内市场高效畅通,形成供需互促、产销并进、畅通高效的国内大循环,将推动国内市场由大到强,促进我国经济高质量发展。从哲学上看,持续推动国内市场高效畅通,是因为( )
①经济基础决定上层建筑,上层建筑要与经济基础状况相适合 ②联系是客观的和普遍的,任何事物之间都存在着必然的联系 ③通过调整和完善生产关系,可以更好地促进生产力的发展 ④发展是渐进性和飞跃性的统一,事物的量变可以引起质变
A.①②B.①③
C.②④D.③④
正确区分生产力与生产关系、经济基础与上层建筑
辨别材料考查的是生产力和生产关系的矛盾还是经济基础和上层建筑的矛盾,关键是准确把握两者的基本内涵。经济体制方面的改革,如所有制结构调整、分配制度的改革、土地制度的改革等属于生产关系的变革;而政治体制改革和意识形态的变化,如行政管理体制的改革、法律法规的完善、思想观念的解放等则属于上层建筑的变革。
3.[2023·辽宁卷,8]植保无人机、北斗导航、免耕播种机……各种新农具正成为农业生产的“新武器”,操作新农具的多是被称为“新农人”的大学生,他们依靠科技和专业知识成为农村致富带头人,其辐射效应推动了乡村面貌的嬗变和农业发展的全方位转型。这表明( )
①新农具是推动农业生产关系变革的物质条件
②农业新技术构成了农业生产力发展的新动力
③新农人的出现有利于优化农业生产力的结构
④新农人的专业知识为乡村振兴注入精神活力
A.①③B.①④
C.②③D.②④
考向3 社会历史的主体
4.[2023·全国甲卷,23]党的二十大相关工作网络征求意见活动于2022年4月15日至5月16日开展,在人民日报社、新华社、中央广播电视总台所属官网、新闻客户端以及“学习强国”学习平台分别开设专栏,听取全社会意见建议,累计收到网民建言854.2万余条,为党的二十大相关工作提供了有益参考。从中获得的启示是( )
①人民群众的利益和诉求是制定决策的重要依据 ②坚持党的群众路线需要探索创新有效的实现形式 ③人是社会历史的主体,每个人都推动社会历史发展 ④只要坚持“到群众中去”,就能实现“从群众中来”
A.①②B.①④
C.②③D.③④
题组二易错清零/少失分
1.[2023·泰安模拟]互联网思维决定了网络时代社会形态的性质和面貌。( )
纠正:
2.将人民至上的价值追求落到行动上,就要坚持“从群众中来,到群众中去”的群众观点。( )
纠正:
3.[2023·辽宁协作体]网络热词流行的现象表明社会意识的差异性决定社会生活的多样性。( )
纠正:
4.[2023·山东潍坊模拟]经济基础决定上层建筑,上层建筑促进经济基础。( )
纠正:
5.[2023·山东省济南期末]群众观点是无产阶级政党的根本领导方法和工作方法。( )
纠正:
题组三衍生预测/拿高分
预测1 结合名人名言、生活实例或政策建议的出台,考查社会存在和社会意识的知识
1.[2023·湖南湘潭统考]恩格斯说:“每一个时代的哲学作为分工的一个特定的领域,都具有由它的先驱者传给它而它便由此出发的特定的思想资料作为前提。因此,经济上落后的国家在哲学上仍然能够演奏第一小提琴……但是,不论在法国或是在德国,哲学和那个时代的文学的普遍繁荣一样,都是经济高涨的结果。”这段话蕴含的道理是( )
①真正的哲学是时代精神的精华
②社会意识对社会存在具有反作用
③意识形态的发展具有相对独立性
④经济发展对上层建筑具有支配作用
A.①②B.①③
C.②④D.③④
预测2 结合法律的制定或者重大改革措施的出台,考查人类社会基本矛盾的知识
2.[2023·江苏南通统考模拟]长期以来,由于裹泥卷沙、河道摆动、地上悬河等原因,黄河成为世界上水害严重、治理难度最大的河流之一。为加强黄河流域生态环境保护,保障黄河安澜,实现人与自然和谐共生、中华民族永续发展,2022年10月,十三届全国人大常委会表决通过了《中华人民共和国黄河保护法》。《中华人民共和国黄河保护法》的表决通过表明( )
①加强黄河流域的生态环境保护需要完善上层建筑 ②实现人与自然和谐共生要发挥社会意识的促进作用 ③保障黄河安澜需要尊重规律,作出正确的价值选择 ④治理黄河需要调整生产关系,使之与生产力相适应
A.①③B.①④
C.②③D.②④
区分生产关系和上层建筑
生产关系是指人们在物质资料生产过程中形成的不以人的意志为转移的社会关系,包括三方面内容:生产资料归谁所有、产品如何分配、人们在生产中的地位和相互关系。所有制结构调整、分配制度的改革、土地制度的改革等属于生产关系的变革。行政管理体制的改革、法律法规的完善、思想观念的解放等则属于上层建筑的变革。
预测3 依托近年来党和政府惠民政策的制定和实施,考查学生对人民群众是社会历史主体的认识
3.“上网看看”“在线聊聊”“敞开谈谈”……在今天,善于运用网络了解民意、开展工作,正在成为各级领导干部做好工作的基本功。在全党开展党史学习教育之际,人民网专门成立“网上群众工作部”,推动“领导留言板”这一平台进一步落实中央要求,更好发挥“上连党心、下接民心”的桥梁纽带作用。做好新时代网上群众路线( )
①应一切为了群众,一切依靠群众,从群众中来,到群众中去 ②应一切向人民群众负责,虚心向人民群众学习 ③应密切联系群众,保持党同人民群众的血肉联系 ④应高度认同人民群众是推动社会历史发展的领导力量
A.①③B.②③
C.②④D.①④
核心考点二
[分层演练]
题组一
1.解析:《尔雅》阐释了4300余个术语的内涵,涉及天文、地理、日常、社会、人事、学习和习俗等,依据其所释名物可以推求古代生活的风貌。由此可知,意识活动具有能动创造性,术语学也是对社会存在的反映,通过这些术语可以探求当时社会的状况,②④符合题意。材料表明依据其所释名物可以推求古代生活的风貌,不体现时代的进步推动术语研究发展,①与题意不符。材料强调这些术语反映了当时社会生活风貌,不体现生产方式制约着社会生活面貌,③与题意不符。
答案:D
2.解析:材料主要涉及生产力与生产关系,并非经济基础与上层建筑,①不符合题意。联系是普遍的,任何事物都与周围的事物有着这样或那样的联系,但不是任何事物之间都存在着必然的联系,故②错误。
答案:D
3.解析:生产工具是生产力发展水平的标志,新农具的使用,有利于提高农业生产效率,发展现代农业,未涉及生产关系的变革,①不符合题意。农业新技术有利于转变农业发展方式,发挥科技促进农业增产增效的潜力,构成了农业生产力发展的新动力,②正确。被称为“新农人”的大学生,他们依靠科技和专业知识成为农村致富带头人,这说明新农人的出现有利于优化农业生产力的结构,③正确。新农人的专业知识为乡村振兴注入智力支持,被称为“新农人”的大学生为农业发展提供人才支撑,而非精神活力,④排除。
答案:C
4.解析:党的二十大相关工作通过网络等媒体听取全社会意见,这为党的二十大相关工作提供有益参考,这说明人民群众的利益和诉求是制定决策的重要依据,也说明坚持党的群众路线需要探索创新有效的实现形式,①②正确切题。人民群众是社会历史的主体,而不是“人是社会历史的主体”,也不是“每个人都推动社会历史发展”,③表述错误。从辩证法的角度看,从群众中来到群众中去的工作方法体现的是矛盾普遍性和特殊性的辩证关系。从群众中来,是从一个一个的问题中找出共性,研究出对策,到群众中去,用于指导解决群众的问题。所以应该是只有从群众中来,才能到群众中去,这才符合认识事物的规律,④错误。故选A。
答案:A
题组二
1.提示:× 生产方式决定着社会形态的性质和面貌,生产方式的变革决定社会形态的更替。
2.提示:× 将人民至上的价值追求落到行动上,就要坚持“从群众中来,到群众中去”的群众路线,不是群众观点。
3.提示:× 社会存在决定社会意识,社会意识并不决定社会生活。
4.提示:× 经济基础决定上层建筑,上层建筑对经济基础具有反作用,当上层建筑适合经济基础状况时,它就促进经济基础的巩固和完善,反之,则会阻碍经济基础的发展和变革。
5.提示:× 群众路线是无产阶级政党的根本领导方法和工作方法。
题组三
1.解析:每一个时代的哲学作为分工的一个特定的领域,都具有由它的先驱者传给它而它便由此出发的特定的思想资料作为前提。这反映的是任何时代的哲学,都是它那个时代的产物,没有涉及真正的哲学是时代精神的精华,①排除。材料强调意识是时代的产物,受经济活动支配,没有涉及社会意识对社会存在具有反作用,②排除。经济上落后的国家在哲学上仍然能够演奏第一小提琴,表明意识形态的发展具有相对独立性,它与经济发展不完全同步,③正确。不论在法国或是在德国,哲学和那个时代的文学的普遍繁荣一样,都是经济高涨的结果,这表明经济发展对上层建筑具有支配作用,④正确。
答案:D
2.解析:《中华人民共和国黄河保护法》的表决通过表明加强黄河流域的生态环境保护需要完善上层建筑,保障黄河安澜需要尊重规律,作出正确的价值选择,①③符合题意。《中华人民共和国黄河保护法》的表决通过属于立法实践,不属于社会意识,且社会意识具有双重性,要发挥先进社会意识的促进作用,②不选。《中华人民共和国黄河保护法》属于上层建筑,不属于生产关系范畴,④不选。
答案:A
3.解析:②属于群众观点的内容,不选;人民群众是推动社会历史发展的决定力量,而不是领导力量,④错误。
答案:A原理内容
方法论
社会存在与社会意识
①社会存在决定社会意识,社会意识是对社会存在的反映,社会存在的变化、发展决定社会意识的变化、发展
②社会意识具有相对独立性;它落后于或先于社会存在而变化、发展;社会意识对社会存在具有反作用,先进的社会意识可以正确地预见社会发展的方向和趋势,对社会发展起积极的推动作用,落后的社会意识对社会发展起阻碍作用
把握社会存在与社会意识的辩证关系,做事情要从社会存在出发,树立正确的社会意识
社会基本矛盾运动
①生产力与生产关系的矛盾、经济基础与上层建筑的矛盾,是贯穿人类社会始终的基本矛盾
②生产关系一定要适合生产力状况,上层建筑一定要适合经济基础状况,是在任何社会中都起作用的普遍规律
遵循社会发展规律,调整生产关系以适应生产力发展的需要,调整上层建筑以适应经济基础发展的需要
社会历
史发展
的总
趋势
①社会发展的总趋势是前进的、上升的,发展的过程是曲折的
②社会基本矛盾的解决方式,在阶级社会主要是通过阶级斗争实现的,在社会主义社会主要是通过改革实现的
要顺应社会历史发展趋势
社会
历史的
主体
人民群众是历史的创造者。人民群众是社会物质财富的创造者,是社会精神财富的创造者,是社会变革的决定力量
坚持群众观点和群众路线
相关试卷
这是一份新教材2024高考政治二轮专题复习专题八认识社会与价值选择突破常考题型8哲学“知识限定比较笼统类”增分突破教师用书,共2页。
这是一份新教材2024高考政治二轮专题复习专题八认识社会与价值选择核心考点一探索认识的奥秘教师用书,共7页。
这是一份新教材2024高考政治二轮专题复习专题八认识社会与价值选择核心考点三实现人生的价值教师用书,共5页。