资料中包含下列文件,点击文件名可预览资料内容
还剩4页未读,
继续阅读
所属成套资源:2024重庆市万州二中高一下学期开学考试及答案(九科)
成套系列资料,整套一键下载
2024重庆市万州二中高一下学期开学考试历史含答案
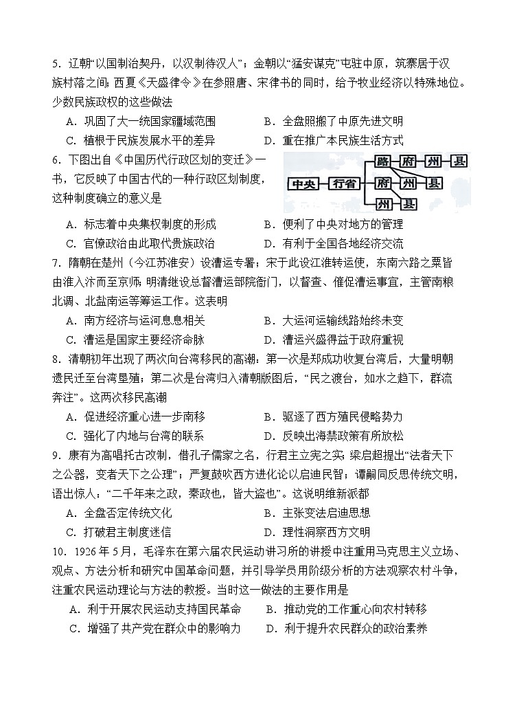
展开
这是一份2024重庆市万州二中高一下学期开学考试历史含答案,文件包含高一下期入学考试历史试题docx、历史答题卡docx、历史参考答案docx等3份试卷配套教学资源,其中试卷共10页, 欢迎下载使用。
相关试卷
2024重庆市万州二中高二下学期开学考试历史PDF版无答案(可编辑):
这是一份2024重庆市万州二中高二下学期开学考试历史PDF版无答案(可编辑),文件包含历史试题pdf、历史答题卡pdf等2份试卷配套教学资源,其中试卷共7页, 欢迎下载使用。
重庆市万州二中2023-2024学年高一下学期开学考试历史试卷(Word版附答案):
这是一份重庆市万州二中2023-2024学年高一下学期开学考试历史试卷(Word版附答案),文件包含高一下期入学考试历史试题docx、历史答题卡docx、历史参考答案docx等3份试卷配套教学资源,其中试卷共10页, 欢迎下载使用。
2023-2024学年重庆市万州二中高二上学期期中考试历史含答案:
这是一份2023-2024学年重庆市万州二中高二上学期期中考试历史含答案,共8页。试卷主要包含了单项选择题,非选择题等内容,欢迎下载使用。

