所属成套资源:高考生物一轮复习串讲精练(新高考专用)(原卷版+解析)
高考生物一轮复习串讲精练(新高考专用)专题19 基因的表达(精练)(原卷版+解析)
展开
这是一份高考生物一轮复习串讲精练(新高考专用)专题19 基因的表达(精练)(原卷版+解析),共12页。试卷主要包含了如图为原核细胞中转录等内容,欢迎下载使用。
A.Sxl基因参与的“剂量补偿”的原理与细胞分化原理相同
B.Sxl基因通过促进msl-2的表达从而促进X染色体上基因的表达
C.雌雄个体X染色体数量不同,但X染色体上相关基因的表达量可能相同
D.检测超雌果蝇(XXX)相关基因的表达量可以进一步验证“剂量补偿”
2、(2020·梧州模拟)囊性纤维病是由编码细胞膜上CFTR蛋白(主动转运氯离子的载体蛋白)的基因发生突变引起,该突变使CFTR蛋白在第508位缺少了苯丙氨酸,进而导致氯离子运输障碍,使得氯离子在细胞内积累。下列有关该病的叙述,不正确的是( )
A.该病例说明基因能通过控制蛋白质的结构直接控制生物体的性状
B.CFTR蛋白缺少了苯丙氨酸说明编码的基因发生了碱基对的缺失
C.氯离子在细胞内积累会导致细胞内液渗透压上升使水分子出细胞受阻碍
D.编码CFTR蛋白的基因存在多种突变形式,体现了基因突变的随机性
3、(2020·福建三明一中高三开学考试)如图为原核细胞中转录、翻译的示意图。据图判断,下列描述中正确的是( )
A.原核细胞转录和翻译在时空上完全分开
B.转录方向为从左到右
C.转录尚未结束,翻译即已开始
D.一个DNA只能转录一条RNA,但可表达出多条多肽链
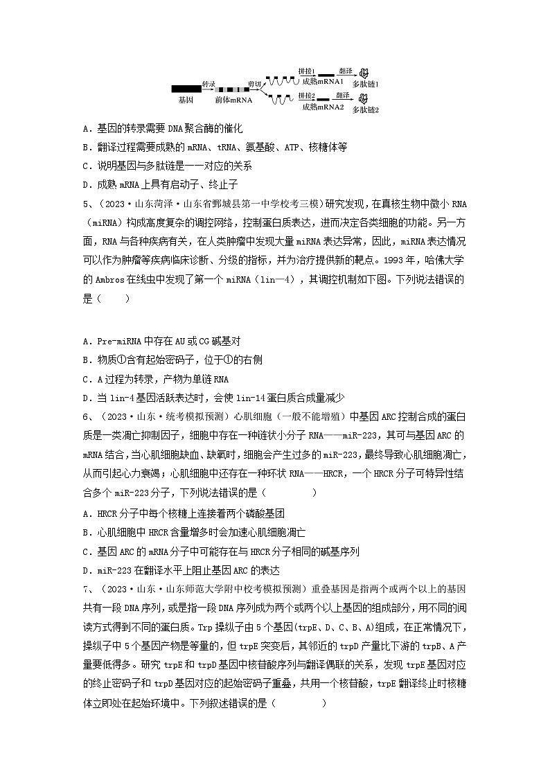
4、(2021·惠州模拟)下图是真核细胞内某基因的表达过程示意图。下列叙述正确的是( )
A.基因的转录需要DNA聚合酶的催化
B.翻译过程需要成熟的mRNA、tRNA、氨基酸、ATP、核糖体等
C.说明基因与多肽链是一一对应的关系
D.成熟mRNA上具有启动子、终止子
5、(2023·山东菏泽·山东省鄄城县第一中学校考三模)研究发现,在真核生物中微小RNA(miRNA)构成高度复杂的调控网络,控制蛋白质表达,进而决定各类细胞的功能。另一方面,RNA与各种疾病有关,在人类肿瘤中发现大量miRNA表达异常,因此,miRNA表达情况可以作为肿瘤等疾病临床诊断、分级的指标,并为治疗提供新的靶点。1993年,哈佛大学的Ambrs在线虫中发现了第一个miRNA(lin—4),其调控机制如下图。下列说法错误的是( )
A.Pre-miRNA中存在AU或CG碱基对
B.物质①含有起始密码子,位于①的右侧
C.A过程为转录,产物为单链RNA
D.当lin-4基因活跃表达时,会使lin-14蛋白质合成量减少
6、(2023·山东·统考模拟预测)心肌细胞(一般不能增殖)中基因ARC控制合成的蛋白质是一类凋亡抑制因子,细胞中存在一种链状小分子RNA——miR-223,其可与基因ARC的mRNA结合,当心肌细胞缺血、缺氧时,细胞会产生过多的miR-223,最终导致心肌细胞凋亡,从而引起心力衰竭;心肌细胞中还存在一种环状RNA——HRCR,一个HRCR分子可特异性结合多个miR-223分子,下列说法错误的是( )
A.HRCR分子中每个核糖上连接着两个磷酸基团
B.心肌细胞中HRCR含量增多时会加速心肌细胞凋亡
C.基因ARC的mRNA分子中可能存在与HRCR分子相同的碱基序列
D.miR-223在翻译水平上阻止基因ARC的表达
7、(2023·山东·山东师范大学附中校考模拟预测)重叠基因是指两个或两个以上的基因共有一段DNA序列,或是指一段DNA序列成为两个或两个以上基因的组成部分,用不同的阅读方式得到不同的蛋白质。Trp操纵子由5个基因(trpE、D、C、B、A)组成,在正常情况下,操纵子中5个基因产物是等量的,但trpE突变后,其邻近的trpD产量比下游的trpB、A产量要低得多。研究trpE和trpD基因中核苷酸序列与翻译偶联的关系,发现trpE基因对应的终止密码子和trpD基因对应的起始密码子重叠,共用一个核苷酸,trpE翻译终止时核糖体立即处在起始环境中。下列叙述错误的是( )
A.一个mRNA分子上可以相继结合多个核糖体
B.同一个核糖体可以合成不同种类的蛋白质
C.密码子重叠的翻译机制能保证任意两个基因等量表达
D.重叠基因可以包含更多的遗传信息,重叠基因对基因表达的调控属于转录后调控
8、(2023·山东聊城·统考三模)SREBP蛋白裂解激活蛋白(S蛋白)可协助SREBP前体从内质网转运到高尔基体。在高尔基体中SREBP前体经酶切后,产生具有转录调节活性的结构域,随后转运到细胞核激活胆固醇合成途径相关基因的表达。白桦醋醇能特异性结合S蛋白并抑制其活化。下列说法错误的是( )
A.SREBP前体从内质网转运到高尔基体需要消耗能量
B.S蛋白可以调节胆固醇合成酶基因在细胞核内转录
C.胆固醇参与血液中脂质的运输,也是动物细胞细胞膜的重要成分
D.白桦醋醇可通过影响SREBP前体转录调节活性结构域的产生而降低血液中胆固醇的含量
9、(2023·山东烟台·统考模拟预测)科学家用离心技术分离得到有核糖体结合的微粒体,即膜结合核糖体。其核糖体上最初合成的多肽链含有信号肽(SP)以及信号识别颗粒(SRP)。研究发现,SRP与SP结合是引导新合成的多肽链进入内质网腔进行加工的前提,经囊泡包裹离开内质网的蛋白质均不含SP,此时的蛋白质一般无活性。下列说法错误的是( )
A.微粒体中的膜是内质网膜结构的一部分
B.细胞中的基因并非都有控制SP合成的脱氧核苷酸序列
C.内质网腔中含有能够在特定位点催化肽键水解的酶
D.SP合成缺陷的甲状腺细胞中,无法进行甲状腺激素的加工和分泌
10、(2023·山东潍坊·统考模拟预测)大肠杆菌的蛋白质翻译起始需要核糖体、特异性起始tRNA、mRNA以及三个翻译起始因子(IF-1、IF-2和IF-3)。首先,IF-3、mRNA和30S核糖体亚基形成复合物。随后,1F-2和特异性识别起始密码子的甲酰甲硫氨酰-tRNA形成复合物。接着,甲酰甲硫氨酰-tRNA与mRNA的起始密码子结合,两个复合物连同IF-1以及GTP分子共同构成30S起始复合物。最后,GTP水解,50S核糖体亚基结合到复合物中,起始因子被释放,形成完整的70S核糖体-mRNA复合物并进行翻译。如图为蛋白质翻译延伸示意图。下列说法正确的是( )
A.蛋白质翻译延伸时tRNA会依次进入E位点,P位点、A位点
B.蛋白质翻译全过程由ATP提供能量
C.若I均可与A、U、C配对,则有利于提高翻译的效率
D.加工成熟的蛋白质第一个氨基酸都是甲硫氨酸
11、(2022·辽宁·统考高考真题)(不定项)视网膜病变是糖尿病常见并发症之一。高血糖环境中,在DNA甲基转移酶催化下,部分胞嘧啶加上活化的甲基被修饰为5'-甲基胞嘧啶,使视网膜细胞线粒体DNA碱基甲基化水平升高,可引起视网膜细胞线粒体损伤和功能异常。下列叙述正确的是( )
A.线粒体DNA甲基化水平升高,可抑制相关基因的表达
B.高血糖环境中,线粒体DNA在复制时也遵循碱基互补配对原则
C.高血糖环境引起的甲基化修饰改变了患者线粒体DNA碱基序列
D.糖尿病患者线粒体DNA高甲基化水平可遗传
12、(2020·南通模拟)当某些基因转录形成的mRNA分子难与模板链分离时,会形成RNA-DNA杂交体,这时非模板链、RNA-DNA杂交体共同构成R环结构。研究表明R环结构会影响DNA复制、转录和基因的稳定性等。如图是原核细胞DNA复制及转录相关过程的示意图。请回答下列问题:
(1)酶C是____________。与酶A相比,酶C除能催化核苷酸之间形成磷酸二酯键外,还能催化________断裂。
(2)R环结构通常出现在DNA非转录模板链上含较多碱基G的片段,R环中含有碱基G的核苷酸有________________________________________________________________________
_____________________________________________,富含G的片段容易形成R环的原因是
_______________________________________________________________________________
______________________________________________________________________________。
对这些基因而言,R环是否出现可作为________________的判断依据。
(3)研究发现原核细胞DNA复制速率和转录速率相差很大。当DNA复制和基因转录同向进行时,如果转录形成R环,则DNA复制会被迫停止,这是由于________________________。R环的形成会降低DNA的稳定性,如非模板链上胞嘧啶转化为尿嘧啶,经________次DNA复制后开始产生碱基对C—G替换为________的突变基因。
基因的表达
1、(2023·山东潍坊·统考模拟预测)(不定项)20世纪30年代,Muller H.J在果蝇中发现了两性个体间某些基因剂量(数量)不同,但表达水平相似的现象,并命名为“剂量补偿”。这一现象与基因Sxl的表达有关,如下图所示。下列说法正确的是( )
A.Sxl基因参与的“剂量补偿”的原理与细胞分化原理相同
B.Sxl基因通过促进msl-2的表达从而促进X染色体上基因的表达
C.雌雄个体X染色体数量不同,但X染色体上相关基因的表达量可能相同
D.检测超雌果蝇(XXX)相关基因的表达量可以进一步验证“剂量补偿”
【答案】ACD
【解析】A、分析题意可知,“剂量补偿”是两性个体间某些基因剂量(数量)不同,但表达水平相似的现象,结合图示可知,该现象与Sxl基因的表达有关,而细胞分化是基因选择性表达的结果,故Sxl基因参与的“剂量补偿”的原理与细胞分化原理相同,A正确;
B、据图可知,雌性个体中Sxl基因表达后导致msl-2缺失,说明Sxl基因通过抑制msl-2的表达,进而使mle、msl-1和msl-3蛋白质复合体没有活性,从而使X染色体基础水平转录,B错误;
C、据图可知,雌性个体有两条X染色体,但其X染色体基础水平转录,雄性个体有1条X染色体,但其染色体高水平转录,据此推测,雌雄个体X染色体数量不同,但X染色体上相关基因的表达量可能相同,C正确;
D、检测超雌果蝇(XXX)相关基因的表达量可以进一步验证“剂量补偿”,若该“剂量补偿”存在,则预期其X染色体的转录水平应低于XX型,D正确。
故选ACD。
2、(2020·梧州模拟)囊性纤维病是由编码细胞膜上CFTR蛋白(主动转运氯离子的载体蛋白)的基因发生突变引起,该突变使CFTR蛋白在第508位缺少了苯丙氨酸,进而导致氯离子运输障碍,使得氯离子在细胞内积累。下列有关该病的叙述,不正确的是( )
A.该病例说明基因能通过控制蛋白质的结构直接控制生物体的性状
B.CFTR蛋白缺少了苯丙氨酸说明编码的基因发生了碱基对的缺失
C.氯离子在细胞内积累会导致细胞内液渗透压上升使水分子出细胞受阻碍
D.编码CFTR蛋白的基因存在多种突变形式,体现了基因突变的随机性
【答案】D
【解析】编码CFTR蛋白的基因存在多种突变形式,体现了基因突变的不定向性,D错误。
3、(2020·福建三明一中高三开学考试)如图为原核细胞中转录、翻译的示意图。据图判断,下列描述中正确的是( )
A.原核细胞转录和翻译在时空上完全分开
B.转录方向为从左到右
C.转录尚未结束,翻译即已开始
D.一个DNA只能转录一条RNA,但可表达出多条多肽链
【答案】C
【解析】原核细胞由于没有核膜的阻断,所以可以边转录边翻译,没有时空的阻隔,A错误;根据mRNA的长度可判断转录方向为从右到左,B错误;原核细胞由于没有核膜的阻断,所以可以边转录边翻译,C正确;一个DNA能转录产生多条RNA,也可表达出多条多肽链,D错误。
4、(2021·惠州模拟)下图是真核细胞内某基因的表达过程示意图。下列叙述正确的是( )
A.基因的转录需要DNA聚合酶的催化
B.翻译过程需要成熟的mRNA、tRNA、氨基酸、ATP、核糖体等
C.说明基因与多肽链是一一对应的关系
D.成熟mRNA上具有启动子、终止子
【答案】B
【解析】基因的转录需要RNA聚合酶的催化,A项错误;图中一个基因控制合成两种多肽链,C项错误;成熟mRNA上具有起始密码和终止密码,启动子、终止子在DNA上,D项错误。
5、(2023·山东菏泽·山东省鄄城县第一中学校考三模)研究发现,在真核生物中微小RNA(miRNA)构成高度复杂的调控网络,控制蛋白质表达,进而决定各类细胞的功能。另一方面,RNA与各种疾病有关,在人类肿瘤中发现大量miRNA表达异常,因此,miRNA表达情况可以作为肿瘤等疾病临床诊断、分级的指标,并为治疗提供新的靶点。1993年,哈佛大学的Ambrs在线虫中发现了第一个miRNA(lin—4),其调控机制如下图。下列说法错误的是( )
A.Pre-miRNA中存在AU或CG碱基对
B.物质①含有起始密码子,位于①的右侧
C.A过程为转录,产物为单链RNA
D.当lin-4基因活跃表达时,会使lin-14蛋白质合成量减少
【答案】B
【解析】A、Pre-miRNA中存在部分区域为双链,因此存在A-U、G-C配对,A正确;
B、物质①为mRNA,含有起始密码子,从两个核糖体上多肽链的长短来看,翻译的方向从左到右,因此起始密码子位于①的左侧,B错误;
C、A过程为转录,转录是以DNA的模板链为模板合成RNA,产物为单链RNA,C正确;
D、当lin-4基因活跃表达时,会使Pre-miRNA合成,导致翻译被抑制,而使得lin-14蛋白质合成量减少,D正确。
故选B。
6、(2023·山东·统考模拟预测)心肌细胞(一般不能增殖)中基因ARC控制合成的蛋白质是一类凋亡抑制因子,细胞中存在一种链状小分子RNA——miR-223,其可与基因ARC的mRNA结合,当心肌细胞缺血、缺氧时,细胞会产生过多的miR-223,最终导致心肌细胞凋亡,从而引起心力衰竭;心肌细胞中还存在一种环状RNA——HRCR,一个HRCR分子可特异性结合多个miR-223分子,下列说法错误的是( )
A.HRCR分子中每个核糖上连接着两个磷酸基团
B.心肌细胞中HRCR含量增多时会加速心肌细胞凋亡
C.基因ARC的mRNA分子中可能存在与HRCR分子相同的碱基序列
D.miR-223在翻译水平上阻止基因ARC的表达
【答案】B
【解析】A、由题干可知,HRCR是一种环状RNA,因此HRCR分子中每个核糖上连接着两个磷酸基团,A正确;
B、过多的miR-223会导致心肌细胞凋亡,而一个HRCR分子可特异性结合多个miR-223分子,减少细胞中miR-223的含量,因此心肌细胞中HRCR含量增多时会减慢心肌细胞凋亡,B错误;
C、由题干可知,miR-223可与基因ARC的mRNA结合,而HRCR分子可特异性结合miR-223分子,故推测基因ARC的mRNA分子中可能存在与HRCR分子相同的碱基序列,C正确;
D、miR-223可与基因ARC的mRNA结合,而mRNA是翻译的模板,因此miR-223在翻译水平上阻止基因ARC的表达,D正确。
故选B。
7、(2023·山东·山东师范大学附中校考模拟预测)重叠基因是指两个或两个以上的基因共有一段DNA序列,或是指一段DNA序列成为两个或两个以上基因的组成部分,用不同的阅读方式得到不同的蛋白质。Trp操纵子由5个基因(trpE、D、C、B、A)组成,在正常情况下,操纵子中5个基因产物是等量的,但trpE突变后,其邻近的trpD产量比下游的trpB、A产量要低得多。研究trpE和trpD基因中核苷酸序列与翻译偶联的关系,发现trpE基因对应的终止密码子和trpD基因对应的起始密码子重叠,共用一个核苷酸,trpE翻译终止时核糖体立即处在起始环境中。下列叙述错误的是( )
A.一个mRNA分子上可以相继结合多个核糖体
B.同一个核糖体可以合成不同种类的蛋白质
C.密码子重叠的翻译机制能保证任意两个基因等量表达
D.重叠基因可以包含更多的遗传信息,重叠基因对基因表达的调控属于转录后调控
【答案】C
【解析】A、一个mRNA分子上可以相继结合多个核糖体 ,提高翻译效率,A正确;
B、同一个核糖体可以与不同的mRNA结合,合成不同种类的蛋白质 ,B正确;
C、根据题干信息trpE突变后,其邻近的trpD产量比下游的trpB、A产量要低得多,可知密码子重叠的翻译机制不能保证任意两个基因等量表达,C错误;
D、重叠基因可以使包含更多的遗传信息,“trpE翻译终止时核糖体立即处在起始环境中”可知重叠基因对基因表达的调控属于转录后调控,D正确。
故选C。
8、(2023·山东聊城·统考三模)SREBP蛋白裂解激活蛋白(S蛋白)可协助SREBP前体从内质网转运到高尔基体。在高尔基体中SREBP前体经酶切后,产生具有转录调节活性的结构域,随后转运到细胞核激活胆固醇合成途径相关基因的表达。白桦醋醇能特异性结合S蛋白并抑制其活化。下列说法错误的是( )
A.SREBP前体从内质网转运到高尔基体需要消耗能量
B.S蛋白可以调节胆固醇合成酶基因在细胞核内转录
C.胆固醇参与血液中脂质的运输,也是动物细胞细胞膜的重要成分
D.白桦醋醇可通过影响SREBP前体转录调节活性结构域的产生而降低血液中胆固醇的含量【答案】B
【解析】A、SREBP前体从内质网转运到高尔基体通过囊泡运输,该过程消耗能量,A正确;
B、由题干“SREBP前体在高尔基体中经酶切后,产生具有转录调节活性的N端结构域,随后转运到细胞核,激活下游胆固醇合成途径相关基因的表达”,SREBP前体经酶切后的N端结构域可调节胆固醇合成酶基因在细胞核内的转录过程,而不是S蛋白,B错误;
C、胆固醇属于脂质中的固醇,可参与血液中脂质的运输,同时也是动物细胞膜的重要组成部分,C正确;
D、白桦醋醇通过抑制S蛋白活性,可以减少N端结构域的产生,使胆固醇合成途径相关的基因不能表达,从而降低血液胆固醇含量,D正确。
故选B。
9、(2023·山东烟台·统考模拟预测)科学家用离心技术分离得到有核糖体结合的微粒体,即膜结合核糖体。其核糖体上最初合成的多肽链含有信号肽(SP)以及信号识别颗粒(SRP)。研究发现,SRP与SP结合是引导新合成的多肽链进入内质网腔进行加工的前提,经囊泡包裹离开内质网的蛋白质均不含SP,此时的蛋白质一般无活性。下列说法错误的是( )
A.微粒体中的膜是内质网膜结构的一部分
B.细胞中的基因并非都有控制SP合成的脱氧核苷酸序列
C.内质网腔中含有能够在特定位点催化肽键水解的酶
D.SP合成缺陷的甲状腺细胞中,无法进行甲状腺激素的加工和分泌
【答案】D
【解析】A、分析题意,微粒体上有核糖体结合,其核糖体上最初合成的多肽链含有信号肽(SP)以及信号识别颗粒(SRP),且两者结合能引导多肽链进入内质网,据此推测微粒体中的膜是内质网膜结构的一部分,A正确;
B、基因是有遗传效应的核酸片段,信号肽(SP)是由控制“信号肽”(SP)合成的脱氧核苷酸序列合成的,所以分泌蛋白基因中有控制SP合成的脱氧核苷酸序列,细胞中每个基因不一定都有控制SP合成的脱氧核苷酸序列,B正确;
C、经囊泡包裹离开内质网的蛋白质上均不含“信号肽”,说明在内质网腔内“信号肽”被切除,进而说明内质网腔内含有能在特定位点催化肽键水解的有机物(酶),C正确;
D、甲状腺激素的化学本质是含碘的氨基酸衍生物,故SP合成缺陷的甲状腺细胞中,可进行甲状腺激素的加工和分泌,D错误。
故选D。
10、(2023·山东潍坊·统考模拟预测)大肠杆菌的蛋白质翻译起始需要核糖体、特异性起始tRNA、mRNA以及三个翻译起始因子(IF-1、IF-2和IF-3)。首先,IF-3、mRNA和30S核糖体亚基形成复合物。随后,1F-2和特异性识别起始密码子的甲酰甲硫氨酰-tRNA形成复合物。接着,甲酰甲硫氨酰-tRNA与mRNA的起始密码子结合,两个复合物连同IF-1以及GTP分子共同构成30S起始复合物。最后,GTP水解,50S核糖体亚基结合到复合物中,起始因子被释放,形成完整的70S核糖体-mRNA复合物并进行翻译。如图为蛋白质翻译延伸示意图。下列说法正确的是( )
A.蛋白质翻译延伸时tRNA会依次进入E位点,P位点、A位点
B.蛋白质翻译全过程由ATP提供能量
C.若I均可与A、U、C配对,则有利于提高翻译的效率
D.加工成熟的蛋白质第一个氨基酸都是甲硫氨酸
【答案】C
【解析】A、翻译时核糖体与mRNA结合的部位会形成2个tRNA结合位点,A错误;
B、根据题意可知,蛋白质翻译全过程由GTP提供能量,B错误;
C、若I均可与A、U、C配对,则提高了密码子的简并,使得剪辑配对的效率更高,有利于提高翻译的效率,C正确;
D、细菌蛋白质氨基端的甲酰基能被脱甲酰化酶水解,N端的甲硫氨酸在多肽链合成完毕之前就被切除,因此加工成熟的蛋白质第一个氨基酸不一定是甲硫氨酸,D错误。
故选C。
11、(2022·辽宁·统考高考真题)(不定项)视网膜病变是糖尿病常见并发症之一。高血糖环境中,在DNA甲基转移酶催化下,部分胞嘧啶加上活化的甲基被修饰为5'-甲基胞嘧啶,使视网膜细胞线粒体DNA碱基甲基化水平升高,可引起视网膜细胞线粒体损伤和功能异常。下列叙述正确的是( )
A.线粒体DNA甲基化水平升高,可抑制相关基因的表达
B.高血糖环境中,线粒体DNA在复制时也遵循碱基互补配对原则
C.高血糖环境引起的甲基化修饰改变了患者线粒体DNA碱基序列
D.糖尿病患者线粒体DNA高甲基化水平可遗传
【答案】ABD
【解析】A、线粒体DNA甲基化水平升高,可抑制相关基因的表达,可引起视网膜细胞线粒体损伤和功能异常,A正确;
B、线粒体DNA也是双螺旋结构,在复制时也遵循碱基互补配对原则,B正确;
C、基化修饰并不改变患者线粒体DNA碱基序列,C错误;
D、女性糖尿病患者线粒体DNA高甲基化水平可遗传,D正确。
故选ABD。
12、(2020·南通模拟)当某些基因转录形成的mRNA分子难与模板链分离时,会形成RNA-DNA杂交体,这时非模板链、RNA-DNA杂交体共同构成R环结构。研究表明R环结构会影响DNA复制、转录和基因的稳定性等。如图是原核细胞DNA复制及转录相关过程的示意图。请回答下列问题:
(1)酶C是____________。与酶A相比,酶C除能催化核苷酸之间形成磷酸二酯键外,还能催化________断裂。
(2)R环结构通常出现在DNA非转录模板链上含较多碱基G的片段,R环中含有碱基G的核苷酸有________________________________________________________________________
_____________________________________________,富含G的片段容易形成R环的原因是
_______________________________________________________________________________
______________________________________________________________________________。
对这些基因而言,R环是否出现可作为________________的判断依据。
(3)研究发现原核细胞DNA复制速率和转录速率相差很大。当DNA复制和基因转录同向进行时,如果转录形成R环,则DNA复制会被迫停止,这是由于________________________。R环的形成会降低DNA的稳定性,如非模板链上胞嘧啶转化为尿嘧啶,经________次DNA复制后开始产生碱基对C—G替换为________的突变基因。
【答案】(1)RNA聚合酶 氢键 (2)鸟嘌呤脱氧核苷酸和鸟嘌呤核糖核苷酸 模板链与mRNA之间形成的氢键比例高,mRNA不易脱离模板链 基因是否转录(或表达) (3)R环阻碍解旋酶(酶B)的移动 2 T—A
【解析】(1)酶C是RNA聚合酶。酶C催化氢键断裂的同时,也能催化核苷酸之间形成磷酸二酯键。(2)R环包括DNA链和RNA链,含有碱基G的核苷酸有鸟嘌呤脱氧核苷酸和鸟嘌呤核糖核苷酸,富含G的片段模板链与mRNA之间形成的氢键比例高,mRNA不易脱离模板链,容易形成R环。R环是否出现可作为基因是否转录(或表达)的判断依据。(3)转录形成R环,R环会阻碍解旋酶(酶B)的移动,使DNA复制被迫停止。DNA的复制为半保留复制,如果非模板链上胞嘧啶转化为尿嘧啶,经第1次复制该位点碱基对变为U—A,经第2次复制该位点碱基对变为T—A。
相关试卷
这是一份高考生物一轮复习串讲精练(新高考专用)专题01 走近细胞(精练)(原卷版+解析),共6页。试卷主要包含了下列对“细胞学说”理解合理的是,下图是几种生物的基本结构等内容,欢迎下载使用。
这是一份专题19 基因的表达(串讲)-备战高考生物一轮复习串讲精练(新高考专用),文件包含专题19基因的表达串讲原卷版docx、专题19基因的表达串讲解析版docx等2份试卷配套教学资源,其中试卷共30页, 欢迎下载使用。
这是一份专题19 基因的表达(串讲)-备战2024年高考生物一轮复习精讲精练(新高考专用),文件包含专题19基因的表达串讲原卷版docx、专题19基因的表达串讲解析版docx等2份试卷配套教学资源,其中试卷共30页, 欢迎下载使用。

