云南省文山州砚山县第一中学教育集团2023-2024学年九年级上学期12月期末模拟考试化学试题(原卷版+解析版)
展开
这是一份云南省文山州砚山县第一中学教育集团2023-2024学年九年级上学期12月期末模拟考试化学试题(原卷版+解析版),文件包含精品解析云南省文山州砚山县第一中学教育集团2023-2024学年九年级上学期12月期末模拟考试化学试题原卷版docx、精品解析云南省文山州砚山县第一中学教育集团2023-2024学年九年级上学期12月期末模拟考试化学试题解析版docx等2份试卷配套教学资源,其中试卷共27页, 欢迎下载使用。
注意事项:
1.本卷为试题卷,考生必须在答题卡上解题作答,答案应书写在答题卡的相应位置上,在试题卷、草稿纸上作答无效;
2.考试结束后,请将试题卷和答题卡一并交回;
可能用到的相对原子质量:
第I卷(选择题共40分)
一、选择题(本大题共20个小题,每小题2分,共40分,每小题只有一个选项符合题意,多选、错选或不选均不得分)
1. 罗平花米饭是当地布依族的特色美食。下列制作过程中米的变化明显涉及到化学变化的是
A. 上好的糯米淘洗晒干B. 用各类植物染料浸泡
C. 清水洗净糯米表面色素D. 放到甄子里蒸熟
【答案】D
【解析】
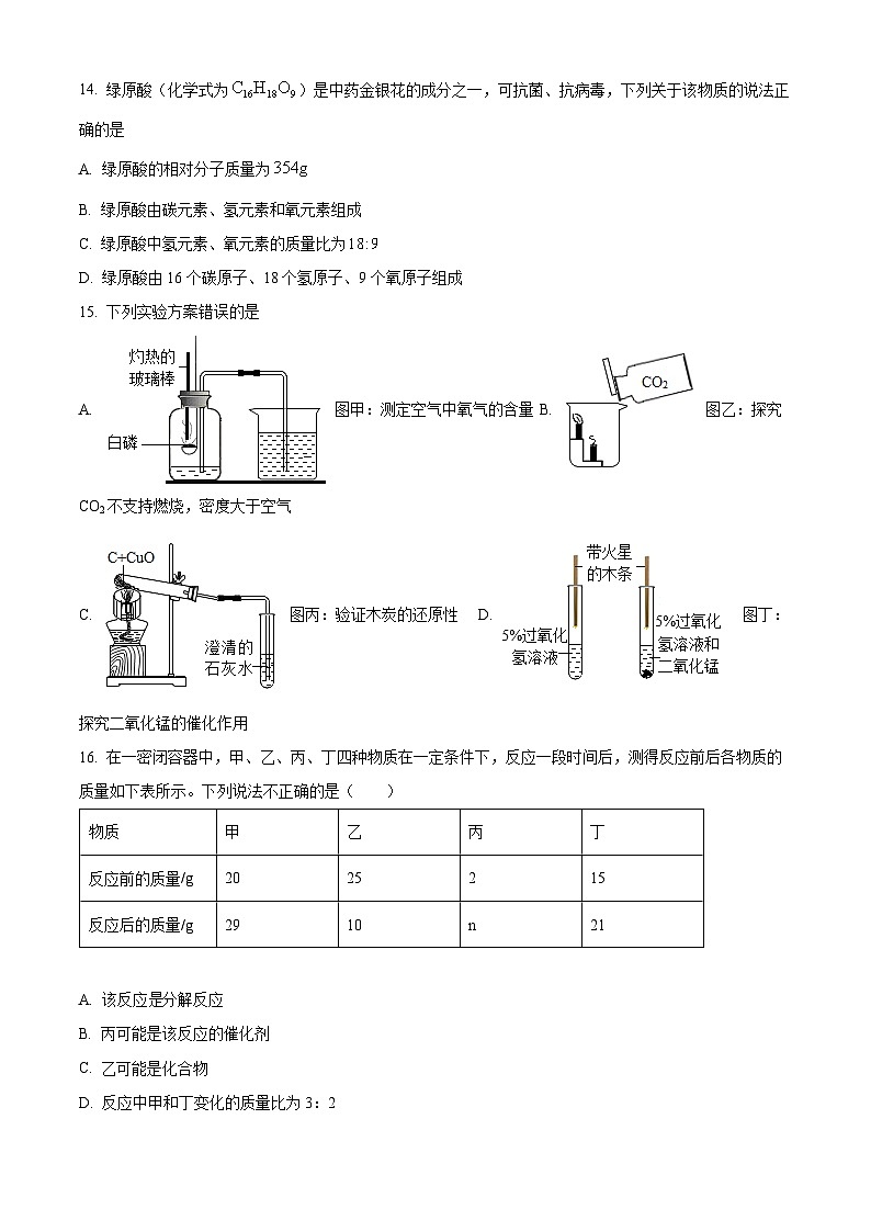
【详解】A、将糯米淘洗晒干,没有新物质生成,是物理变化;
B、用各类植物染料浸泡,是一种染色过程,没有新物质生成,是物理变化;
C、清水洗净糯米表面色素,是用水冲洗溶解的过程,没有新物质生成,是物理变化;
D、米的成分比较复杂,含有淀粉、蛋白质、纤维素等,含有淀粉、蛋白质、纤维素等,在煮的过程中,这些物质内部结构发生了变化,有新物质生成,所以米饭蒸熟的过程中发生了化学变化;
故选D。
2. 中国空间站舱内的“人造空气”与地球空气成分含量基本相同,“人造空气”中不该有的气体是
A. 二氧化碳B. 氢气C. 氮气D. 氧气
【答案】B
【解析】
【详解】中国空间站舱内的“人造空气”与地球空气成分含量基本相同,空气的成分按体积百分比计算氮气78%、氧气21%、稀有气体0.94%、二氧化碳0.03%、其他杂质和气体0.03%,故选B。
3. 袁隆平院士发布了一项重大突破成果--水稻亲本去镉技术,以后再也不用担心大米镉超标的毒大米问题了,这里的“镉”指的是
A. 分子B. 原子C. 元素D. 单质
【答案】C
【解析】
【详解】物质是由元素组成的,这里的“镉”指的是元素。
故选C。
4. 过滤实验操作中需要用到的仪器是
A. B. C. D.
【答案】C
【解析】
【分析】过滤时用到的仪器有:烧杯、漏斗和玻璃棒。
【详解】A、图示为酒精灯,不符合题意;
B、图示为量筒,不符合题意;
C、图示为漏斗,符合题意;
D、图示为集气瓶,不符合题意;
故选:C。
5. 我国十四五规划和2035年远景目标纲要明确提出,推动绿色发展,促进人与自然和谐共生。下列做法中,符合这一理念的是
A. 随意丢弃废旧电池B. 就地焚烧植物秸秆
C. 合理使用化肥农药D. 工业污水超标排放
【答案】C
【解析】
【详解】A、随意丢弃废旧电池,会污染土壤资源和水资源,该选项做法不正确;
B、焚烧植物秸秆,会产生污染性物质,该选项做法不正确;
C、合理使用化肥农药,能保护环境,该选项做法正确;
D、工业污水超标排放,会污染水资源,该选项做法不正确。
故选C。
6. 分类是学习化学的重要方法。下列物质属于氧化物的是
A. O2B. SO2C. H2SO4D. KMnO4
【答案】B
【解析】
【详解】A、单质是指由同种元素组成的纯净物,O2属于单质,不符合题意;
B、氧化物是由两种元素组成的化合物,且一种元素为氧元素,SO2属于氧化物,符合题意;
C、在水溶液中电离时生成的阳离子全部是氢离子的化合物叫做酸,H2SO4属于酸,不符合题意;
D、由金属离子(或铵根)和酸根结合形成的化合物叫盐,KMnO4属于盐,不符合题意。
故选B。
7. 下列实验操作错误的是
A. B. C. D.
【答案】A
【解析】
【详解】A.试管底部不应接触桌面。故A错误。B.试管基本持平。故B正确。C.滴管悬空竖直。故C正确。D.酒精灯用灯帽盖灭。
8. 下列物质中,由原子构成的是
A. 硫酸铜B. 氧气C. 金刚石D. 氨气
【答案】C
【解析】
【详解】A、硫酸铜是含有金属元素和非金属元素的化合物,硫酸铜是由铜离子和硫酸根离子构成的,故选项错误。
B、氧气是由非金属元素组成的单质,是由氧分子构成的,故选项错误。
C、金刚石属于固态非金属单质,是由碳原子直接构成的,故选项正确。
D、氨气是由非金属元素组成的化合物,是由氨分子构成的,故选项错误。
故选:C。
9. 下列关于燃烧和灭火的说法中,正确的是( )
A. 可燃物只要与氧气接触就能燃烧
B. 珍贵档案失火,立即用液态二氧化碳灭火器灭火
C. 用水灭火,是为了降低可燃物的着火点
D. 为扑灭森林火灾而设置隔离带,是为了隔绝氧气
【答案】B
【解析】
【详解】A、可燃物与氧气接触、温度达到着火点才能燃烧,此选项错误;
B、珍贵档案失火,立即用液态二氧化碳灭火器灭火,灭火时不会因留下任何痕迹而使物体损坏,此选项正确;
C、用水灭火,是为了降低可燃物的温度至着火点以下,着火点是固定不变的,此选项错误;
D、为扑灭森林火灾而设置隔离带,是为了使燃烧物与可燃物隔绝,此选项错误。
故选B。
10. 稀土是储量较少的一类金属的统称,有“工业的维生素”的美誉。铕(Eu)是稀土元素中化学性质最活泼的元素,Eu2O3中铕元素的化合价为
A. +1B. +2C. +3D. +4
【答案】C
【解析】
【详解】在Eu2O3中,氧元素显-2价,设:铕元素的化合价是x,根据在化合物中正负化合价代数和为零,可得:2x+(-2)×3=0,则x=+3价。故选C。
11. 下列宏观事实的微观解释错误的是
A. 自然界中水的天然循环——水分子不断运动的结果
B. 1滴水中大约有1.67×1021个水分子——水分子的质量和体积都很小
C. 6000L氧气加压可装入40L的钢瓶中——氧分子的体积变小了
D. 氧气和液氧都能支持燃烧——构成物质的分子相同,其化学性质相同
【答案】C
【解析】
【详解】A、水分子的不断运动使水在自然界中形成了天然的循环,故A正确;
B、1滴水中大约有1.67×1021个水分子,说明水分子的质量和体积都很小,故B正确;
C、6000L氧气加压可装入40L的钢瓶中,是因为分子之间有间隙,且压强增大时分子之间间隙减小,分子的大小不发生变化,故C错误;
D、由分子构成的物质中,分子是保持物质化学性质的最小微粒,氧气与液氧都是由氧分子构成,则两者的化学性质相同,故D正确。
故选C。
12. 如图为镁原子的结构示意图,下列有关说法错误的是
A. 镁原子核内有12个质子B. 镁原子易得到电子
C. 镁原子的最外层电子数为2D. 镁原子核外有3个电子层
【答案】B
【解析】
【详解】A、原子结构示意图中圆圈内的数字表示核电荷数(质子数),由镁原子的结构示意图可知,镁原子核内有12个质子,说法正确;
B、由镁原子的结构示意图可知,镁原子的最外层电子数为2,少于4,在化学反应中易失去电子,说法错误;
C、离核最远的为最外层电子数,则镁原子的最外层电子数为2,说法正确;
D、由图可知,镁原子核外有3个电子层,说法正确。
故选:B。
13. 下列有关实验现象的描述中,正确的是
A. 木炭在空气中燃烧,发出白光,生成白色固体
B. 细铁丝在空气中燃烧,火星四射,生成黑色固体
C. 镁条在空气中燃烧,发出耀眼的白光,生成氧化镁
D. 硫在空气中燃烧,发出淡蓝色火焰,生成有刺激性气味的气体
【答案】D
【解析】
【详解】A、木炭在空气中燃烧,只能烧至红热,不会发出白光,且会生成一种能使澄清石灰水变浑浊的气体,而不是白色固体,故选项说法错误;
B、铁丝在空气中只能烧至发红,不会火星四射,故选项说法错误;
C、镁在空气中燃烧,发出耀眼的白光,生成白色固体,生成氧化镁是实验结论而不是实验现象,故选项说法错误;
D、硫在空气中燃烧,发出微弱的淡蓝色火焰,生成有刺激性气味的气体,故选项说法正确;
故选:D。
14. 绿原酸(化学式为)是中药金银花的成分之一,可抗菌、抗病毒,下列关于该物质的说法正确的是
A. 绿原酸的相对分子质量为
B. 绿原酸由碳元素、氢元素和氧元素组成
C. 绿原酸中氢元素、氧元素的质量比为
D. 绿原酸由16个碳原子、18个氢原子、9个氧原子组成
【答案】B
【解析】
【详解】A.绿原酸的相对分子质量为12×16+1×18+16×9=354,相对分子质量单位为1,一般省略不写,故A错误。
B.由绿原酸化学式C16H18O9可知,绿原酸是由碳元素、氢元素和氧元素组成,故B正确。
C.绿原酸中氢元素、氧元素的质量比为(1×18):(9×16) =1:8,故C错误。
D.分子由原子构成,一个绿原酸分子由16个碳原子、18个氢原子、9个氧原子构成,故D错误
故选:B。
15. 下列实验方案错误的是
A. 图甲:测定空气中氧气的含量B. 图乙:探究CO2不支持燃烧,密度大于空气
C. 图丙:验证木炭的还原性D. 图丁:探究二氧化锰的催化作用
【答案】D
【解析】
【详解】A、该反应中白磷燃烧消耗氧气,则装置中的压强会减少,水会吸入集气瓶中,且进入的水的体积即为氧气的体积,虽然该装置没有止水夹,但由于集气瓶中的导管伸入水中,形成液封,则不会影响实验,该选项方案正确。
B、将二氧化碳倒入烧杯中,下面的蜡烛先熄灭,上面的蜡烛后熄灭,则说明二氧化碳不可燃也不助燃,且二氧化碳密度比空气大,该选项方案正确;
C、该反应中,碳与氧化铜反应生成铜和二氧化碳,在该反应中,氧化铜中的氧元素被碳夺走,体现了木炭的还原性,该选项方案正确;
D、该实验中,其它条件均相同,但左边试管中没有二氧化锰,右边试管中有二氧化锰,对比可知二氧化锰是否能改变反应速率,但由于没有证明反应前后二氧化锰的质量和化学性质是否改变,则说明不能探究二氧化锰是否为催化剂,该选项方案错误。
故选D。
16. 在一密闭容器中,甲、乙、丙、丁四种物质在一定条件下,反应一段时间后,测得反应前后各物质的质量如下表所示。下列说法不正确的是( )
A. 该反应是分解反应
B. 丙可能是该反应的催化剂
C. 乙可能是化合物
D. 反应中甲和丁变化的质量比为3:2
【答案】C
【解析】
【分析】根据质量守恒定律,n=20+25+2+15-21-10-29=2,丙在化学反应前后质量不变。反应后质量增多的物质是生成物,质量减少的物质是反应物,差量是生成的质量或参加反应的质量。
甲反应后质量增多,是生成物,生成的质量为9g,乙反应后质量减少,是反应物,参加反应的质量为15g,丁反应后质量增多,是生成物,生成的质量为6g,所以该反应为:乙→甲+丁。
【详解】A、由一种物质发生化学反应生成两种或两种以上物质的反应是分解反应,该反应是分解反应,此选项正确;
B、丙反应前后质量不变,但不能知道化学性质是否改变,所以丙可能是催化剂,此选项正确;
C、乙分解生成两种物质,一定是化合物,此选项错误;
D、反应中甲和丁变化的质量比为:(29﹣20):(21﹣15)=3:2,此选项正确。
故选C。
【点睛】首先根据反应前后的差量确定出物质是反应物还是生成物,然后根据质量守恒定律判断待测物质是反应物还是生成物,问题即可迎刃而解。
17. 下图是某反应前后的微观示意图,“ ”和“ ”表示两种不同元素的原子。 下列说法正确的是
A. 该反应没有单质生成B. 该反应属于置换反应
C. 该反应中,原子个数发生了改变D. 参加反应的两种分子(和)的个数比为 1:1
【答案】A
【解析】
【详解】A、反应后增加的是生成物,减少的是反应物,由图可知,反应后没有单质生成,A正确。
B、一种单质和一种化合物反应生成另一种单质和另一种化合物的反应,属于置换反应,由图可知,生成物只有一种,不属于置换反应,B错误。
C、根据质量守恒定律,该反应中原子个数没有发生改变,C错误。
D、参加反应的两种分子(和)的个数比为2:1,D错误。
故选:A。
18. 下列实验操作,能达到实验目的的是
A. AB. BC. CD. D
【答案】B
【解析】
【详解】A、真假黄金的颜色均是黄色,颜色极为相近,不可以区分,不符合题意;
B、氮气和二氧化碳均不燃烧、不支持燃烧,均能使燃着的木条熄灭,现象相同,无法区分,不符合题意;
C、铁粉可以与氯化铜溶液反应,生成氯化亚铁和铜单质,故可出去杂质氯化铜,符合题意;
D、二氧化碳不燃烧也不支持燃烧,因此其中少量的一氧化碳无法点燃,不符合题意。
故选B。
19. 分别代表氢氧化钙、木炭、一氧化碳、二氧化碳、氧化铁、氧化铜中的一种,图所示,图中“一”表示两端的物质能反应,且所发生反应均为初中化学常见的反应,其中B是一种生活中常用于灭火的物质,F相对分子质量最大,下列说法错误的是
A. B与C反应基本类型是化合反应
B. A物质的化学式为
C. C与D反应的现象是黑色固体变红色
D. E与F反应的化学方程式是
【答案】D
【解析】
【分析】A~F 分别代表氢氧化钙、木炭、一氧化碳、二氧化碳、氧化铁、氧化铜中的一种,B是一种生活中常用于灭火的物质,二氧化碳密度比空气大,二氧化碳不能燃烧且不支持燃烧,可用于灭火,故B为二氧化碳;F相对分子质量最大,所给物质中氧化铁相对分子质量最大,故F为氧化铁;二氧化碳能与碳及氢氧化钙反应,氢氧化钙只能和二氧化碳反应,故A为氢氧化钙、C为碳;碳可以和氧化铁、氧化铜反应,则D为氧化铜;氧化铜能和一氧化碳反应,故E为一氧化碳;代入验证,推论合理。
【详解】A、B与C反应即为二氧化碳和碳高温下反应生成一氧化碳,该反应符合“多变一”的特点,属于化合反应,故A说法正确;
B、A物质为氢氧化钙,化学式为Ca(OH)2,故B说法正确;
C、C与D反应即为碳和氧化铜高温下反应生成二氧化碳和铜,现象是黑色固体变红色,故C说法正确;
D、E与F反应即为一氧化碳和氧化铁高温下反应生成铁和二氧化碳,化学方程式是:,故D说法错误;
故选:D。
20. 如图是某种智能垃圾分类处理装置示意图,可将垃圾进行分类处理,纸类等轻量级垃圾进入次箱门3,金属类垃圾进入次箱门1,其余落入次箱门2,如图所示有关该装置的说法不正确的是
称重传感器1 称重传感器2 称重传感器3
A. 以太阳能为能源B. 实现了金属的回收
C. 次箱门2中的垃圾无回收利用价值D. 称重传感器可监测箱内垃圾的总量
【答案】C
【解析】
【详解】A、由图中的太阳能电池板可得出装置以太阳能为能源,故正确;
B、金属类垃圾在磁铁的作用下进入次箱门1,实现了金属的分类回收,故正确;
C、次箱门2中的其余垃圾也含有,有用的可回收的东西,故错误;
D、垃圾进入到箱内后,称重传感器发生变化便可监测箱内垃圾的总量,故正确。
故选C。
第Ⅱ卷 非选择题(共50分)
二、填空与简答题(本大题共5个小题,化学方程式每空2分,其余每空1分,共28分)
21. 中国传统文化博大精深,对人类文明的发展做出了巨大贡献,中国古代的文献和典籍中有许多关于化学知识的记载
(1)《汉书·地理志》中记载“高奴(县)有消水可燃”,这里的“消水”指的是化石燃料中的_________;它属于___________(填“可再生”或“不可再生”)能源;
(2)《周易参同契》中记载“……得火则飞,不见埃尘,将欲制之,黄芽为根”,这里的“黄芽”是指硫,硫元素在元素周期表中的信息如图所示,该元素属于________(填“金属”“非金属”或“稀有气体”)元素,该元素的相对原子质量为________;
(3)苏轼《石炭》中记载:“投泥泼水愈光明”指的是在高温条件下,投入的炭与灼热的水蒸气反应生成氢气和另一种可燃性气体,使燃烧更旺,则生成的另一种可燃性气体为________(填化学式);
(4)《本草纲目》中有关于黑火药的记载“乃焰硝、硫磺、杉木炭所合,以为烽燃統机诸药者”,黑火药爆炸时反应的化学方程式为,则X的化学式为______;
(5)《周礼·考工记》记载了“以栏为灰,涅淳其帛,实诸泽器,淫之以屈”的沫帛的方法,“淫之以屋“即利用“屋灰(主要成分为)”与水反应生成,该反应过程中________(填“吸收”或“放出”)热量。
【答案】(1) ①. 石油 ②. 不可再生
(2) ①. 非金属 ②. 32.06 (3)CO
(4)K2S (5)放出
【解析】
【小问1详解】
“消水”指的是化石燃料中的石油,石油是经过复杂的变化形成不能在短时间内行,故属于不可再生能源;
【小问2详解】
硫元素是石字旁,故属于非金属元素,元素周期表标签最下面数字表示相对原子质量,如图,硫元素的相对原子质量是32.06
【小问3详解】
在高温条件下,炭能与水蒸气反应生成氢气和另一种可燃性气体,使得燃烧更旺,根据化学反应前后元素种类不变,反应物质中含有碳、氢、氧三种元素,生成物氢气中含有氢元素,则另一种可燃性气体一定含有碳元素和氧元素,即为一氧化碳,化学式为CO;
【小问4详解】
根据质量守恒定律反应前后原子的种类和个数不变,反应前有1个S,2K,2N,6O,3C,反应后有2N,3C,6O,故X由一个S和2K构成,故填:K2S
【小问5详解】
氧化钙和水反应时会放出热量。
22. 我国纪念2023年“世界水日”“中国水周”活动主题为“强化依法治水携手共护母亲河”。
(1)爱护水资源一方面要______________;另一方面要节约用水,下列不属于节水措施的___________(填标号);
A.使用节水龙头 B.洗衣服的水用来冲厕所 C.淘米的水用来浇花 D.公园草坪用大水漫灌
(2)云南很多地方都有用山泉水泡茶的习惯,《茶疏》中对泡茶过程有如下记载:“治壶、投茶、出浴、淋壶、烫杯、酾茶、品茶,以上过程涉及的操作有溶解、过滤等。在实验室进行过滤操作时玻璃棒的作用是_________,过滤操作___________(选填“能”或“不能”)将硬水软化;
(3)自制简易净水器:
如图是某实验小组自制简易净水器的模型图,其中活性炭的作用是_________;
(4)探究水的组成:电解水实验中,与电源负极相连的玻璃管中产生的气体是_________。
【答案】(1) ①. 防治水体污染 ②. D
(2) ①. 引流 ②. 不能 (3)吸附色素和异味
(4)氢气##H2
【解析】
【小问1详解】
爱护水资源一方面要防治水体污染,另一方面要节约用水;
A、使用节水龙头可以节约用水,故A属于节水措施;
B、洗衣服的水用来冲厕所,可以一水多用,可以节约水资源,故B属于节水措施;
C、淘米的水用来浇花,可以一水多用,可以节约水资源,故C属于节水措施;
D、公园草坪用大水漫灌,会浪费水资源,应该采用滴灌或喷灌,故D不属于节水措施;
故选:D。
【小问2详解】
在实验室进行过滤操作时玻璃棒的作用是引流;
过滤操作只能将固液分离,不能除去溶解在水中的可溶性钙、镁化合物,因此不能将硬水软化。
【小问3详解】
活性炭结构疏松多孔,具有吸附性,可以吸附色素和异味.
【小问4详解】
电解水实验中,根据“正氧负氢”,与电源负极相连的玻璃管中产生的气体是氢气。
23. 化学用语是国际通用语言,工艺流程图利用了图形符号的表达方式
(1)请用化学用语填空
①氯元素:__________;②6个碳原子:__________;③2个二氧化硫分子__________;
④氧化铝中铝、氧元素的化合价分别为,其化学式为__________;
(2)硝酸是一种重要的工业强酸,广泛应用于生产化肥、染料、炸药、医药、冶金、化工等领域,如图为工业制硝酸的流程图:
①上述流程中,涉及的氧化物共有__________种;
②汽车发动机产生的氮氧化物和煤燃烧生成的二氧化硫排放到空气中会形成________;
③步骤③是将二氧化氮和氧气同时通入水中,发生反应化学方程式为______________。
【答案】23. ①. Cl ②. 6C ③. 2SO2 ④. Al2O3
24. ①. 2 ②. 酸雨 ③.
【解析】
【小问1详解】
①氯元素的符号为Cl;
②由原子的表示方法,用元素符号来表示一个原子,表示多个原子时,就在其元素符号的前加上相应的数字,故6个碳原子就是6C;
③在化学式前面加数字表示分子的数目,则2个二氧化硫分子就是2SO2;
④氧化铝中铝、氧元素化合价分别为+3和﹣2,根据化合物中化合价代数和为零,可得出在一个氧化铝分子中,含有两个铝原子和三个氧原子,其化学式为Al2O3。
【小问2详解】
①氧化物是由两种元素组成的,其中一种是氧元素的化合物。故上述流程中,涉及的氧化物共有NO和NO2两种;
②汽车发动机产生的氮氧化物和煤燃烧生成的二氧化硫排放到空气中会形成酸雨;
③一氧化氮氧气与水反应生成硝酸,该反应方程式为:
24. 金属及金属材料广泛用于生产、生活及科学实验中,金属材料的应用推动了社会的发展
(1)四川三星堆遗址出土的青铜人面具属于___________材料;
(2)图1是出土面具“金面具”,块状的黄金可以加工成薄片面具,说明金具有_______性;
(3)为了防止铁质水龙头生锈,其表面常镀一层铬,该措施防锈的原理是_____________;
(4)向一定量的金属R中加入一定量稀硫酸,剧烈反应,金属完全溶解,再向该溶液中加入铁粉,有气泡产生,则产生气泡的化学方程式为:______________,比较金属R和的活动性:R________(“”或“”);
(5)等质量的同一种稀硫酸分别和金属反应,产生气体的质量与金属质量变化的图像如图2,下列说法正确的是
A. 时,产生气体的质量:B. 金属X比金属Y活泼
C. 时,消耗金属的质量:D. 时,消耗稀硫酸的质量:
【答案】(1)金属 (2)延展 (3)隔绝氧气和水蒸气
(4) ①.
②. > (5)ACD
【解析】
【小问1详解】
金属材料包括金属以及它们的合金,青铜是铜的合金故属于金属材料
【小问2详解】
金属具有良好的延展性故可以拉丝碾片
【小问3详解】
由于金属铁和空气中的水和氧气共同作用容易生锈,故镀金属是为了隔绝空气和水;
【小问4详解】
根据题意,铁和稀硫酸反应生成硫酸亚铁和氢气,化学方程式是:;
由于R和酸能剧烈反应,而加入铁后之和硫酸反应,故说明铁不如R活泼,故填:>;
【小问5详解】
A、如图,m1时,X对应的纵坐标即氢气的质量比Y的点高,故说明产生气体的质量X>Y,选项正确;
B、如图,只能说明相等质量的X比Y生成的氢气多,但无法说明X和Y的反应速率,因此不能说明X和Y的活动性强弱,选项错误;
C、如图,m2时表示生成相等质量的氢气,消耗X的质量小于Y即X
相关试卷
这是一份云南省文山州砚山县2021-2022学年下学期九年级第一次水平模拟化学试卷,共4页。
这是一份云南省文山州砚山县2021-2022学年下学期九年级第二次水平模拟化学试卷,共4页。
这是一份云南省文山州丘北县2023-2024学年九年级上学期期中化学试题,文件包含湖南师大附中数学附中3次pdf、湖南师大附中数学答案附中3次pdf等2份试卷配套教学资源,其中试卷共14页, 欢迎下载使用。

