高中地理学业水平合格性考试模拟测试卷(四)含答案
展开班级:__________ 姓名:__________ 考号:__________
一、单选题Ⅰ:本大题共10小题,每小题1分,共10分。在每小题列出的四个选项中,只有一个选项符合题目要求。
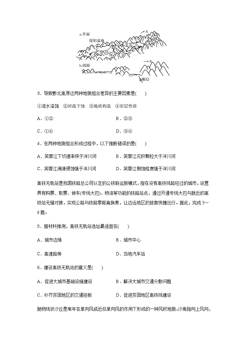
下图为我国风云四号A星于北京时间2022年8月10日11:00拍摄的卫星云图。据此,完成1~2题。
1.此时控制图中②地的大气环流为( )
A.东南季风 B.副热带高压
C.东北信风 D.副极地低压
2.图中①地和③地的降雨类型分别是( )
A.对流雨、地形雨 B.台风雨、对流雨
C.台风雨、锋面雨 D.地形雨、台风雨
贵州省黔北高原发育了平缓丘丛和深切峰丛这两种不同的喀斯特地貌组合。洋川河位于分水岭南侧的绥阳盆地,自北向南流,芙蓉江位于分水岭北侧的旺草盆地,自南向北流。下图示意黔北高原喀斯特地貌分布(a平面图和b剖面图)。据此,完成3~4题。
3.导致黔北高原这两种地貌组合差异的主要因素是( )
①流水溶蚀 ②河流下蚀 ③地质构造 ④岩层性质
A.①② B.②③
C.①④ D.③④
4.在两种地貌组合形成过程中,以下推断错误的是( )
A.芙蓉江下切速率快于洋川河 B.芙蓉江沉积颗粒大于洋川河
C.芙蓉江溯源侵蚀强于洋川河 D.芙蓉江侧蚀程度强于洋川河
高铁无轨站是我国铁路总公司认定的公铁联运新模式,指在没有高铁线路经过的城市,设置具有购票、取票、候车(专线大巴)、物流等功能的铁路站点,通过开通专线大巴与就近的高铁站无缝对接,实现公路与铁路零距离换乘,让边远地区的旅客快捷出行。据此,完成5~6题。
5.据材料推测,高铁无轨站选址最适宜在( )
A.城市边缘 B.城市中心
C.高速路旁 D.当地汽车站
6.建设高铁无轨站的意义是( )
A.促进大城市基础设施建设 B.解决大城市交通分散问题
C.补齐贫困地区的交通短板 D.促进贫困地区高铁线建设
抛物线状沙丘是常年在单向风或近似单向风的作用下形成的一种风积地貌。沙角指向上风向,轮廓呈抛物线状。下图为巴丹吉林沙漠南缘某抛物线形沙丘示意图。据此,完成7~8题。
7.图示地区的主导风向是( )
A.东南风 B.西北风
C.西南风 D.东北风
8.该抛物线状沙丘中以堆积作用为主的部位是( )
A.甲、乙 B.丙、丁
C.甲、丁 D.乙、丙
茶树喜温湿,怕涝。广东省是我国茶叶生产、消费和贸易大省,1992—2017年茶树种植面积总体扩大,获得可观的经济效益的同时却造成生态环境的破坏。下图为1992-2017年广东省茶树种植面积变化图。据此,完成9~10题。
9.与珠江三角洲地区相比,粤北地区种植茶树的优势条件是( )
A.热量充足 B.降水丰沛
C.山地广布 D.土壤肥沃
10.为促进广东省茶叶产业的健康发展,茶叶主产地适宜( )
A.提高收购价格 B.增加化肥用量
C.扩大种植面积 D.发展生态茶园
二、单选题Ⅱ:本大题共30小题,每小题2分,共60分。在每小题给出的四个选项中,只有一项符合题目要求。
中国空间站在距离地表约400千米的接近北极方向的正圆轨道上运行,绕地球一圈约90分钟。空间站轨道平面与赤道平面的夹角约为42°(如图所示)。据此,完成11~12题。
11.在中国空间站上,航天员一天能看到日出的次数是( )
A.4次 B.8次
C.16次 D.24次
12.下列城市中,中国空间站不能飞越其正上空的是( )
A.北京 B.上海
C.新加坡 D.莫斯科
大气散射辐射的强弱和太阳高度、大气透明度有关。下图为我国某城市大气散射辐射日变化图。读图,完成13~14题。
13.有关该城市大气散射辐射强弱的叙述,正确的是( )
①夏季大于冬季 ②郊区大于城区 ③冬季大于夏季 ④城区大于郊区
A.①② B.①④
C.②③ D.③④
14.下列现象与大气散射作用密切相关的是( )
①晴天天空多呈蔚蓝色 ②朝霞和晚霞往往呈红色
③深秋晴天夜里多霜冻 ④雪后天晴阳光特别耀眼
A.①② B.①④
C.②③ D.③④
实证研究是利用可验证的证据来获得研究结果的研究方法。2022年10月14日,位于川西顶贡大草原的兴川实证光伏电站正式投产,该电站为全球首个超高海拔光伏实证基地。据此,完成15~16题。
15.兴川实证光伏电站建设在超高海拔的首要目的是( )
A.促进当地产业发展 B.助力实现双碳目标
C.提高光伏发电技术 D.满足当地用电需求
16.与新疆光伏电站相比,兴川实证光伏电站建设中面临的主要困难有( )
①施工环境恶劣 ②物资运输困难 ③滑坡等地质灾害 ④生活水源不足
A.①② B.①③
C.②④ D.③④
鄱阳湖地处江西省北部,承纳江西省境内五大河流的来水来沙,经调蓄后由湖口汇入长江,水域面积季节变化剧烈。多年以来,受河流和湖泊共同作用,鄱阳湖出入湖泥沙年内分配不均。下表为1956-2003年鄱阳湖逐月平均出入湖沙量统计(表中数据单位为万吨,负值表示长江倒灌)。据此,完成17~18题。
17.1956-2003年,鄱阳湖( )
A.丰水期冲刷,枯水期淤积 B.丰水期淤积,枯水期冲刷
C.丰水期冲刷,枯水期冲刷 D.丰水期淤积,枯水期淤积
18.由1956至2003年出入湖泥沙数量关系可推测,鄱阳湖( )
A.洪水水位降低 B.湖盆容积增大
C.航道淤积加重 D.风沙灾害减轻
19.以下地貌景观主要由风化作用形成的是( )
A.①③ B.①④
C.②③ D.②④
我国科研人员将月球地貌分成撞击坑、撞击盆地、月海和月陆四种基础地貌单元,并对四种地貌单元的起伏度(指地势起伏状况)进行了统计(如下表)。据此,完成20~21题。
20.指出月球表面起伏度最大的地貌单元是( )
A.撞击坑 B.撞击盆地
C.月海 D.月陆
21.与地球地貌相比,对月球地貌影响更明显的是( )
A.太阳活动 B.侵蚀搬运
C.外力撞击 D.构造运动
图a示意黑龙江省一小型山间盆地景观。某研究小组在甲、乙、丙、丁四处布设采样点进行土壤调查,图b示意该小组绘制的四个采样点0~60 cm土壤剖面。据此,完成22~23题。
22.该区域植被类型分异的主要影响因素是( )
A.热量 B.降水
C.地形 D.岩性
23.图b中②示意的土壤剖面位于( )
A.甲处 B.乙处
C.丙处 D.丁处
24.下图为遥感平台及传感器信息采集示意图,说法正确的是( )
①甲和乙都属航空遥感 ②甲为被动式遥感,可全天候监测地表 ③甲和乙都可重复监测 ④乙为主动式遥感,可全天候监测地表
A.①② B.①③
C.②④ D.③④
乌尤尼盐沼,数百万年前曾是一片汪洋大海,现被称为“天空之镜”,面积达10 000平方千米,水平面高差不到1米。漫步其中,白天浸没在童话般蓝白的世界里,天地难分;夜晚360°全景星光,星河遨游,羽化登仙。该盐沼的锂蕴藏量几乎占全球一半,有人断言该区域凭此将可匹敌中东石油巨富沙特阿拉伯,锂的主要用途是制作电池。结合乌尤尼盐沼位置示意图,完成25~27题。
25.与乌尤尼盐沼被称为“天空之镜”的原因有关的是( )
A.受赤道低气压带影响,无风 B.海拔高、大气稀薄,杂质少
C.水体深,水底盐体反射作用强D.面积大、坡度大
26.关于乌尤尼盐沼的开发利用,合理的是( )
A.大规模开发锂矿,缓解能源危机
B.1-3月为干季,利于晒盐
C.就地取材,利用盐砖建房,发展旅游业
D.大力发展盐化工产业
27.小红若在1月去该盐沼旅游,需要特别防范( )
A.暴雪 B.强风
C.低温 D.太阳辐射
我国某高中学校的师生2017年2月20日去火地岛研学旅行,火地岛国家公园里的原始森林,很多树木匍匐在地,树冠形状奇特,当地称“醉汉树”或“醉汉林”,与岸上色彩鲜艳的小木屋一样,成为一道别致的风景。乌斯怀亚位于火地岛的南部海岸,人口规模小,市内店铺多为饭店,餐馆和酒吧,旅店规模不大,收费较高。据此,完成28~29题。
28.火地岛“醉汉树”树冠指向及形成的主要原因是( )
A.偏东方向 强劲西北风影响 B.偏东方向 强劲西南风影响
C.偏西方向 强劲西北风影响 D.偏西方向 强劲西南风影响
29.乌斯怀亚市内旅店规模不大,但收费较高的原因可能是( )
A.距南极近,旅游资源特殊,客源旺盛
B.经济发达,当地生产、生活成本高
C.冬季寒冷漫长,一年中适宜旅游的时间短,旅店投资回报慢
D.纬度高,冻土层厚,不适宜大型宾馆建设
近年来,吉林、河南两省相继提出实施“秸秆变肉”工程和“秸秆变肉换奶”计划。一是重点推进秸秆饲料化进程(2021年吉林、河南秸秆产量分别为4 000万吨和6 550万吨);二是稳妥推进具有良好经济与生态意义的“粮改饲”工作,即在玉米产区规模化种植青贮玉米、甜高粱、苜蓿等饲料作物,以满足肉牛等发展需求。据此,完成30~32题。
30.导致吉林、河南两省年秸秆产量差异的主要因素是( )
A.年降水量 B.作物结构
C.耕地质量 D.作物熟制
31.在玉米产区推广“粮改饲”的经济意义是( )
A.提高秸秆产量 B.增加秸秆种类
C.调整农牧结构 D.推动种植技术进步
32.体现“粮改饲”生态意义的农事是( )
①作物轮作 ②土壤深翻 ③圈舍养殖 ④土地平整
A.①③ B.①④
C.②③ D.②④
“深海一号”是由我国自主研发建造的全球首座10万吨级深水半潜式浮动生产储油平台,位于三亚东南方向约150公里处。通过海底管道已经向大湾区和海南输送超过30亿m3的天然气,但每年伴生的20万吨凝析油采用油轮运输。下图示意自升式钻井平台与半潜式钻井平台结构。据此,完成33~34题。
33.相比可固定的自升式钻井平台,漂浮的半潜式钻井平台优点是( )
A.稳定性更强 B.适用范围广
C.操作更简单 D.建设成本低
34.凝析油采用油轮而非管道运输,主要考虑运输的( )
A.经济性 B.便利性
C.灵活性 D.安全性
2003年东北振兴政策出台后,依托交通等基础设施建设和产业升级、技术更新等重点项目,固定资产投资规模扩大。2016年国家颁布《关于全面振兴东北地区等老工业基地的若干意见》,新一轮东北振兴开始。下图示意2003—2020年东北三省社会固定资产投资与GDP增速变化。据此,完成35~36题。
35.由图可判断,东北三省发展过程中( )
A.黑龙江省GDP一直小于吉林省和辽宁省
B.吉林省固定资产投资一直大于黑龙江省
C.固定资产投资对区域经济增长贡献明显
D.2016年辽宁省经济发展出现了倒退现象
36.新一轮东北振兴,东北地区应重点( )
A.改善区域营商环境,吸引多元化投资
B.扩大重化工业规模,提升企业的产能
C.引导沿海人口迁入,提供充足劳动力
D.加强区域分工合作,实现发展趋同化
我国某特大城市一老旧厂区经过近十年的改造,于2006年被评为国家最佳文化创意产业园。2008年以来,该产业园又持续转型为文创旅游空间,大众游客替代文创从业者和爱好者成为消费的主要群体。下图示意2008-2019年该产业园功能分区演化。据此,完成37~38题。
37.该产业园功能分区演化的原因不包括( )
A.政府政策引导 B.产业结构转型
C.消费需求推动 D.建筑布局调整
38.图示的功能分区演化对该产业园带来的影响是( )
①土地租金上涨 ②商业规模缩小 ③消费群体减少 ④文创功能收缩
A.①② B.①④
C.②④ D.③④
下表为我国某研究机构发布的农田、湿地、森林、草原四种生态系统的单位面积生态服务价值,数值越大表示生态服务价值越高。据此,完成39~40题。
39.表中①至④依次是( )
A.农田、湿地、森林、草原 B.森林、农田、湿地、草原
C.森林、草原、农田、湿地 D.草原、湿地、森林、农田
40.湿地开发利用中,生态服务价值下降最明显的是( )
A.休闲垂钓 B.滩涂观光
C.移植红树林 D.水稻田养蟹
三、不定项选择题:本大题共10小题,每小题3分,共30分。在每小题列出的四个选项中,至少有一个选项符合题目要求,少选且正确得1分,未选、错选均不得分。
下图为“某地近地面风的受力状况及风向示意图”,①②③④为等压线。读图,完成41~42题。
41.据图分析,下列叙述正确的是( )
A.a是地转偏向力
B.该风向为东北风
C.此图为南半球风向图
D.等压线数值①<②<③<④
42.关于大气水平运动的叙述,正确的是( )
A.水平气压梯度力和地转偏向力均影响风速
B.水平气压梯度力和地转偏向力使风向与等压线平行
C.大气水平运动的方向由高压流向低压
D.水平气压梯度力是形成风的直接原因
下图为我国某地河流流量与气温关系示意图,该地全年降水季节变化小。据此,完成43~44题。
43.该河流位于我国( )
A.东北地区 B.青藏高原
C.西北地区 D.长江中下游平原
44.该河流5月流量较小的原因是( )
A.气温较高,蒸发较大 B.流域面积减小
C.农业用水量大 D.季节性积雪融水较少
下图是我国某城市发展过程中1998年和2018年比较图。读图,完成45~46题。
45.图中直接表现出来的城镇化的主要标志是( )
A.城市总人口增加 B.城市用地规模扩大
C.城市人口在总人口中的比重上升 D.城市工业部门更齐全
46.从1998年到2018年该城市的工业部门大部分由城区迁移到郊区,主要原因有( )
A.城区用地紧张,地价上涨 B.城市交通网的不断完善
C.缓解城区日益严重的环境污染 D.郊区地租较低
独角兽是古老传说中的稀有生物,近年来常将估值超过10亿美元的初创企业称为独角兽企业。下表为2019年全球500强独角兽企业数量分布统计情况。据此,完成47~48题。
47.独角兽企业自提出后在亚洲迅速崛起,这主要得益于( )
A.发展观念的革新 B.科学技术的进步
C.国家政策的支持 D.产业结构的调整
48.2019年全球500强独角兽企业最多出现在企业服务行业,又主要集中在云计算、大数据、软件应用等领域,这说明企业服务行业的业态模式将更加( )
A.垄断化 B.网络化
C.智能化 D.信息化
目前,发展循环经济是我国实施可持续发展战略最重要和最现实的选择。下图示意河南省某地酒精化工集团基于“建设循环型经济社会”的产业构想。据此,完成49~50题。
49.当前,影响我国发展循环经济,实现可持续发展的最大障碍是( )
A.缺乏优惠的政策环境
B.长期存在的资源短缺
C.庞大的人口数量和较低的人口素质
D.严重的环境污染和生态破坏
50.发展生物能源是解决我国能源问题的必然选择,其好处有( )
A.可促进解决农村就业和农民增收问题
B.减少二氧化碳排放,改善生态环境
C.降低石油的对外依存度
D.刺激汽车制造业的飞速发展
参考答案
1.B 2.C 第1题,根据材料和所学知识可得,②地此处云量较少,应该为高压控制。结合纬度可知,该地为30°N附近,应该为副热带高气压控制,故B正确。因此排除A、C、D,选B。第2题,结合所学知识和材料可知,①地位于海洋之上,且位于热带气旋的外缘地带,因此可以判断,该地为台风雨;图中可以分析,③地位于冷暖气流交汇处,形成雨带,因此③地为锋面雨,故C正确。因此排除A、B、D,选C。
3.B 4.D 第3题,贵州省黔北高原位于西南地区,在流水溶蚀作用下,形成以平缓丘丛为主的喀斯特地貌。由图可知,芙蓉江所在的分水岭北侧的旺草盆地位于断层附近的地垒,地壳抬升,芙蓉江流速加快,流水下切侵蚀作用增强,在流水溶蚀作用形成的平缓丘丛的基础上,河流下蚀形成深切峰丛;洋川河所在的分水岭南侧的绥阳盆地地壳运动稳定,保留平缓丘丛地貌;由上述分析可知,两种地貌组合的基础是喀斯特地貌,形成差异的主要因素是河流下蚀和地质构造,①错误,②③正确;两种地貌均以喀斯特地貌为基础,均发育在可溶性岩石上,④错误。综合上述分析,①④错误,②③正确,A、C、D错误,B正确,故选B。第4题,由上题分析可知,相较洋川河,芙蓉江在地壳抬升后,流速加快,流水下切侵蚀作用增强,溯源侵蚀作用增强,AC正确,不符合题意;流速加快,侵蚀、搬运能力增强,沉积物颗粒较大,B正确,不符合题意;流速加快,侧蚀作用减弱,D错误,符合题意。故选D。
5.D 6.A 第5题,由于高铁无轨站设置地区没有高铁站点,出行人口数量不大,站点建在现有汽车站,以降低建设成本,D正确;城市边缘地区设置高铁无轨站前期投入大,这里交通条件较差,不利于旅客快速转乘,A错误;城市中心地区布局无轨站,与市内其他交通方式交叉,互相影响,不利于快速到达高铁站点,B错误;广大偏远山区市县,高速公路分布也较少,多数为从山区公路到无轨站地区,然后再乘大巴到高铁站,与高速公路关系不大,所以不宜布局在高速路旁,C错误。故选D。第6题,结合材料可知,高铁无轨站是一种公铁联运新模式,打通铁路服务群众“最后一公里”,进一步满足市民方便快捷乘高铁出行的需求。因此建设高铁无轨站有利于促进基础设施的建设,A正确;高铁无轨站是让边远地区的旅客快捷出行,不能解决城市交通分散问题,B错误;高铁无轨站是在没有高铁线路经过的城市设置具有购票、取票、候车(专线大巴)、物流等功能的铁路站点,对补齐贫困地区的交通短板和促进贫困地区高铁线建设作用不明显,CD错误。故选A。
7.B 8.D 第7题,抛物线形沙丘的两翼指向上风方向,抛物线沙丘主要是移动沙丘或沙垄受不连续的植物灌丛阻挡而形成的。抛物线形沙丘的两角指向上风方向,根据抛物线形态,结合指向标,该地常年盛行西北风,B正确。ACD选项错误。故该题选B。第8题,抛物线形沙丘中以堆积作用为主的部位是背风面,图中的乙、丙在脊线前方,背风堆积为主。甲丁在迎风面,侵蚀为主;ABC选项错。D正确。故该题选D。
9.C 10.D 第9题,与珠江三角洲地区相比,粤北地区纬度位置高,地势高,热量条件较差,故A选项错误;茶树喜温暖、怕涝,广东省降水丰富,雨季长,降水丰沛不是茶树种植的优势条件,故B选项错误;与珠江三角洲地区相比,粤北地区是山地为主,地势高,排水良好,不易发生涝灾,是茶树种植的优势,故C选项正确;珠江三角洲地区地势平坦,土壤深厚肥沃,粤北地区以山地为主,土层较薄,故D选项错误。因此本题选C。第10题,提高茶叶收购价格不一定会促进广东省茶叶产业的健康发展,故A选项错误;增加化肥施用量会降低茶叶品质,不利于茶叶产业的健康发展,故B选项错误;扩大茶叶种植面积可能造成茶叶供大于求,造成茶叶过剩,价格下降,收益降低,不利于茶叶产业的健康发展,故C选项错误;发展生态茶园,提高茶叶质量,增强市场竞争力,有利于茶叶产业的健康发展,故D选项正确。因此本题选D。
11.C 12.D 第11题,观测者在地球上,24小时内经历1次昼夜,可观测到1次日出;中国空间站绕地球一圈约90分钟,即约1.5个小时,因此24小时内经历16次昼夜,能看到16次日出,C正确,A、B、D错误。故选C。第12题,由材料可知,空间站轨道平面与赤道平面的夹角约为42°,说明空间站可飞越的区域在南北纬42°之间。由于地球自转周期是1日(24小时),空间站绕地球一圈约90分钟,空间站绕地球运行的周期与地球自转周期不同,因此在长期运行过程中,空间站可飞越南北纬42°之间所有区域的正上空。北京的纬度约为40°N,上海的纬度约为31°N,新加坡的纬度约为1°N,莫斯科的纬度约为56°N,四个城市中只有莫斯科的纬度不在南北纬42°之间,因此空间站不能飞越莫斯科正上空,D符合题意,A、B、C不符合题意。故选D。
13.B 14.A 第13题,据材料可知,大气散射辐射的强弱和太阳高度、大气透明度有关。又据图可知,北京时间12-14时,正午太阳高度角大,大气散射辐射强,说明大气散射辐射与正午太阳高度正相关,故大气散射辐射夏季大于冬季,①正确,③错误;又据图可知,阴天云层厚,大气透明度低,大气散射辐射强,说明大气散射辐射与大气透明度反相关,城区比郊区污染较严重,大气透明度低,大气散射辐射城区大于郊区,故②错误,④正确。综合起来①④正确,故A、C、D错误,B正确;故选B。第14题,在太阳辐射的可见光中,波长较短的蓝色光最容易被散射,所以晴朗的天空呈现蔚蓝色,①正确;日出和日落的时候,太阳光要穿过较厚的大气层才能到达地面,波长较短的蓝光、青光、紫光大部分已被上层大气散射掉了,到达近地面大气时主要只有波长较长的红光、橙光、黄光了,故朝霞和晚霞往往呈红色,②正确;秋冬季节出现霜冻,与晴朗的夜晚云量少、大气逆辐射弱有关,与大气散射无关,③错误;雪后天晴阳光特别耀眼是因为云层少,大气透明度高,大气对太阳辐射的反射、散射、吸收作用少,不只是散射作用,④错误。综合起来,①②正确,B、C、D错误,A正确;故选A。
15.C 16.A 第15题,不同于单纯的光伏电站,兴川实证光伏电站是一个针对光伏、储能产品和新技术开展实证试验研究的科研平台,故建设在超高海拔的首要目的是提高光伏发电技术,C正确;兴川实证光伏电站建设在超高海拔首要目的与当地产业发展关系较小,故A排除;助力实现双碳目标也非首要目标,故B排除;当地用电需求较小,故D排除;因此排除A、B、D,选择C。第16题,与新疆光伏电站相比,兴川实证光伏电站建设的海拔高,因此高寒天气,施工环境恶劣,故①正确;该地地势起伏大,交通不便,物资运输困难,因此②正确;该地位于高原之上,滑坡等地质灾害较少,故③错误;该地水资源相对充足,故④排除;因此①②正确,因此排除B、C、D,选A。
17.B 18.C 第17题,由表中数据可知,1956-2003年,鄱阳湖在4-9月期间入湖沙量多于出湖沙量,以淤积为主,而此时受夏季风影响,鄱阳湖水系正处于丰水期;在10月至次年3月入湖沙量少于出湖沙量,以冲刷为主,而此时正值鄱阳湖水系处于枯水期。综上所述,B正确,排除A、C、D。故选B。第18题,通过表中数据计算可知,由1956-2003年,鄱阳湖全年入湖沙量约1 692.4万吨,多于出湖沙量(约976.9万吨),说明鄱阳湖以淤积为主。淤积泥沙增多,这会导致鄱阳湖航道淤积加重,湖盆容积减小,B错误,C正确;这使得鄱阳湖调蓄功能减弱,汛期洪水水位抬高,A错误;枯水期出露泥沙因此增多,使得沿湖地区风沙灾害加重,D错误。故选C。
19.D 读图可知,①是角峰,刃脊,是冰川侵蚀地貌;②是花岗岩球状风化地貌;③是风蚀蘑菇地貌,是风力侵蚀地貌;④是岩石裂隙,风化作用形成的。因此②④正确,①③错误。综上所述,D正确,A、B、C错误。故选D。
20.A 21.C 第20题,起伏度最大,即该地貌的起伏度最小值、中位数、最大值、平均值均较大,四种基础地貌单元中,符合该数值特征的是撞击坑,A正确,B、C、D错误,故选A。第21题,太阳活动不会影响地貌,A错误;相比地球,月球表面没有大气层,大气稀薄,基本没有风力、流水、冰川、海浪侵蚀作用,B错误;相比地球,月球表面没有大气层,来自宇宙的星际物质可以直接撞击月球表面,对月球地貌产生显著影响,C正确;月球构造运动弱于地球,D错误。故选C。
22.C 23.C 第22题,分解图示信息可知,图示区域的海拔差异较小,热量条件差异较小,A错误;该地位于黑龙江省小型山间盆地,空间差异较小,降水的差异较小,B错误;该地地形起伏较大,导致水分的空间差异较大,植被分异明显,C正确;材料信息没有体现岩性的相关信息,D错误。所以选C。第23题,根据图示信息可知,②土壤剖面枯枝落叶层和腐殖质层较厚,缺失淋溶层,丙地为塔头薹草,该植被为湿生草甸植被,腐殖质层和枯枝落叶层较厚,湿生环境缺失淋溶层,符合②土壤分层,C正确;甲处、乙处、丁处都有淋溶层分布,不符合②土壤剖面图,A、B、D错误。所以选C。
24.D 结合题干和图文分析可知,甲需要靠云层和地面物体反射或者折射采集信息,没有主动发射辐射源,应为被动式遥感,但是由于只能发生在电磁辐射红外、紫外和微波波段,所以不能全天候监测地表,但可做重复监测;而乙主动发射出人工辐射源,采集信息,计录数据,因此为主动式遥感,可以全天候反复监测,故②错,③④正确;航空遥感多用在飞机等使用的传感器运载工具,因此甲乙都不是,故①错,答案应选D。
25.B 26.C 27.D 第25题,乌尤尼盐沼湖面像镜子一样,人们很难将湖面与云层分隔开来。乌尤尼盐沼海拔约为3 600米,因此也被称为天空之境,这说明湖面清澈,空气透明度好,主要是因为海拔高、大气稀薄,杂质少,B正确;该地纬度在18°S到20°S,因此不会受到赤道低气压带控制,A错误;乌尤尼盐沼水体并不深,C错误;天空之镜与坡度大无关,D错误。故选B。第26题,该地旅游资源价值高,就地取材,利用盐砖建房,发展旅游业符合当地的发展,C正确;目前还不具备大规模开发锂矿的条件,开发锂矿不是用来缓解能源危机的,A错误;1-3月受赤道低气压带控制,降水多,不利于晒盐,B错误;大力发展盐化工产业受资金、技术和交通条件的限制,D错误。故选C。第27题,根据图文材料,小红若在1月去该盐沼旅游,即为南半球的夏季,盐沼地区海拔高,空气稀薄,夏季太阳辐射强,紫外线强,需要特别防范太阳辐射,D正确,A、B、C错误。故选D。
28.A 29.C 第28题,结合图中纬度可知,该地受到南半球盛行西风的影响,因此树冠指向朝东且受到西北风的影响,A正确,B、C、D错误。故选A。第29题,读图可知,火地岛位于52°S以南地区,纬度高,冬季寒冷漫长,适合旅游时间短,乌斯怀亚旅店开门营业时期短,接待的旅客数量不大,维持旅店的成本较高,要保证乌斯怀亚旅店获得相应的利润,只能提高服务价格,这是乌斯怀亚旅店收费较高的主要原因,C正确;去南极旅游的客源并不旺盛,A错误;当地城市规模较小,因此生活成本较低,B错误;当地位于中纬度地区,冻土不会太厚,D错误。故选C。
30.D 31.C 32.A 第30题,由材料“2021年吉林、河南秸秆产量分别为4 000万吨和6 550万吨”可知,吉林秸秆产量小于河南。吉林和河南均位于我国东部季风区,降水丰富,故年降水量不是导致两省秸秆差异的原因,A错误。两省均属于秦岭淮河以北地区,农业发展以旱作谷物为主,作物结构相差不大,B错误。吉林有黑土分布,土壤肥力充足,条件更好,C错误。吉林主要位于的温度带是寒温带、中温带,作物熟制是一年一熟;而河南地处暖温带和北亚热带地区,热量资源可满足作物一年两熟或喜温作物两年三熟的要求,导致河南比吉林秸秆产量更多,D正确。故选D。第31题,根据材料“‘粮改饲’工作,即在玉米产区规模化种植青贮玉米、甜高梁、苜蓿等饲料作物,以满足肉牛等发展需求”可知,“粮改饲”将单纯的粮仓变为“粮仓+奶罐+肉库”,调整了农牧结构,创造更多经济收益,C正确。根据题意秸秆最终也是作为饲料发展畜牧业,与秸秆种类关系不大,B错误。对于种植的青贮玉米、甜高梁、苜蓿等本身就是饲料作物,与秸秆产量联系不大,A错误。种植饲料作物并没有投入很多科技技术,对于推动种植技术进步来说意义不大,D错误。故选C。第32题,根据材料“‘粮改饲’工作,即在玉米产区规模化种植青贮玉米、甜高梁、苜蓿等饲料作物”可知,“粮改饲”将粮食、经济作物的二元结构调整为粮食、经济、饲料作物的三元结构,促进了作物轮作,将种植的饲料和秸秆一起喂养牲畜,发展畜牧业,促进了圈舍养殖的发展,使该区以种植业为主变为种植业结合畜牧业发展的混合农业发展,在耕作时间上形成互补,肥料的运用上形成互补及回收,形成良性的生态系统,有良好的生态意义,①③正确,A正确。土壤深翻不利于土壤保持肥力,容易造成水土流失,②错误。土地平整是指对凸凹不平的土地削高填低,使其成为具有适宜坡度的田面或水平田面,以改善田间灌排条件和耕作条件,而“粮改饲”则提倡因地制宜,④错误,故B、C、D错误。故选A。
33.B 34.A 第33题,可固定的自升式钻井平台仅适应于浅海,所以相比可固定的自升式钻井平台,漂浮的半潜式钻井平台对于海洋深度要求小,因此适用范围广,B正确;漂浮的半潜式钻井通过锚和锚链固定,稳定性较差、操作更复杂,AC错误,建设难度大,建设成本高,D错误。故选B。第34题,管道运输的建设成本较高,海洋运输基建投资小,运输量大。凝析油采用油轮而非管道运输,主要考虑运输的经济性,A正确;油轮的便利性、灵活性与运输的投资成本相比,不是主要考虑的因素,BC错误;管道运输安全性更高,D错误。故选A。
35.C 36.A 第35题,示意图中只有GDP增速和固定资产投资数据,没有GDP数据,无法比较东北三省的GDP大小,A错误;由图可知,2003年、2004年、2011年、2012年、2013年,黑龙江固定资产投资大于吉林省,B错误;由图可知,固定资产投资增长较快的年份,GDP增速数值较大,说明固定资产投资对区域经济增长贡献明显,C正确;由图可知,2016年辽宁省GDP增速数值较小,但仍大于0,说明2016年辽宁省经济发展较慢,但没有出现倒退,D错误。故选C。第36题,改善区域营商环境,吸引多元化投资,可以进一步促进东北振兴,A正确;东北重工业逐步衰退,不应继续扩大重化工业规模,B错误;沿海经济发达,引导沿海人口迁入东北地区的可能性较小,且吸引人口迁入或吸引人口回流,应先完善区域基础设施、增加就业机会等,C错误;趋同化发展易加剧竞争,应加强分工与协作,发挥各地区的优势,错位发展,D错误。故选A。
37.D 38.B 第37题,消费需求推动商业区和餐饮区范围扩展,产业结构转型是2008年以来从文化创意产业园持续转型为文创旅游空间,该产业园是我国某特大城市经过近十年的改造,于2006年被评为国家最佳文化创意产业区,到现在产业园功能分区进一步的演化,都有政府政策引导,产业结构转型,和消费需求增大推动,A、B、C都属于该产业园功能分区演化形成的原因。该产业园主要有核心商业区、次要商业区、餐饮区和文化创意产业区,功能分区演化主要是文化创意产业区缩小,核心商业区、次要商业区和餐饮区范围扩展,建筑布局调整都是在其他原因影响下而变化的,D符合题意。故选D。第38题,图示功能分区演化中可以看出商业区和餐饮区扩大,土地租金上涨,①正确,②错误;该地区商业和餐饮区扩大,消费群体应该增加,③错误;该产业园文化创意产业区范围缩小,文创功能缩小,④正确。故选B。
39.C 40.C 第39题,读表格结合所学知识可知,森林和湿地的调节气候、涵养水源能力显著;湿地的净化水中污染物能力最强,所以④是湿地;农田农作物种类较为单一,保护生物多样性能力最差,③是农田;综上述,①是森林,②是草原;C正确,A、B、D错误。故选C。第40题,由所学知识可知,休闲垂钓、滩涂观光、水稻田养蟹均有利于保护生态环境,不符合题意,A、B、D错误;移植红树林会导致当地生物多样性较少,生态环境失衡,生态价值下降,符合题意,C正确。故选C。
41.B 42.BCD 第41题,c与等压线垂直,所以c为水平气压梯度力,v在水平气压梯度力基础上右偏30°~45°,为风向,是东北风,B正确。由于地转偏向力向右,是北半球,C错误。a与风向相反,为摩擦力。d与风向垂直,且位于风向右侧90°,为地转偏向力,A错误。由于气压梯度力从高压指向低压,所以等压线数值①>②>③>④,D错误,故选B。第42题,地转偏向力不会影响风速,A错误。水平气压梯度力与地转偏向力使风向与等压线平行,B正确。大气水平运动的方向由高压流向低压,C正确。水平气压梯度力是形成风的直接原因,D正确,故选BCD。
43.C 44.ACD 第43题,根据材料分析可知,该地全年降水季节变化小,且河流流量随着气温变化而变化,根据气温和流量变化曲线可知,该河流6~9月流量较大,其余月份流量较小,可知其主要补给来源为冰川融水,符合青藏高原和我国西北地区的河流补给特点,但是该河流所在地夏季气温接近30 ℃,而青藏高原夏季温度较低,难以达到30 ℃,由此可知应是西北地区,C正确,B错误;东北地区的河流应具有季节性积雪融水形成的春汛和雨季的夏汛,具有两个汛期,与题中所示不符,A错误;长江中下游平原全年降水季节变化大,与题中所示不符,D错误。本题应选C。第44题,根据题干分析可知,该地区5月份气温超过20℃,气温较高,蒸发量大,A正确;河流的流域面积一般较为固定,不会出现较大改变,B错误;该河流流经地区灌溉农业规模较大,5月份是农忙时期,用水量大,C正确;由于到了5月份,该地的季节性积雪融化殆尽,季节性积雪融水补给减少,使该河流流量较小,D正确。故选ACD。
45.B 46.ABCD 第45题,图中直接表现出来的是城市用地规模扩大,B正确。没有体现人口的相关表现,AC错误。城市工业部门更齐全不属于城镇化的表现,D错误。所以选B。第46题,工业区向城市外围迁移,一方面是出于经济因素考虑,另一方面是出于环境因素考虑。随着城市的发展,城市用地紧张,地价上涨,郊区地租较低,AD正确;城市交通网不断完善,郊区交通通达度提高,B正确;为了缓解城区日益严重的环境污染,工业区向城市外围迁移,C正确。所以选ABCD。
47.B 48.BCD 第47题,据2019年全球500强独角兽企业数量分布统计情况分析,北美洲、亚洲比重较大,“独角兽企业自提出后在亚洲迅速崛起”,说明北美洲独角兽企业发展较早,比重较大,北美洲经济发达,技术先进,属于技术导向型产业,主导因素是技术,独角兽企业自提出后在亚洲迅速崛起这主要得益于科学技术的进步,B正确。发展观念的革新、国家政策的支持、产业结构的调整利于促进独角兽企业产生、发展,但不是最主要的影响因素,A、C、D错误。故选B。第48题,独角兽企业分布广泛,南极洲没有,A错误。据表分析,全球500强独角兽企业极化明显,主要集中在北美洲、亚洲, B正确。全球500强独角兽企业最多出现在企业服务行业,又主要集中在云计算、大数据、软件应用等领域,独角兽企业多分布在高科技领域,引领区域新经济发展方向,C正确。2019年全球500强独角兽企业最多出现在企业服务行业,独角兽企业未来不会颠覆和取代传统经济企业,D正确。选BCD。
49.C 50.ABC 第49题,我国人口数量巨大,对资源环境造成巨大压力,这是实现可持续发展的最大障碍之一;题意表明,循环经济和知识经济是21世纪发展的两大亮点,知识和科技的投入是发展循环经济的基础,因此人口素质和科技水平对发展循环经济至关重要,而目前我国的人口素质相对较低,是当前影响我国发展循环经济、实现可持续发展的最大障碍之一,C符合题意;目前我国政策大力鼓励发展循环经济,实现可持续发展,排除A;我国长期存在的资源短缺,在一定程度上会促进我国发展循环经济,排除B;目前我国存在严重的环境污染和生态破坏,表明我国发展传统经济的道路走不下去,迫使我国改变生产方式,促进循环经济发展,从而实现可持续发展,排除D。故选C。第50题,发展生物能源是解决我国能源问题的必然选择,可促进解决农村就业和农民增收问题,A对;发展生物能源可减少二氧化碳排放,改善生态环境,B对;发展生物能源,可以降低石油对外依存度,C对;生物能源利用率提高,并不能刺激汽车制造业的飞速发展,D错。故选ABC。
年内
1月
2月
3月
4月
5月
6月
7月
8月
9月
10月
11月
12月
入湖沙量
15.7
43.8
141
295
361
467
182
74.2
56.2
27.2
18.3
11.0
出湖沙量
73.4
138
258
226
112
75.4
-30.9
-16.2
-29.1
33.9
68.0
68.4
基本地貌单元
起伏度统计值(米)
最小值
中位数
最大值
平均值
月海
23
253
4 772
38 027
月陆
1
1 082
5 396
1 231.69
撞击坑
71
1 721
7 200
1 842.39
撞击盆地
1
1 197
7 200
1 330.97
生态系统生态服务功能
①
②
③
④
调节气候
2.7
0.9
0.9
17.1
涵养水源
3.2
0.8
0.6
15.5
净化水中污染物
1.3
1.3
1.6
18.2
保护生物多样性
3.3
1.1
0.7
2.5
区域分布
数量占比(%)
行业分布
数量占比(%)
北美洲
38.80
企业服务
21.60
欧洲
8.20
生活服务
21.40
南美洲
1.00
智能科技
11.80
亚洲
51.60
金融科技
10.60
非洲
0.20
医疗健康
10.00
大洋洲
0.20
其他
24.60
高中地理学业水平合格性考试模拟测试卷(六)含答案: 这是一份高中地理学业水平合格性考试模拟测试卷(六)含答案,共24页。试卷主要包含了单项选择题,双项选择题,不定项选择题等内容,欢迎下载使用。
高中地理学业水平合格性考试演练测评(四)含答案: 这是一份高中地理学业水平合格性考试演练测评(四)含答案,共12页。试卷主要包含了单项选择题,多项选择题等内容,欢迎下载使用。
高中地理学业水平合格性考试模拟测试卷(五)含答案: 这是一份高中地理学业水平合格性考试模拟测试卷(五)含答案,共22页。试卷主要包含了单项选择题,双项选择题,不定项选择题等内容,欢迎下载使用。

