所属成套资源:全套高中历史学业水平复习合格演练测评含答案
高中历史学业水平复习合格演练测评(十一)含答案
展开
这是一份高中历史学业水平复习合格演练测评(十一)含答案,共6页。试卷主要包含了单选题,双选题等内容,欢迎下载使用。
一、单选题
1.农耕和畜牧是人类文明产生的前提。农业和畜牧业产生后,人类从食物的采集者变成食物的生产者,社会分工与社会结构日趋复杂,人类逐渐迈向文明时代。这表明推动文明进程发展的重要因素是( )
A.人工取火的发明 B.养殖技术的提升
C.生产方式的变化 D.社会分工的精细
2.“种植植物能养活的人口要比采集食物所能养活的人口多得多……农业生产率增长使食物有了剩余,能够供养新产生的祭司阶级、士兵和吏……文字就是祭司们出于记事的需要而做出的一大发明。”材料说明( )
A.农业的发展是实现文明扩张的前提
B.农业的发展是文明诞生的主要标志
C.农业的产生是人类迈向文明的前提
D.私有制的产生推动农业的迅猛发展
3.苏美尔人十分注意对天文的观察,在公元前2600年左右就制定了自己的历法,以月的盈亏把两次新月出现的间隔时间作为一月,每月29天或30天,一年为12个月,其中6个月各为29天,另6个月各为30天,一年共354天。据此可知苏美尔人的历法( )
A.受尼罗河独特地理环境的影响
B.顺应西亚地区农业发展的需要
C.是印度河流域辉煌的文化成就
D.体现苏美尔人与尼罗河的斗争
4.《摩奴法典》是古代印度婆罗门祭司根据陀经典、累世传承和古代习俗编成的教法典籍,其第一卷第102条宣布:“为将婆罗门的义务与其他种姓的义务以适当顺序加以区分,生于自存神的摩奴特编纂了本法典。”这反映了古代印度( )
A.重视对传统文化的整理
B.社会秩序比较稳定
C.种姓制度受到法律保护
D.奴隶人格遭到践踏
5.文字的产生和演变见证并记录了世界文明的发展历程。曾出现在尼罗河流域的古老文字是( )
6.“万岁,尼罗河!你来到这片大地,平安地到来,给我们以生命。……正义的建立者,我打开心灵赞美你,并向你的大水致意!人们拿出谷物和祭品,在向一切神灵礼拜着……”最早记录以上诗歌的文字最有可能是( )
A.甲骨文 B.象形文字
C.楔形文字 D.字母文字
7.世界文明可分为东西方两大体系,古中国、古印度、古埃及和古巴比伦为东方文明,古希腊、古罗马为西方文明。以下对这两种文明不同点的叙述错误的是( )
A.东方文明都发源于亚洲,西方文明都发源于欧洲
B.东方文明实行中央集权制,西方文明是民主政治
C.东方文明发源于大河流域,西方文明发源于沿海或海洋
D.东方文明以农耕为主,西方文明工商业发达
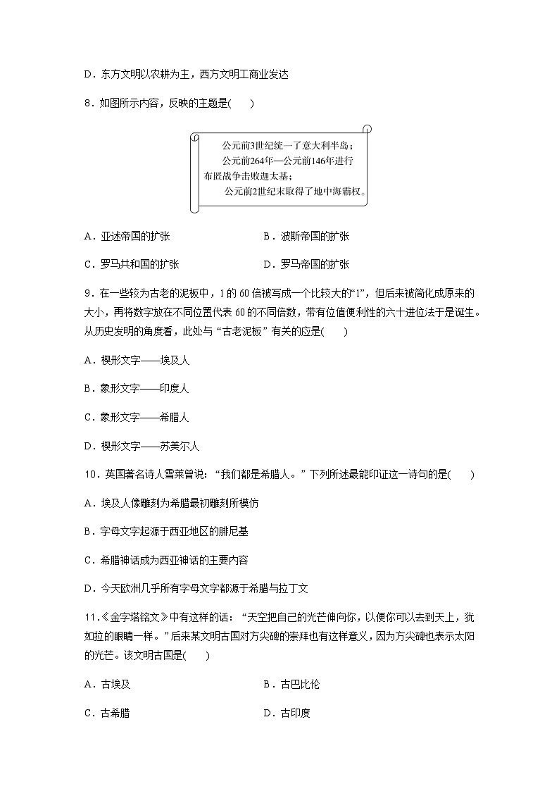
8.如图所示内容,反映的主题是( )
A.亚述帝国的扩张 B.波斯帝国的扩张
C.罗马共和国的扩张 D.罗马帝国的扩张
9.在一些较为古老的泥板中,1的60倍被写成一个比较大的“1”,但后来被简化成原来的大小,再将数字放在不同位置代表60的不同倍数,带有位值便利性的六十进位法于是诞生。从历史发明的角度看,此处与“古老泥板”有关的应是( )
A.楔形文字——埃及人
B.象形文字——印度人
C.象形文字——希腊人
D.楔形文字——苏美尔人
10.英国著名诗人雪莱曾说:“我们都是希腊人。”下列所述最能印证这一诗句的是( )
A.埃及人像雕刻为希腊最初雕刻所模仿
B.字母文字起源于西亚地区的腓尼基
C.希腊神话成为西亚神话的主要内容
D.今天欧洲几乎所有字母文字都源于希腊与拉丁文
11.《金字塔铭文》中有这样的话:“天空把自己的光芒伸向你,以便你可以去到天上,犹如拉的眼睛一样。”后来某文明古国对方尖碑的崇拜也有这样意义,因为方尖碑也表示太阳的光芒。该文明古国是( )
A.古埃及 B.古巴比伦
C.古希腊 D.古印度
12.修昔底德的史学贡献不仅是古希腊时期历史记载的进步,他坚持求真的态度、理性批判的原则开创了历史的先河。关于修昔底德在希腊文化史的地位,最准确的是( )
A.首创“历史”一词
B.奠定了西方哲学的基础
C.政治史传统的奠基人
D.启迪了西方的文学创作
13.公元前6世纪时,释迦牟尼创立宗教,反对婆罗门种姓的优越地位,力图在宗教领域内破除种姓之间的严格界限。他认为,种姓之间没有贵贱之分,看人不应分种姓出身,应看其行为和才能。这体现了( )
A.佛教“众生平等”的思想
B.忍耐顺从的思想
C.因果报应的思想
D.低种姓渴望有“救世主”
14.古埃及人这样赞扬法老:“威令在你的口中,认知在你的心中,而你的舌头可以产生正义。”对此理解正确的是( )
A.法老的权力至高无上
B.法老是全体埃及人的代表
C.法老具有非凡的智慧
D.法老按照神的指示统治埃及
15.从公元前8世纪开始的两百多年间,由于人口增多。希腊的众多城邦中部分居民向外迁移,另建家园,建立起140多座新的城邦。这奠定了古代希腊广阔疆域的基础。这些行动( )
A.形成了“众星捧月”的政治格局
B.扩大了地中海贸易权
C.具有殖民扩张、争夺霸权的特征
D.瓦解了城邦的民主政治
16.古罗马法学家西塞罗曾经说:“环顾我们国家中的其他部分,你会发现一切都依照规则和法律的规定而运转。”这句话反映出当时罗马社会( )
A.人人精通法律
B.法律适用于所有人
C.法律至上的原则
D.统治阶级没有特权
17.4世纪末,基督教成为哪一国的国教( )
A.古埃及 B.秦朝
C.罗马帝国 D.阿拉伯帝国
二、双选题
18.“当一个希腊人自豪地称自己是雅典人,他谈到的是那个既是他的家园又是他的国家的小城镇。那里不承认有什么最高的统治者,一切由集市上的人们说了算。”这段材料反映出雅典社会的情况是( )
A.法律制度完善
B.民主政治是小国寡民的产物
C.任何人都能担任一切官职
D.公民参与政治的积极性很高
19.国家是从氏族组织的废墟上产生的,但它与氏族组织有着根本的不同,包括( )
A.国家以地域来划分它的国民,而氏族是以血缘关系组织起来的
B.国家设有公共权力的暴力机关,如军队、警察和监狱等,而氏族没有
C.国家产生后男女性别平等,而氏族组织内部存在男女不平等
D.国家的产生表明社会分工的发展,而氏族内部没有社会分工
20.恩格斯指出,国家的出现是人类社会发展的必然结果。那么,国家产生的前提是( )
A.生产力的发展
B.私有制的出现
C.贵族政治的瓦解
D.官僚的形成
参考答案
1.C 2.C 3.B 4.C 5.A 6.B 7.A
8.C 9.D 10.D 11.A 12.C 13.A
14.A
15.B 由题干可知,这些城邦是因为人口多而移民,建立了许多新邦,新邦与母邦是有联系的,这些移民大多从事经商行业,进行贸易活动,扩大了地中海贸易圈,B项正确;希腊是分散式的城邦国家,即使是移民出去建立的城邦,也是独立的,与母邦在政治地位上是平等的,所以“众星捧月”的说法不准确,排除A项;有殖民扩张的意思,但不是争夺霸权,都是独立的小邦,没有霸权可争,排除C项;材料并没有涉及城邦民主政治的相关信息,排除D项。故选B项。
16.C
17.C 4世纪末,基督教成为罗马帝国的国教,C项正确;4世纪末埃及是罗马帝国的一个省,A项错误;秦朝灭亡于公元前207年,当时基督教还没有产生,B项错误;阿拉伯帝国以伊斯兰教为国教,D项错误。
18.BD 19.AB 20.AB
相关试卷
这是一份高中历史学业水平合格性考试演练测评(十四)含答案,共5页。试卷主要包含了有学者认为,彼特拉克热爱生活,宣称,马丁·路德说等内容,欢迎下载使用。
这是一份高中历史学业水平合格性考试演练测评(十二)含答案,共6页。试卷主要包含了下图为一学生的学习笔记等内容,欢迎下载使用。
这是一份高中历史学业水平合格性考试演练测评(十一)含答案,共6页。试卷主要包含了有一位古代哲人说,黑格尔曾说等内容,欢迎下载使用。

