

所属成套资源:2023_2024学年下学期小学数学北师大新版五年级同步分层作业
小学数学北师大版五年级下册长方体的表面积课后测评
展开
这是一份小学数学北师大版五年级下册长方体的表面积课后测评,共4页。试卷主要包含了计算下面图形的表面积等内容,欢迎下载使用。
1.一个长方体的长、宽、高分别为9分米、7分米和2分米,7×9是计算它的( )
A.上面面积B.前面面积C.侧面面积D.表面积
2.如果一个正方体的棱长总和是24分米,那么它的表面积是( )平方分米。
A.24B.36C.56
3.正方体的棱长扩大到原来的5倍,它的表面积扩大到原来的( )
A.5倍B.10倍C.25倍
二.填空题(共3小题)
4.一个长方体面包盒,长12厘米,宽8厘米,高10厘米。如果在它的侧面贴满一圈包装纸(上、下面不贴)。包装纸的面积至少有 平方厘米。
5.一个长方体的长是9cm,宽和高都是5cm,这个长方体有 个面是正方形,最多有 条棱长度相等;这个长方体的表面积是 cm2。
6.一个长方体的长是6cm,宽是4cm,高是5cm。这个长方体前面的面积是 cm2,右面的面积是 cm2,底面的面积是 cm2。
三.判断题(共2小题)
7.表面积相等的两个长方体,它们的长、宽、高一定分别相等。 (判断对错)
8.求制作一个长方体通风管至少要用多少铁皮,就是求这个长方体5个面的面积。 (判断对错)
四.计算题(共1小题)
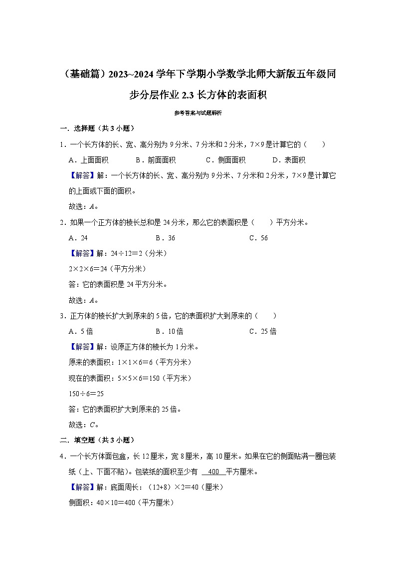
9.计算下面图形的表面积。
五.应用题(共1小题)
10.一个正方体零件的底面周长是2厘米,这个零件的表面积是多少平方厘米?
(基础篇)2023~2024学年下学期小学数学北师大新版五年级同步分层作业2.3长方体的表面积
参考答案与试题解析
一.选择题(共3小题)
1.一个长方体的长、宽、高分别为9分米、7分米和2分米,7×9是计算它的( )
A.上面面积B.前面面积C.侧面面积D.表面积
【解答】解:一个长方体的长、宽、高分别为9分米、7分米和2分米,7×9是计算它的上面或下面的面积。
故选:A。
2.如果一个正方体的棱长总和是24分米,那么它的表面积是( )平方分米。
A.24B.36C.56
【解答】解:24÷12=2(分米)
2×2×6=24(平方分米)
答:它的表面积是24平方分米。
故选:A。
3.正方体的棱长扩大到原来的5倍,它的表面积扩大到原来的( )
A.5倍B.10倍C.25倍
【解答】解:设原正方体的棱长为1分米。
原来的表面积:1×1×6=6(平方分米)
现在的表面积:5×5×6=150(平方米)
150÷6=25
答:它的表面积扩大到原来的25倍。
故选:C。
二.填空题(共3小题)
4.一个长方体面包盒,长12厘米,宽8厘米,高10厘米。如果在它的侧面贴满一圈包装纸(上、下面不贴)。包装纸的面积至少有 400 平方厘米。
【解答】解:底面周长:(12+8)×2=40(厘米)
侧面积:40×10=400(平方厘米)
所以包装纸的面积至少有400平方厘米。
故答案为:400。
5.一个长方体的长是9cm,宽和高都是5cm,这个长方体有 2 个面是正方形,最多有 8 条棱长度相等;这个长方体的表面积是 230 cm2。
【解答】解:(9×5+9×5+5×5)×2
=(45+45+25)×2
=115×2
=230(平方厘米)
答:这个长方体有2个面是正方形,最多有8条棱长度相等,这个长方体的表面积是230平方厘米。
故答案为:2;8;230。
6.一个长方体的长是6cm,宽是4cm,高是5cm。这个长方体前面的面积是 30 cm2,右面的面积是 20 cm2,底面的面积是 24 cm2。
【解答】解:前面的面积为;
6×5=30(平方厘米)
右面的面积为:
5×4=20(平方厘米)
底面的面积为:
6×4=24(平方厘米)
答:这个长方体前面的面积是30cm2,右面的面积是20cm2,底面的面积是24cm2。
故答案为:30;20;24。
三.判断题(共2小题)
7.表面积相等的两个长方体,它们的长、宽、高一定分别相等。 × (判断对错)
【解答】解:表面积相等的两个长方体,它们的长、宽、高不一定相等。
因此题干中的结论是错误的。
故答案为:×。
8.求制作一个长方体通风管至少要用多少铁皮,就是求这个长方体5个面的面积。 × (判断对错)
【解答】解:求制作一个长方体通风管至少要用多少铁皮,就是求这个长方体4个面的面积,本题说法错误。
故答案为:×。
四.计算题(共1小题)
9.计算下面图形的表面积。
【解答】解:(1)(12×3+12×3+3×3)×2
=(36+36+9)×2
=81×2
=162(平方厘米)
答:它的表面积是162平方厘米。
(2)15×15×6
=225×6
=1350(平方米)
答:它的表面积是1350平方米。
五.应用题(共1小题)
10.一个正方体零件的底面周长是2厘米,这个零件的表面积是多少平方厘米?
【解答】解:2÷4=0.5(厘米)
0.5×0.5×6
=0.25×6
=1.5(平方厘米)
答:这个零件的表面积是1.5平方厘米。
相关试卷
这是一份北师大版五年级下册四 长方体(二)有趣的测量同步训练题,共5页。试卷主要包含了玲玲家有一个长方体鱼缸,测量铁球体积的过程等内容,欢迎下载使用。
这是一份小学数学北师大版五年级下册长方体的体积课时训练,共4页。
这是一份小学数学北师大版五年级下册四 长方体(二)体积单位习题,共5页。试卷主要包含了下面正方体容器的容量是1升,一杯饮料杯上标注“净含量,在横线里填上“升”或“毫升”等内容,欢迎下载使用。
