





安徽省六安第一中学2023-2024学年高二上学期期末考试生物试卷(Word版附解析)
展开
这是一份安徽省六安第一中学2023-2024学年高二上学期期末考试生物试卷(Word版附解析),文件包含安徽省六安市一中2023-2024学年高二上学期期末生物试题Word版含解析docx、安徽省六安市一中2023-2024学年高二上学期期末生物试题Word版无答案docx等2份试卷配套教学资源,其中试卷共33页, 欢迎下载使用。
时间:75分钟 满分:100分
一、单选题(本题共18小题,每小题3分,共54分)
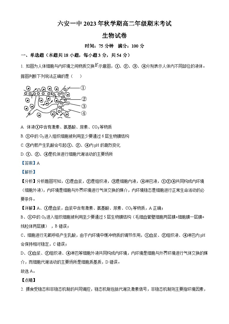
1. 如图为人体细胞与内环境之间物质交换示意图,①、②、③、④分别表示人体内不同部位的液体。据图判断下列说法正确的是( )
A. 体液①中含有激素、氨基酸、尿素、CO2等物质
B. ①中的O2进入组织细胞被利用至少要通过6层生物膜结构
C. ③内若产生乳酸会引起①、②、④内pH的剧烈变化
D. ①、②、④是机体进行细胞代谢活动的主要场所
【答案】A
【解析】
【分析】分析题图可知,①是血浆,②是组织液,③是细胞内液,④淋巴液,①②④共同构成内环境(细胞外液),内环境是细胞与外界环境进行气体交换的媒介,内环境稳态是细胞进行正常生命活动的必要条件。
【详解】A、①是血浆,血浆中含有激素、氨基酸、尿素、CO2等物质,A正确;
B、①中的O2进入组织细胞被利用至少要通过5层生物膜结构(毛细血管壁细胞两层膜+细胞膜一层膜+线粒体两层膜) ,B错误;
C、细胞进行无氧呼吸产生乳酸,由于内环境中缓冲物质的调节作用,①血浆、②组织液、④淋巴内pH会保持相对稳定,C错误;
D、①血浆、②组织液、④淋巴等细胞外液共同构成内环境,内环境是细胞与外界环境进行气体交换的媒介,而细胞代谢活动的主要场所是细胞质基质,D错误。
故选A。
【点睛】
2. 摄食受稳态和非稳态机制的共同调控,稳态机制包括代谢及激素信号,非稳态机制则主要指环境因素,如饭店门口的美食图片能勾起对美食的记忆,进而促进摄食。研究者训练隔夜禁食小鼠在特定环境下摄食 30 分钟,随后将这些小鼠放回至相同的环境,发现能引起小鼠摄食量的显著增加,这一现象被称为特定环境依赖的暴食。下列分析错误的是( )
A. 稳态机制调控摄食可以通过体液调节来实现
B. 非稳态机制调控摄食需要动物大脑皮层的参与
C. 小鼠特定环境依赖的暴食只受稳态机制的调控
D. 两种机制的存在有利于动物适应复杂多变的环境
【答案】C
【解析】
【分析】生命活动的调节有神经递质、激素、免疫活性物质等参与,机体维持内环境稳态的主要调节机制是神经一体液一免疫调节网络。内环境稳态的意义:机体进行正常生命活动的必要条件。
【详解】A、由题意可知,稳态机制包括代谢及激素信号,代谢及激素信号等可以通过体液调节来实现,A正确;
B、由题意可知,非稳态机制则主要指环境因素,如饭店门口的美食图片能勾起对美食的记忆,进而促进摄食,看到饭店门口的美食图片进而促进摄食的过程属于后天建立的,需要动物大脑皮层的参与,B正确;
C、小鼠特定环境依赖的暴食不仅受代谢及激素信号的调控,还受环境因素的影响,故受稳态和非稳态机制的共同调控,C错误;
D、稳态和非稳态两种机制的存在有利于动物适应复杂多变的环境,D正确。
故选C。
3. 图甲表示置于生理盐水中的离体神经纤维,受刺激前后膜两侧电位变化情况;图乙表示用电流计测定神经纤维膜外电位差的装置。下列叙述正确的是( )
A. 在A、B之间的任意一点,给予适宜强度的电刺激,电流计指针将会发生2次方向相反的偏转
B. 该离体神经纤维未受到刺激时,膜两侧的电位表现为外正内负,原因是钠离子内流
C. 实验过程中,若提高生理盐水中钠离子浓度,则图中c点对应的膜电位将会增大,若用KCl溶液代替生理盐水,则给予神经纤维相同强度刺激时能产生神经冲动
D. 在图乙M处滴加适量的某种药物,N处给子适宜强度的电刺激,若电流计指针发生1次偏转,则说明该药物能阻断神经冲动在神经纤维上的传导
【答案】D
【解析】
【分析】
静息状态时,膜主要对K+有通透性,造成K+外流,使膜外阳离子浓度高于膜内,膜两侧的电位表现为内负外正;当神经纤维某一部位受到刺激时,膜对Na+的通透性增加,Na+内流,使膜内阳离子浓度高于膜外,膜两侧的电位表现为内正外负;兴奋向前传导,受刺激处恢复为静息电位,即内负外正。
【详解】A、若在A、B两电极中点位置,给予适宜强度的电刺激,兴奋双向传导同时到达A、B两两电极,电流表两电极的电位相等,电流表不发生偏转;故在A、B之间的任意一点,给予适宜强度的电刺激,电流计指针不一定会发生2次方向相反的偏转,A错误;
B、该离体神经纤维未受到刺激时,膜主要对K+有通透性,造成K+外流,使膜外阳离子浓度高于膜内,膜两侧的电位表现为外正内负,B错误;
C、钠离子内流属于协助扩散,若提高生理盐水中钠离子浓度,钠离子内流速度增大,动作电位增强,图中c点为动作电位的峰值,因此峰值电位将会增大;钾离子外流形成静息电位,与动作电位没有关系,因此若用适宜浓度的KC1溶液代替生理盐水,将不会产生动作电位,给予神经纤维相同强度刺激时,不能产生神经冲动,C错误;
D、在图乙M处滴加适量的某种药物,如果该药物能阻断神经冲动在神经纤维上的传导,刺激N,当兴奋传导到电极B处,电位发生改变,电流计偏转1次,随后B处恢复静息电位,但兴奋不能传到A处,故电流计不再偏转,D正确。
故选D。
【点睛】
4. 延髓位于脑干与脊髓之间,是最基本的心血管中枢。当血压降低时,动脉血管壁上的压力感受器产生兴奋,引起交感神经活动增强,副交感神经活动减弱,导致心率加快血压回升:反之,心率减慢,血压下降,如下图甲所示。γ-氨基丁酸具有镇静、催眠、抗惊厥、降血压的生理作用,其作用机理如下图乙所示。以下说法错误的是( )
A. 动脉压力反射属于非条件反射
B. 人体血压的调节过程既是神经调节,也是负反馈调节
C. 由图甲可知,A处的信息传递是单向的
D. 由图乙可知,γ-氨基丁酸的作用与交感神经兴奋时作用效果相同
【答案】D
【解析】
【分析】1、分析图甲:图示为动脉压力反射示意图,当血压升高时,动脉血管壁上的压力感受器产生兴奋,经传入神经传递到延髓和脊髓,引起副交感神经活动增强,交感神经活动减弱,导致心率减慢,血压下降;反之,则心率加快,血压回升。
2、分析图乙,γ-氨基丁酸与突触后膜的受体结合后,可促进氯离子内流。
【详解】A、分析图甲:图示为动脉压力反射示意图,当血压升高时,动脉血管壁上的压力感受器产生兴奋,经传入神经传递到延髓和脊髓,引起副交感神经活动增强,交感神经活动减弱,导致心率减慢,血压下降;反之,则心率加快,血压回升,属于非条件反射,A正确;
B、由题可知,当血压降低时,动脉血管壁上的压力感受器产生兴奋,引起交感神经活动增强,副交感神经活动减弱,导致心率加快,血压回升,此过程既存在神经调节,也存在负反馈调节,B正确;
C、A处存在突触结构,此处的信息传递是单向的,C正确;
D、由图乙可知,γ -氨基丁酸作用于突触后膜后促使 Cl﹣内流,使膜内外静息电位差变大,说明其属于抑制型神经递质,题干信息中提到其具有降血压的生理作用,与交感神经兴奋时使血压回升的作用相反,D错误;
故选D。
5. 阿尔茨海默病是发生于老年期,以进行性认知功能障碍和行为损害为特征的神经系统疾病,主要表现为逐渐丧失记忆和语言功能、抽象思维和计算能力受损、人格和行为改变等。下列叙述正确的是( )
A. 阿尔茨海默病丧失的记忆、语言功能是人脑特有的高级功能
B. 如果大脑皮层言语区的W区受损,患者会出现阅读文字障碍
C. 如果大脑某一区域受损,则患者可能会出现大小便失禁现象
D. 某人丧失短时记忆可能与突触形态及功能的改变以及不能建立新突触有关
【答案】C
【解析】
【分析】人脑可以感知外部世界以及控制机体的反射活动,还具有语言、学习和记忆等方面的高级功能。脑的高级功能使人类能够主动适应环境,创造出灿烂的人类文明。
【详解】A、语言功能是人脑特有的高级功能,但记忆功能不是人脑特有的高级功能,A错误;
B、如果言语区的W区受损,则患者会出现书写障碍,B错误;
C、排便反射和排尿反射受大脑皮层中相应高级中枢的调控,因此,如果大脑某一区域受损,则患者可能会出现大小便失禁,C正确;
D、短时记忆可能与神经元之间的即时的信息交流有关,尤其是大脑皮层下一个形状像海马的脑区有关,D错误。
故选C。
6. 科学家为了研究性激素在胚胎生殖系统发育中所起的作用进行了如下实验:在家兔胚胎生殖系统分化之前,通过手术摘除即将发育为卵巢或睾丸的组织。当幼兔生下来之后,观察它们的性染色体组成及外生殖器的表现,结果如下。有关说法正确的是( )
A. 染色体组成为XY的家兔手术后发育为雌性,染色体组成变为XX
B. 雌性器官的分化需要来自卵巢的性激素信号,若缺失此信号则胚胎发育出雄性器官
C. 雄性器官的分化需要来自睾丸的性激素信号,若缺失此信号则胚胎发育出雌性器官
D. 在摘除即将发育为卵巢的组织同时,给予一定量的睾酮刺激,XX的胚胎将发育为雌性
【答案】C
【解析】
【分析】性激素可分为雄性激素和雌性激素,雄性激素能够促进雄性生殖器官的发育和雄性生殖细胞的发生,维持雄性第二性征,同理雌性激素能够促进雌性生殖器官的发育和雌性生殖细胞的发生,维持雌性第二性征。
【详解】A、手术只是使其不能产生性激素,从而导致外生殖器官发生变化,但不改变其性染色体组成,A错误;
B、分析表格可知性染色体组成为XX的胚胎,将卵巢切除后,并不会发育为雄性器官,B错误;
C、睾丸是雄性生殖器官,产生雄性激素,雄性激素能够促进雄性生殖器官的发育,所以在缺乏雄性激素时胚胎可以发育出雌性器官,C正确;
D、在摘除即将发育为卵巢的组织的同时,给予一定量的睾酮刺激,XX的胚胎将发育为雄性,D错误。
故选C。
7. 来自美国的索尔克生物研究所、荷兰的格罗宁根大学等研究机构的专家发现了第二种降糖分子,它与胰岛素作用于脂肪细胞一样,也能有效快速地调节血糖,该研究于2022年1月4日发表在《细胞代谢》杂志上,表明一种名为成纤维生长因子1(FGF1)的激素通过与脂肪细胞膜上的特异性受体结合抑制脂肪分解来调节血糖。下列与此相关的推测正确的是( )
A. 胰岛素与肝细胞膜上特异性受体结合后可抑制细胞内糖原的合成
B. FGF1通过抑制血糖来源而降血糖,而胰岛素不具有这一功能
C. 若定期给糖尿病患者注射FGF1达到治疗效果,患者可能会出现肥胖症状
D. 在治疗胰岛素受体异常而引起的糖尿病时,胰岛素与FGF1可起到相同的疗效
【答案】C
【解析】
【分析】血糖平衡的调节过程中,胰岛素具有促进细胞摄取、利用、储存和转化葡萄糖的作用,是人体内唯一降低血糖的激素。
【详解】A、胰岛素具有促进细胞摄取、利用、储存和转化葡萄糖的作用,所以胰岛素与肝细胞膜上特异性受体结合后可促进细胞内糖原的合成,A错误;
B、胰岛素降血糖是通过抑制来源,促进去路来实现的,所以胰岛素具有这一功能,B错误;
C、FGF1通过与脂肪细胞膜上的特异性受体结合抑制脂肪分解来调节血糖,若定期给糖尿病患者注射FGF1达到治疗效果,患者可能会出现肥胖症状,C正确;
D、胰岛素受体异常而引起的糖尿病,注射胰岛素并不能达到治疗效果,D错误。
故选C。
8. 下图为抗利尿激素调节肾小管上皮细胞的水通透性变化示意图,图中A、B、C代表不同的结构或物质。a、b代表含水通道蛋白囊泡的不同转运过程。下列相关叙述错误的是( )
A. 图中B为组织液,A结构使肾小管上皮细胞紧密连接而封闭了细胞间隙
B. 肾小管上皮细胞中水通道蛋白在核糖体中合成,最终经过高尔基体加工、包装并转移至囊泡膜上
C. 正常人一次饮用300mL清水,约过半小时后,b过程增强
D. 人吃了很咸的菜后,下丘脑释放的抗利尿激素增加,抗利尿激素与肾小管上皮细胞膜上C受体结合后,启动a过程,使细胞膜对水的通透性增强
【答案】D
【解析】
【分析】1、体内水少或吃的食物过咸时→细胞外液渗透压升高→下丘脑感受器受到刺激→垂体释放抗利尿激素多→肾小管、集合管重吸收增加→尿量减少。
2、据图分析可知:一次饮水较多,细胞外液渗透压或血浆渗透压下降,下丘脑分泌的抗利尿激素减少,管腔侧细胞膜上的水通道蛋白在细胞膜的凹陷处集中,然后形成内陷囊泡,b过程增强,这样管腔侧细胞膜水通道蛋白数量减少,降低了管腔侧细胞膜对水的通透性,导致排尿量增加肾小管和集合管对水分的重吸收下降,尿量增加。
【详解】A、据图可知B为组织液,A结构使肾小管上皮细胞紧密连接而封闭了细胞间隙,使得肾小管上皮细胞外侧的组织液不能与管壁内侧的原尿混合在一起,A正确;
B、据图可知含水通道蛋白囊泡运输到细胞膜处并与细胞膜融合,所以肾小管上皮细胞中水通道蛋白在核糖体中合成,最终经过高尔基体加工、包装并转移至囊泡膜上,B正确;
C、正常人一次饮用300ml清水,细胞外液渗透压下降,下丘脑分泌的抗利尿激素减少,a过程减弱,b过程增强,C正确;
D、人吃了很咸的菜后,下丘脑分泌、垂体释放的抗利尿激素增加,抗利尿激素作用的靶细胞为肾小管上皮细胞,抗利尿激素与肾小管上皮细胞膜上C受体结合后,启动a过程,使细胞膜对水通透性增强,促进肾小管对水的重吸收,D错误。
故选D。
9. 研究发现,人体免疫系统会对B淋巴细胞进行两次选择。第一次选择发生在骨髓中,能识别自身抗原的B淋巴细胞存活下来,但一般不会对自身组织产生免疫应答;第二次选择发生在淋巴结或脾脏中,外来抗原入侵后,能表达高亲和力抗原识别受体的B淋巴细胞存活下来。下列有关叙述错误的是( )
A. 骨髓、淋巴结、脾脏等属于免疫器官
B. 第二次选择后,存活下来的是记忆细胞
C. 经过两次选择后,导致人体内B细胞的种类变得很少
D. 两次选择中,B淋巴细胞细胞膜上的糖蛋白种类不同
【答案】C
【解析】
【分析】结合题意分析,人体内在不同免疫器官内两次对B淋巴细胞的选择都是为了让能发挥免疫功能的B淋巴细胞存活下来,同时对自身组织不会造成伤害。事实上,第一次是B细胞集中的成熟过程,第二次是B细胞进入体液免疫的感应阶段的过程,待第二次成活下来的B细胞则能增殖分化为浆细胞,进而分泌抗体。
【详解】A、骨髓、淋巴结、脾脏等属于免疫器官,A正确;
B、B淋巴细胞识别特异性外来抗原后,增殖分化形成记忆细胞与效应B细胞(浆细胞),记忆B细胞能识别抗原,B正确;
C、B淋巴细胞的种类在109以上,很多,选择一直在进行,被淘汰的是局部器官的特定种类的B细胞,这类细胞在体内其他器官还存在,C错误;
D、根据题干信息,两次选择中,B淋巴细胞识别的抗原不同,故其细胞膜上的糖蛋白种类不同,D正确。
故选C。
10. 新冠疫情发生以来,几种基于不同技术平台的新冠疫苗已被成功研发出来,包括mRNA疫苗(a),腺病毒载体疫苗(b)和亚单位疫苗(c)。mRNA疫苗是将能表达新冠病毒抗原的mRNA导入细胞,产生抗原刺激免疫反应。腺病毒载体疫苗是将新冠病毒抗原基因整合到腺病毒基因组中,导入细胞中表达抗原刺激免疫反应。亚单位疫苗是利用新冠病毒某蛋白的一部分制成的。多次接种同一疫苗后,产生的抗体水平:a>c>b≈自然感染,疫苗诱导辅助性T细胞活化的能力:a>c>自然感染>b。a疫苗和b疫苗在诱导辅助性T细胞活化的同时也能够诱导细胞毒性T细胞活化。下列相关叙述错误的是( )
A. 接种三种疫苗后,直接引起机体免疫反应的物质均为蛋白质
B. 分别接种三种疫苗后,机体均会发生体液免疫和细胞免疫
C. a疫苗诱导抗体水平最高可能与其诱导辅肋性T细胞活化能力最强有关
D. a、b疫苗诱导细胞毒性T细胞的活化过程涉及辅助性T细胞分泌细胞因子
【答案】B
【解析】
【分析】1、体液免疫过程:①一些病原体可以和B细胞接触,为激活B细胞提供第一个信号;②树突状细胞、B细胞等抗原呈递细胞摄取病原体,而后对抗原进行处理,呈递在细胞表面,然后传递给辅助性T细胞;③辅助性T细胞表面特定分子发生变化并与B细胞结合,这是激活B细胞的第二个信号;辅助性T细胞开始分裂、分化,并分泌细胞因子;④B细胞受到两个信号的刺激后开始分裂、分化,大部分分化为浆细胞,小部分分化为记忆B细胞。细胞因子能促进B细胞的分裂、分化过程。⑤浆细胞产生和分泌大量抗体,抗体可以随体液在全身循环并与病原体结合。抗体与病原体的结合可以抑制病原体的增殖或对人体细胞的黏附。
2、细胞免疫过程:①被病原体(如病毒)感染的宿主细胞(靶细胞)膜表面的某些分子发生变化,细胞毒性T细胞识别变化的信号。②细胞毒性T细胞分裂并分化,形成新的细胞毒性T细胞和记忆T细胞。细胞因子能加速这一过程。③新形成的细胞毒性T细胞在体液中循环,它们可以识别并接触、裂解被同样病原体感染的靶细胞。④靶细胞裂解、死亡后,病原体暴露出来,抗体可以与之结合;或被其他细胞吞噬掉。
【详解】A、mRNA疫苗是将能表达新冠病毒抗原的mRNA导入细胞,然后在宿主细胞中翻译出相应的病毒蛋白作为抗原刺激免疫反应;腺病毒载体疫苗是将新冠病毒抗原基因整合到腺病毒基因组中,导入细胞中表达病毒蛋白,作为抗原刺激免疫反应;亚单位疫苗(c)是病毒蛋白,进入机体后可直接作为抗原刺激机体发生免疫反应,可见,接种三种疫苗后,直接引起机体免疫反应的物质均为蛋白质,A正确;
B、分析题意可知,mRNA疫苗(a)和腺病毒载体疫苗(b),在诱导辅助性T细胞活化的同时也能够诱导细胞毒性T细胞活化,说明这两种疫苗会引起细胞免疫,而亚单位疫苗是利用新冠病毒某蛋白的一部分制成,不会引起细胞免疫,B错误;
C、a疫苗诱导抗体水平最高可能与其诱导辅肋性T细胞活化能力最强有关,因为辅助性T细胞产生的细胞因子能促进B细胞的增殖、分化,进而是浆细胞和记忆B细胞的数目增多,因而会导致抗体水平较高,C正确;
D、细胞毒性T细胞的活化过程涉及辅助性T细胞分泌细胞因子的作用,据此可推测a、b疫苗诱导细胞毒性T细胞的活化过程同样也涉及辅助性T细胞分泌的细胞因子的作用,D正确。
故选B。
11. 在植物的生长发育过程中,各种植物激素相互作用、共同调节植物的生命活动。如图表示GA(赤霉素)、ETH(乙烯)、CTK(细胞分裂素)和IAA(吲哚乙酸)的关系(“+”表示促进,“-”表示抑制)。下列有关说法不正确的是( )
A. GA、CTK和IAA可通过协同作用共同促进植物生长
B. GA可通过抑制IAA氧化酶的活性来降低IAA浓度
C. IAA低浓度促进生长,高浓度抑制生长的作用特点可能与ETH有关
D. 束缚态IAA能维持植物体内IAA含量的相对稳定
【答案】B
【解析】
【分析】1、植物的生命活动不只受单一激素的调节而是多种激素相互协调共同发挥作用的。植物的生长发育过程,根本上是基因组在一定时间和空间上程序性表达的结果,光照、温度等环境因子的变化,会引起植物体内产生包括植物激素合成在内的多种变化,进而对基因组的表达进行调控,所以激素调节只是植物生命活动调节的一部分,还受到环境等信息调节。
2、由题图可知,GA促进IAA合成,抑制IAA分解。
【详解】A、由图分析可知,GA可促进束缚态IAA形成IAA,抑制IAA氧化酶将IAA分解,以提高IAA含量,而IAA可促进植物生长,CTK也能促进植物生长,因此GA,CTK和IAA均可促进生长,三者表现为协同作用,A正确;
B、 GA能抑制IAA氧化酶的作用,进而抑制IAA分解成氧化产物来提高IAA浓度,B错误;
C、由题图知,IAA对ETH有促进作用,而ETH的作用是抑制生长,因此IAA低浓度促进生长,高浓度抑制生长的作用特点可能与ETH有关,C正确;
D、束缚态IAA与 IAA能相互转化,因此束缚态IAA具有平衡植物体内 IAA水平的作用,束缚态的IAA对维持植物体内 IAA 的浓度有重要作用,D正确。
故选B。
12. 二烷氨基乙醇羧酸脂(DA-6)是一种新型的植物生长调节剂。某科研小组研究了DA-6对草莓光合作用的影响,其相关指标测定结果如表,下列说法中不正确的是( )
(注:气孔导度表示气孔张开的程度;Rubisc是暗反应的关键酶;丙二醛是膜脂过氧化产物,其含量与生物膜受损程度呈正相关)
A. ①与②,①与③能形成对照,但是①与④,②与③不能形成对照
B. 实验结果表明,气孔导度是遮光条件下光合速率下降的主要原因
C. DA-6可作用于草莓叶片的光反应阶段来缓解弱光带来的不利影响
D. 相比植物激素,DA-6具有容易合成、原料广泛、效果稳定等优点
【答案】B
【解析】
【分析】题表分析,本实验研究了光照强度和DA-6对草莓光合作用的影响,自变量为是否遮光和是否添加DA6,因变量是光合速率、气孔导度、RuBP羧化酶活性和丙二醛的含量。实验结果表明,光照条件和DA-6可以提高草莓的光合速率。
【详解】A、①与②、①与③只有一个变量,能形成对照,但是①与④、②与③具有两个变量,不能形成对照,A正确;
B、选择①③或②④组比较分析可得出,气孔导度不是遮光条件下光合速率下降的主要因素,Rubisc活性才是其主要因素,B错误;
C、丙二醛是膜脂过氧化产物,其含量与生物膜受损程度呈正相关,DA-6处理组的丙二醛含量低,则DA-6可能通过作用于光反应阶段来缓解遮光带来的不利影响,C正确;
D、相比植物激素,DA-6是一种新型的植物生长调节剂,具有容易合成、原料广泛、效果稳定等优点,D正确。
故选B。
13. 植物光敏色素是一种可溶性的色素—蛋白质复合体,有红光吸收型(Pr)和远红光吸收型(Pfr)。无活性的Pr在细胞质中合成,接受红光刺激后可转化为有活性的Pfr并转移到细胞核内,经一系列信号放大和转变,引起种子萌发、幼苗生长发育等生物学效应。足够高的Pfr/(Pfr+Pr)比例对于维持叶片中的叶绿素水平是必要的。下列说法错误的是( )
A. 光敏色素接受光刺激并传递信号,进而启动相关基因表达并引起相关的生理反应
B. Pfr和Pr的活性不同是由于光刺激引起光敏色素空间结构改变导致的
C. 光敏色素是一种化学本质类似生长素的信号分子,具有调节生命活动的作用
D. 增加红光照射可以提高低温时植物光合作用释放氧气的速率
【答案】C
【解析】
【分析】光敏色素是指吸收红光远红光可逆转换的光受体(色素蛋白质)。光敏色素分布在植物各个器官中,一般来说,蛋白质丰富的分生组织中含有较多的光敏色素。
【详解】A、光敏色素是一种可溶性的色素—蛋白质复合体,接受光刺激并传递信号,进而启动细胞核内相关基因表达并引起相关的生理反应,A正确;
B、接受红光刺激后无活性的Pr转变为有活性的Pfr,光敏色素的空间结构发生改变,活性也发生改变,B正确;
C、光敏色素的化学本质是蛋白质,是接受信号的物质,C错误;
D、增加红光照射能提高Pfr/(Pfr+Pr)的比值,有利于维持叶片中的叶绿素水平,有利于提高低温时植物光合作用释放氧气的速率,D正确。
故选C。
14. 为了研究杀虫灯诱杀斜纹夜蛾的影响因素,科学家释放了一定量的标记过的斜纹夜蛾,适当时间后用杀虫灯诱杀,统计标记个体数占释放总数的比例(回收率),结果如下图所示。下列叙述正确的是( )
A. 若标记总量为N,回收率为a,则斜纹夜蛾的种群密度为N/a
B. 诱捕距离加大,被标记个体占被诱捕总数的比例上升
C. 该研究说明,杀虫灯的杀虫效果与灯的密度无关
D. 用杀虫灯诱杀斜纹夜蛾成虫可改变种群的年龄结构
【答案】D
【解析】
【分析】种群密度是指某个种群在单位空间或面积内的个体数量。标志重捕法常用来估算动物的种群密度,公式为“种群密度(数量)/释放总数=重新捕获数/标记数”。
【详解】A、根据公式可知种群密度=重新捕获数×释放总数÷标记数,即重新捕获数/a,根据题干信息无法获知第二次诱捕的斜纹夜蛾总数,故无法得出种群密度,A错误;
B、据图可知,随诱捕距离的加大,被标记个体占被诱捕总数的比例下降, B错误;
C、分析题意可知,本实验的自变量是诱捕灯间距和灯的高度,结果说明杀虫灯的杀虫效果与灯的密度和灯的高度有关,C错误;
D、用杀虫灯诱杀斜纹夜蛾成虫可减少斜纹夜蛾成虫的数量,增加幼虫比例,从而改变种群年龄结构, D正确。
故选D。
15. 科学家通过研究种间捕食关系,构建了捕食者一猎物模型,如图甲所示(图中箭头所指方向代表曲线变化趋势);图乙为相应的种群数量变化曲线。下列有关叙述正确的是( )
A. 图乙中P为猎物的种群数量,N为捕食者的种群数量
B. 图甲中①②③④种群数量变化与图乙中abcd依次对应
C. 图甲模型分析,图中最可能代表猎物和捕食者K值的数据分别为N3和P3
D. 图甲模型属于数学模型,该曲线变化趋势不能反映因果循环关系
【答案】B
【解析】
【分析】1、据图甲可知,捕食者-猎物模型中,捕食者的数量变化会随之引起被捕食者的数量变化,因此横轴为被捕食者数量,纵轴为捕食者数量变化,猎物数量在N2处上下波动,所以猎物K值为N2,捕食者数量在P2处上下波动,所以捕食者K值为P2;当被捕食者的数量上升时,捕食者由于食物充足,其数量也会随之上升,而捕食者数量增加后,对猎物的捕食量增加,所以猎物的数量会下降,这是一种负反馈调节过程。种群数量保持平衡说明生态系统存在反馈调节。
2、根据图乙判断关于捕食坐标曲线中捕食者与猎物的判定:从变化趋势看,先到波峰的为猎物(被捕食者),后达到波峰的为捕食者,即猎物的变化在先,捕食者变化在后。
【详解】A、数量上呈现出“先增加者先减少,后增加者后减少”的不同步性变化,属于捕食关系,因此乙图中P为捕食者的种群数量,N为猎物的种群数量,A错误;
B、甲图中①区域表示猎物种群数量增加引起捕食者的种群数量增加,对应乙图中a;②区域捕食者数量增加,使得猎物种群数量减少,对应乙图中b,③区域表示猎物种群数量减少引起捕食者的种群数量减少,对于乙图中c;④区域捕食者种群数量减少,引起猎物的种群数量增加,对应乙图中d,B正确;
C、分析该模型,如果捕食者数量下降到某一阀值以下,猎物数量种数量就上升,而捕食者数量如果增多,猎物种数量就下降,反之,如果猎物数量上升到某一阀值,捕食者数量就增多,而猎物种数量如果很少,捕食者数量就下降,则猎物用N表示,捕食者用P表示。且物数量在N2处上下波动,所以猎物K值为N2,捕食者数量在P2处上下波动,所以捕食者K值为P2,C错误;
D、甲图模型是对种群数量进行的统计,描绘曲线反应种群数量的变化趋势,属于数学模型,能反映因果循环关系,D错误。
故选B。
16. 一个物种在群落中的地位或作用,包括所处的空间位置,占用资源的情况,以及与其他物种的关系等,称为这个物种的生态位。如果生物的所有环境条件都适宜,且没有竞争和捕食的条件下,一个物种所栖息或利用的最大资源空间就是基础生态位:而一个物种实际占有的生态位空间叫做实际生态位。活动的时间分布图,下列说法正确的是( )
A. 生态位属于种群水平上研究的问题
B. 如果气候适宜、空间充足,三种生物占据的生态位为基础生态位
C. 三种蝙蝠栖息各自占据的实际生态位大小为棕蝙蝠>蓬毛蝙蝠>银毛蝙蝠
D. 三种蝙蝠活动高峰时间相互错开,有利于避免生态位过度重叠,从而减少种间竞争
【答案】D
【解析】
【分析】生态位是指物种利用各种资源的幅度以及该物种与种群中其他物种关系的总和。它表示物种在群落中的地位、作用和重要性。
曲线分析,三种食虫蝙蝠觅食活动的时间相互重叠,说明三种蝙蝠之间属于竞争关系,但三者的活动高峰时间相互错开,有利于降低它们之间的竞争压力,这种相互错开觅食,也是长期自然选择的结果。
【详解】A、生态位属于群落水平上研究的问题,A错误;
B、一个物种所栖息或利用的最大资源空间就是基础生态位,因此在气候适宜、空间充足的条件下,三种生物占据的生态位不是基础生态位,B错误;
C、一个物种实际占有的生态位空间叫做实际生态位,图示曲线表示的日落后的时间与活动频率的关系,不能确定三种蝙蝠实际生态位的大小,C错误;
D、由曲线可知,三种蝙蝠活动高峰时间相互错开,只在特定的时间段活动,有利于避免生态位过度重叠,从而减少种间竞争,也有利于对当地环境资源的充分利用,D正确。
故选D。
17. 下列关于群落类型的叙述,错误的是( )
A. 荒漠生物群落中的生物具有耐旱的特性
B. 群落是什么类型只受气候因素影响
C. 不同森林群落,生物适应环境的方式不完全相同
D. 群落类型划分的主要依据是群落的外貌和物种组成的差异
【答案】B
【解析】
【分析】不同群落在物种组成、群落外貌和结构上都有着不同的特点,不同群落中的生物也都有适应其环境的特征。
【详解】A、荒漠干旱缺水,生物群落中的生物经长期自然选择后进化出耐旱的特性,A正确;
B、群落是什么类型受气候因素影响,也与种间关系有关,B错误;
C、生物适应环境的方式多种多样,故不同森林群落,生物适应环境的方式不完全相同,C正确;
D、一般而言,群落类型划分的主要依据是根据群落的外貌和物种组成的差异,D正确。
故选B。
18. 如图表示某地云杉林的形成过程。下列相关叙述正确的是( )
A. 该群落的演替属于次生演替,群落结构越来越复杂
B. 演替的方向和速度主要与气候、土壤等条件有关,与人类活动无关
C. 群落季节性变化就是群落的演替
D. 在⑤云杉林群落中有明显的垂直结构,没有水平结构
【答案】A
【解析】
【分析】生物群落不是一成不变的,它是一个随着时间的推移而发展变化的动态系统,在群落的发展变化过程中,一些物种的种群消失了,另一些物种的种群随之而兴起,最后,这个群落会达到一个稳定阶段。像这样随着时间的推移,一个群落被另一个群落代替的过程,就叫做演替。群落演替的原因:生物群落的演替是群落内部因素(包括种内关系、种间关系等)与外界环境因素综合作用的结果。人类可以改变群落自然演替的速度和方向。
【详解】A、该群落的演替是在保留植物种子和土壤发生的演替,为次生演替,群落结构越来越复杂,A正确;
B、人类活动往往会使群落演替按照不同于自然演替的速度和方向进行,但也属于群落的演替,B错误;
C、群落的季节性受季节性气候变化的影响,而群落演替不受季节性变化的影响,是群落内部关系(包括种内和种间关系)与外界环境中各种生态因子综合作用的结果。群落演替过程中物种组成和结构均会发生变化;群落的季节性变化主要是群落的外貌和结构随季节发生有规律的变化,物种组成一般不发生明显变化,C错误;
D、在⑤云杉林群落中有明显的垂直结构,而由于地形的变化、土壤湿度和盐碱的差异、光照强度的不同等因素,不同地段往往分布着不同的种群,体现群落的水平结构,D错误。
故选A。
二、非选择题(本题包括4小题,每空2分,共46分)
19. 在精神刺激因素的作用下,会使人产生不同程度的压力,长期持续的压力会导致机体内环境稳态紊乱。图1为人体产生情绪压力时肾上腺皮质、肾上腺髓质受下丘脑调节的模式图。请结合图示信息回答下列问题:
(1)当情绪压力刺激下丘脑时,支配肾上腺的神经兴奋,兴奋以____的形式传至神经纤维末梢,并释放____作用于肾上腺髓质,促进肾上腺髓质释放肾上腺素,产生短期压力效应。
(2)情绪压力下,机体还可以通过“____”轴(HPA轴)进行调节,使肾上腺皮质分泌和释放的糖皮质激素量增加。健康人体内通过相关调节机制保证了糖皮质激素含量的相对稳定,若下丘脑细胞或垂体细胞表面的____数量和功能下降,将造成上述作用减弱,HPA轴功能亢进,糖皮质激素持续升高而引发长期且持久的心境低落等长期压力效应。
(3)人的情绪是由激发情绪的刺激传到大脑的情绪中枢后而产生。5-羟色胺是使人产生愉悦情绪的神经递质,其调节过程见图2。当神经冲动到达突触前神经元轴突末梢时,膜上的Ca2+通道打开,使该离子内流,从而引起突触小泡的____结合,随后突触小泡膜与突触前膜融合释放5-羟色胺,发挥作用的5-羟色胺很快被突触前膜回收,这种机制的意义在于防止____。该过程能使人产生愉悦情绪,从而增加抗压能力。
(4)研究证明,在情绪压力下,糖皮质激素含量升高会导致5-羟色胺含量降低。现提供生理状态相同的长期束缚(情绪压力)小鼠若干以及必要的手术器械等,设计实验验证这一结论。实验设计:选生理状态相同的长期束缚小鼠,均分为三组,编号ABC,A组切除肾上腺皮质后,注射适量的生理盐水;B组____,注射____;C组只做与其他两组类似的手术切口,培养一段时间后,分别测三组小鼠的5-羟色胺的含量并进行比较。预期结果:____。
【答案】19. ①. 电信号##神经冲动##局部电流 ②. 神经递质
20. ①. 下丘脑—垂体—肾上腺皮质 ②. 糖皮质激素受体
21. ①. 囊泡蛋白簇与突触前膜蛋白簇 ②. 突触后膜持续性兴奋
22. ①. 切除肾上腺皮质后 ②. 等量糖皮质激素 ③. A组5-羟色胺含量明显高于B、C组
【解析】
【分析】如图1所示,情绪压力作用于下丘脑,下丘脑产生兴奋通过神经元传递到脊髓,再由脊髓通过传出神经传递到肾上腺髓质,使肾上腺髓质分泌肾上腺素,产生短期压力效应;情绪压力作用于下丘脑,下丘脑产生的激素a作用于垂体,使垂体产生激素b,激素b作用于肾上腺皮质,使肾上腺皮质产生糖皮质激素,最终出现长期压力效应。
如图2所示,当神经冲动传递至轴突末梢时,Ca2+通道打开,Ca2+内流,突触小泡上的囊泡蛋白簇与突触前膜蛋白簇结合,突触小泡与突触前膜融合释放5-羟色胺,5-羟色胺与突触后膜上的受体结合,突触后膜上Na+通道开放,Na+内流,发挥完作用的5-羟色胺通过突触前膜上的载体蛋白重新回到突触前膜,进入突触小泡中。
【小问1详解】
传出神经末梢及其支配的肾上腺髓质是该反射弧的效应器,在传出神经元上,兴奋以电信号的形式传导,传出神经末梢释放神经递质作用于肾上腺髓质使其释放肾上腺素。
【小问2详解】
由图1可知,肾上腺皮质分泌和释放糖皮质激素是通过“下丘脑-垂体-肾上腺皮质”进行调节的,与“下丘脑-垂体-甲状腺”用来调节甲状腺激素的机制相同,通过负反馈调节实现激素水平的相对稳定,因此若下丘脑和垂体细胞表面的糖皮质激素受体数量和功能下降,就会导致负反馈调节作用减弱,糖皮质激素水平持续升高。
【小问3详解】
如图2所示,当神经冲动传递至轴突末梢时,Ca2+通道打开,Ca2+内流,突触小泡上的囊泡蛋白簇与突触前膜蛋白簇结合,突触小泡与突触前膜融合释放5-羟色胺,5-羟色胺与突触后膜上的受体结合,突触后膜上Na+通道开放,Na+内流,发挥完作用的5-羟色胺通过突触前膜上的载体蛋白重新回到突触前膜,进入突触小泡中,突触间隙中5-羟色胺的浓度降低,防止突触后膜持续兴奋。
【小问4详解】
为验证“糖皮质激素含量升高会导致5-羟色胺含量降低”,实验当以糖皮质激素含量为单一变量,由于糖皮质激素由肾上腺皮质分泌,则不同组的实验小鼠的肾上腺皮质处理应当不同。据题可知C组小鼠保留肾上腺皮质,则A、B组应切除肾上腺皮质,且其中一组切除肾上腺皮质后还应补充一定浓度的糖皮质激素,结合题目则A组切除肾上腺皮质,B组切除肾上腺皮之后注射等量一定浓度的糖皮质激素,C组只做相同的手术切口,所以A组小鼠的糖皮质激素含量显著低于B、C组,因此预期结果为A组5-羟色胺含量明显高于B、C组。
20. 某棉农获知脱落酸可以促进叶片脱落的原理后,采收前在棉田喷施了一定量的脱落酸,试图除去棉花叶片便于机械采收,但效果不明显,为探究其原因,生物兴趣小组设计了下面的实验方案。
实验假设:生长素对脱落酸的功能有抑制作用(不考虑促进作用)。
实验方案:取若干长势相同、处于生殖生长末期的棉花植株,均分成甲、乙、丙三组,做如图所示的处理,观察三组植株叶片脱落的先后顺序。
(1)生长素的主要合成部位是____。
(2)根据科学实验原则,上图中X处应放置____。
预测三组植株的落叶顺序,得出实验结论:
①若____则假设成立;
②若____则假设不成立。
【答案】(1)芽、幼嫩的叶和发育中的种子
(2) ①. 空白琼脂块 ②. 丙组落叶明显早于甲、乙组 ③. 三组的叶片几乎同时脱落
【解析】
【分析】1、生长素类具有促进植物生长的作用,在生产上的应用主要有:(1)促进扦插的枝条生根;(2)促进果实发育;(3)防止落花落果。
2、脱落酸在根冠和萎蔫的叶片中合成较多,在将要脱落和进入休眠期的器官和组织中含量较多。脱落酸是植物生长抑制剂,它能够抑制细胞的分裂和种子的萌发,还有促进叶和果实的衰老和脱落,促进休眠和提高抗逆能力等作用。
3、由图可知,试验中乙是实验组,甲、丙为对照组,该实验的自变量是顶芽的有无。
【小问1详解】
生长素的主要合成部位是芽、幼嫩的叶和发育中的种子。
【小问2详解】
根据科学实验原则中的单一变量原则,无关变量要相同且适宜,上图中X处应放置空白琼脂块,以排除琼脂快对实验的影响。
预测三组植株的落叶情况,得出实验结论:
①甲能产生生长素,乙用生长素处理,而丙不能产生,若丙组落叶明显早于甲、乙组,则假设成立(生长素对脱落酸的功能有抑制作用);
②若三组的叶片几乎同时脱落,则假设不成立(生长素对脱落酸的功能无抑制作用)。
21. 请阅读下面科普短文,并回答问题:
目前,美国的艾利森(James P.Allisn)教授与日本的本庶佑(Tasuku Hnj)教授提出的癌症免疫治疗成为继手术、化疗、放疗后又一种新的治疗方式,两位科学家因此获得2018年诺贝尔生理学或医学奖。
癌细胞是发生了遗传变异等病理变化的自体细胞,由于表面物质发生改变可被T细胞识别并清除,也可能因此发生免疫逃逸。
基于T细胞的监控清除功能,为避免其失控攻击正常细胞,这种特异性免疫会受到严格控制。本次诺贝尔奖的“主角”——CTLA-4和PD-1(称为免疫系统的检查点),是防止T细胞失控的“刹车”。
CTLA-4是T细胞表面的一种膜蛋白,用于抑制T细胞的增殖。艾利森开发了一种可以与CTLA-4结合并抑制其作用的抗体,通过该抗体阻断CTLA-4从而松开T细胞的“刹车”,并促使自身的免疫系统重新攻击癌细胞。临床研究显示,该疗法对晚期黑色素瘤效果显著。
PD-1是T细胞表面的另一种膜蛋白。正常细胞表面存在相应的膜蛋白受体PD-L1,当PD-1和PD-L1识别并特异性结合时,T细胞就不会攻击该细胞。本庶佑教授的科研团队发现,很多癌细胞中PD-L1的表达量都有一定的上升,癌细胞表面的PD-L1在一定程度上会骗过T细胞的识别,降低被攻击的概率。
如同其他癌症治疗方法一样,基于免疫检查点的癌症免疫治疗也会引起一些副作用。随着现代生物医学技术研究与应用的不断深入与发展,将不断提升该疗法的治疗效果和改善不良反应的发生,实现人类长期抑制、甚至治愈癌症的梦想。
(1)本文讨论的生物学话题是____。
(2)机体免疫系统清除癌细胞,主要依靠____细胞可与癌细胞密切接触并使之裂解死亡,依赖的是免疫系统的____功能。
(3)结合材料,基于PD-1免疫检查点的作用机理和特点,请提出针对癌细胞或者T细胞进行操作的治疗思路。____。
(4)根据所学知识分析,上文中的治疗方法可能引发的副作用有____。
【答案】21. 癌症免疫疗法(基于免疫检验点分子的癌症免疫治疗)
22. ①. 细胞毒性T ②. 免疫监视
23. 阻断癌细胞中的PD-L1的表达,阻断T细胞中PD-1的表达,阻断T细胞的PD-1和癌细胞表面PD-L1识别并特异性结合(使用PD-1抗体或PD-L1抗体阻断)
24. 引发自身免疫病(或T细胞攻击自身正常细胞)
【解析】
【分析】特异性免疫包括体液免疫和细胞免疫,体液免疫靠抗体发挥免疫作用,细胞免疫靠效应T细胞攻击靶细胞发挥免疫作用;自身免疫性疾病是指机体对自身抗原发生免疫反应而导致自身组织损害所引起的疾病。
【小问1详解】
根据题干信息“本次诺贝尔奖的“主角”——CTLA-4和PD-1(称为免疫系统的检查点),是防止T细胞失控的“刹车””可知,本文讨论的生物学话题是基于免疫检验点分子的癌症免疫治疗。
【小问2详解】
机体清除癌细胞的过程属于细胞免疫,在细胞免疫过程中细胞毒性T细胞可以与靶细胞接触使其裂解死亡。机体识别和清除突变的细胞,防止肿瘤发生的功能是免疫监视功能。
【小问3详解】
由于癌细胞中PD-L1表达量上升,使其表面的PD-L1的量增加。PD-L1和T细胞表面PD-1结合骗过T细胞的识别,降低被攻击的概率。所以破坏二者的结合便可增加T细胞对癌细胞的攻击,如阻断癌细胞中的PD-L1的表达,阻断T细胞中PD-1的表达,阻断T细胞的PD-1和癌细胞表面PD-L1识别并特异性结合。
【小问4详解】
如果破坏T细胞表面的PD-1,使T细胞对自身细胞的识别能力下降,可能引起自身免疫病。
22. 图甲中的曲线Ⅱ是草原鼠数量变化曲线图。图乙表示某同学进行“探究酵母菌数量变化”实验得到的曲线图,该同学的具体操作为:先向试管中加入10mL无菌马铃薯培养液,再向试管中接种入酵母菌,之后将试管置于适宜环境中连续培养,每天定时取样,计数,并绘制曲线图。请回答下列问题:
(1)图甲中阴影部分表示____;在防治草原鼠害时,____时间点(用字母表示)开始灭鼠最适合。
(2)若图甲中曲线Ⅱ的ef段表示在草原中投放了一定数量的蛇之后鼠的数量变化曲线,若投放的蛇因不适应当地草原的环境部分死亡,则图中的角度将会____(填“变大”、“变小”或“不变”)。
(3)对酵母菌进行计数采用了____方法;图乙中de段酵母菌数目减少的原因是____(填两项)。
【答案】22. ①. 因环境阻力而减少的个体数(或因生存斗争或自然选择被淘汰个体) ②. a
23. 变大 24. ①. 抽样检测(显微镜直接计数) ②. 营养物质大量被消耗、代谢废物大量积累、pH改变等
【解析】
【分析】图甲中Ⅰ曲线表示“J”形曲线,Ⅱ曲线表示“S”形曲线,二者之间的阴影部分表示由于环境阻力被淘汰的个体。
图乙中由于营养物质大量消耗、代谢废物的积累、pH值的变化等原因导致de段酵母菌数目减少。
【小问1详解】
图中阴影部分表示因环境阻力而减少(被淘汰)的个体数。防治有害动物,越早越好,不能让其种群数量超过K/2,所以可选图中a点。
【小问2详解】
若投放的蛇因不适应当地草原的环境部分死亡,则对鼠的捕食数量减少,鼠的数量减少慢,则图中的α 的角度将会变大。
【小问3详解】性染色体组成
外生殖器表现
未做手术
手术后
XY
雄性
雌性
XX
雌性
雌性
组别
处理
光合速率[mml/(m2·s)]
气孔导度[mml/(m2·s)]
胞间CO2浓度[mml/(m2·s)]
Rubisc活性[μml/(m2·s)]
丙二醛(MDA)(μml/g)
①
不遮光+清水
10.1
0.16
260
38.2
2.12
②
不遮光+DA-6
15.2
0.24
255
42.1
1.93
③
遮光+清水
8.3
0.14
278
253
2.74
④
遮光+DA-6
13.4
0.23
269
35.7
2.39
相关试卷
这是一份安徽省合肥市第一中学2023-2024学年高二上学期期末考试生物试卷(Word版附解析),共28页。
这是一份安徽省蚌埠市2023-2024学年高二上学期期末考试生物试卷(Word版附答案),共8页。
这是一份安徽省六安第一中学2023-2024学年高二上学期期末考试生物试题,共12页。