浙江省深研2024届高三2月选考模拟卷生物试题(Word版附解析)
展开高三生物 试题卷
考生须知:
1. 答题前,请务必将自己的姓名、准考证号用黑色字迹的签字笔或钢笔分别填写在试题卷和答题纸规定的位置上。
2. 答题时,请按照答题纸上“注意事项”的要求,在答题纸相应的位置上规范作答,在本试题卷上的作答一律无效。
3. 非选择题的答案必须使用黑色字迹的签字笔或钢笔写在答题纸上相应区域内,作图时可先使用2B 铅笔,确定后必须使用黑色字迹的签字笔或钢笔描黑,答案写在本试题卷上无效。
一、选择题(本大题共20小题,每小题2分,共40分。每小题列出的四个备选项中只有一个是符合题目要求的,不选、多选、错选均不得分)
1. 2023年2月3日,美国俄亥俄州一辆载有危险化学品的火车脱轨,并引发大量剧毒物质氯乙烯的泄漏和燃烧,进而产生光气、氯化氢和二噁英等物质,对当地的土壤、水体和空气造成了严重污染,截至2月23日,方圆5英里内动物死亡数已超过4.37万只,大部分是水生动物。下列有关本次环境污染描述错误的是( )
A. 本次污染未超过水体的自净能力
B. 治理土壤污染通常周期较长,成本较高
C. 水体污染对工农业生产危害巨大
D. 燃烧产生的氯化氢溶于雨水会形成酸雨
2. 棕熊是一种生活在北方寒冷地区的哺乳动物。冬季来临前它会大量进食,体重一般可达400kg,脂肪层可厚达15cm,每年的10月到翌年5月这段漫长的时间里,它主要靠脂肪供能,以度过寒冷的冬天。下列叙述正确的是( )
A. 脂肪是棕熊细胞的主要能源物质,可由糖类转化过来
B. 脂肪分子的氢元素含量较高,是其储能效率高的主要原因
C. 冬天长期不进食时,脂肪可分解为甘油和脂肪酸为生命活动供能
D. 通过制作脂肪层切片,经苏丹Ⅲ染色,在光镜下可看到被染成红色的脂肪颗粒
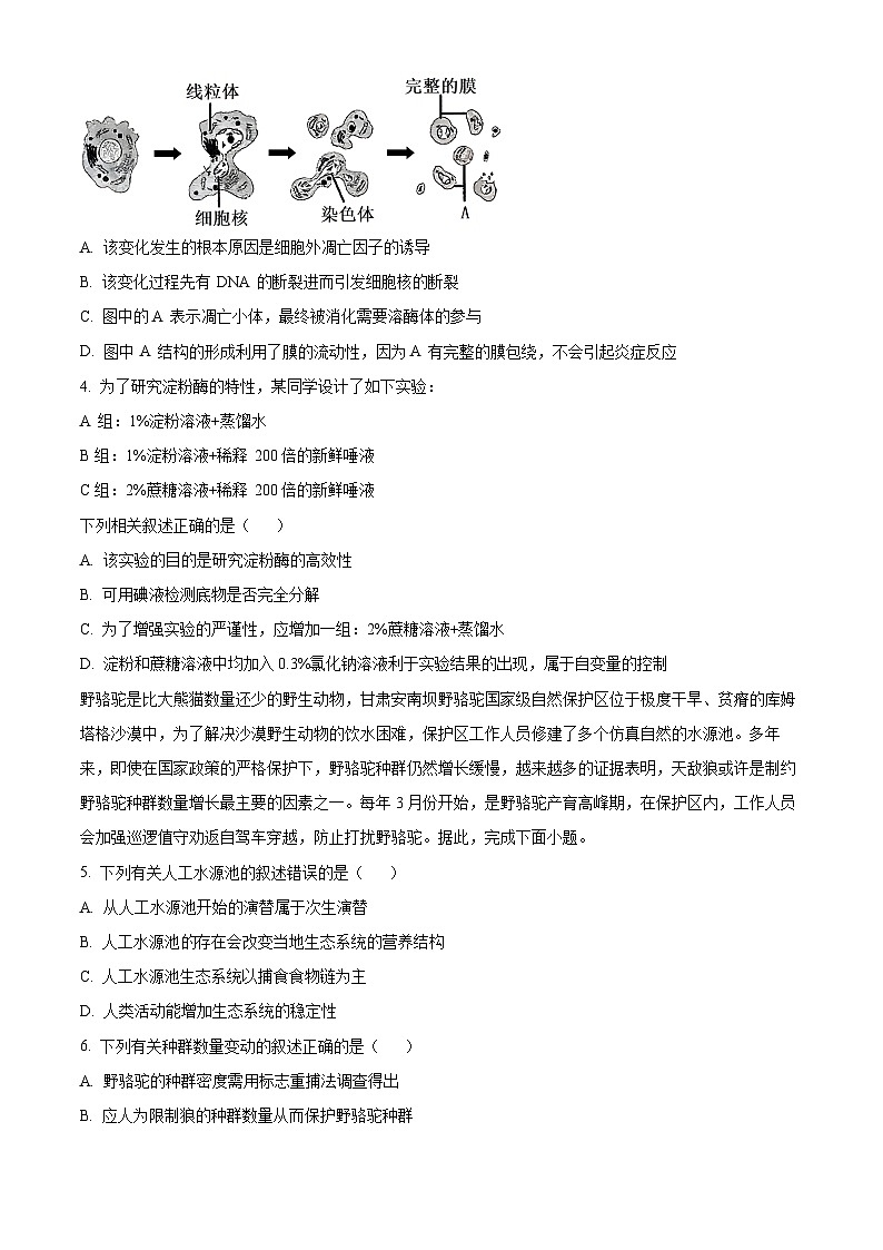
3. 细胞经历分裂、分化过程后,最终会不断地衰老和死亡。如图表示人体皮肤细胞经历的某种变化过程,下列关于该过程的叙述错误的是( )
A. 该变化发生的根本原因是细胞外凋亡因子的诱导
B. 该变化过程先有 DNA 的断裂进而引发细胞核的断裂
C. 图中的A 表示凋亡小体,最终被消化需要溶酶体的参与
D. 图中 A 结构的形成利用了膜的流动性,因为A 有完整的膜包绕,不会引起炎症反应
4. 为了研究淀粉酶的特性,某同学设计了如下实验:
A 组:1%淀粉溶液+蒸馏水
B组:1%淀粉溶液+稀释 200倍的新鲜唾液
C组:2%蔗糖溶液+稀释 200倍的新鲜唾液
下列相关叙述正确的是( )
A. 该实验的目的是研究淀粉酶的高效性
B. 可用碘液检测底物是否完全分解
C. 为了增强实验的严谨性,应增加一组:2%蔗糖溶液+蒸馏水
D. 淀粉和蔗糖溶液中均加入0.3%氯化钠溶液利于实验结果的出现,属于自变量的控制
野骆驼是比大熊猫数量还少的野生动物,甘肃安南坝野骆驼国家级自然保护区位于极度干旱、贫瘠的库姆塔格沙漠中,为了解决沙漠野生动物的饮水困难,保护区工作人员修建了多个仿真自然的水源池。多年来,即使在国家政策的严格保护下,野骆驼种群仍然增长缓慢,越来越多的证据表明,天敌狼或许是制约野骆驼种群数量增长最主要的因素之一。每年3月份开始,是野骆驼产育高峰期,在保护区内,工作人员会加强巡逻值守劝返自驾车穿越,防止打扰野骆驼。据此,完成下面小题。
5. 下列有关人工水源池的叙述错误的是( )
A. 从人工水源池开始的演替属于次生演替
B. 人工水源池存在会改变当地生态系统的营养结构
C. 人工水源池生态系统以捕食食物链为主
D. 人类活动能增加生态系统的稳定性
6. 下列有关种群数量变动的叙述正确的是( )
A. 野骆驼的种群密度需用标志重捕法调查得出
B. 应人为限制狼的种群数量从而保护野骆驼种群
C. 自驾车穿越驼道不属于影响种群密度的外源性因素
D. 人工水源池的建设也能增加狼种群的环境容纳量
7. 肉牛作为典型的大家畜,世代间隔长、繁殖效率低,育种数据收集难度大。在传统的胚胎工程技术之上,我国利用高密度基因芯片和肉牛全基因组选择育种技术育成新品种“华西牛”。下列相关叙述错误的是( )
A. 采集到的精液可在液氮环境中长期保存
B. 利用高密度基因芯片可快速筛选具有优良性状的华西牛胚胎
C. 为了提高繁殖效率,华西牛胚胎应移植到良种母牛的子宫中
D 利用胚胎分割技术,可对华西牛进行性别鉴定和遗传检测
8. 中心体主要存在于动物细胞和低等植物细胞中,在细胞增殖中起重要作用。图中字母表示处于分裂过程中某动物细胞的部分结构,箭头表示运动方向。下列叙述正确的是( )
A. a表示中心体,在分裂前期完成增殖时需要核糖体的参与
B. b、c互为姐妹染色单体,在d 的牵引下向细胞两极移动
C. 该细胞处于有丝分裂后期,染色体数和核 DNA 分子数均加倍
D. 若某药物能抑制d的形成,则经该药物处理后细胞可进入分裂期
9. 某同学将生鱼肉加盐腌在冰箱,两个月后发现鱼肉看着还很新鲜但表面出现黄色颗粒,经专家检测这些黄色颗粒为金黄色葡萄球菌菌落,金黄色葡萄球菌对高温、高盐有一定耐受力,被误食后会导致食物中毒。下列叙述错误的是( )
A. 该腌鱼可看作一种天然的选择培养基
B. 该同学应对冰箱进行消毒处理
C. 腌鱼通过烹煮做熟后,仍可安全食用
D. 可用LB 液体培养基大规模快速繁殖金黄色葡萄球菌
10. 要用两个信封模拟孟德尔的单因子实验,假设亲本为紫花和白花纯种,杂交产生 F1,F1自交产生 F2,从F₂起每代去除白花品种,将剩余的紫花品种进行自由交配,下列能模拟F3到 F4的是( )
A. AB. BC. CD. D
11. 经过十年不懈努力,我国科学家首次从野生玉米中克隆出高蛋白基因Thp9-T,将其导入到我国推广面积最大的玉米生产栽培品种中,可以显著提高蛋白含量,表明该基因在培育高蛋白玉米中具有重要的应用潜能。下列叙述错误的是( )
A. 可通过构建基因文库从野生玉米中获得 Thp9-T基因
B. 可对质粒和 Thp9-T基因均用两种限制酶切割以提高重组DNA 分子成功率
C. 可通过杂交的方法将 Thp9-T基因导入到栽培玉米中
D. 可用核酸分子杂交技术检测转入的目的基因,作为判断转基因成功的直接证据
12. 将洋葱鳞片叶外表皮细胞置于某浓度的KNO3溶液中,测得细胞的吸水力随质壁分离程度的变化曲线(如图),下列叙述正确的是( )
A. ac过程中液泡的紫色持续变浅
B. a点时的表皮细胞细胞液浓度小于KNO3溶液浓度
C. c点时的表皮细胞原生质体体积最小,随后可发生质壁分离复原
D. b点时水分的渗透方向与K+、NO3-的主动转运方向相同
13. 近期研究显示,新冠病毒感染使新发糖尿病风险增加40%,这可能与新冠病毒利用细胞膜表面的ACE2受体进入胰岛B细胞,导致胰岛B细胞损伤有关。下列叙述正确的是( )
A. 新冠病毒侵入人体后,能被细胞膜表面的 ACE2受体识别进入细胞
B. 感染新冠导致胰岛素依赖性糖尿病是一种自身免疫病
C. 效应细胞毒性T细胞会与被感染的胰岛B细胞结合,诱导靶细胞凋亡
D. “阳过”后短时间内不容易再次感染,与记忆 B 细胞增殖并分泌的抗体有关
14. 某实验小组模拟“T2噬菌体侵染细菌实验”,做了如下的实验(注:不同元素释放的放射性强度无法区分)。下列说法中正确的是( )
A. 部分子代噬菌体的蛋白质外壳和核酸可能都有放射性
B. 保温时间过短对悬浮液放射性强度大小几乎无影响
C. 搅拌不充分将会导致悬浮液的放射性强度增大
D. 该实验可以证明噬菌体侵染细菌时蛋白质外壳未进入细胞
2022年的诺贝尔生理学或医学奖颁发给了瑞典生物学家、进化遗传学家斯万特·帕博,以表彰他在已灭绝的古人类基因组和人类进化方面的发现。斯万特·帕博通过对指骨碎片进行DNA测序,发现了一种不为人知的古人类,被命名为 Denisva。Denisva体内的 EPAS1 基因,赋予了个体在高海拔地区生存的优势,在现在的藏族人中很常见。 据此,完成下面小题。
15. DNA测序是一种研究基因结构的重要技术,在古生物学和人类基因组计划中应用广泛。下列关于该技术的叙述,错误的是( )
A. 测定古人类与现代人的 DNA 序列,可以分析比较二者的亲缘关系
B. 对人类基因组测序,无需完成体细胞全部染色体上的 DNA 序列测定
C. DNA测序可破解出人类各种遗传病的病因,更好地改善人类的健康
D. 古化石细胞的 DNA碎片化及易受其他生物DNA 的污染等增加DNA测序的难度
16. EPAS1 基因普遍存在于 Denisva人和现在的藏族人体内,下列分析正确的是( )
A. EPAS1 基因是古人类经高海拔地区的恶劣环境定向诱导突变产生的
B. 高海拔环境对人类的持续选择,使 EPAS1的基因频率发生定向改变
C. 在气候条件相似的高海拔地区,人群中 EPAS1 的基因频率均相同
D. 由 EPAS1基因的存在状况,可判断现在的藏族人是由 Denisva人进化而来的
17. 经过一天的工作和学习,大脑会产生大量的代谢废物,如果不能及时清理就会损害大脑,清理有害物质的介质叫脑脊液,脑脊液总是维持在动态平衡的状态,其中的代谢废物会被转移到血浆中去,而大脑的清洁系统在睡眠时最为活跃;还有研究发现,睡眠也有助于记忆巩固与合成生长激素。下列叙述错误的是( )
A. 脑脊液是一种细胞外液,能与血浆进行物质交换
B. 保持充足的睡眠有利于生长激素在下丘脑的合成
C. 产生记忆的结构基础是大脑中数量庞大的神经元及它们之间极为复杂的联系
D. 长期熬夜可能导致大脑受损,进而影响思维与记忆能力
18. 水稻种子要经浸种发芽后,再播入秧田培育成秧苗,在此过程中常发生烂芽烂苗现象,下列原因中与细胞呼吸无直接关系的是( )
A. 秧田泥过稀,导致播入的种子陷入泥中过深
B. 秧田水过多,播入的种子浸泡在水中时间过久
C. 秧田有机质过多,经微生物分解产生有毒物质
D. 秧苗过长而根发育不良,引起秧苗倒伏使苗根露出秧田
19. 石蒜地下鳞茎的产量与鳞茎内淀粉的积累量呈正相关。为研究植物生长调节剂对石蒜鳞茎产量的影响,将适量赤霉素和植物生长调节剂多效唑的粉末分别溶于少量甲醇后用清水稀释,处理长势相同的石蒜幼苗,鳞茎中合成淀粉的关键酶 AGPase的活性如图。下列说法正确的是( )
A. 多效唑与赤霉素对石蒜鳞茎内淀粉的积累量影响是相互协同的
B. 对照组应使用等量甲醇处理与实验组长势相同的石蒜幼苗
C. 喷施赤霉素能促进石蒜植株的生长,提高鳞茎产量
D. 赤霉素通过影响 AGPase 的活性进而影响细胞的代谢
20. 某动物(2N=4)的一个精原细胞所有核DNA 分子的一条链均被32P标记,在含31P的培养液中完成减数分裂,得到4个精细胞。下列有关这4个精细胞放射性含量及其原因的分析,错误的是( )
A. 若只有 1个精细胞有放射性,可能是MⅠ后期一对同源染色体移向同一极
B. 若只有2个精细胞有放射性,可能是MⅡ后期2个次级精母细胞含有32P标记的 2条染色体均移向同一极
C. 若只有3个精细胞有放射性,可能是MⅡ后期1个次级精母细胞含有32P标记的 2条染色体移向同一极
D. 若4个精细胞均有放射性,则每个精细胞的1个核DNA 分子的一条链被32P标记
二、非选择题(本大题共5小题,共60分)
21. 红树林由红树植物组成,红树因其富含单宁酸,割开的树皮暴露在空气中被氧化成红色而得名。中国红树林面积由本世纪初的2.2万公顷恢复到2.8万公顷,成为世界上少数几个红树林面积净增加的国家之一。红树林有着“海岸卫士、鸟类天堂、鱼虾粮仓”美誉,在净化海水、防风消浪、维持生物多样性、固碳储碳等方面发挥着极为重要的作用。回答下列问题:
(1)单位面积的红树林固定并储存CO₂的能力是热带雨林的 3到4倍,其具有该能力主要是因为生态系统组成成分中的________固定的碳量大于________释放的碳量;这体现了生物多样性的________价值。
(2)中国红树林的面积由本世纪初的 2.2万公顷恢复到2.8万公顷,说明人类活动可以影响群落演替的________ 。
(3)为了适应间歇性潮水浸淹的特殊生境,红树林演化出了支柱根、呼吸根与富含单宁酸的树皮等特殊结构。单宁酸被动物取食后产生涩味,从而抵御植食性动物的啮噬。单宁酸属于________信息,它的作用体现了信息传递可以________。分析支柱根与呼吸根对红树植物的作用:________。
(4)涨潮的时候,鸟类在红树林的树冠上栖息,退潮的时候,它们又在林下滩涂上觅食;鸻鹬类每种鸟都有不同的形状和长度的喙,分别吃滩涂中不同深度的食物。以上现象体现了群落具有________结构;从种间关系角度考虑,鸻鹬类每种鸟具有不同的喙有利于________。
22. 近年来有关影响日光温室蔬菜(黄瓜)光合作用及相关生理过程的因素的实验研究获得了一定的进展。图1表示某一黄瓜品种在不同浓度的CO2环境中,光合作用速率受光照强度影响的变化曲线;图2 表示这种黄瓜植株不同高度处 CO2浓度变化测定曲线(实线为 11 时测定曲线,虚线为 22 时测定曲线)。回答下列问题:
(1)在RuBP羧化酶作用下,植物吸收的CO2转变为羧基加到________分子上,形成的产物被还原为三碳糖。每进行1轮卡尔文循环,固定________分子CO2。三碳糖转变为________后转运到植物的其他部位。
(2)据图1分析,限制 C 点光合速率的因素是________。若将 CO₂浓度由D点降低到C点,其他因素不变,短时间内叶绿体中三碳酸的浓度将会________。
(3)强光照射后短时间内,黄瓜幼苗光合作用碳反应达到一定速率后不再增加,但氧气的产生速率继续增加。黄瓜幼苗光合作用碳反应速率不再增加,可能的原因有________、________。
(4)分析图2中的曲线,G点与H点比较,G点对应的CO2浓度低的原因可能是________。
(5)为提高黄瓜产量,科研人员同时对两个黄瓜品种(C 和N)的光合产物输出率进行了研究,实验中使用14C标记的CO2对黄瓜叶片饲喂48小时后,测定环境中相应气体的变化量并计算得到相关数值(见下表)。
注:假设C 和 N 两个黄瓜品种在相同条件下的光合产量相同。
①由表中结果推断,春季黄瓜叶片光合速率高的生理原因是________。
②从黄瓜产量的角度分析,冬季农民宜选择________品种种植。
23. 果蝇(2n=8)是研究生物体遗传规律的模式生物,摩尔根通过对果蝇眼色的观察及分析发现伴性遗传。现有眼色表型为白眼、粉红眼和红眼的果蝇种群,相关基因由位于非同源染色体上的 A/a、B/b控制,遗传机制如下图。现随机选择一对红眼雌雄果蝇于培养瓶中单独培养,经多次交配产卵,共得到 325 只后代果蝇,具体如下表所示。回答下列问题:
(1)果蝇作为经典模式生物在遗传学研究中备受重视,它具有_____(写出2点)等优点。
(2)亲代雌、雄果蝇的基因型分别为________,为避免亲代果蝇影响实验结果的统计,在子代处于蛹期时将亲代果蝇________。
(3)F₁雄果蝇能产生_____种基因型的配子,F₁个体构成的种群中基因b的频率为___。
(4)已知含1 条 X 染色体的果蝇表现为雄性,如性染色体组成为 XY,XYY,XO(不可育),含2条X染色体的果蝇表现为雌性,如性染色体组成为 XX、XXY,其余性染色体组成异常的果蝇均胚胎致死。若 F₁中发现一只白眼雌果蝇,通过PCR 方法对常染色体上相关基因进行扩增并电泳,得到如下图电泳图谱。为探究其眼色的变异类型,可通过显微镜观察________、基因测序等方法鉴定变异类型。还可进行杂交实验,请完善实验思路,预测实验结果并分析讨论。
①实验思路:
第一步:选择 F1中______(填表型)与该白眼雌果蝇进行多次杂交获得 F2。
第二步:观察记录表型及个数,并作统计分析。
②预测实验结果并分析讨论:
Ⅰ. 若统计后的表型及其比例为红眼雌性:粉红眼雌性:白眼雄性=1:1:2,则该白眼雌果蝇的基因型为________,变异类型为基因突变,出现 只白眼果蝇的原因是基因突变具有________的特点。
Ⅱ. 若统计后的雄性表型及比例为________,则该白眼雌果蝇的基因型为 AaXᵇXᵇY,变异类型为染色体畸变,原因是________(填“父方”或“母方”)减数分裂异常。
24. 全球每年约 200万人需要器官移植,而器官捐献数量远低于需求。 因此,来源于猪等动物的异种器官被视作人类供体器官短缺的希望。相比同种器官,异种器官移植面临受体对植入器官更严重的免疫排斥等难题。
通过基因敲除手段获得基因敲除猪,可获得消除或减弱排斥反应的适合人体移植的猪器官,如图1。基因敲除是指通过一定的途径使机体特定的基因失活或缺失的技术,主要利用DNA 同源重组原理,用设计的同源片段(两端序列与靶基因相同或相近)替代靶基因片段,从而使目的基因功能丧失,如图2,该技术的缺点是重组载体也会随机插入基因组的其他序列,而达不到目的。
注:ne基因(新霉素磷酸转移酶基因),能催化将ATP 的磷酸基团转移到新霉素的特定羟基,从而抑制新霉素与核糖体结合,保持核糖体的活性;HSV-tk基因(单纯疱疹病毒胸腺嘧啶激酶基因),表达产生的胸苷激酶蛋白(TK)可使无毒的丙氧鸟苷转变为有毒性核苷酸而杀死细胞。
(1)运用基因同源重组进行基因敲除:
①胚胎干细胞(ES 细胞)的获得:基因敲除细胞一般采用ES细胞,该细胞来源于囊胚的___A.内细胞团 B. 滋养层 C. 囊胚腔)。ES 细胞培养在________中,该仪器内部提供恒定的5%的CO₂浓度,调节pH的相对稳定。培养过程中 ES细胞________(填“会”或“不会”)出现接触抑制。
②重组载体的构建:把具有与细胞内靶基因同源序列的DNA分子重组到带有标记基因的载体上,使之成为重组载体,该过程需要利用________酶。常用的标记基因有 ne基因和 HSV tk 基因,前者位于同源序列内部,后者位于同源序列外部。重组载体可通过 PCR 技术进行扩增,将加入反应成分的离心管放入 PCR仪前,需进行________操作,使反应液集中于离心管底部。
③同源重组:常采用________法将重组载体导入ES细胞,使重组载体与 ES细胞基因组中相应部分发生同源重组,从而敲除靶基因。
④筛选已表达的细胞:由于同源重组的概率极低,常利用正负筛选法(PNS法,即利用ne基因和HSV-tk基因),需要在培养基中加入________,存活的细胞就是基因敲除的 ES 细胞。基因敲除的 ES 细胞可通过________法进一步判断目的基因是否表达出相应蛋白质,若结果为阴性,说明ES细胞基因敲除成功。
(2)通过核移植获得基因敲除猪:
①核移植需要借助精密的_________和高效的细胞融合法,核移植前,基因敲除的 ES 细胞需要进行________培养,以提高核移植的成功率。选择胚胎细胞而不是体细胞进行核移植的原因是________。
②图1过程五利用胚胎工程中的________技术,这一期间必须配制一系列含有不同成分的培养液,以满足不同发育时期生理代谢的需求;过程六需对代孕猪进行________处理,使胚胎能正常着床并发育。
(3)异种器官移植除了严重的免疫排斥外,可能还有________(写出1点)等难题需要解决。
25. 禽类的视觉系统对于光照条件的变化特别敏感。研究表明,不同单色光会影响禽类体内激素的水平变化,从而影响禽类的生长发育。为阐明上述影响的具体机理,研究人员设计了实验方案,请完善实验思路,预测实验结果并分析。
(1)完善实验思路:
①选取某品种健康的、生长状况相同的0日龄雄性肉鸡若干,________,每个处理组3个重复,分别在相同强度、相同角度的红、绿、蓝、白色 LED 光源下饲养,每天 23 小时光照,自由采食与饮水。
②肉鸡饲养6周,分别在第0、14、28、42天对肉鸡进行采血,血液经离心处理获得血浆,检测其中_______,并记录。
③________。
(2)实验结果:
①各组结果均出现________和生长激素含量逐渐升高。
②与白光组相比,绿光组实验结果差异最为明显:绿光处理使其生长激素含量高于白光组,而甲状腺激素含量则在28日龄前较白光组低,28日龄后较白光组高。 白光组实验结果如图所示,请将坐标系补充完整,并用曲线表示出绿光组的实验结果。
______
(3)实验分析:
①实验说明,光照影响肌肉生长发育的调节方式是________。光照引起甲状腺激素分泌的调节过程为光照→视觉神经→________→下丘脑→促甲状腺激素释放激素→________→甲状腺→甲状腺激素,其中下丘脑是作为反射弧的________,产生促甲状腺激素释放激素。选项
A
B
C
D
信封1(紫卡:白卡)
10:10
20:10
30:10
40:10
信封2(紫卡:白卡)
15:15
20:10
30:10
40:10
季节
品种
14C光合产物在植株各部分的分配
14C 光合产物输出率/%
瓜/%
茎/%
根/%
冬季
C
22.27
2.34
10.66
2.53
N
35.27
3.98
19.80
5.11
春季
C
51.99
36.95
8.78
2.08
N
47.17
2303
13.68
3.71
项目
红眼
粉红眼
白眼
雌果蝇/只
122
41
0
雄果蝇/只
62
19
81
2023届浙江省高三选考模拟测试生物试题3(含答案解析): 这是一份2023届浙江省高三选考模拟测试生物试题3(含答案解析),共25页。
浙江省2023年1月普通高校招生选考科目考试生物试题(Word版附解析): 这是一份浙江省2023年1月普通高校招生选考科目考试生物试题(Word版附解析),共21页。试卷主要包含了选择题,非选择题等内容,欢迎下载使用。
浙江省宁波市2022-2023学年高三生物上学期选考模拟考试试题(Word版附解析): 这是一份浙江省宁波市2022-2023学年高三生物上学期选考模拟考试试题(Word版附解析),共25页。试卷主要包含了选择题,非选择题等内容,欢迎下载使用。

