所属成套资源:浙教版八年级下册科学同步训练习题
科学八年级下册第3节 植物的根与物质吸收当堂检测题
展开
这是一份科学八年级下册第3节 植物的根与物质吸收当堂检测题,共4页。
A.大麦、青菜 B.萝卜、甘蔗 C.棉花、白菜 D.玉米、花菜
2.家庭花卉,浇水时浇透,这样做的意义是( )
A.促进根向深层生长 B.利于根吸水 C.利于根呼吸 D.利于根吸收无机盐
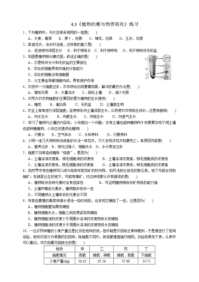
3.如图是植物根尖模式图,叙述正确的是( )
A.①是吸收水分和无机盐的主要部位
B.②处的细胞具有较强的分裂能力
C.③处的细胞没有细胞壁
D.④主要由导管细胞构成,具有保护作用
4.农田中一次施肥过多,农作物会出现萎蔫现象,解决的最好办法是( )
A.增加光照 B.大量浇水 C.疏松土壤 D.减少光照
5.农民为农作物施肥的主要目的是为植物的生长提供( )
A.糖类 B.蛋白质 C.无机盐 D.土壤微生物
6.农业上常常进行深层施肥,促使根系向土壤深层生长,从而使农作物茁壮成长,这是根据根( )
A.向水生长 B.向肥生长 C.向地生长 D.向透气生长
7.学习了植物与土壤的内容后,小华提出一个问题:没有土壤也能种植物吗?如果要实现不用土壤也能种植植物,小华应该提供给植物( )
A.只要水 B.空气和水 C.水和养料 D.只要养料
6.小明一连几天用妈妈洗咸鱼的水浇一株花卉,不久发现该花卉枯萎死亡。其原因可能是( )
A.营养过多 B.阳光过强C.细胞失水 D.水分蒸发过多
7.施肥不当常造成植株“烧苗”,是因为( )
A.土壤溶液浓度高,根毛细胞液的浓度低 B.土壤溶液浓度高,根毛细胞质的浓度低
C.土壤溶液浓度低,根毛细胞液的浓度高 D.土壤溶液浓度低,根毛细胞质的浓度高
8.自然界中有些植物可以成为地质学家找矿的好向导,如开浅粉红色花的紫云英,地下可能会找到铀矿;在锦葵丛生的地方,可能有镍矿。对这种现象认识有错误的是( )
A.植物吸收各种元素时会有选择性 B.可证明植物根吸收矿物质的能力强
C.土壤中哪些元素多,植物就多吸收一些
D.不同植物从土壤吸收的元素会不同
9.将有些萎蔫的青菜用清水浸泡一段时间后,会发现它硬挺了一些,这是因为( )
A.植物细胞壁加厚变硬挺
B.植物细胞失水,细胞之间变得紧密而硬挺
C.植物细胞液的浓度小于周围水溶液的浓度而吸水变硬挺
D.植物细胞液的浓度大于周围水溶液的浓度而吸水变硬挺
10.一位农民种植的小麦产量总是比邻近地块的低,他怀疑是农田缺乏某种肥料,于是便进行了田间试验,他将农田分为等面积的四块,除施肥不同外,其他管理措施均相同,实验结果如下表,从表中可以看出,该农田最可能缺乏的是( )
A.氮肥 B.磷肥 C.钾肥 D.无法确定
11.如图所示,将丝瓜茎靠近基部处切断,可发现“水”会从切面处不断缓缓地向外冒,并可持续一段时间。这段时间内( )
A.植物的根细胞已经丧失呼吸作用
B.根细胞液的溶质的质量分数大于土壤溶液的溶质的质量分数
C.切面处的“水”主要通过光合作用产生的
D.根系吸水对植物体内水往高处流动没有影响
12.小明是一个初二的学生,他常常看到妈妈将做菜后留下的蛋壳倒扣在花盆中,妈妈认为蛋壳中含有促进植物生长的营养物质。蛋壳真能促进植物生长吗?小明是一个喜欢动脑爱钻研的学生,为了把这个问题搞清楚,他设计了如下实验来探究这个问题。
Ⅰ.首先选取发育情况相同的3株健壮吊兰幼苗,分别栽入体积相同、质量相等的甲、乙、丙三个花盆中(甲和乙中装洗净的细沙,丙中装普通的土壤)。
Ⅱ.甲盆中不放蛋壳,乙、丙盆中放等量的蛋壳,其他管理条件都相同。
Ⅲ.一段时间后,吊兰生长状况发生了变化。小明将变化情况记录在下表中。
请根据上述材料回答以下问题。
(1)小明提出的问题是 ?
(2)比较 两盆植株的变化情况,可以得出结论:蛋壳能促进植物的生长。如果小明实验前选取的吊兰幼苗发育情况不相同,能否得出上述结论? 。
(3)实验后,小明对丙盆吊兰呵护有加。由于浇水过勤,吊兰烂根死亡。这主要是因为土壤中水分太多,导致 (填字母)。
A.根吸收了过多水分,造成细胞破裂
B.根部细菌大量繁殖,损伤了植物的根
C.土壤中营养成分过少,造成根细胞死亡
D.土壤中氧气过少,根无法进行正常呼吸
13.将两株同样大小的玉米幼苗,分别培养在盛有蒸馏水和土壤浸出液的试管中,两周后观察两棵幼苗的长势如图所示,请回答以下问题。
(1)土壤浸出液与蒸馏水的主要区别是 。
(2)对甲、乙两试管的幼苗进行比较,生长健壮、叶色浓绿的是 。
(3)植物离开土壤能成活吗? 。图中栽培植物的方式也叫 。
(4)此实验表明 。
(5)如果一植株矮小瘦弱,叶片发黄,你认为该植株生长过程中缺少含 的无机盐,为了尽量避免土壤板结、污染环境,我们在给植物施肥时应以施用农家肥料为主,配合施用 。
14.选择大小和生长情况相同的A、B两株豌豆幼苗,分别种植在相同的培养液中(即无土栽培),在相同的生长条件下测量它们一天内各自的吸水量(实验1)。然后再将它们分别放置在与实验1同样的培养液中,同时在B株的培养液中添加较多NaCl(盐),A株不变,一天后再测量它们各自的吸水量(实验2)。两个实验的结果如图所示,请回答下列问题:
(1)实验结果证明:在实验中,可选择A植株作为B植株的 。
(2)B株植物的根吸水量减少的主要原因是 。15.根是陆生植物吸水的主要器官,它从土壤中吸收大量的水,满足植物体生长发育的需要。如图是细胞吸水和失水模式图。请回答以下问题:
(1)根吸收水的主要部位是根尖的 区。
(2)施肥过多植物会出现“烧苗”现象,其原因是土壤溶液溶质的质量分数 根毛细胞的细胞液中溶质的质量分数。
(3)图中, 图表示细胞处于失水状态。
(4)在细胞中,控制细胞内外物质进出的结构是 。
参考答案:
1.C 2. A 3. A 4. B 5. C 6. C 7. A 8. C 9.D 10. C 11. B
12. (1) 蛋壳能促进植物生长吗
(2) 甲、乙 否
(3) D
13.(1) 土壤浸出液含有可溶性无机盐
(2) 甲试管的幼苗
(3)能 无土栽培
(4) 植物生长需要无机盐_
(5) 氮 化肥
14. (1)对照组
(2)B植株的培养液中盐的浓度高于A植株的培养液中盐的浓度
15. (1) 成熟(或根毛)
(2) 高于
(3)B
(4)细胞膜
地块
甲
乙
丙
丁
施肥情况
氮肥
磷肥、钾肥
磷肥、氮肥
不施肥
小麦产量(kg)
56.62
67.26
57.80
55.71
植株
实验前
质量/g
实验后
质量/g
生长情况
甲
41
51
植株弱小、叶色变黄
乙
41
70
植株较健壮、叶色较绿
丙
41
99
植株健壮、叶色浓绿
相关试卷
这是一份华师大版八年级下册4 电阻测试题,共6页。试卷主要包含了小明同学在备考中,准备有,5ΩD.4Ω等内容,欢迎下载使用。
这是一份初中科学浙教版七年级上册第4章 物质的特性第3节 物质的密度同步训练题,共8页。试卷主要包含了0分)等内容,欢迎下载使用。
这是一份浙教版八年级下册第3节 植物的根与物质吸收精品精练,文件包含植物细胞的吸水和失水docx、植物的根docx等2份试卷配套教学资源,其中试卷共20页, 欢迎下载使用。

