所属成套资源:2023-2024学年八年级物理下册同步精品讲义(苏科版)
第七章 单元复习案八年级物理下册同步精品讲义(苏科版)
展开
这是一份第七章 单元复习案八年级物理下册同步精品讲义(苏科版),文件包含第七章单元复习案原卷版docx、第七章单元复习案解析版docx等2份学案配套教学资源,其中学案共19页, 欢迎下载使用。
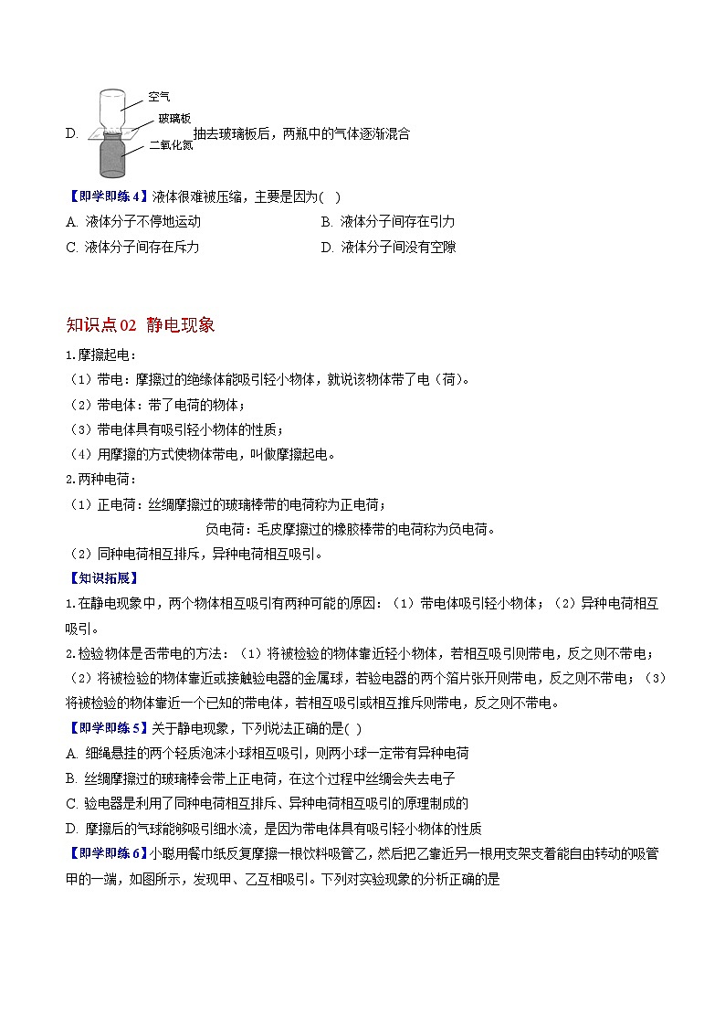
第七章 单元复习目标导航1.知道物质是由分子组成的,了解分子动理论的内容;2.知道静电现象,了解原子的核式模型,了解人类探索微观世界的历程;3.大致了解人类探索太阳系及宇宙的历程,并认识人类对宇宙的探索将不断深入;4.对物质世界从微观到宏观的尺度有大致的了解。知识精讲知识点01 走进分子的世界1.分子:(1)概念:能保持物质化学性质的最小微粒。(2)大小:分子直径的数量级为10-10m,即0.1nm2.分子动理论的内容:(1)物质是由大量分子组成的,分子间有空隙;如:水与酒精混合后总体积变小。(2)分子在永不停息的做无规则运动;温度越高,分子无规则运动越剧烈。(3)分子间不仅存在吸引力,而且还存在排斥力。吸引力:铅块挤压吸引;拉断铁丝比棉线难;两滴水银靠近会自动结合成一滴。排斥力:固体、液体很难被压缩。3.解释固、液、气的性质:【知识拓展】1.不同物质内部分子间空隙的大小不同;同种物质在不同情况下分子间的距离也会不同,比如温度、压强等的变化,都会影响分子间的距离。2.物体的温度越高,分子的运动越剧烈。由于分子的运动与温度有关,所以分子运动又称为热运动。3.分子相互作用的情况与分子间距离的大小有关。当分子间的距离等于10-10 m时,这个距离称为分子间的平衡距离,此时,分子间的引力和斥力相等;当分子间的距离小于10-10 m时,斥力起主要作用;当分子间的距离大于10-10 m时,引力起主要作用;当分子间的距离大于分子直径10倍时,分子间的作用力就变得很小。分子间的引力和斥力都随分子间距离的增大而减小,随分子间距离的减小而增大,但斥力的变化比引力的变化快。【即学即练1】小明为了研究分子动理论的知识,进行了几个实验:(1)图1实验是水和酒精混合前后的实验现象,主要说明了___________________________。(2)图2实验中,图a是一个铁丝圈,中间较松弛地系着一根棉线,图b是浸过肥皂水并附着肥皂液膜的铁丝圈,图c表示用手指轻碰一下棉线的左边,图d表示棉线左边的肥皂液膜破了,棉线被拉向右边。这个实验说明了______________________________。(3)图3实验中,先在量筒里装一半清水,再在水下面注入硫酸铜溶液。如图所示的是小明观察到的溶液在“实验开始时”“静放10日后”“静放30日后”所呈现的现象,其中__________(填“甲”“乙”或“丙”)量筒是表示溶液静放30日后的实验现象,现象主要说明了___________________________________。【答案】(1)分子间是有间隙的 (2)分子间存在着引力 (3)甲;分子在不停息地做无规则运动【解析】(1)题图1实验说明水和酒精的混合物体积小于水和酒精混合前的体积和,说明分子间有空隙。(2)观察题图2可知,用手轻轻地碰一下附着肥皂液膜棉线的左侧,左侧的肥皂液膜破了,棉线被拉向了右侧,这说明分子间存在引力。(3)刚开始时,水与硫酸铜溶液两者各自独立,界面分明。由分子动理论可知,水分子和硫酸铜分子在不停地做无规则运动,则上面的水分子要向下运动,进入到硫酸铜溶液中,同理硫酸铜分子向上运动,进入到上面的水中,时间越长,两者混合得越均匀。由题图可知,甲量筒中两者混合得最均匀,则甲量筒是静放30日后的实验现象。【即学即练2】下列现象中,不能用分子动理论解释的是( )A. 走进花园闻到花香 B. 放入水中的糖使水变甜C. 看到烟雾在空中弥漫 D. 水和酒精混合总体积变小【答案】C【解析】A.进入花园闻到花香是因为花香中含有的分子不断运动,向四周扩散,使人们闻到花香,能用分子动理论解释,故A不符合题意;B.糖加入水中,水变甜.说明糖分子在永不停息的做无规则运动.故B不符合题意;C.烟尘虽细小,但也是有由很多分子组成的小颗粒,不是分子,不能用分子动理论解释,故C符合题意;D.酒精和水混合后的体积变小,是因为分子之间有间隙,能用分子动理论解释,故D不符合题意。故选C。 【即学即练3】在图所示的各种现象中,主要说明分子间存在引力的是( )A. 滴在热水中的墨水使热水很快变色B. 端面磨平的铅棒压紧后能够吊住大钩码C. 铅板和金板长时间压紧在一起,铅和金会互相渗透D. 抽去玻璃板后,两瓶中的气体逐渐混合【答案】B【解析】解:A、滴在热水中的墨水使热水很快变色,说明分子运动的快慢和物体的温度有关,温度越高,扩散现象越快。故A错误;B、端面磨平的铅棒压紧后能够吊住大钩码,说明分子间存在着相互作用的引力,故B正确;C、铅板和金板长时间压紧在一起,铅和金会互相渗透,属于扩散现象,说明固体分子在不停的做无规则运动。故C错误;D、抽去玻璃板后,两瓶中的气体逐渐混合,属于扩散现象,说明气体分子在不停的做无规则运动。故D错误;故选:B。【即学即练4】液体很难被压缩,主要是因为( )A. 液体分子不停地运动 B. 液体分子间存在引力C. 液体分子间存在斥力 D. 液体分子间没有空隙【答案】C【解析】固体、液体分子间的距离比较小,由于分子间存在斥力,所以固体、液体很难被压缩,故C正确。故选:C。知识点02 静电现象1.摩擦起电:(1)带电:摩擦过的绝缘体能吸引轻小物体,就说该物体带了电(荷)。(2)带电体:带了电荷的物体;(3)带电体具有吸引轻小物体的性质;(4)用摩擦的方式使物体带电,叫做摩擦起电。2.两种电荷:(1)正电荷:丝绸摩擦过的玻璃棒带的电荷称为正电荷; 负电荷:毛皮摩擦过的橡胶棒带的电荷称为负电荷。(2)同种电荷相互排斥,异种电荷相互吸引。【知识拓展】1.在静电现象中,两个物体相互吸引有两种可能的原因:(1)带电体吸引轻小物体;(2)异种电荷相互吸引。2.检验物体是否带电的方法:(1)将被检验的物体靠近轻小物体,若相互吸引则带电,反之则不带电;(2)将被检验的物体靠近或接触验电器的金属球,若验电器的两个箔片张开则带电,反之则不带电;(3)将被检验的物体靠近一个已知的带电体,若相互吸引或相互推斥则带电,反之则不带电。【即学即练5】关于静电现象,下列说法正确的是( )A. 细绳悬挂的两个轻质泡沫小球相互吸引,则两小球一定带有异种电荷B. 丝绸摩擦过的玻璃棒会带上正电荷,在这个过程中丝绸会失去电子C. 验电器是利用了同种电荷相互排斥、异种电荷相互吸引的原理制成的D. 摩擦后的气球能够吸引细水流,是因为带电体具有吸引轻小物体的性质【答案】D【解析】解:A、细绳悬挂的轻质泡沫塑料小球相互吸引,则两小球可能带有异种电荷,也可能是一个带电,一个不带电,故A错误。B、丝绸摩擦过的玻璃棒会带上正电荷,在这个过程中玻璃棒失去电子带正电,丝绸得到电子而带上负电,故B错误。C、验电器是利用同种电荷相互排斥原理制成的,故C错误。D、摩擦后的气球带了电,能能够吸引轻小物体,所以气球能够吸引细水流,故D正确。故选:D。【即学即练6】小聪用餐巾纸反复摩擦一根饮料吸管乙,然后把乙靠近另一根用支架支着能自由转动的吸管甲的一端,如图所示,发现甲、乙互相吸引。下列对实验现象的分析正确的是A. 甲带正电荷,乙带负电荷B. 甲带负电荷,乙带正电荷C. 乙靠近摩擦过的餐巾纸,二者相互排斥D. 乙靠近摩擦过的餐巾纸,二者相互吸引【答案】D【解析】AB.吸引有两种可能:异种电荷相互吸引,带电体能够吸引轻小的不带电物体,故甲可能不带电,故AB错误;CD.吸管乙与餐巾纸摩擦,两者带异种电荷,故乙靠近摩擦过的餐巾纸,两者会吸引,故C错误,D正确。故选:D。【即学即练7】如图所示的三个轻质小球,a球会被毛皮摩擦过的橡胶棒排斥,则c球的带电情况是A. a球一定带正电荷 B. c球一定带负电荷C. c球可能带正电荷,可能不带电 D. 无法确定【答案】C【解析】解:毛皮摩擦过的橡胶棒带负电,它排斥a,a带负电;a排斥b,说明b带负电;b吸引c,说明c带正电或不带电。故选:C。【即学即练8】用塑料棒摩擦毛衣,塑料棒能够吸引纸屑,说明带电体具有______的性质,如果用摩擦过的塑料棒接触验电器金属小球(如图所示),验电器的金属箔片张开,这是因为箔片带______(同/异)种电荷相互排斥,摩擦起电的实质是______在物质间转移。【答案】吸引轻小物体;同;电子【解析】用毛衣摩擦过的塑料棒带了电荷,由于带电体能够吸引轻小物体,所以当其靠近碎纸屑时,碎纸屑会被吸引过来;当验电器与带电的塑料棒接触后,验电器的金属箔片上都带了同种电荷,由于同种电荷相互排斥,所以两个金属箔片会张开角度;摩擦起电的实质是电子从一个物体转移到另一个物体,即摩擦起电的实质是电子在物质间转移。故答案为:吸引轻小物体;同;电子。知识点03 探索更小的微粒1.原子核式结构模型:(1)提出者:卢瑟福(2)观点:①原子是由原子核与电子构成的;②原子核位于中心,电子绕核高速运动;③原子核很小,电子更小。(3)类似:行星绕日的太阳系结构。2.原子核的结构:(1)原子核由质子和中子构成;质子与中子由夸克构成。(2)带电性:①原子核带正电,核外电子带负电,带电数量相等;②质子带正电,中子不带电。【知识拓展】1、汤姆生发现了电子,揭示了原子是有结构(可再分)的;2、原子构成:(1)原子由带正电的原子核与带负电的电子构成;(2)原子核带的正电荷=电子带的负电荷;所以,原子呈电中性,原子构成的物体也呈电中性。(3)原子核对电子有束缚能力,不同物质的原子对电子的束缚能力不同。3、摩擦起电的本质:(1)失去电子的物体带正电,得到电子的物体带负电;(2)摩擦起电不是创造了电荷,而是电荷发生了转移。【即学即练9】下列认识正确的( )A. 原子中原子核带正电,电子带负电B. 固体和液体很难被压缩,是因为分子间没有空隙C. 当物体的温度降至0℃时,分子就停止运动D. 破镜不能重圆,主要是因为分子间有排斥力【答案】A【解析】解:A、原子核是由带正电的质子和不带电的中子组成的,所以原子核带正电,而电子带负电,故A正确;B、固体和液体很难被压缩,这是因为分子间存在斥力,故B错误;C、一切物质的分子都在不停地做无规则运动,温度越高分子的无规则运动越剧烈,所以当物体的温度降至0℃时,分子也在不停地运动,故C错误;D、破镜不能重圆,是因为两破裂面的分子间距离远大于分子间平衡距离,导致分子间相互的引力和斥力都很微弱,几乎没有,故D错误。故选:A。【即学即练10】图中,与原子结构模型最为接近的是( )A. 西红柿 B. 西瓜C. 面包 D. 太阳系【答案】D【解析】卢瑟福原子核式结构模型:在原子的中心有一个很小的核,叫原子核,原子的全部正电荷和几乎全部质量都集中在原子核里,带负电的电子在核外空间里绕着核旋转,这一模型也被称为“行星模型”。 卢瑟福原子核式结构模型认为原子由原子核和核外电子组成,核外电子绕核作高速旋转,与太阳系结构相似,故ABC错误,D正确。故选D。【即学即练11】如图所示是用来说明原子内部结构的示意图.由图可知:原子由原子核和_________组成,原子核由_________和中子组成.【答案】电子;质子【解析】原子是由原子核和核外电子组成,原子核由质子和中子组成。故答案为:电子;质子。 【即学即练12】2020年的春节注定不平凡,“新冠病毒”引起的肺炎在武汉蔓延开来。但是,在党中央的领导下,全国人民万众一心,共同抗疫,很快迎来了胜利的曙光。已知“新冠病毒”的直径约为10-7m,原子的直径约为10-9m。以下微粒由大到小排列正确的是 ( )A. 新冠病毒 原子 夸克 原子核 质子B. 原子 新冠病毒 质子 原子核 夸克C. 新冠病毒 原子 原子核 质子 夸克D. 原子 质子 原子核 夸克 新冠病毒【答案】C【解析】已知“新冠病毒”的直径约为10-7 m,原子的直径约为10-9 m,其中原子是由位于中心的原子核和核外电子构成的,而原子核是由质子和中子构成的,质子和中子又是由更小的微粒夸克组成的。所以微粒由大到小排列正确的是新冠病毒、原子、原子核、质子、夸克。故选C。知识点04 宇宙探秘:1.人类认识宇宙的历程: (1)托勒玫 “地心说” (2)哥白尼“日心说” (3)牛顿“万有引力定律” 2.宇宙是一个有层次的天体结构系统: 3.宇宙的量度:(1)光年(l.y.):光在真空中行进一年所通过的距离。 1 l.y.=9.461×1015m。(2)天文单位(AU):太阳到地球的平均距离(太阳系内天体间距离的基本单位)。 1AU=1.496×1011m4.宇宙的起源:(1)大爆炸理论:(137亿年前) 说明宇宙在膨胀,星系在远离我们。(2)证据:谱线红移(光的多谱勒效应)。【知识拓展】1.有一条横亘天际的光带,它是由群星和弥漫物质集中而成的一个庞大的天体系统称为银河系,银河系是宇宙中数以千亿计的星系中的一员。2.太阳系处于银河系的边缘,太阳系由八大行星和太阳组成,八大行星是:水星、金星、地球、火星、木星、土星、天王星、海王星,月亮是地球的卫星,不是太阳系中的行星。【即学即练13】关于宇宙大爆炸,下列说法中错误的是( )A. 宇宙诞生于距今约137万年前的一次原始火球大爆炸B. 大爆炸宇宙模型认为,“原始火球”的温度和密度高得无法想象C. “原始火球”的爆炸导致宇宙空间处处膨胀,温度则相应下降D. 根据宇宙大爆炸理论可推知,所有星系都在背离我们运动【答案】A【解析】略【即学即练14】关于粒子和宇宙,下列认识中正确的是A. 太阳是整个宇宙的中心B. 闪电是自然界中发生的放电现象C. 雾霾是由于固体分子不停运动形成的D. 原子核、电子、原子是按照由小到大的尺度排序的【答案】B【解析】A.太阳不是整个宇宙的中心,故A错误;B.闪电是自然界中发生的放电现象,故B正确;C.雾霾不是分子,故C错误;D.按照由小到大的尺度的排序:电子、原子核、原子,故D错误。故选B。 【即学即练15】光年的意义是 ,故光年是一个 单位。将“太阳、太阳系、原子核、地球、长城、生物体”按照尺度大小,由大到小的顺序排列起来: 。【答案】光在一年内传播的距离 长度 太阳系、太阳、地球、长城、生物体、原子核【解析】解:光年是指光在一年内传播的距离,因此,光年是长度单位。“太阳、太阳系、原子核、地球、长城、生物体”按照尺度大小,由大到小的排列顺序为:太阳系、太阳、地球、长城、生物体、原子核。 物质状态分子间距分子间作用力特征固小大有体积,有形状液大小有体积,无形状气很大很小无体积,无形状

