- 专题21 【培优小题狂练】阅读理解新闻报道狂练30篇(五年真题+最新模拟)-2024年新高考英语二轮复习 解析版 试卷 0 次下载
- 专题20 【培优小题狂练】阅读理解说明文狂练30篇(五年真题+最新模拟)-2024年新高考英语二轮复习 原卷版 试卷 0 次下载
- 专题19 【培优小题狂练】阅读理解记叙文狂练30篇(五年真题+最新模拟)-2024年新高考英语二轮复习 原卷版 试卷 0 次下载
- 专题19 【培优小题狂练】阅读理解记叙文狂练30篇(五年真题+最新模拟)-2024年新高考英语二轮复习 解析版 试卷 0 次下载
- 专题18 【培优小题狂练】阅读理解应用文狂练30篇(五年真题+最新模拟)-2024年新高考英语二轮复习 原卷版 试卷 0 次下载
专题20 【培优小题狂练】阅读理解说明文狂练30篇(五年真题+最新模拟)-2024年新高考英语二轮复习 解析版
展开解析版
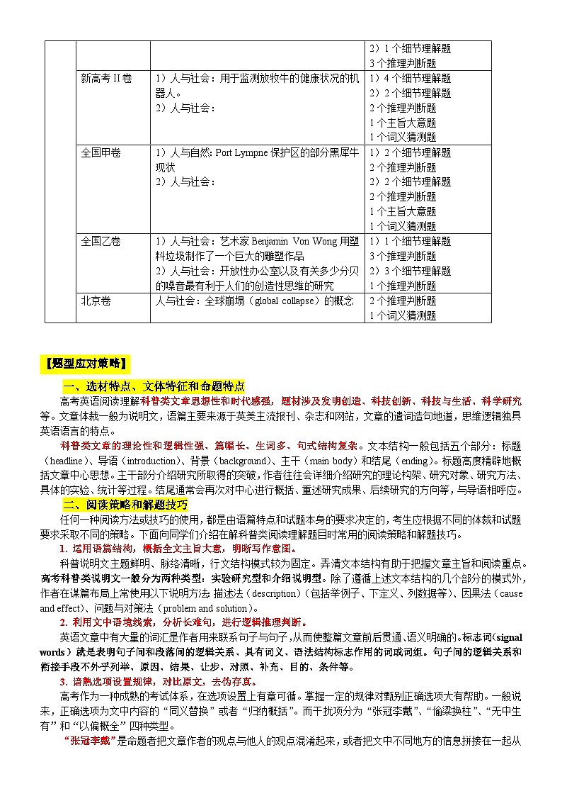
【三年考情回顾】
【题型应对策略】
一、选材特点、文体特征和命题特点
高考英语阅读理解科普类文章思想性和时代感强,题材涉及发明创造、科技创新、科技与生活、科学研究等。文章体裁一般为说明文,语篇主要来源于英美主流报刊、杂志和网站,文章的遣词造句地道,思维逻辑独具英语语言的特点。
科普类文章的理论性和逻辑性强、篇幅长、生词多、句式结构复杂。文本结构一般包括五个部分:标题(headline)、导语(intrductin)、背景(backgrund)、主干(main bdy)和结尾(ending)。标题高度精辟地概括文章中心思想。主干部分介绍研究所取得的突破,作者往往会详细介绍研究的理论构架、研究对象、研究方法、具体的实验、统计等过程。结尾通常会再次对中心进行概括、重述研究成果、后续研究的方向等,与导语相呼应。
二、阅读策略和解题技巧
任何一种阅读方法或技巧的使用,都是由语篇特点和试题本身的要求决定的,考生应根据不同的体裁和试题要求采取不同的策略。下面向同学们介绍在解科普类阅读理解题目时常用的阅读策略和解题技巧。
1. 运用语篇结构,概括全文主旨大意,明晰写作意图。
科普说明文主题鲜明、脉络清晰,行文结构模式较为固定。弄清文本结构有助于把握文章主旨和阅读重点。高考科普类说明文一般分为两种类型:实验研究型和介绍说明型。除了遵循上述文本结构的几个部分的模式外,作者在谋篇布局上常使用以下说明方法:描述法(descriptin)(包括举例子、下定义、列数据等)、因果法(cause and effect)、问题与对策法(prblem and slutin)。
2. 利用文中语境线索,分析长难句,进行逻辑推理判断。
英语文章中有大量的词汇是作者用来联系句子与句子,从而使整篇文章前后贯通、语义明确的。标志词(signal wrds)就是表明句子间和段落间的逻辑关系、具有词义、语法结构标志作用的词或词组。句子间的逻辑关系和衔接手段不外乎列举、原因、结果、让步、对照、补充、目的、条件等。
3. 谙熟选项设置规律,对比原文,去伪存真。
高考作为一种成熟的考试体系,在选项设置上有章可循。掌握一定的规律对甄别正确选项大有帮助。一般说来,正确选项为文中内容的“同义替换”或者“归纳概括”。而干扰项分为“张冠李戴”、“偷梁换柱”、“无中生有”和“以偏概全”四种类型。
“张冠李戴”是命题者把文章作者的观点与他人的观点混淆起来,或者把文中不同地方的信息拼接在一起从而改变了原文的意思。
“偷梁换柱”类型是用了与原文相似的句型结构和大部分相似的词汇,却在不易引人注意的地方换了几个表示程度、限定的词汇,造成句意的改变。
“无中生有”类型往往是生活的基本常识和普遍接受的观点,貌似非常正确,但在原文中并无相关的信息支持,这种选项的设置往往与问题的设问毫不相干。
“以偏概全”则是以局部代替整体,进行不合理关联或者不准确的概括。在下文的例子中,同学们可以更加清楚直观地了解干扰项的特点,在解题时,绕开陷阱,去伪存真。
三、阅读理解说明文解题策略
1.细读文章重点
关注文章结构;文章主题句;各段首末句;体现作者观点态度的词句。
2.明确说明对象
通读全文,明确作者是针对哪一个说明对象从不同的角度和侧面对其加以说明的。在阅读过程中要概括、总结每一段说明的侧重点,理清各段之间的逻辑联系,加深对说明对象的理解。
3.弄清说明顺序
在说明的过程中作者会选择合理的说明顺序对说明对象进行有条不紊的解说。把握了说明顺序,就能准确把握文章的脉络,加深对整篇文章的理解。
4.把握作者态度
说明文的首段一般借用生活中的某个场景事件引入说明的事物。一般穿插人们对被说明事物的看法和观点,要仔细体会观点的倾向性和情感色彩,来对比作者态度和写作情感。
5.吃透长难句子
学会运用括号法分析长难句,把影响考生理解的各种从句、非谓语动词短语以及复杂介词短语括起来,从而达到“去枝叶,留主干”的目的,进而准确理解句子含义。
6.学会适当放弃
无关大局的生僻词汇阅读中经常会遇到一些生词,如果这些生词对理解全文没有影响或影响不大就可略过。较长的人名、地名有许多较长的表示人名、地名等的专有名词,阅读时可一扫而过或干脆用其首字母代替,不必试图把整个专有名词读出来。
【高考真题再练】
1.(2023新高考I卷D篇)
On March 7, 1907, the English statistician Francis Galtn published a paper which illustrated what has cme t be knwn as the “wisdm f crwds” effect. The experiment f estimatin he cnducted shwed that in sme cases, the average f a large number f independent estimates culd be quite accurate.
This effect capitalizes n the fact that when peple make errrs, thse errrs aren’t always the same. Sme peple will tend t verestimate, and sme t underestimate. When enugh f these errrs are averaged tgether, they cancel each ther ut, resulting in a mre accurate estimate. If peple are similar and tend t make the same errrs, then their errrs wn’t cancel each ther ut. In mre technical terms, the wisdm f crwds requires that peple’s estimates be independent. If fr whatever reasns, peple’s errrs becme crrelated r dependent, the accuracy f the estimate will g dwn.
But a new study led by Jaquin Navajas ffered an interesting twist (转折) n this classic phenmenn. The key finding f the study was that when crwds were further divided int smaller grups that were allwed t have a discussin, the averages frm these grups were mre accurate than thse frm an equal number f independent individuals. Fr instance, the average btained frm the estimates f fur discussin grups f five was significantly mre accurate than the average btained frm 20 independent individuals.
In a fllw-up study with 100 university students, the researchers tried t get a better sense f what the grup members actually did in their discussin. Did they tend t g with thse mst cnfident abut their estimates? Did they fllw thse least willing t change their minds? This happened sme f the time, but it wasn’t the dminant respnse. Mst frequently, the grups reprted that they “shared arguments and reasned tgether.” Smehw, these arguments and reasning resulted in a glbal reductin in errr. Althugh the studies led by Navajas have limitatins many questins remain the ptential implicatins fr grup discussin and decisin-making are enrmus.
12. What is paragraph 2 f the text mainly abut?
A. The methds f estimatin.B. The underlying lgic f the effect.
C. The causes f peple’s errrs.D. The design f Galtn’s experiment.
13. Navajas’ study fund that the average accuracy culd increase even if ________.
A. the crwds were relatively smallB. there were ccasinal underestimates
C. individuals did nt cmmunicateD. estimates were nt fully independent
14. What did the fllw-up study fcus n?
A. The size f the grups.B. The dminant members.
C. The discussin prcess.D. The individual estimates.
15. What is the authr’s attitude tward Navajas’ studies?
A. Unclear.B. Dismissive.C. Dubtful.D. Apprving.
【答案】12. B13. D14. C15. D
【解析】
【导语】本文是说明文。没有人是一座孤岛,文章陈述了“群体智慧”效应。实验表明,在某些情况下大量独立估计的平均值可能是相当准确的。
12.主旨大意题。根据第二段内容“This effect capitalizes n the fact that when peple make errrs, thse errrs aren’t always the same. Sme peple will tend t verestimate, and cme t underestimate. When enugh f these errrs are averaged tgether, they cancel each ther ut, resulting in a mre accurate estimate. If peple are similar and tend t make the same errrs, then their errrs wn’t cancel each ther ut. In mre technical terms, the wisdm f crwds requires that peple’s estimates be independent. If fr whatever reasns, peple s errrs becme crrelated r dependent, the accuracy f the estimate will g dwn.(这种效应利用了这样一个事实,即当人们犯错误时,这些错误并不总是相同的。有些人常常会高估,或者低估。当这些误差中有足够多的误差被平均在一起时,它们会相互抵消,从而产生更准确的估计。如果相似的人倾向于犯同样的错误,那么他们的错误不会相互抵消。从更专业的角度来说,群众的智慧要求人们的估计是独立的。如果由于任何原因,人们的错误变得相关或依赖,估计的准确性就会下降。)”可知,本段阐述了人们所犯的错误不总是相同的,各不相同的误差平均在一起,相互抵消就会产生更准确的估计,讨论了独立估计的平均如何由于误差的消除而导致更准确的预测。因此本段主要解释了“群体智慧”效应这一现象的基本逻辑。故选B。
13.细节理解题。根据第二段的“In mre technical terms, the wisdm f crwds requires that peple’s estimates be independent.(从更专业的角度来说,群众的智慧要求人们的估计是独立的。)”和第三段的“The key finding f the study was that when crwds were further divided int smaller grups that were allwed t have a discussin, the averages frm these grups were mre accurate than thse frm an equal number f independent individuals. Fr instance, the average btained frm the estimates f fur discussin grups f five was significantly mre accurate than the average btained frm 20 independent individuals.(这项研究的关键发现是,当人群被进一步划分为允许进行讨论的小组时,这些小组的平均值比同等数量的独立个体的平均值更准确。例如,从四个五人讨论组的估计中获得的平均值明显比从20个独立个体获得的平均值更准确。)”可知,人们在没有独立的情况下,分成更小群体,平均值是更准确的,说明即使在估计数字并非完全独立的情况下,准确率提高也是可以做到的。故选D。
14.推理判断题。根据第四段的“In a fllw-up study with 100 university students, the researchers tried t get a better sense f what the grup members actually did in their discussin. Did they tend t g with thse mst cnfident abut their estimates? Did they fllw thse least willing t change their minds? (在一项针对100名大学生的后续研究中,研究人员试图更好地了解小组成员在讨论中的实际行为。他们是否倾向于选择那些对自己的估计最有信心的人?他们追随那些最不愿意改变主意的人吗?)”可知,在后续研究中,研究人员试图更好地了解小组成员在讨论中实际做了什么。结合两个问题,因此可知后续研究的重点是小组内的讨论过程。故选C。
15.推理判断题。根据最后一段内容“Althugh the studies led by Navajas have limitatins and many questins remain, the ptential implicatins fr grup discussin and decisin-making are enrmus.(尽管Navajas领导的研究有局限性,仍存在许多问题,但对小组讨论和决策的潜在影响是巨大的。)”可知,作者认为虽然Navajas领导的研究有局限性也存在许多问题,但对小组讨论和决策的潜在影响巨大。因此推断作者对于Navajas的研究表示一定的赞许和支持。故选D。
2.(2023新高考I卷D篇)
As cities balln with grwth, access t nature fr peple living in urban areas is becming harder t find. If yu’re lucky, there might be a pcket park near where yu live, but it’s unusual t find places in a city that are relatively wild.
Past research has fund health and wellness benefits f nature fr humans, but a new study shws that wildness in urban areas is extremely imprtant fr human well-being.
The research team fcused n a large urban park. They surveyed several hundred park-gers, asking them t submit a written summary nline f a meaningful interactin they had with nature in the park. The researchers then examined these submissins, cding (编码) experiences int different categries. Fr example, ne participant’s experience f “We sat and listened t the waves at the beach fr a while” was assigned the categries “sitting at beach” and “listening t waves.”
Acrss the 320 submissins, a pattern f categries the researchers call a “nature language” began t emerge. After the cding f all submissins, half a dzen categries were nted mst ften as imprtant t visitrs. These include encuntering wildlife, walking alng the edge f water, and fllwing an established trail.
Naming each nature experience creates a usable language, which helps peple recgnize and take part in the activities that are mst satisfying and meaningful t them. Fr example, the experience f walking alng the edge f water might be satisfying fr a yung prfessinal n a weekend hike in the park. Back dwntwn during a wrkday, they can enjy a mre dmestic frm f this interactin by walking alng a funtain n their lunch break.
“We’re trying t generate a language that helps bring the human-nature interactins back int ur daily lives. And fr that t happen, we als need t prtect nature s that we can interact with it,” said Peter Kahn, a senir authr f the study.
12. What phenmenn des the authr describe at the beginning f the text?
A. Pcket parks are nw ppular.
B. Wild nature is hard t find in cities.
C. Many cities are verppulated.
D. Peple enjy living clse t nature.
13. Why did the researchers cde participant submissins int categries?
A. T cmpare different types f park-gers.
B. T explain why the park attracts turists.
C. T analyze the main features f the park.
D. T find patterns in the visitrs’ summaries.
14. What can we learn frm the example given in paragraph 5?
A. Walking is the best way t gain access t nature.
B. Yung peple are t busy t interact with nature.
C. The same nature experience takes different frms.
D. The nature language enhances wrk perfrmance.
15. What shuld be dne befre we can interact with nature accrding t Kahn?
A. Language study.
B. Envirnmental cnservatin.
C. Public educatin.
D. Intercultural cmmunicatin.
【答案】12. B13. D14. C15. B
【解析】
【导语】本文是一篇说明文。城市化让人们越来越难以接触到自然,但一项新研究发现城市中的野生自然对人类健康和幸福感具有重要影响。研究团队对一座
大型城市公园的游客进行调查,发现与野生自然的互动可以创造出一种可用的语言,帮助人们认识和参与最令人满意和有意义的活动。该研究呼吁保护城市中的野生自然。
12.细节理解题。根据第一段内容“As cities balln with grwth, access t nature fr peple living in urban areas is becming harder t find. If yu’re lucky, there might be a pcket park near where yu live, but it’s unusual t find places in a city that are relatively wild.(随着城市的飞速发展,生活在城市地区的人们越来越难以接近大自然。如果你幸运的话,你住的地方附近可能会有一个袖珍公园,但在城市里找到相对天然的地方是罕见的)”可知,文章开头作者讲述了一种现象,在城市里,人们很难找到野生的自然。故选B。
13.推理判断题。根据第三段的“They surveyed several hundred park-gers, asking them t submit a written summary nline f a meaningful interactin they had with nature in the park. The researchers then examined these submissins, cding (编码) experiences int different categries. (他们调查了数百名公园游客,要求他们在网上提交一份书面总结,描述他们在公园里与大自然有意义的互动。然后,研究人员检查了这些提交的信息,将体验分为不同的类别)”可知,研究人员按照公园游客提交的在公园里与大自然互动的活动把游客分类,再根据第四段“Acrss the 320 submissins, a pattern f categries the researchers call a “nature language” began t emerge. After the cding f all submissins, half a dzen categries were nted mst ften as imprtant t visitrs. (在这320份提交的作品中,一种被研究人员称为“自然语言”的分类模式开始出现。在对所有提交的内容进行编码后,有六个类别被认为对游客最重要)”可知,研究人员对参与者提交的内容进行了分类,以便在游客的总结中找到模式,并确定对游客最重要的自然体验。通过这样做,他们能够创造一种“自然语言”,帮助人们认识并参与对他们来说最满意和最有意义的活动。选项D准确地反映了这一目的。故选D。
14.推理判断题。根据第五段内容“Naming each nature experience creates a usable language, which helps peple recgnize and take part in the activities that are mst satisfying and meaningful t them. Fr example, the experience f walking alng the edge f water might be satisfying fr a yung prfessinal n a weekend hike in the park. Back dwntwn during a wrkday, they can enjy a mre dmestic frm f this interactin by walking alng a funtain n their lunch break. (命名每一种自然体验创造了一种可用的语言,这有助于人们认识并参与到对他们来说最满意和最有意义的活动中。例如,沿着水边散步的经历可能会让一个年轻的专业人士在周末去公园徒步旅行时感到满意。在工作日回到市中心,他们可以在午休时沿着喷泉散步,享受一种更居家的互动方式)”可知,本段讲述了自然体验创造一种可用的语言,有助于人们识别并参与对自己来说最满意最有意义的活动,接下来以一个年轻的专业人士参与自然的方式举例说明,去公园时沿着水边散步让他感到满意,回到市中心工作时他可以通过沿着喷泉散步获得满足。因此推知,从第五段的例子中我们可以知道一样的自然体验可以呈现不同的形式。故选C。
15.推理判断题。根据最后一段““We’re trying t generate a language that helps bring the human-nature interactins back int ur daily lives. And fr that t happen, we als need t prtect nature s that we can interact with it,” said Peter Kahn, a senir authr f the study. (“我们正试图创造一种语言,帮助将人类与自然的互动带回我们的日常生活中。要做到这一点,我们还需要保护自然,这样我们才能与它互动,”该研究的资深作者彼得·卡恩说。)”可推断,彼得·卡恩认为在我们与大自然互动之前我们应该先要保护自然。故选B。
3.(2023全国甲卷C篇)
I was abut 13 when an uncle gave me a cpy f Jstein Gaarder’s Sphie’s Wrld. It was full f ideas that were new t me, s I spent the summer with my head in and ut f that bk. It spke t me and brught me int a wrld f philsphy (哲学).
That lve fr philsphy lasted until I gt t cllege. Nthing kills the lve fr philsphy faster than peple wh think they understand Fucault, Baudrillard, r Cnfucius better than yu — and then try t explain them.
Eric Weiner’s The Scrates Express: In Search f Life Lessns frm Dead Philsphers reawakened my lve fr philsphy. It is nt an explanatin, but an invitatin t think and experience philsphy.
Weiner starts each chapter with a scene n a train ride between cities and then frames each philspher’s wrk in the cntext (背景) f ne thing they can help us d better. The end result is a read in which we learn t wnder like Scrates, see like Threau, listen like Schpenhauer, and have n regrets like Nietzsche. This, mre than a bk abut understanding philsphy, is a bk abut learning t use philsphy t imprve a life.
He makes philsphical thught an appealing exercise that imprves the quality f ur experiences, and he des s with plenty f humr. Weiner enters int cnversatin with sme f the mst imprtant philsphers in histry, and he becmes part f that crwd in the prcess by decding (解读) their messages and adding his wn interpretatin.
The Scrates Express is a fun, sharp bk that draws readers in with its apparent simplicity and gradually pulls them in deeper thughts n desire, lneliness, and aging. The invitatin is clear: Weiner wants yu t pick up a cffee r tea and sit dwn with this bk. I encurage yu t take his ffer. It’s wrth yur time, even if time is smething we dn’t have a lt f.
28. Wh pened the dr t philsphy fr the authr?
A. Fucault.B. Eric Weiner.
C. Jstein Gaarder.D. A cllege teacher.
29. Why des the authr list great philsphers in paragraph 4?
A. T cmpare Weiner with them.
B. T give examples f great wrks.
C. T praise their writing skills.
D. T help readers understand Weiners bk.
30. What des the authr like abut The Scrates Express?
A. Its views n histry are well-presented.
B. Its ideas can be applied t daily life.
C. It includes cmments frm readers.
D. It leaves an pen ending.
31. What des the authr think f Weiners bk?
A. Objective and plain.
B. Daring and ambitius.
C. Serius and hard t fllw.
D. Humrus and straightfrward.
【答案】28. C 29. D 30. B 31. D
【解析】
【导语】这是一篇说明文。作者在13岁时开始喜欢哲学,随后Weiner的书The Scrates Express唤起了作者对哲学的热爱。文章通过介绍了The Scrates Express这本书,倡导读者花时间去读这本书。
28.细节理解题。根据第一段“I was abut 13 when an uncle gave me a cpy f Jstein Gaarder’s Sphie’s Wrld. It was full f ideas that were new t me, s I spent the summer with my head in and ut f that bk. It spke t me and brught me int a wrld f philsphy(哲学).(我13岁的时候,一个叔叔给了我一本Jstein Gaarder的《 Sphie的世界》。书里面的观点对我来说都很新奇,所以我整个夏天都在钻研那本书。它对我说话,把我带入一个哲学的世界。)”可知,Jstein Gaarder为作者打开了通往哲学的大门。故选C。
29.推理判断题。根据第四段中“Weiner starts each chapter with a scene n a train ride between cities and then frames each philspher’s wrk in the cntext (背景) f ne thing they can help us d better. The end result is a read in which we learn t wnder like Scrates, see like Threau, listen like Schpenhauer, and have n regrets like Nietzsche. (Weiner在每一章的开头都描述了一个城市之间火车旅行的场景,然后将每一位哲学家的著作框定在一个他们能够帮助我们做得更好的事情上。最终的结果是,我们学会了像苏格拉底一样思考,像梭罗一样看,像叔本华一样听,像尼采一样没有遗憾。)”可知,作者在第四段开头描写了Weiner书的内容,接着作者通过列举了几位伟大的哲学家来描写读完这本书后我们能从中学到的东西,由此可推知,作者列举了几位伟大的哲学家是为了帮助读者理解Weiners的书。故选D。
30.细节理解题。根据第四段中“This, mre than a bk abut understanding philsphy, is a bk abut learning t use philsphy t imprve a life.(这不仅仅是一本关于理解哲学的书,更是一本关于学习运用哲学来改善生活的书。)”可知,作者喜欢The Scrates Express这本书,是因为它的思想可以应用到日常生活中。故选B。
31.推理判断题。根据倒数第二段中“He makes philsphical thught an appealing exercise that imprves the quality f ur experiences, and he des s with plenty f humr.(他使哲学思想成为一种有吸引力的练习,可以提高我们经验的质量,而且他在做这件事的时候充满了幽默感。)”可知,Weiners的书很幽默,根据最后一段中“The Scrates Express is a fun, sharp bk that draws readers in with its apparent simplicity and gradually pulls them in deeper thughts n desire, lneliness, and aging. (The Scrates Express是一本有趣而尖锐的书,它以其表面上的简单吸引着读者,并逐渐将他们拉进对欲望、孤独和衰老的深层思考中。)”可知,Weiners的书简单易懂,由此可知,Weiners的书既幽默又简单易懂。故选D。
4.(2023全国乙卷C篇)
What cmes int yur mind when yu think f British fd? Prbably fish and chips, r a Sunday dinner f meat and tw vegetables. But is British fd really s uninteresting? Even thugh Britain has a reputatin fr less-than-impressive cuisine, it is prducing mre tp class chefs wh appear frequently n ur televisin screens and whse recipe bks frequently tp the best seller lists.
It’s thanks t these TV chefs rather than any advertising campaign that Britns are turning away frm meat-and-tw-veg and ready-made meals and becming mre adventurus in their cking habits. It is recently reprted that the number f thse sticking t a traditinal diet is slwly declining and arund half f Britain’s cnsumers wuld like t change r imprve their cking in sme way. There has been a rise in the number f students applying fr fd curses at UK universities and clleges. It seems that TV prgrammes have helped change what peple think abut cking.
Accrding t a new study frm market analysts, 1 in 5 Britns say that watching ckery prgrammes n TV has encuraged them t try different fd. Almst ne third say they nw use a wider variety f ingredients (配料) than they used t, and just under 1 in 4 say they nw buy better quality ingredients than befre. One in fur adults say that TV chefs have made them much mre cnfident abut expanding their ckery knwledge and skills, and yung peple are als getting mre interested in cking. The UK’s bsessin (痴迷) with fd is reflected thrugh televisin scheduling. Ckery shws and dcumentaries abut fd are bradcast mre ften than befre. With an increasing number f male chefs n TV, it’s n lnger “uncl” fr bys t like cking.
28. What d peple usually think f British fd?
A. It is simple and plain.B. It is rich in nutritin.
C. It lacks authentic tastes.D. It deserves a high reputatin.
29. Which best describes ckery prgramme n British TV?
A. Authritative.B. Creative.C. Prfitable.D. Influential.
30. Which is the percentage f the peple using mre diverse ingredients nw?
A. 20%.B. 24%.C. 25%.D. 33%.
31. What might the authr cntinue talking abut?
A. The art f cking in ther cuntries.B. Male chefs n TV prgrammes.
C. Table manners in the UK.D. Studies f big eaters.
【答案】28. A 29. D 30. D 31. B
【导语】本篇是一篇说明文,介绍英国人在英国烹饪节目的影响下改变对烹饪的看法,并尝试新的烹饪习惯。
28.细节理解题。根据第一段的“What cmes int yur mind when yu think f British fd? Prbably fish and chips, r a Sunday dinner f meat and tw vegetables. But is British fd really s uninteresting?”(当你想到英国食物时,你会想到什么?你可能想到的是炸鱼薯条,或是一肉两菜的周日晚餐。但是,英国食物真的如此无趣吗?)可知,提及英国食物,大家往往只是想到炸鱼薯条和周日烤肉,所以人们通常会觉得英国食物平平无奇。故选A项。
29.推理判断题。根据第二段的“It’s thanks t these TV chefs rather than any advertising campaign that Britns are turning away frm meat-and-tw-veg and ready-made meals and becming mre adventurus in their cking habits.”(正是由于电视上的这些大厨,而不是凭借广告宣传活动,英国人正在远离“一肉两菜”和速食餐,而变得更加愿意探索新的烹饪习惯。)和“It seems that TV prgrammes have helped change what peple think abut cking.”(似乎电视节目帮助改变了人们对烹饪的看法。)可知,英国的烹饪节目能够改变英国人对烹饪的看法,尝试从传统的英式饮食走出来,尝试新的烹饪习惯,由此推知英国的烹饪节目具有很大的影响力。故选D项。
30.细节理解题。根据第三段的“Almst ne third say they nw use a wider variety f ingredients (配料) than they used t, and just under 1 in 4 say they nw buy better quality ingredients than befre.”(几乎三分之一的人表示他们现在使用的配料比以前更多,将近四分之一的人表示他们现在购买的配料质量比以前更好。)可知,三分之一左右的人,也就是33%左右的人,使用的配料比以前更多。故选D项。
31.推理判断题。根据第三段的最后一句“With an increasing number f male chefs n TV, it’s n lnger “uncl” fr bys t like cking.”(随着电视上出现越来越多男性厨师,男孩子喜欢烹饪不再是一件“不酷”的事了。)可知,接下来,文章应该具体介绍电视上的男性厨师,从而与上文形成语义连贯。故选B项。
4.(2022新高考I卷C篇)
The elderly residents (居民) in care hmes in Lndn are being given hens t lk after t stp them feeling lnely.
The prject was dreamed up by a lcal charity (慈善组织) t reduce lneliness and imprve elderly peple’s wellbeing, It is als being used t help patients suffering dementia, a serius illness f the mind. Staff in care hmes have reprted a reductin in the use f medicine where hens are in use.
Amng thse taking part in the prject is 80-year-ld Ruth Xavier. She said: “I used t keep hens when I was yunger and had t prepare their breakfast each mrning befre I went t schl. ”
“I like the prject a lt. I am dwn there in my wheelchair in the mrning letting the hens ut and dwn there again at night t see they’ve gne t bed.”
“It’s gd t have a different fcus. Peple have been bringing their children in t see the hens and residents cme and sit utside t watch them. I’m enjying the creative activities, and it feels great t have dne smething useful.”
There are nw 700 elderly peple lking after hens in 20 care hmes in the Nrth East, and the charity has been given financial supprt t rll it ut cuntrywide.
Wendy Wilsn, extra care manager at 60 Penfld Street, ne f the first t embark n the prject, said: “Residents really welcme the idea f the prject and the creative sessins. We are lking frward t the benefits and fun the prject can bring t peple here.”
Lynn Lewis, directr f Ntting Hill Pathways, said: “We are happy t be taking part in the prject. It will really help cnnect ur residents thrugh a shared interest and creative activities.”
28. What is the purpse f the prject?
A. T ensure harmny in care hmes.
B. T prvide part-time jbs fr the aged.
C. T raise mney fr medical research.
D. T prmte the elderly peple’s welfare.
29. Hw has the prject affected Ruth Xavier?
A. She has learned new life skills.
B. She has gained a sense f achievement.
C. She has recvered her memry.
D. She has develped a strng persnality.
30. What d the underlined wrds “embark n” mean in paragraph 7?
A. Imprve.B. Oppse.C. Begin.D. Evaluate.
31. What can we learn abut the prject frm the last tw paragraphs?
A. It is well received.B. It needs t be mre creative.
C. It is highly prfitable.D. It takes ages t see the results.
【答案】28 D29. B30. C31. A
【分析】本文是一篇说明文。主要讲述了旨在减少孤独,改善老年人的健康状况的项目。
28. D。推理判断题。根据文章第二段“The prject was dreamed up by a lcal charity (慈善组织) t reduce lneliness and imprve elderly peple’s wellbeing (该项目由当地一家慈善机构构想,旨在减少孤独,改善老年人的健康状况)”可知,这个项目的目的是为了提高老年人的幸福。故选D。
29. B。推理判断题。根据文章第五段““It’s gd t have a different fcus. Peple have been bringing their children in t see the hens and residents cme and sit utside t watch them. I’m enjying the creative activities, and it feels great t have dne smething useful.” (有不同的关注点很好。人们把自己的孩子带进来看母鸡,居民们也来外面坐着看它们。我喜欢创造性的活动,做一些有用的事情的感觉很好)”可推知,Ruth Xavier通过该项目获得了一种成就感。故选B。
30. C。词义猜测题。根据文章倒数第二段“Residents really welcme the idea f the prject and the creative sessins. We are lking frward t the benefits and fun the prject can bring t peple here. (居民们非常欢迎该项目的想法和创意会议。我们期待这个项目能给这里的人们带来好处和乐趣)”以及划线处前的“ne f the first (第一批人之一)”可知Wendy Wilsn是着手这项工程的人之一,划线处的含义与C项:“Begin (开始)”含义相近。故选C。
31. A。推理判断题。根据文章倒数第二段“Residents really welcme the idea f the prject and the creative sessins. We are lking frward t the benefits and fun the prject can bring t peple here. (居民们非常欢迎该项目的想法和创意会议。我们期待这个项目能给这里的人们带来好处和乐趣)”以及最后一段“Lynn Lewis, directr f Ntting Hill Pathways, said: “We are happy t be taking part in the prject. It will really help cnnect ur residents thrugh a shared interest and creative activities.” (“诺丁山路径”的负责人林恩•刘易斯说:我们很高兴能参与这个项目。它将通过共同的兴趣和创造性活动真正帮助我们的居民联系起来)”可知,该项目的反响很好。故选A。
5.(2022新高考II卷C篇)
Over the last seven years, mst states have banned texting by drivers, and public service campaigns have tried a wide range f methds t persuade peple t put dwn their phnes when they are behind the wheel.
Yet the prblem, by just abut any measure, appears t be getting wrse. Americans are still texting while driving, as well as using scial netwrks and taking phts. Rad accidents, which had fallen fr years, are nw rising sharply.
That is partly because peple are driving mre, but Mark Rsekind, the chief f the Natinal Highway Traffic Safety Administratin, said distracted(分心)driving was "nly increasing, unfrtunately."
"Big change requires big ideas." he said in a speech last mnth, referring bradly t the need t imprve rad safety. S t try t change a distinctly mdern behavir, lawmakers and public health experts are reaching back t an ld apprach: They want t treat distracted driving like drunk driving.
An idea frm lawmakers in New Yrk is t give plice fficers a new device called the Textalyzer. It wuld wrk like this: An fficer arriving at the scene f a crash culd ask fr the phnes f the drivers and use the Textalyzer t check in the perating system fr recent activity. The technlgy culd determine whether a driver had just texted, emailed r dne anything else that is nt allwed under New Yrk's hands-free driving laws.
"We need smething n the bks that can change peple's behavir,” said Félix W. Ortiz, wh pushed fr the state's 2001 ban n hand-held devices by drivers. If the Textalyzer bill becmes law, he said, "peple are ging t be mre afraid t put their hands n the cell phne."
28. Which f the fllwing best describes the ban n drivers' texting in the US?
A. Ineffective.B. Unnecessary.
C. Incnsistent.D. Unfair.
29. What can the Textalyzer help a plice fficer find ut?
A. Where a driver came frm.B. Whether a driver used their phne.
C. Hw fast a driver was ging.D. When a driver arrived at the scene.
30. What des the underlined wrd "smething" in the last paragraph refer t?
A. Advice.B. Data.C. Tests.D. Laws.
31. What is a suitable title fr the text?
A. T Drive r Nt t Drive? Think Befre Yu Start
B. Texting and Driving? Watch Out fr the Textalyzer
C. New Yrk Banning Hand-Held Devices by Drivers.
D. The Next Generatin Cell Phne: The Textalyzer.
【答案】28. A 29. B 30. D 31. B
【导语】本文一篇说明文。为解决司机在开车时使用手机造成“分神”,引发交通事故的问题,纽约的一名立法者提出使用Textalyzer(短信监控器)的技术来监控司机在开车的时候是否使用了手机。
28. A。推理判断题。根据第一段中“Over the last seven years, mst states have banned texting by drivers, and public service campaigns have tried a wide range f methds t persuade peple t put dwn their phnes when they are behind the wheel.”(在过去的七年里,大多数州都禁止司机发短信,公共服务活动也尝试了各种各样的方法来说服人们在开车时放下手机。)以及第二段中“Yet the prblem, by just abut any measure, appears t be getting wrse.”(然而,无论以何种标准衡量,这个问题似乎都在恶化。)可知,大多数州使用了各种各样的方法说服司机们在开车的时候放下手机,可是情况却越来越糟糕。所以各种方法是无效的。A选项ineffective意为“无效的”,与此相符。故选A。
29. B。细节理解题。根据倒数第二段中“The technlgy culd determine whether a driver had just texted, emailed r dne anything else that is nt allwed under New Yrk's hands-free driving laws.”(这项技术可以确定司机是否发了短信、发了邮件,或者做了纽约免提驾驶法不允许的其他事情。)可知,Textalyzer能够确定的是司机是否使用了手机发短信、邮件以及其他驾驶法不允许的行为。B 选项意为“是否司机使用了手机。”与此相符,故选B。
30. D。词义猜测题。根据句中的“We need smething n the bks that can change peple's behavir.”(我们需要一些能改变人们行为的东西,)可知,smething是能够改变人们的行为的事情。根据下文的“If the Textalyzer bill becmes law, he said, "peple are ging t be mre afraid t put their hands n the cell phne.”(他说,如果Textalyzer法案成为法律,“人们会更害怕拿起手机。)可知,人们的行为会改变的条件是当Textalyzer法案成为法律。收到法律的约束和惩罚,司机们才不会在开车的时候使用手机。故smething指代的是法律。故选D。
31. B。主旨大意题。纵观全文,第一段和第二段阐述的是“虽然大多数州已经尝试了各种各样的方法来说服人们在开车时放下手机。可是问题却越来越严重”。第三段中“That is partly because peple are driving mre.”(部分原因是开车的人越来越多)可知,解释了该行为产生的部分原因。第四段至第五段讲述的是为了解决该问题是纽约立法者提出了一个新的想法即利用Textalyzer技术,来监控司机在开车的时候是否使用了手机。最后一段讲述的是:相关人士呼吁该项技术能够成为真正的法案由此才能真正的改变人们的行为。故B选项Texting and Driving? Watch Out fr the Textalyzer(发短信还是在开车?防范短信监控器。)适合文章的标题。故选B。
6.(2022新高考II卷D篇)
As we age, even if we’re healthy, the heart just isn’t as efficient in prcessing xygen as it used t be. In mst peple the first signs shw up in their 50s r early 60s. And amng peple wh dn’t exercise, the changes can start even sner.
“Think f a rubber band. In the beginning, it is flexible, but put it in a drawer fr 20 years and it will becme dry and easily brken,” says Dr. Ben Levine, a heart specialist at the University f Texas. That’s what happens t the heart. Frtunately fr thse in midlife, Levine is finding that even if yu haven’t been an enthusiastic exerciser, getting in shape nw may help imprve yur aging heart.
Levine and his research team selected vlunteers aged between 45 and 64 wh did nt exercise much but were therwise healthy. Participants were randmly divided int tw grups. The first grup participated in a prgram f nnaerbic (无氧) exercise—balance training and weight training—three times a week. The secnd grup did high-intensity aerbic exercise under the guidance f a trainer fr fur r mre days a week. After tw years, the secnd grup saw remarkable imprvements in heart health.
“We tk these 50-year-ld hearts and turned the clck back t 30-r 35-year-ld hearts,” says Levine. “And the reasn they gt s much strnger and fitter was that their hearts culd nw fill a lt better and pump (泵送) a lt mre bld during exercise.” But the hearts f thse wh participated in less intense exercise didn’t change, he says.
“The sweet spt in life t start exercising, if yu haven’t already, is in late middle age when the heart still has flexibility,” Levine says. “We put healthy 70-year-lds thrugh a yearlng exercise training prgram, and nthing happened t them at all.”
Dr. Nieca Gldberg, a spkeswman fr the American Heart Assciatin, says Levine’s findings are a great start. But the study was small and needs t be repeated with far larger grups f peple t determine exactly which aspects f an exercise rutine make the biggest difference.
32. What des Levine want t explain by mentining the rubber band?
A. The right way f exercising.B. The causes f a heart attack.
C. The difficulty f keeping fit.D. The aging prcess f the heart.
33. In which aspect were the tw grups different in terms f research design?
A. Diet plan.B. Prfessinal backgrund.
C. Exercise type.D. Previus physical cnditin.
34. What des Levine’s research find?
A. Middle-aged hearts get yunger with aerbic exercise.
B. High-intensity exercise is mre suitable fr the yung.
C. It is never t late fr peple t start taking exercise.
D. The mre exercise we d, the strnger ur hearts get.
35. What des Dr. Nieca Gldberg suggest?
A. Making use f the findings.B. Interviewing the study participants.
C. Cnducting further research.D. Clarifying the purpse f the study.
【答案】32. D 33. C 34. A 35. C
【导语】本文是一篇说明文,主要讲的是锻炼对于心脏的好处。
32. D。推理判断题。根据第二段的““Think f a rubber band. In the beginning, it is flexible, but put it in a drawer fr 20 years and it will becme dry and easily brken,” says Dr. Ben Levine, a heart specialist at the University f Texas. That’s what happens t the heart.(“想想橡皮筋。一开始,它是灵活的,但把它放在抽屉里20年,它就会变得干燥,很容易破碎,”德克萨斯大学的心脏专家本·莱文博士说。这就是心脏的变化。)”可知,莱文想通过提到橡皮筋来解释心脏的老化过程,故选D。
33. C。推理判断题。根据第三段的“The first grup participated in a prgram f nnaerbic exercise—balance training and weight training—three times a week. The secnd grup did high-intensity aerbic exercise under the guidance f a trainer fr fur r mre days a week.(第一组每周参加三次非有氧运动——平衡训练和重量训练。第二组在教练的指导下每周进行4天或更多的高强度有氧运动。)”可知,两组在研究设计上的不同在于运动类型的不同,故选C。
34. A。细节理解题。根据第三段的“The secnd grup did high-intensity aerbic exercise under the guidance f a trainer fr fur r mre days a week. After tw years, the secnd grup saw remarkable imprvements in heart health.(第二组在教练的指导下每周进行4天或更多的高强度有氧运动。两年后,第二组的心脏健康状况有了显著改善。)”和第四段的““We tk these 50-year-ld hearts and turned the clck back t 30-r 35-year-ld hearts,” says Levine.(莱文说:“我们把这些50岁的心脏的时钟拨回30或35岁的心脏。”)”可知,莱文的研究发现了通过有氧运动,中年人的心脏会变得更年轻,故选A。
35. C。推理判断题。根据最后一段的“But the study was small and needs t be repeated with far larger grups f peple t determine exactly which aspects f an exercise rutine make the biggest difference.(但这项研究的规模很小,需要在更大的人群中重复进行,以确定日常锻炼的哪些方面会产生最大的影响。)”可知,妮卡·戈德堡博士建议进行进一步的研究。故选C。
7.(2022全国甲卷D篇)
As Ginni Bazlintn reached Antarctica, she fund herself greeted by a grup f little Gent penguins(企鹅) lnging t say hell. These gentle, lvely gatekeepers welcmed her and kick-started what was t be a trip Ginni wuld never frget.
Ever since her childhd, Ginni, nw 71, has had a deep lve fr travel. Thrughut her career(职业) as a prfessinal dancer, she tured in the UK, but always lnged t explre further When she retired frm dancing and her sns eventually flew the nest, she decided it was time t take the plunge.
After taking a degree at Chichester University in Related Arts, Ginni began t travel the wrld, eventually getting wrk teaching English in Japan and Chile. And it was in Chile she discvered she culd get last-minute cheap deals n ships ging t Antarctica frm the islands ff Tierra del Fueg, the suthernmst tip f the Suth American mainland. “I just decided wanted t g,” she says. “I had n idea abut what I’d find there and I wasn’t nervus, I just wanted t d it. And I wanted t d it alne as I always prefer it that way.”
In March 2008, Ginni barded a ship with 48 passengers she’d never met befre, t begin the jurney twards Antarctica. “Frm seeing the wildlife t witnessing sunrises, the whle experience was amazing. Antarctica left an impressin n me that n ther place has,” Ginni says. “I remember the first time I saw a humpback whale; it just rse ut f the water like sme prehistric creature and I thught it was smiling at us. Yu culd still hear the peratic sunds it was making underwater.”
The realizatin that this is a precius land, t be respected by humans, was ne f the biggest things that hit hme t Ginni.
28. Which f the fllwing best explains “take the plunge” underlined in paragraph 2?
A. Try challenging things.B. Take a degree.
C. Bring back lst memries.D. Stick t a prmise.
29. What made Ginni decide n the trip t Antarctica?
A. Lvely penguins.B. Beautiful scenery.
C. A discunt fare.D. A friend’s invitatin.
30. What des Ginni think abut Antarctica after the jurney?
A. It culd be a hme fr her.B. It shuld be easily accessible.
C. It shuld be well preserved.D. It needs t be fully intrduced.
31. What is the text mainly abut?
A. A childhd dream.B. An unfrgettable experience.
C. Sailing arund the wrld.D. Meeting animals in Antarctica.
28-31 ACCA
【解题导语】本文是一篇说明文。文章主要介绍了71岁的Ginni Balintn从小就对旅行有着深深的热爱,渴望探险,不再跳舞和孩子们成家立业之后,她开始周游世界,并在2008年开始了前往南极洲的旅程。
28. A。词句猜测题。根据第二段划线词前文“Thrughut her career(职业) as a prfessinal dancer, she tured in the UK, but always lnged t explre further. (在她的职业舞蹈演员生涯中,她曾在英国巡演,但一直渴望进一步探索)”和“When she retired frm dancing and her sns eventually flew the nest,(当她不再跳舞,她的儿子们最终独立生活)”可知,Ginni在退休和儿子们成家立业之后,她决定尝试有挑战性的事情。由此推知,划线词组take the plunge与try challenging things“尝试有挑战性的事情”意思接近。故选A。
29. C。细节理解题。根据第三段中的“And it was in Chile she discvered she culd get last-minute cheap deals n ships ging t Antarctica frm the islands ff Tiera del Fueg.(正是在智利,她发现自己可以在最后一刻买到从火地岛附近岛屿前往南极洲的廉价船只)”可知,是一张折扣票价让Ginni决定去南极洲旅行的。故选C。
30. C。细节理解题。根据最后一段“The realizatin that this is a precius land, t be respected by humans, was ne f the biggest things that hit hme t Ginni.(意识到这是一块宝贵的土地,应该受到人类的尊重,这是Ginni最深刻的感受之一。)”可知,旅行结束后,Ginni认为南极洲应该得到很好的保护。故选C。
31. A。主旨大意题。根据第二段“Ever since her childhd, Ginni, nw 71 has had a deep lve fr travel.(今年71岁的吉妮从小就对旅行有着深深的热爱)”及全文可知,文章主要介绍了71岁的Ginni Balintn从小就对旅行有着深深的热爱,渴望探险,不再跳舞和孩子们成家立业之后,她开始周游世界,并在2008年开始了前往南极洲的旅程。由此可知,A childhd dream.(童年的梦想)能够概括文章主旨。故选A。
8.(2022全国乙卷C篇)
Can a small grup f drnes(无人机)guarantee the safety and reliability f railways and, at the same time, help railway peratrs save billins f eurs each year? That is the very likely future f applying tday’s “eyes in the sky” technlgy t making sure that the millins f kilmetres f rail tracks and infrastructure(基础设施)wrldwide are safe fr trains n a 24/7 basis.
Drnes are already being used t examine high-tensin electrical lines. They culd d precisely the same thing t inspect railway lines and ther vital aspects f rail infrastructure such as the crrect psitin f railway tracks and switching pints. The mre regularly they can be inspected, the mre railway safety, reliability and n-time perfrmance will be imprved. Csts wuld be cut and peratins wuld be mre efficient(高效)acrss the bard.
That includes huge savings in maintenance csts and better prtectin f railway persnnel safety. It is calculated that Eurpean railways alne spend apprximately 20 billin eurs a year n maintenance, including sending maintenance staff, ften at night, t inspect and repair the rail infrastructure. That can be dangerus wrk that culd be avided with drnes assisting the crews’ effrts.
By using the latest technlgies, drnes culd als start prviding higher-value services fr railways, detecting faults in the rail r switches, befre they can cause any safety prblems. T perfrm these tasks, drnes fr rail dn’t need t be flying verhead. Engineers are nw wrking n a new cncept: the rail drnes f the future. They will be mving n the track ahead f the train, and prgrammed t run autnmusly. Very small drnes with advanced sensrs and AI and travelling ahead f the train culd guide it like a c-pilt. With their ability t see ahead, they culd signal any prblem, s that fast-mving trains wuld be able t react in time.
28. What makes the applicatin f drnes t rail lines pssible?
A. The use f drnes in checking n pwer lines.
B. Drnes’ ability t wrk at high altitudes.
C. The reductin f cst in designing drnes.
D. Drnes’ reliable perfrmance in remte areas.
29. What des “maintenance” underlined in paragraph 3 refer t?
A. Persnnel safety.B. Assistance frm drnes.
C. Inspectin and repair.D. Cnstructin f infrastructure.
30. What functin is expected f the rail drnes?
A . T prvide early warning.B. T make trains run autmatically.
C. T earn prfits fr the crews.D. T accelerate transprtatin.
31. Which is the mst suitable title fr the text?
A. What Faults Can Be Detected with Drnes
B. Hw Prductin f Drnes Can Be Expanded
C. What Difficulty Drne Develpment Will Face
D Hw Drnes Will Change the Future f Railways
28-31 ACAD
【解题导语】本文是一篇说明文。应用今天的“空中之眼”的技术,无人机能在保证铁路安全可靠的同时又能帮助铁路运营商每年节省数十亿欧元。
28. A。细节理解题。根据文章第二段“Drnes are already being used t examine high-tensin electrical lines. They culd d precisely the same thing t inspect railway lines and ther vital aspects f rail infrastructure such as the crrect psitin f railway tracks and switching pints.(无人机已经被用于检查高压电线。他们完全可以做同样的事情来检查铁路线路和铁路基础设施的其他重要方面,如铁路轨道和换乘点的正确位置)”可知使用无人机检查电力线路使无人机应用于铁路线路成为可能。故选
29. C。词义猜测题。根据后文“It is calculated that Eurpean railways alne spend apprximately 20 billin eurs a year n maintenance, including sending maintenance staff, ften at night, t inspect and repair the rail infrastructure. (据统计,仅欧洲铁路公司每年在铁路维护上的花费就约为200亿欧元,其中包括经常在夜间派遣维修人员检查和维修铁路基础设施)”可知花在maintenance上的费用是用于“inspect and repair the rail infrastructure (检查和维修铁路基础设施”,由此可知“That includes huge savings in maintenance csts and better prtectin f railway persnnel safety”是指大幅节省检修成本和更好地保护铁路人员安全,划线词和 C项:Inspectin and repair(检修)含义相近。故选C。
30. A。事实细节题 根据最后一段第一句 … detecting faults in the rail r switches, befre they can cause any safety prblems. 以及最后一句 … they culd signal any prblem, s that fast-mving trains wuld be able t react in time. 可知,无人机在铁路出现任何安全问题之前可以检测其故障,提前 预警,以便高速行驶的火车能及时做出反应。
31. D。主旨大意题。根据文章主题段第一段“Can a small grup f drnes(无人机)guarantee the safety and reliability f railways and, at the same time, help railway peratrs save billins f eurs each year? That is the very likely future f applying tday’s “eyes in the sky” technlgy t making sure that the millins f kilmeters f rail tracks and infrastructure(基础设施)wrldwide are safe fr trains n a24/7 basis.(一小群无人机能否在保证铁路安全可靠的同时,帮助铁路运营商每年节省数十亿欧元?这很可能是应用今天的“空中之眼”技术的未来,以确保全球数百万公里的铁路轨道和基础设施全天候安全运行。)”以及后文第二段讲到了使用无人机检查电力线路使无人机应用于铁路线路成为可能;第三段讲到了使用无人机大幅节省维护成本和更好地保护铁路人员安全;第四段讲到了通过使用最新的技术,无人机还可以开始为铁路提供更高的价值,可知文章主要讲述了无人机将如何改变铁路的未来,所以D项“无人机将如何改变铁路的未来。”符合文章中心思想,适合作为本文的最佳标题。故选D。
9.(2022全国乙卷D篇)
The Gvernment's sugar tax n sft drinks has brught in half as much mney as Ministers first predicted it wuld generate, the first fficial data n the plicy has shwn.
First annunced in April, 2016, the tax which applies t sft drinks cntaining mre than 5g f sugar per 100ml, was intrduced t help reduce childhd besity(肥胖). It is believed that tday's children and teenagers are cnsuming three times the recmmended level f sugar, putting them at a higher risk f the disease.
Initially the sugar tax was expected t make £520m a year fr the Treasury. Hwever, data f the first six mnths shwed it wuld make less than half this amunt. At present it is expected t generate £240m fr the year ending in April 2019, which will g t schl sprts.
It cmes after mre than half f sft drinks sld in shps have had their sugar levels cut by manufacturers(制造商)s they can avid paying the tax. Drinks nw cntain 45 millin fewer kils f sugar as a result f manufacturers' effrts t avid the charge, accrding t Treasury figures. Since April drinks cmpanies have been frced t pay between 18p and 24p fr every litre f sugary drink they prduce r imprt, depending n the sugar cntent.
Hwever, sme high sugar brands, like Classic Cca Cla, have accepted the sugar tax and are refusing t change fr fear f upsetting cnsumers. Fruit juices, milk-based drinks and mst alchlic drinks are free f the tax, as are small cmpanies manufacturing fewer than 1m litres per year.
Tday's figures, accrding t ne gvernment fficial, shw the psitive influence the sugar tax is having by raising millins f punds fr sprts facilities(设施)and healthier eating in schls. Helping the next generatin t have a healthy and active childhd is f great imprtance, and the industry is playing its part.
32. Why was the sugar tax intrduced?
A. T cllect mney fr schls.B. T imprve the quality f drinks.
C. T prtect children’s health.D. T encurage research in educatin.
33. Hw did sme drinks cmpanies respnd t the sugar tax?
A. They turned t verseas markets.B. They raised the prices f their prducts.
C. They cut dwn n their prductin.D. They reduced their prducts’ sugar cntent.
34. Frm which f the fllwing is the sugar tax cllected?
A. Mst alchlic drinks.B. Milk-based drinks.
C. Fruit juices.D. Classic Cke.
35. What can be inferred abut the adptin f the sugar tax plicy?
A. It is a shrt-sighted decisin.B. It is a success stry.
C. It benefits manufacturers.D. It upsets custmers.
32-35 CDDB
【导语】本文是一篇说明文。文章主要介绍了英国政府对软饮料征收的糖税来解决儿童以及青少年的健康问题,同时该收入用于学校体育。
32. C。细节理解题。根据文章第二段中的“First annunced in April, 2016, the tax which applies t sft drinks cntaining mre than 5g f sugar per 100ml, was intrduced t help reduce childhd besity .(该税于2016年4月首次宣布,适用于每100毫升含糖超过5g的软饮料,旨在帮助减少儿童肥胖。)”可知,征收糖税的目的是帮助儿童减少肥胖。故选C。
33. D。细节理解题。根据第四段中的“It cmes after mre than half f sft drinks sld in shps have had their sugar levels cut by manufacturers s they can avid paying the tax.(此前,制造商已经降低了商店中销售的超过一半的软饮料的含糖量,以避免纳税。)”可知,一些饮料公司通过降低了产品的含糖量来避税。故选D。
34. D。细节理解题。根据第五段中的“Hwever, sme high sugar brands, like Classic Cca Cla, have accepted the sugar tax and are refusing t change fr fear f upsetting cnsumers. Fruit juices, milk-based drinks and mst alchlic drinks are free f the tax, as are small cmpanies manufacturing fewer than 1m litres per year.(然而,一些高糖品牌,如经典可口可乐,已经接受了糖税,并拒绝改变,因为担心会惹恼消费者。果汁、以牛奶为原料的饮料和大多数酒精饮料是免税的,每年生产不到100万升的小公司也是免税的。)”可知,糖税主要来自经典可口可乐这些高糖品牌。故选D。
35. B。推理判断题。根据文章最后一段中“Tday’s figures, accrding t ne gvernment fficial, shw the psitive influence the sugar tax is having by raising millins f punds fr sprts facilities and healthier eating in schls.(根据一位政府官员的说法,今天的数据显示了糖税的积极影响,它为学校的体育设施和健康饮食筹集了数百万英镑)”可推断,糖税政策的实施是一个成功的政策。故选B。
10.(2022新高考I卷C篇)
When the explrers first set ft upn the cntinent f Nrth America, the skies and lands were alive with an astnishing variety f wildlife. Native Americans had taken care f these precius natural resurces wisely. Unfrtunately, it tk the explrers and the settlers wh fllwed nly a few decades t decimate a large part f these resurces. Millins f waterfwl (水禽) were killed at the hands f market hunters and a handful f verly ambitius sprtsmen. Millins f acres f wetlands were dried t feed and huse the ever-increasing ppulatins, greatly reducing waterfwl habitat (栖息地).
In 1934, with the passage f the Migratry Bird Hunting Stamp Act (Act), an increasingly cncerned natin tk firm actin t stp the destructin f migratry (迁徙的) waterfwl and the wetlands s vital t their survival.Under this Act, all waterfwl hunters 16 years f age and ver must annually purchase and carry a Federal Duck Stamp. The very first Federal Duck Stamp was designed by J.N. “Ding” Darling a plitical cartnist frm Des Mines, lwa, wh at that time was appinted by President Franklin Rsevelt as Directr f the Bureau f Bilgical Survey. Hunters willingly pay the stamp price t ensure the survival f ur natural resurces.
Abut 98 cents f every duck stamp dllar ges directly int the Migratry Bird Cnservatin Fund t purchase wetlands and wildlife habitat fr inclusin int the Natinal Wildlife Refuge System — a fact that ensures this land will be prtected and available fr all generatins t cme. Since 1934, better than half a billin dllars has gne int that Fund t purchase mre than 5 millin acres f habitat. Little wnder the Federal Duck Stamp Prgram has been called ne f the mst successful cnservatin prgrams ever initiated.
28. What was a cause f the waterfwl ppulatin decline in Nrth America?
A. Lss f wetlands.B. Ppularity f water sprts.
C. Pllutin f rivers.D. Arrival f ther wild animals.
29. What des the underlined wrd “decimate” mean in the first paragraph?
A. Acquire.B. Exprt.C. Destry.D. Distribute.
30. What is a direct result f the Act passed in 1934?
A. The stamp price has gne dwn.
B. The migratry birds have flwn away.
C. The hunters have stpped hunting.
D. The gvernment has cllected mney.
31. Which f the fllwing is a suitable title fr the text?
A. The Federal Duck Stamp Stry
B. The Natinal Wildlife Refuge System
C. The Benefits f Saving Waterfwl
D. The Histry f Migratry Bird Hunting
【答案】28-31 ACDA
【导语】本文是一篇说明文。主要介绍了由于栖息地减少,美国水禽骤减,因此联邦发行鸭票,狩猎者只有购买鸭票才能狩猎,而鸭票的部分收入进入用于购买水禽栖息地的基金,从而保护水禽。
28.细节理解题。根据第一段“Millins f waterfwl were killed at the hands f market hunters and a handful f verly ambitius sprtsmen. Millins f acres f wetlands were dried t feed and huse the ever-increasing ppulatins, greatly reducing waterfwl habitat.(数百万只水禽被市场猎人和一些野心勃勃的运动员杀死。数百万英亩的湿地被抽干,以养活和安置不断增加的人口,大大减少了水禽的栖息地)”可知,数百万英亩的湿地被抽干用作农地或者修建住房,导致水禽的栖息地减少,水禽数量下降。故选A。
29.词句猜测题。根据第一段“Native Americans had taken care f these precius natural resurces wisely. Unfrtunately, it tk the explrers and the settlers wh fllwed nly a few decades t decimate a large part f these resurces.(美洲原住民明智地保护了这些宝贵的自然资源。不幸的是,仅仅几十年的探险家和定居者就decimate这些资源的大部分)”可知,前后句形成转折,前一句陈述美洲原住民保护这些宝贵的自然资源,所以后句表示探险家和定居者破坏了这些自然资源,推测划线单词表示“破坏”,与destry同义。故选C。
30.推理判断题。根据最后一段“Since 1934, better than half a billin dllars has gne int that Fund t purchase mre than 5 millin acres f habitat.(自1934年以来,已有超过5亿美元投入该基金,用于购买500多万英亩的栖息地)”可知,自1934年通过法案,政府获得超过5亿美元,已经筹集了很多资金,以购买水禽栖息地。故选D。
31.主旨大意题。根据第二段“Under this Act, all waterfwl hunters 16 years f age and ver must annually purchase and carry a Federal Duck Stamp. (根据该法案,所有16岁及以上的水禽猎人必须每年购买并携带联邦鸭章)”以及第三段“Little wnder the Federal Duck Stamp Prgram has been called ne f the mst successful cnservatin prgrams ever initiated.(难怪联邦鸭票计划被称为有史以来最成功的保护计划之一)”可知,本文主要讲述了联邦鸭票的故事,所以“联邦鸭票的故事”可以作为文章标题。故选A。
11.(2022新高考II卷D篇)
An Australian prfessr is develping a rbt t mnitr the health f grazing cattle, a develpment that culd bring big changes t a prfessin that's relied largely n a lw-tech apprach fr decades but is facing a labr shrtage.
Salah Sukkarieh, a prfessr at the University f Sydney, sees rbts as necessary given hw cattlemen are aging. He is building a fur-wheeled rbt that will run n slar and electric pwer. It will use cameras and sensrs t mnitr the animals. A cmputer system will analyze the vide t determine whether a cw is sick. Radi tags (标签) n the animals will measure temperature changes. The quality f grassland will be tracked by mnitring the shape, clr and texture (质地) f grass. That way, cattlemen will knw whether they need t mve their cattle t anther field fr nutritin purpses.
Machines have largely taken ver planting, watering and harvesting crps such as cm and wheat, but the mnitring f cattle has gne thrugh fewer changes.
Fr Texas cattleman Pete Bnds, it's increasingly difficult t find wrkers interested in watching cattle. But Bnds desn't believe a rbt is right fr the jb. Years f experience in the industry - and failed attempts t use technlgy - have cnvinced him that the best way t check cattle is with a man n a hrse. Bnds, wh bught his first cattle almst 50 years ag, still has each f his cwbys inspect 300 r 400 cattle daily and lk fr signs that an animal is getting sick.
Other cattlemen see mre prmise in rbts. Michael Kelsey Paris, vice president f the Oklahma Cattlemen's Assciatin, said a rbt culd be extremely useful given rising cncerns abut cattle theft. Cattle tend t be kept in remte places and their value has risen, making them appealing targets.
32. What is a prblem with the cattle-raising industry?
A. Sil pllutin.B. Lack f wrkers.
C. Aging machines.D. Lw prfitability.
33. What will Sukkarieh's rbt be able t d?
A. Mnitr the quality f grass.B. Cure the diseased cattle.
C. Mve cattle t anther field.D. Predict weather changes.
34. Why des Pete Bnds still hire cwbys t watch cattle?
A. He wants t help them earn a living.
B. He thinks men can d the jb better.
C. He is inexperienced in using rbts.
D. He enjys the traditinal way f life.
35. Hw may rbts help with cattle watching accrding t Michael Kelsey?
A. Increase the value f cattle.B. Bring dwn the cst f labr.
C. Make the jb mre appealing.D. Keep cattle frm being stlen.
【答案】32. B 33. A 34. B 35. D
【分析】这是一篇说明文。文章讲述了澳大利亚一名教授正在开发一种机器人,用于监测放牧牛的健康状况。
32.细节理解题。根据文章第一段“An Australian prfessr is develping a rbt t mnitr the health f grazing cattle, a develpment that culd bring big changes t a prfessin that's relied largely n a lw-tech apprach fr decades but is facing a labr shrtage.(澳大利亚一名教授正在开发一种机器人,用于监测放牧牛的健康状况,这一开发可能会给畜牧业带来重大变化。几十年来,畜牧业主要依靠低技术手段,但目前正面临劳动力短缺的问题。)”可知,畜牧产业面临劳动力短缺的问题。故选B。
33.细节理解题。根据文章第二段“The quality f grassland will be tracked by mnitring the shape, clr and texture (质地) f grass.(通过监测草形状、颜色和质地来跟踪草地的质量。)”可知,Sukkarieh的机器人可以监测草的质量。故选A。
34.细节理解题。根据文章第四段“But Bnds desn't believe a rbt is right fr the jb. Years f experience in the industry - and failed attempts t use technlgy - have cnvinced him that the best way t check cattle is with a man n a hrse.(但邦兹认为机器人并不适合这份工作。多年的行业经验——以及使用技术的失败尝试——使他确信,检查牛的最好方法是让一名男子骑在马上。)”可知,皮特·邦兹仍然雇佣牛仔看牛是因为他认为人能做得更好。故选B。
35.细节理解题。根据文章最后一段“Michael Kelsey Paris, vice president f the Oklahma Cattlemen's Assciatin, said a rbt culd be extremely useful given rising cncerns abut cattle theft.(俄克拉荷马州养牛人协会副会长迈克尔·凯尔西·帕里斯说,鉴于人们对偷牛的担忧不断上升,机器人可能会非常有用。)”可知,机器人帮助照看牛,可以防止牛被偷。故选D。
12.(2022全国甲卷B篇)
Prt Lympne Reserve, which runs a breeding (繁育) prgramme, has welcmed the arrival f a rare black rhin calf (犀牛幼崽). When the tiny creature arrived n January 31, she became the 40th black rhin t be brn at the reserve. And fficials at Prt Lympne were delighted with the new arrival, especially as black rhins are knwn fr being difficult t breed in captivity (圈养).
Paul Beer, head f rhin sectin at Prt Lympne, said: “Obviusly we're all abslutely delighted t welcme anther calf t ur black rhin family. She's healthy, strng and already eager t play and explre. Her mther, Sli, is a first-time mum and she is ding a fantastic jb. It's still a little t cld fr them t g ut int the pen, but as sn as the weather warms up, I have n dubt that the little ne will be ut and abut explring and playing every day.”
The adrable female calf is the secnd black rhin brn this year at the reserve, but it is t early t tell if the calves will make gd candidates t be returned t prtected areas f the wild. The first rhin t be brn at Prt Lympne arrived n January 5 t first-time mther Kisima and weighed abut 32kg. His mther, grandmther and great grandmther were all brn at the reserve and still live there.
Accrding t the Wrld Wildlife Fund, the glbal black rhin ppulatin has drpped as lw as 5500, giving the rhins a “critically endangered” status.
24. Which f the fllwing best describes the breeding prgramme?
A. Cstly.B. Cntrversial.C. Ambitius.D. Successful.
25. What des Paul Beer say abut the new-brn rhin?
A. She lves staying with her mther.
B. She dislikes utdr activities.
C. She is in gd cnditin
D. She is sensitive t heat.
26. What similar experience d Sli and Kisima have?
A. They had their first brn in January.
B. They enjyed explring new places
C. They lived with their grandmthers.
D. They were brught t the reserve yung
27. What can be inferred abut Prn Lympne Reserve?
A. The rhin sectin will be pen t the public.
B. It aims t cntrl the number f the animals.
C. It will cntinue t wrk with the Wrld Wildlife Fund.
D. Sme f its rhins may be sent t the prtected wild areas.
【答案】24-27 DCAB
【导读】本文是一篇说明文。文章主要介绍了在Prt Lympne保护区的部分黑犀牛现状。
24. D。推理判断题。通过文章第一段“she became the 40th black rhin t be brn at the reserve (她成为该保护区出生的第40头黑犀牛)”以及文章倒数第二段“His mther, grandmther and great grandmther were all brn at the reserve and still live there. (他的母亲、祖母和曾祖母都出生在保护区,至今仍住在那里)”可知,保护区的繁育计划使很多黑犀牛成功存活,可推知这计划是成功的。
25. C。细节理解题。通过文章第二段“She's healthy, strng and already eager t play and explre. (她很健康,很强壮,已经渴望玩耍和探索了)”可知,Paul Beer认为新生的犀牛身体状况很好。故选
26. A。细节理解题。通过文章第一段“When the tinv creature arrived n January 31, she became the 40th black rhin t be brn at the reserve. (1月31日,当这头小犀牛来到保护区时,她成为了第40头在保护区出生的黑犀牛)”以及文章倒数第二段“The first rhin t be brn at Prt Lympne arrived n January 5 t first-time mther Kisima and weighed abut 32kg. (1月5日,犀牛妈妈Kisima分娩的第一头小犀牛,同时也是第一个出生在Prt Lympne,体重约为32公斤)”可知,Sli和Kisima的第一个孩子都是在一月份出生的。
27. D。推理判断题。通过文章倒数第二段“it is t early t tell if the calves will make gd candidates t be returned t prtected areas f the wild (要判断这些小犀牛是否会成为返回野生保护区的好的候选者还为时过早)”可推知,Pn Lympne保护区的一些犀牛可能会被送到野生保护区。
13.(2022全国乙卷C篇)
Yu’ve heard that plastic is plluting the ceans — between 4.8 and 12.7 millin tnnes enter cean ecsystems every year. But des ne plastic straw r cup really make a difference? Artist Benjamin Vn Wng wants yu t knw that it des. He builds massive sculptures ut f plastic garbage, frcing viewers t re-examine their relatinship t single-use plastic prducts.
At the beginning f the year, the artist built a piece called “Strawpcalypse,” a pair f 10-ft-tall plastic waves, frzen mid-crash. Made f 168,000 plastic straws cllected frm several vlunteer beach cleanups, the sculpture made its first appearance at the Estella Place shpping center in H Chi Minh City, Vietnam.
Just 9% f glbal plastic waste is recycled. Plastic straws are by n means the biggest surce(来源)f plastic pllutin, but they’ve recently cme under fire because mst peple dn’t need them t drink with and, because f their small size and weight, they cannt be recycled. Every straw that’s part f Vn Wng’s artwrk likely came frm a drink that smene used fr nly a few minutes. Once the drink is gne, the straw will take centuries t disappear.
In a piece frm 2018, Vn Wng wanted t illustrate(说明)a specific statistic: Every 60 secnds, a trucklad’s wrth f plastic enters the cean. Fr this wrk, titled “Trucklad f Plastic,” Vn Wng and a grup f vlunteers cllected mre than 10,000 pieces f plastic, which were then tied tgether t lk like they’d been dumped(倾倒)frm a truck all at nce.
Vn Wng hpes that his wrk will als help pressure big cmpanies t reduce their plastic ftprint.
28. What are Vn Wng’s artwrks intended fr?
A. Beautifying the city he lives in.B. Intrducing ec-friendly prducts.
C. Drawing public attentin t plastic waste.D. Reducing garbage n the beach.
29. Why des the authr discuss plastic straws in paragraph 3?
A. T shw the difficulty f their recycling.B. T explain why they are useful.
C. T vice his views n mdern art. D. T find a substitute fr them.
30. What effect wuld “Trucklad f Plastic” have n viewers?
A. Calming. B. Disturbing.C. Refreshing.D. Challenging.
31. Which f the fllwing can be the best title fr the text?
A. Artists’ Opinins n Plastic Safety
B. Media Interest in Cntemprary Art
C. Respnsibility Demanded f Big Cmpanies
D. Ocean Plastics Transfrmed int Sculptures
【答案】28-31 CACD
【导读】本文是一篇说明文。文章介绍了艺术家Benjamin Vn Wng用塑料垃圾制作了一个巨大的雕塑作品,让人们通过这个雕塑重新审视自己与一次性塑料制品的关系。此外他在2018的一件作品“Trucklad f Plastic”说明了每60秒,就有一卡车塑料进入海洋。Vn Wng通过用塑料垃圾制造巨型雕塑来唤醒和提高人们的环保意识。
28. C。推理判断题。根据第一段“But des ne plastic straw r cup really make a difference? Artist Benjamin Vn Wng wants yu t knw that it des. He builds massive sculptures ut f plastic garbage, frcing viewers t re-examine their relatinship t single-use plastic prducts.(但一根塑料吸管或一个塑料杯真的有什么区别吗?艺术家本杰明•冯•王(Benjamin Vn Wng)想让你知道,它确实如此。他用塑料垃圾建造巨大的雕塑,迫使观众重新审视他们与一次性塑料产品的关系。)”可知,Vn Wng用塑料垃圾制作的雕塑想让人们重新审视与一次性塑料制品的关系,由此可知他做这个雕塑的目的是为了引起公众对塑料垃圾的关注。
29. A。推理判断题。根据第三段“Just 9% f glbal plastic waste is recycled. Plastic straws are by n means the biggest surce(来源) f plastic pllutin, but they’ve recently cme under fire because mst peple dn’t need them t drink with and, because f their small size and weight, they cannt be recycled. Every straw that’s part f Vn Wng’s artwrk likely came frm a drink that smene used fr nly a few minutes. Once the drink is gne, the straw will take centuries t disappear.(全球只有9%的塑料垃圾被回收。塑料吸管绝不是最大的塑料污染源,但它们最近却受到了抨击,因为大多数人不需要吸管喝饮料,而且由于它们体积小、重量轻,无法回收利用。冯•王作品中的每一根吸管都很可能来自只喝了几分钟的饮料。一旦饮料消失了,吸管也要几个世纪才能消失。)”可知,吸管由于体积小,重量轻,无法回收利用,由此可推知,作者在第三段讨论吸管是为了展示它们回收的困难。
30. C。推理判断题。根据倒数第二段“In a piece frm 2018, Vn Wng wanted t illustrate(说明) a specific statistic: Every 60 secnds, a trucklad’s wrth f plastic enters the cean. Fr this wrk, titled “Trucklad f Plastic,” Vn Wng and a grup f vlunteers cllected mre than 10,000 pieces f plastic, which were then tied tgether t lk like they’d been dumped(倾倒) frm a truck all at nce.(在2018年的一个作品中,冯•王(Vn Wng)想要说明一个具体的统计数字:每60秒,就有一卡车塑料进入海洋。这项名为“一卡车塑料”的作品,冯•王和一组志愿者收集了一万多块塑料,然后把它们绑在一起,让它们看起来像是同时从卡车上倾倒下来的。)”可知,这个作品以创新的方式让人们了解到塑料垃圾以很快的速度和很大的量倾入海洋,刷新了观众对海洋塑料污染的认知,由此可推断,这个作品会让观众对塑料垃圾进入海洋这件事“耳目一新”。
31. D。标题判断题。通读全文,结合第一段“But des ne plastic straw r cup really make a difference? Artist Benjamin Vn Wng wants yu t knw that it des. He builds massive sculptures ut f plastic garbage, frcing viewers t re-examine their relatinship t single-use plastic prducts.(但一根塑料吸管或一个塑料杯真的有什么区别吗?艺术家本杰明•冯•王(Benjamin Vn Wng)想让你知道,它确实如此。他用塑料垃圾建造巨大的雕塑,迫使观众重新审视他们与一次性塑料产品的关系。)”和倒数第二段 (在2018年的一个作品中,冯•王(Vn Wng)想要说明一个具体的统计数字:每60秒,就有一卡车塑料进入海洋。这项名为“一卡车塑料”的作品,冯•王和一组志愿者收集了一万多块塑料,然后把它们绑在一起,让它们看起来像是同时从卡车上倾倒下来的。)”可知艺术家本杰明•冯•王(Benjamin Vn Wng)通过利用塑料垃圾制作巨型雕塑的方法来提示人们重新思考与一次性塑料的关系,唤醒和提高人们循环利用的意识,促进环保的发展。由此可知,D项“海洋塑料变成雕塑”符合文章主旨,适合作为标题。
14.(2022全国乙卷D篇)
During an interview fr ne f my bks, my interviewer said smething I still think abut ften. Annyed by the level f distractin(干扰)in his pen ffice, he said, “That’s why I have a membership at the cwrking space acrss the street — s I can fcus”. His cmment struck me as strange. After all, cwrking spaces als typically use an pen ffice layut(布局). But I recently came acrss a study that shws why his apprach wrks.
The researchers examined varius levels f nise n participants as they cmpleted tests f creative thinking. They were randmly divided int fur grups and expsed t varius nise levels in the backgrund, frm ttal silence t 50 decibels(分贝), 70 decibels, and 85 decibels. The differences between mst f the grups were statistically insignificant; hwever, the participants in the 70 decibels grup — thse expsed t a level f nise similar t backgrund chatter in a cffee shp — significantly utperfrmed the ther grups. Since the effects were small, this may suggest that ur creative thinking des nt differ that much in respnse t ttal silence and 85 decibels f backgrund nise.
But since the results at 70 decibels were significant, the study als suggests that the right level f backgrund nise — nt t lud and nt ttal silence — may actually imprve ne’s creative thinking ability. The right level f backgrund nise may interrupt ur nrmal patterns f thinking just enugh t allw ur imaginatins t wander, withut making it impssible t fcus. This kind f “distracted fcus” appears t be the best state fr wrking n creative tasks.
S why d s many f us hate ur pen ffices? The prblem may be that, in ur ffices, we can’t stp urselves frm getting drawn int thers’ cnversatins while we’re trying t fcus. Indeed, the researchers fund that face-t-face interactins and cnversatins affect the creative prcess, and yet a cwrking space r a cffee shp prvides a certain level f nise while als prviding freedm frm interruptins.
32. Why des the interviewer prefer a cwrking space?
A. It helps him cncentrate.
B. It blcks ut backgrund nise.
C. It has a pleasant atmsphere.
D. It encurages face-t-face interactins.
33. Which level f backgrund nise may prmte creative thinking ability?
A. Ttal silence.B. 50 decibelsC. 70 decibels.D. 8 5 decibels.
34. What makes an pen ffice unwelcme t many peple?
A. Persnal privacy unprtected.B. Limited wrking space.
C. Restrictins n grup discussin.D. Cnstant interruptins.
35. What can we infer abut the authr frm the text?
A. He’s a news reprter.B. He’s an ffice manager.
C. He’s a prfessinal designer.D. He’s a published writer.
【答案】32-35 ACDD
【导读】这是一篇说明文。作者通过自身经历讲述人们为什么不喜欢开放性办公室以及有关多少分贝的噪音最有利于人们的创造性思维的研究。
32. A。细节理解题。根据第一段“That’s why I have a membership at the cwrking space acrss the street - s I can fcus.(这就是为什么我在街对面的公用办公空间有会员资格——这样我就可以集中精力了。)”可知,采访者喜欢共享办公空间的原因是那里可以帮助他集中精力。
33. C。细节理解题。根据第二段“The differences between mst f the grups were statistically insignificant; hwever, the participants in the 70 decibels grup - thse expsed t a level f nise similar t backgrund chatter in a cffee shp - significantly utperfrmed the ther grups.(大多数组之间的差异在统计学上是不显著的;然而,音量为70分贝的那组参与者(置身于类似于咖啡店背景噪音的环境中)的表现明显好于其他组。)”和第三段“But since the results at 70 decibels were significant, the study als suggests that the right level f backgrund nise - nt t lud and nt ttal silence - may actually imprve ne's creative thinking ability.(但由于70分贝的结果很显著,该研究还表明,适当的背景噪音——不要太大声,也不要完全安静——实际上可能会提高一个人的创造性思维能力。)”可知,70分贝的那组参与者表现好于其他组,所以70分贝的噪音背景环境更有可能促进创造性思维能力。
34. D。细节理解题。根据最后一段“S why d s many f us hate ur pen ffices? The prblem may be that, in ur ffices, we can't stp urselves frm getting drawn int thers' cnversatins while we're trying t fcus. Indeed, the researchers fund that face-t-face interactins and cnversatins affect the creative prcess, and yet a cwrking space r a cffee shp prvides a certain level f nise while als prviding freedm frm interruptins.(那么,为什么我们中有那么多人讨厌开放式办公室呢?问题可能是,在我们的办公室里,当我们试图集中注意力时,我们无法阻止自己卷入别人的谈话中。的确,研究人员发现,面对面的互动和对话会影响创作过程,然而,共同工作空间或咖啡馆在提供一定程度的噪音的同时,也提供不受干扰的自由。)”可知,开放式办公室不受人们欢迎的原因是让我们不断地卷入别人的谈话中,受到很多干扰。
35. D。推理判断题。根据第一段“During an interview fr ne f my bks, my interviewer said smething I still think abut ften.(在一次采访我的一本书时,我的采访者说了一些我至今还经常想起的话。)”可知,作者提到有人采访自己的书,所以可以推断,作者是一位作家。
15.(2021全国I卷D篇)
The cnnectin between peple and plants has lng been the subject f scientific research. Recent studies have fund psitive effects. A study cnducted in Yungstwn, Ohi, fr example, discvered that greener areas f the city experienced less crime. In anther,emplyees were shwn t be 15% mre prductive when their wrkplaces were decrated with huseplants.
The engineers at the Massachusetts Institute f Technlgy (MIT)have taken it a step further changing the actual cmpsitin f plants in rder t get them t perfrm diverse, even unusual functins. These include plants that have sensrs printed nt their leaves t shw when they’re shrt f water and a plant that can detect harmful chemicals in grundwater. “We’re thinking abut hw we can engineer plants t replace functins f the things that we use every day,”explained Michael Stran, a prfessr f chemical engineering at MIT.
One f his latest prjects has been t make plants grw(发光) in experiments using sme cmmn vegetables. Stran’s team fund that they culd create a faint light fr three-and-a-half hurs. The light,abut ne-thusandth f the amunt needed t read by, is just a start. The technlgy, Stran said, culd ne day be used t light the rms r even t turn tree int self-pwered street lamps.
In the future, the team hpes t develp a versin f the technlgy that can be sprayed nt plant leaves in a ne-ff treatment that wuld last the plant’s lifetime. The engineers are als trying t develp an n and ff"switch"where the glw wuld fade when expsed t daylight.
Lighting accunts fr abut 7% f the ttal electricity cnsumed in the US. Since lighting is ften far remved frm the pwer surce(电源) —such as the distance frm a pwer plant t street lamps n a remte highway-a lt f energy is lst during transmissin(传输).
Glwing plants culd reduce this distance and therefre help save energy.
32. What is the first paragraph mainly abut?
A. A new study f different plants.
B. A big fall in crime rates.
C. Emplyees frm varius wrkplaces.
D. Benefits frm green plants.
33. What is the functin f the sensrs printed n plant leaves by MIT engineer?
A. T detect plants’ lack f water.
B. T change cmpsitins f plants.
C. T make the life f plants lnger.
D. T test chemicals in plants.
34. What can we expect f the glwing plants in the future?
A. They will speed up energy prductin.
B. They may transmit electricity t the hme.
C. They might help reduce energy cnsumptin.
D. They culd take the place f pwer plants.
35. Which f the fllwing can be the best title fr the text?
A. Can we grw mre glwing plants?
B. Hw d we live with glwing plants?
C. Culd glwing plants replace lamps?
D. Hw are glwing plants made pllutin-free?
【答案】32-35 DACC
【导读】这是一篇说明文。文章主要说明了绿色植物对人们很有好处,因此麻省理工学院的工程师开发了一种发光植物。文章介绍了他们发明这种植物的过程,以及这种植物的一些优势,指出在未来发光植物有可能取代路灯,达到节约能源的作用。
32. D。主旨大意题。根据第一段中A study cnducted in Yungstwn, Ohi, fr example ,discvered that greener areas f the city experienced less crime. In anther, emplyees were shwn t be 15% mre prductive when their wrkplaces were decrated with huseplants.可知例如,在俄亥俄州扬斯敦进行的一项研究发现,城市绿化较好的地区犯罪率较低。在另一项研究中,当员工的工作场所被室内植物装饰时,他们的工作效率会提高15%。由此可知,第一段的主旨是关于绿色植物的益处。
33. A。细节理解题。根据第二段中These include plants that have sensrs printed n their leaves t shw when they're shrt f water and a plant that can detect harmful chemicals in grundwater.可知这就包括叶子上印有传感器来显示植物缺水的情况的植物,还有一种植物可以检测到地下水中的有害化学物质。由此可知,麻省理工学院工程师植物叶片上印上传感器的作用是检测植物缺水的情况。
34. C。细节理解题。根据最后一段中Glwing plants culd reduce this distance and therefre help save energy.可知发光的植物可以缩短这段距离,从而帮助节约能源。由此可知,这种发光的植物在未来可能有助于减少能源消耗。
35. C。主旨大意题。根据最后一段中Lighting accunts fr abut 7%f the ttal electricity cnsumed in the US. Since lighting is ften far remved frm the pwer surce-such as the distance frm a pwer plant t street lamps n a remte highway-a lt f energy is lst during transmissin. Glwing plants culd reduce this distance and therefre help save energy.可知照明约占美国总耗电量的7%。由于照明通常远离电源,例如从发电厂到偏僻公路上路灯的距离,在传输过程中会损失大量能源。发光的植物可以缩短这段距离,从而帮助节约能源。结合文章主要说明了绿色植物对人们很有好处,因此麻省理工学院的工程师开发了一种发光植物,文章介绍了他们发明这种植物的过程,以及这种植物的一些优势,指出在未来发光植物有可能取代路灯,达到节约能源的作用。由此可知,C选项“发光的植物能取代路灯吗?”最符合文章标题。
【最新名校模拟】
Test 01(2023上·云南昆明·高三统考期中)
D yu see a bird right nw? Can yu hear ne singing? If s, yu might be getting a mental health bst.
A study recently published in the jurnal Science fund that being in the presence f birds made peple feel mre psitive. Fr tw weeks, study participants using a smartphne app were required t fill ut a questinnaire three times a day. They were asked questins abut their surrunding envirnment and their mental state. Emerging frm the app’s data was a nticeable trend--study participants wh saw birds were mre likely t reprt a better md.
Research is increasingly finding that getting utside is gd fr ur brains, which is why scientists want t knw mre abut what aspects f nature may be the mst therapeutic. “This kind f study helps us understand hw peple’s everyday experience with specific elements f nature, such as birds, can be restrative,” says Lisa Nisbet, a psychlgist at Trent University in Canada.
With the cllected data, Andrea Mechelli, a psychlgist at King’s Cllege Lndn, perfrmed a statistical analysis that fund an bvius imprvement in wellbeing when birds were present, even when eliminating ther factrs like the presence f trees r waterways. Nature, Mechelli ntes, isn’t a cure all. The presence f trees and birds, fr example, didn’t result in a better sense f wellbeing if participants als nted their neighbrhd felt unsafe. Regardless f the cause, knwing hw trees, streams, r birds affect md helps treatment prviders integrate nature int their care.
A study first published in 1984 fund that hspital patients recvering frm surgery tk fewer painkillers and had a shrter recvery if they als had a rm with a view f nature. At Mechelli’s clinical practice in Lndn, he fcuses n early interventin therapies and frequently wrks with yung peple. As ne slutin, he suggests his patients g fr walks t bserve the trees and plants grwing in the city, and the wildlife flying by. “It has n side effects,” he says, “It’s smething they culd try, and they have nthing t lse.”
1. Hw did the participants take part in the study?
A. By answering questins nline.B. By bserving birds in the wild.
C. By recrding their daily rutine.D. By analyzing their mental state.
2. What d scientists fcus n?
A. The recvery frm mental illness.
B. The impact f envirnment n birds.
C. The influence f nature elements n peple.
D. The link between neighbrhd and wildlife.
3. Which f the fllwing may Mechelli agree with?
A. Wrking with the yung helps imprve efficiency.
B. Wandering utside eliminates side effects f drugs.
C. Painkillers will be replaced by interventin therapies.
D. Trees and birds can cntribute t a sense f wellbeing.
4. Where is the text mst prbably taken frm?
A. A science website.B. A travel brchure.
C. A bilgy textbk.D. A fashin magazine.
【答案】1. A 2. C 3. D 4. A
【导语】本文是说明文。讲述了科学家发现有鸟在身边会让人感觉更积极,会得到心理健康的促进。
1. 细节理解题。根据第二段“Fr tw weeks, study participants using a smartphne app were required t fill ut a questinnaire three times a day.(在两周的时间里,研究人员要求使用智能手机应用程序的参与者每天填写三次调查问卷)”可知,参与者通过在线回答问题参与这项研究。故选A项。
2. 细节理解题。根据第三段“Research is increasingly finding that getting utside is gd fr ur brains, which is why scientists want t knw mre abut what aspects f nature may be the mst therapeutic. “This kind f study helps us understand hw peple’s everyday experience with specific elements f nature, such as birds, can be restrative,” says Lisa Nisbet, a psychlgist at Trent University in Canada.(越来越多的研究发现,户外活动对我们的大脑有好处,这就是为什么科学家们想要更多地了解大自然的哪些方面可能是最具治疗作用的。加拿大特伦特大学(Trent University)的心理学家丽莎•尼斯贝特(Lisa Nisbet)说:“这种研究有助于我们理解,人们与特定自然元素(如鸟类)的日常体验是如何恢复精神的。”)”可知,科学家们关注的是自然因素对人的影响。故选C项。
3. 推理判断题。根据第四段“With the cllected data, Andrea Mechelli, a psychlgist at King’s Cllege Lndn, perfrmed a statistical analysis that fund an bvius imprvement in wellbeing when birds were present, even when eliminating ther factrs like the presence f trees r waterways.(根据收集到的数据,伦敦国王学院的心理学家Andrea Mechelli进行了一项统计分析,发现有鸟类在场时,即使排除树木或水道等其他因素,人们的幸福感也会明显提高)”可知,Mechelli可能同意树木和鸟儿能给人带来幸福感。故选D项。
4. 推理判断题。根据第二段“A study recently published in the jurnal Science fund that being in the presence f birds made peple feel mre psitive.(最近发表在《科学》杂志上的一项研究发现,有鸟在身边会让人感觉更积极)”以及第三段“Research is increasingly finding that getting utside is gd fr ur brains, which is why scientists want t knw mre abut what aspects f nature may be the mst therapeutic.(越来越多的研究发现,户外活动对我们的大脑有好处,这就是为什么科学家们想要更多地了解大自然的哪些方面可能是最具治疗作用的)”可知,本文是讲述科学家发现有鸟在身边会让人感觉更积极,以及科学家正在努力寻找自然因素对人的影响,所以本文可能取自一个科学网站。故选A项。
Test 02(2023上·湖北·高三华中师大一附中校考期中)
In 2022, campaign grup Fashin Revlutin Chelsea dye garden fr its Chelsea Flwer Shw presentatin. An ancient craft, natural dyeing is a practice whse time has cme again, with hand tie-dyed fashin als making a cmeback in recent years.
The revival has been encuraged by Cvid lckdwns, “which allwed peple t explre the craft at hme,” says natural-dyeing enthusiast and teacher Susan Dye. It’s unlikely, thugh, that the practice wuld have caught n in quite the same way if nt fr a cntinually grwing discmfrt abut fashin’s heavy ftprint. Frm carbn emissins t animal cruelty, fashin is under cnsiderable inspectin. “Put it this way, 97% f dyes used in the industry are petrchemically (石油化学产品) based,” says sustainable fashin cnsultant Jackie Andrews, wh helped advise the UN Ethical Fashin Initiative. “We’ve gt net zer targets which mean we’re ging t have t remve all thse petrchemicals frm the manufacturing cycle.”
Fashin is a huge plluter. Accrding t the UN Envirnment Prgram, the industry is respnsible fr up t ne-fifth f all industrial water pllutin — due t the fact that mst clthes tday are prduced in prer cuntries where regulatin is weak and enfrcement weaker still. Waste water is dumped directly int rivers and streams, pisning the land as well as the water surces f peple and animals wh rely n them.
It’s easy t see why smene wh cares abut peple, planet and animals, as well as clthes, might turn t natural plant dyeing. Frm the beauty f the raw materials-ften wild plants-t the prperty f nly bnding with natural fiber like cttn and linen, frm the minr ftprint f upclycling ld clthing that has grayed r faded ver time t the vibrant and lng-lasting dyeing results, plant dyeing feels like a quiet act f rebellin. This is why, while beginners start with simply changing their clthes’ clr, new wrlds pen. Many f tday’s natural dyers grw their wn dye plants, run lcal cmmunity wrkshps, and advcate fr change in industrialized fashin systems and beynd.
5. What is the main reasn fr the grwing discmfrt mentined in paragraph 2?
A. The adptin f petrchemical-based dyes.
B. The challenging net zer targets t be achieved.
C. The fashin industry’s fcus n luxurius designs.
D. The disturbing cnsequences f the fashin industry.
6. The authr illustrates “Fashin is a huge plluter” by ______.
A. making a cmparisnB. giving examples
C. listing numbersD. intrducing a new tpic
7. What des the underlined phrase “a quiet act f rebellin” in paragraph 4 refer t?
A. A prtest against turning t natural fiber.
B. An bjectin t upcycling ld clthing.
C. A struggle fr a sustainable fashin industry.
D. A resistance t vibrant clrs in natural dyeing.
8. What wuld be the mst suitable title fr the passage?
A. The Envirnmental Impact f Natural Dyeing
B. Fashin Revlutin’s Dye Garden Presentatin
C. The Return f Natural Dyeing with Ethical Appeal
D. The Petrchemical Dye Industry and Its Challenges
【答案】5. D 6. B 7. C 8. C
【导语】本文是说明文。文章主要介绍天然染色工艺的回归。
5. 细节理解题。根据第二段“It’s unlikely, thugh, that the practice wuld have caught n in quite the same way if nt fr a cntinually grwing discmfrt abut fashin’s heavy ftprint. Frm carbn emissins t animal cruelty, fashin is under cnsiderable inspectin. (然而,如果不是因为人们对时尚的沉重足迹不断感到不安,这种做法不太可能以同样的方式流行起来。从碳排放到虐待动物,时尚都受到了广泛的关注。)”可知,时尚业也存在碳排放到虐待动物问题,所以人们感到不适是因为时尚产业令人不安的后果。故选D。
6. 推理判断题。根据第三段“Fashin is a huge plluter. Accrding t the UN Envirnment Prgram, the industry is respnsible fr up t ne-fifth f all industrial water pllutin — due t the fact that mst clthes tday are prduced in prer cuntries where regulatin is weak and enfrcement weaker still. Waste water is dumped directly int rivers and streams, pisning the land as well as the water surces f peple and animals wh rely n them. (时尚是一个巨大的污染源。根据联合国环境规划署的数据,该行业造成了高达五分之一的工业水污染,因为目前大多数服装都是在监管薄弱、执法力度更弱的贫穷国家生产的。废水被直接倾倒到河流和溪流中,毒害了土地以及依赖它们的人和动物的水源。)”可知,这一段利用实际例子来说明时尚是一个巨大的污染源。故选B。
7. 词句猜测题。根据第四段“It’s easy t see why smene wh cares abut peple, planet and animals, as well as clthes, might turn t natural plant dyeing. Frm the beauty f the raw materials-ften wild plants-t the prperty f nly bnding with natural fiber like cttn and linen, frm the minr ftprint f upclycling ld clthing that has grayed r faded ver time t the vibrant and lng-lasting dyeing results, plant dyeing feels like a quiet act f rebellin. (很容易理解为什么一个关心人、地球、动物以及衣服的人会转向天然植物染色。从原料的美丽(通常是野生植物)到只与棉花和亚麻等天然纤维结合的特性,从随着时间的推移变灰或褪色的旧衣服的微小足迹到充满活力和持久的染色效果,植物染色感觉就像是a quiet act f rebellin。)”可知,这里是描述指物染色和化学染色不一样,所以它是对化学染色的反抗,是对可持续发展的维护。a quiet act f rebellin的意思应该是“为可持续发展而做的斗争”,和选项C意思一致。故选C。
8. 主旨大意题。根据第一段“In 2022, campaign grup Fashin Revlutin Chelsea dye garden fr its Chelsea Flwer Shw presentatin. An ancient craft, natural dyeing is a practice whse time has cme again, with hand tie-dyed fashin als making a cmeback in recent years. (2022年,时尚革命运动组织切尔西染料花园在切尔西花展上亮相。天然染色是一种古老的工艺,它的时代又来了,近年来手工扎染的时尚也卷土重来。)”可知,这篇文章主要介绍天然染色工艺的回归,C项“天然染色的回归与伦理诉求”符合文意。故选C。
Test 03(2023上·山西朔州·高三校联考阶段练习)
Languages like Italian r Finnish can be spelled mre easily because each letter f the alphabet matches t ne sund. Students studying these languages can have 90 percent reading accuracy after the first year. Hwever, students even after years f learning English are still far belw Italian r Finnish students in reading accuracy.
English started as a Germanic language. It is mst clsely cnnected t German and Dutch, especially in grammar and basic vcabulary. During the Nrman invasin (侵略) in the 12th century, Old English was spken but French was used in gvernment and legal dcuments. And Latin was used in religius and educatinal activities. As a result, mre French and Latin wrds entered the English language. The printing press invented in the late 1400s helped t establish English spelling. The English f tday is hw the language was written at the time. Hwever, the spken language started t change in the 1500s with the prnunciatin f all lng vwels. Fr example, “bite” was prnunced clser t “beet” in 1400, befre changing thrugh the years t its current sund. The effect was that the English language had ld spellings, but new sunds.
English has 26 letters in the alphabet, but ver 44 individual sunds depending n the variatin f spken English. There are several sunds represented by nly ne letter. Fr example, the letter “C” can sund like an “S” as in “city”. And it als sunds like a “K” as in “cat”.
There are nly 5 r 6 vwel (元音) letters in the English alphabet. They include A, E, I, O, U, and smetimes Y. But there are 20 different ways t sund them. At the centre is the mst cmmn vwel sund f “uhhh”. It is the mst relaxed and natural sund. It takes almst n effrt f the tngue r thrat t create the sund. Since it takes little effrt, the sund “uhhh” ften makes its way int prnunciatins. Fr example, the wrd “please” ften turns int “PUH-lease” when smene is trying t call attentin. This is anther reasn why spelling in English is s difficult!
9. Hw des the authr lead t the tpic f this text?
A. By cmparisn.
B. By making a classificatin.
C. By the calculatin f an example.
D. By describing a prcess.
10. What is paragraph 2 mainly abut?
A. The cmplex histry f English.
B. The frmatin f mdern English.
C. The influence f English n ther languages.
D. Factrs prmting the develpment f English.
11. When did the current spelling f English cme int being?
A. In the 12th century.B. Befre the Nrman invasin.
C. In the late 1400s.D. In the 1500s.
12. Which can be a suitable title fr the text?
A. One Letter, Many Sunds
B. S Many Ways t Sund a Vwel
C. Why Spelling in English Is S Difficult
D. Hw t Imprve the Accuracy f English Spelling
【答案】9. A 10. A 11. C 12. C
【导语】本文是一篇说明文。文章介绍了英语拼写困难的原因。
9. 推理判断题。根据文章第一段“Languages like Italian r Finnish can be spelled mre easily because each letter f the alphabet matches t ne sund. Students studying these languages can have 90 percent reading accuracy after the first year. Hwever, students even after years f learning English are still far belw Italian r Finnish students in reading accuracy. (像意大利语或芬兰语这样的语言更容易拼写,因为字母表中的每个字母都对应一个音。学习这些语言的学生在一年后的阅读准确率可以达到90%。然而,即使学习了多年英语的学生在阅读准确性方面仍然远远低于意大利或芬兰的学生)”可知,作者是通过与意大利和芬兰语的比较来进行话题的展开。故选A。
10. 主旨大意题。根据第二段“English started as a Germanic language. (英语起源于日耳曼语)”和“During the Nrman invasin (侵略) in the 12th century, Old English was spken but French was used in gvernment and legal dcuments. (在12世纪诺曼人入侵期间,人们说古英语,但在政府和法律文件中使用法语)”以及“The printing press invented in the late 1400s helped t establish English spelling. The English f tday is hw the language was written at the time. Hwever, the spken language started t change in the 1500s with the prnunciatin f all lng vwels. (15世纪后期发明的印刷机帮助确立了英语的拼写。今天的英语是当时的书写方式。然而,口语在16世纪开始发生变化,所有长元音的发音都发生了变化)”可知,第二段按照时间年份介绍了英语复杂的发展历史。故选A。
11. 细节理解题。根据第二段中“The printing press invented in the late 1400s helped t establish English spelling. The English f tday is hw the language was written at the time. (15世纪后期发明的印刷机帮助确立了英语的拼写。今天的英语是当时的书写方式)”可知。现在的英语拼写是在15世纪后期形成的。故选C。
12. 主旨大意题。根据第二段、第三段和第四段介绍的内容以及文章最后“This is anther reasn why spelling in English is s difficult! (这是英语拼写如此困难的另一个原因!)”可知,这篇文章主要介绍了英语拼写困难的原因。故选C。
Test 04(2023上·江苏南京·高三校联考期中)
In 2018, Russian scientists tk a sil sample frm deep in the permanently frzen grund in Siberia in Russia. They discvered tw tiny rund nematdes (线虫) frzen in the sample, which were s small that they culd nly be seen with a micrscpe. Tests shwed the sil had been frzen fr abut 46,000 years ld. When the nematdes were placed in rm temperature, they began t mve. The nematdes are the ldest living animals ever brught back t life after being frzen. The discvery makes up fr the research n hw living things can survive in tugh cnditins.
Nematdes can live fr years if they’re frzen. They can enter a special state called cryptbisis (隐生现象) , during which animals reduce their activities and cnsume very little energy. Befre this, the lngest nematde had been knwn t survive thrugh cryptbisis was abut 25 years. Being revived after 46,000 years was a new recrd fr any kind f animal.
The nematdes were sent ff t Germany t be studied further. The researchers fund the tw nematdes were a new species f nematde that had nt yet been discvered. That’s nt t surprising, since there are s many species f nematdes. They als fund the nematdes were able t survive being frzen better if they were dried ut a little first. The drying helped them prduce a special sugar called trehalse (海藻糖), which helped them survive being frzen. The scientists als studied a nematde species that is cmmn these days. They fund that it als uses the sugar t prtect itself in cryptbisis.
Bth f the nematdes were females. Befre lng, they began t have babies. Sme kinds f nematdes, including these, have the ability fr a single nematde t have babies all by itself. The tw riginal frzen nematdes have nw died. But their babies had babies wh had babies, and s n. Mst f the nematdes nly live a mnth r tw unless they get frzen.
13. What d we knw abut the tw nematdes in the first paragraph?
A. They were the ldest living animals.
B. They were still alive when warmed up.
C. They were fund n the surface f the grund.
D. They were the tiniest creatures ever discvered.
14. Hw des cryptbisis affect nematdes?
A. It slws dwn the pace f their life.
B. It helps them speed up their drying.
C. It gets their bdy temperature dwn.
D. It stps them frm cnsuming energy.
15. Which f the fllwing is unrelated t the nematdes’ survival fr years?
A. Cryptbisis.B. Trehalse.C. Their sex.D. Dry cnditin.
16. What can be the best title fr the text?
A. Female nematdes live lnger than the male nes
B. Nematdes can prduce yung when they are frzen
C. Nematdes are ranked the fastest prducing creatures
D. Shrt-lived nematdes survived fr thusands f years
【答案】13. B 14. A 15. C 16. D
【导语】 这是一篇说明文。俄罗斯科学家在西伯利亚的冻土中发现了两只线虫,它们依旧活着,科学家对其进行了研究的事情。
13. 细节理解题。根据第一段“When the nematdes were placed in rm temperature, they began t mve.”(当线虫被放置在室温下时,它们开始移动。)可知,当把线虫置于室温环境下,他们开始动起来。故选B项。
14. 推理判断题。根据第二段“They can enter a special state called cryptbisis (隐生现象) , during which animals reduce their activities and cnsume very little energy.”(它们可以进入一种特殊的状态,称为隐生现象, 在此期间,动物减少了它们的活动并且消耗很少的能量。)可知,线虫会进入一种叫做隐生的特殊状态,在这种状态下,动物会减少活动消耗极少的能量。故选A项。
15. 推理判断题。根据第二段“Nematdes can live fr years if they’re frzen. They can enter a special state called cryptbisis (隐生现象) , during which animals reduce their activities and cnsume very little energy.”(如果被冷冻,线虫可以存活数年。它们可以进入一种特殊的状态,称为隐生现象, 在此期间,动物减少了它们的活动并且消耗很少的能量。)及第三段“They als fund the nematdes were able t survive being frzen better if they were dried ut a little first. The drying helped them prduce a special sugar called trehalse (海藻糖), which helped them survive being frzen.”(他们还发现,如果先干燥一点,线虫在冷冻状态下能够更好地存活。干燥有助于他们产生一种名为海藻糖的特殊糖, 帮助它们在冰冻中幸存下来。)可知,线虫在隐生状态下会减少能量消耗,它们变干后体内会产生海藻糖来帮助它们存活下来,由此可知线虫的性别和与它们能存活几千年没有因果关系。故选C项。
16. 主旨大意题。根据第一段“They discvered tw tiny rund nematdes (线虫) frzen in the sample, which were s small that they culd nly be seen with a micrscpe. Tests shwed the sil had been frzen fr abut 46,000 years ld. When the nematdes were placed in rm temperature, they began t mve.”(他们发现了两种微小的圆形线虫冷冻在样本中,这些样本太小了,只能用显微镜才能看到。测试表明,这块土地已经被冻了大约4.6万年。当线虫被放置在室温下时,它们开始移动。)及最后一段“Mst f the nematdes nly live a mnth r tw unless they get frzen.”(大多数线虫只有一两个月的寿命,除非它们被冷冻。)可知,文章主要阐述了俄罗斯科学家在4.6万年的冻土的中发现了两只线虫,虽然它们正常的寿命只有一两个月,但是当它们被放置在室温下却存活了下来的事情,故文章最佳的标题是短命线虫存活了数千年。故选D项。
Test 05(2023上·山东泰安·高三统考期中)
Getting rid f ld tyres has lng been a prblem. Every year mre than a billin reach the end f the rad. Until recently, mst were thrwn int landfills r piled up in strage yards. Tugher envirnmental laws mean many cuntries nw insist tyres are recycled.
Sme firms, therefre, have begun explring a great idea. Since tyres are mstly made frm hydrcarbns, it shuld be pssible in principle t turn ld tyres int lw-carbn fuel which can be used t run the vehicles they came frm. One f the mst ambitius firms pursuing the idea is Wastefrnt, which is based in Osl, in Nrway. Later this year the cmpany will start building a giant tyre-recycling plant. In a cuple f years, when the plant is fully peratinal, it will be able t turn 8m ld tyres int new prducts, including sme 25,000 tns f a black liquid called tyre derived il (TDO).
The prcess wrks by decnstructing (解构) a tyre int three main parts. One is steel, which is used t brace the structure f a tyre. The secnd is carbn black, a pwdery carbn used t imprve the durability f the tyre. The third is rubber.
In rder t d the decnstructing, the tyres are first shredded and the steel bracing remved. The remaining material then ges thrugh a prcess called pyrlysis (热解). This invlves expsing a material t high temperatures in the absence f air. That causes the rubber t turn int a mix f hydrcarbn gases, which are drawn ff. What is left behind is pure carbn black. Once the drawn-ff gas has cled dwn, a part f it changes int TDO. The remaining gases, which include methane, are funneled back arund t be burned, fuelling the reactr.
The verall utput f the prcess by weight is 40% TDO, 30% carbn black, 20% steel and 10% gas. The recvered TDO is similar t crude il fresh frm the grund. The carbn black can be re-used t make new tyres, which is f interest t tyre-makers. This, says Vianney Vales, Wastefrnt’s bss, creates a clsed-lp system that prevents emissins.
17. What can we learn abut ld tyres frm the first paragraph?
A. A billin f them are n the rad.
B. Thrwing them int landfills is easy.
C. Hw t handle them is challenging.
D. Envirnmental laws insist tyres be piled up.
18. Why will Wastefrnt start building a giant tyre-recycling plant?
A. T get hydrcarbnsB. T explre a great idea.
C. T prduce new tyres.D. T turn ld tyres int fuel.
19. What is the authr’s purpse in mentining Vianney Valès?
A. T shw his ambitin.
B. T shw the success f the idea.
C. T stress the utput f decnstructing.
D. T cmpare different utput f decnstructing.
20. Which f the fllwing is a suitable title fr the text?
A. Recycling tyres: Fuel frm yur wheels
B. One Cmmn Energy Recvery Methd
C. Hw t decnstruct ld tyres reasnably
D. An alternative, pleasingly realistic idea
【答案】17. C 18. D 19. B 20. A
【导语】这是一篇说明文。文章主要介绍了将轮胎回收利用变为燃料的措施。
17. 细节理解题。由文章第一段“Getting rid f ld tyres has lng been a prblem. Every year mre than a billin reach the end f the rad. Until recently, mst were thrwn int landfills r piled up in strage yards. Tugher envirnmental laws mean many cuntries nw insist tyres are recycled. (处理旧轮胎一直是个难题。每年都有超过10亿走到路的尽头。直到最近,大多数垃圾都被扔进垃圾填埋场或堆放在仓库里。更严格的环境法律意味着许多国家现在坚持轮胎回收。)”可知,如何处理这些旧轮胎一直是个难题,很有挑战性。故选C。
18. 细节理解题。由文章第二段中“Since tyres are mstly made frm hydrcarbns, it shuld be pssible in principle t turn ld tyres int lw-carbn fuel which can be used t run the vehicles they came frm. One f the mst ambitius firms pursuing the idea is Wastefrnt, which is based in Osl, in Nrway. Later this year the cmpany will start building a giant tyre-recycling plant. (由于轮胎主要是由碳氢化合物制成的,原则上应该有可能将旧轮胎转化为低碳燃料,用于驱动它们原来的车辆。总部位于挪威奥斯陆的Wastefrnt公司是追求这一理念的最雄心勃勃的公司之一。今年晚些时候,该公司将开始建设一个巨大的轮胎回收工厂。)”可知,Wastefrnt要开始建造一个巨大的轮胎回收厂是因为它想把旧轮胎变成燃料。故选D。
19. 推理判断题。由文章最后一段“The verall utput f the prcess by weight is 40% TDO, 30% carbn black, 20% steel and 10% gas. The recvered TDO is similar t crude il fresh frm the grund. The carbn black can be re-used t make new tyres, which is f interest t tyre-makers. This, says Vianney Vales, Wastefrnt’s bss, creates a clsed-lp system that prevents emissins. (按重量计,该工艺的总产量为40% TDO, 30%炭黑,20%钢和10%气体。回收的TDO类似于刚从地下开采出来的原油。炭黑可以重新用于制造新轮胎,这是轮胎制造商感兴趣的。“废物前线”的老板Vianney Vales说,这创造了一个防止排放的闭环系统。)”可推知,作者提到维亚尼·瓦雷斯的是为了证明这个想法的成功。故选B。
20. 标题判断题。通读全文,尤其是文章第二段中“Sme firms, therefre, have begun explring a great idea. Since tyres are mstly made frm hydrcarbns, it shuld be pssible in principle t turn ld tyres int lw-carbn fuel which can be used t run the vehicles they came frm. (因此,一些公司已经开始探索一个伟大的想法。由于轮胎主要是由碳氢化合物制成的,原则上应该有可能将旧轮胎转化为低碳燃料,用于驱动它们原来的车辆。)”可知,文章主要讲述了回收轮胎的新方法,即将废旧轮胎作为燃料。A选项“Recycling tyres: Fuel frm yur wheels(回收轮胎:轮胎里的燃料)”适合作为最佳标题。故选A。
Test 06(2023上·山东德州·高三统考期中)
The cncept f “frest bathing” has lng been praised fr its suppsed health benefits. It can imprve mental health and cgnitive (认知) perfrmance, reduce bld pressure and even treat depressin and anxiety. Yet frests can be hard t reach r cmpletely inaccessible in a wrld where as many as 5 billin peple might live in urban envirnments by 2030. Sme scientists believe that virtual reality culd ffer an alternative.
VR has already been used t help distract children underging medical prcedures, and icy virtual landscapes have eased the pain f burn victims. Culd virtual frests btain the same physilgical respnses as real nes?
A grup f scientists at the Czech University f Life Sciences — a psychlgist with researchers in the frestry department — has tested the assumptin by taking a grup f 15 peple int the Rztcky háj nature reserve fr 30-minute bathing sessins. They then used laser scanners t develp a virtual twin f the same area f frest, enhanced with audi recrdings. Twenty participants, including 10 wh visited the real frest, spent 30 minutes in the virtual frest. Questinnaires assessing the participants emtinal states revealed n significant difference between the tw experiences, accrding t the results. As the frestry researcher leading the prject explained, “I was aware that the frest was nt real. Hwever. the experience was vivid, and it was easy fr me t frget that I was in an experimental rm.”
There are limitatins f curse. Since cmputer prcessing pwer is finite (有限), virtual frests have physical bundaries. Sme f the participants said they felt caged when they encuntered the invisible frest wall. Pwer cnstraints (结束) als mean the cmputer is nt perfect at small details like mushrms r insects. Nr can virtual envirnments imitate every sensry experience f a real frest, like the smell f damp leaves. Making ther sensatins, like the feel f wind wuld prve mre cmplicated.
Virtual envirnments can als cause cybersickness, which happens when yur eyes perceive mtin while yur bdy des nt. That is why sme peple felt dizzy after the bathing sessins. Psychlgists and cmputer scientists hpe that further research with larger grups f participants will help t vercme these limitatins.
21. What is the first paragraph mainly abut?
A. The rigin f frest bathing.B. The decrease f the real frest.
C. The necessity f virtual frest bathing.D. The expansin f urban envirnment.
22. Hw did the participants react t virtual frests?
A. They felt almst the same as the real frests.
B. They lnged fr staying at the virtual frests.
C. They preferred surrundings with audi recrdings.
D. They felt it difficult t adapt t experimental rm.
23. What can imprve the user experience in virtual frests?
A. Invisible frest walls.B. Better small details.
C. Physical bundaries.D. Sensry frm real frest.
24. A user f virtual frests may be suffering cybersickness if ________.
A. he feels curius and excited abut frest bathing
B. his bdy isn’t used t the mtin it’s experiencing
C. his psychlgist r dctr gives him an examinatin
D. he fails t vercme the limitatins f envirnments
【答案】21. C 22. A 23. B 24. B
【导语】这是一篇说明文。文章主要介绍了“虚拟森林浴”,介绍了参与者对虚拟森林的感受以及仍然存在的一些问题。
21. 主旨大意题。根据第一段“The cncept f “frest bathing” has lng been praised fr its suppsed health benefits. It can imprve mental health and cgnitive (认知) perfrmance, reduce bld pressure and even treat depressin and anxiety. Yet frests can be hard t reach r cmpletely inaccessible in a wrld where as many as 5 billin peple might live in urban envirnments by 2030. Sme scientists believe that virtual reality culd ffer an alternative.(长期以来,“森林浴”的概念一直因其所谓的健康益处而受到称赞。它可以改善心理健康和认知能力,降低血压,甚至治疗抑郁和焦虑。然而,到2030年,世界上可能有多达50亿人生活在城市环境中,森林可能难以进入或完全无法进入。一些科学家认为,虚拟现实可以提供另一种选择)”可知,第一段的主要内容是虚拟森林浴的必要性。故选C。
22. 细节理解题。根据第三段“I was aware that the frest was nt real. Hwever. the experience was vivid, and it was easy fr me t frget that I was in an experimental rm.(我意识到森林不是真的。然而。这次经历很生动,我很容易忘记自己是在一个实验室内)”可知,参与者认为虚拟森林给人的感觉和真正的森林几乎一样。故选A。
23. 细节理解题。根据倒数第二段“Pwer cnstraints (结束) als mean the cmputer is nt perfect at small details like mushrms r insects. Nr can virtual envirnments imitate every sensry experience f a real frest, like the smell f damp leaves. Making ther sensatins, like the feel f wind wuld prve mre cmplicated.(功率限制也意味着计算机在处理蘑菇或昆虫等小细节方面并不完美。虚拟环境也不能模仿真实森林的所有感官体验,比如潮湿树叶的气味。制造其他感觉,比如风的感觉,将会更加复杂)”可知,更好的小细节可以改善虚拟森林中的用户体验。故选B。
24. 细节理解题。根据最后一段“Virtual envirnments can als cause cybersickness, which happens when yur eyes perceive mtin while yur bdy des nt.(虚拟环境也会导致晕屏,当你的眼睛感知到运动而你的身体却感知不到时,就会发生晕屏)”可知,如果身体不习惯它所经历的运动,虚拟森林的用户可能会晕机。故选B。
Test 07(2023上·山西太原·高三统考期中)
Great white sharks are typically lners, swimming thrugh the wrld’s vast ceans largely n their wn. That’s why scientists were s cnfused and impressed when they nticed an dd pattern in tracking data frm tw sharks. Simn and Jekyll.
The tw males were first tagged ff the cast f Gergia. When they reached Lng Island, reseatchers nticed their tracks were remarkably similar. Then they arrived in Nvia Sctia within practically the same day - they have traveled mre than 4,000 miles tgether!
“Mst animals dn’t frm any emtinal bnds with each ther and there are n previus recrds f tw sharks traveling tgether fr such a lng perid,” Bb Hueter, chief scientist fr Ocearch, the grup tracking the sharks says, “But we have fund that sme whites may remain clse while hunting t benefit frm fd pieces after a kill. S we are wndering if this ne-time event is similar t that. If s, it will pen the dr t the secret f sharks’ migratin law.”
Nw, scientists are trying t puzzle ut what’s ging n. Researchers suppse that there may be sme reasns, such as seawater temperatures and the amunt f light each day. And they further put frward ther pssibilities. Are the tw sharks friends r relatives? And d they have mre cmpanins that aren’t tagged swimming with them? T uncver the secret, the researchers are running genetic tests Fr the further research directin.
But n matter what their relatinship, the pair’s unique behavir is f great significance in the freseeable future. At the very least, the discvery that sharks may hang ut tgether culd impact cnservatin effrts. The reseurch lteam, fr example, is wrking t help peple view sharks less as bld-thirsty mnsters and mre as vital players in a healthy cean ecsystem wrthy f prtectin. They are “humanizing”, which adds t the limited understanding human have f sharks. “They have a mther, a father and siblings,” the team shares, “They’re just trying t make a living in the cean, and we need them fr the balance f life in the sea.”
25. What drew scientists’ attentin abut Simn and Jekyll?
A. The destinatin they reached.
B. The distance they cvered.
C. The way they traveled tgether.
D. The species they belng t.
26. What des the underlined wrd “that' refer t in paragraph3?
A. Traveling in pairs.
B. Migrating regularly.
C. Hunting fd tgether.
D. Traveling fr a lng time.
27. What is paragraph 4 mainly abut?
A. The prcedure f the test.B. The results f the research.
C. The assumptin f the causes.D. The significance f the pair’s travel
28. What d we knw abut sharks frm the last paragraph?
A. They are friendlier and clser t humans than hefre.
B. Their relatinship has been figured ut by the rescarch
C. Human’s limited understanding leads t their extinctin.
D. Their jurcy ffers new insight int cean cnservatin.
【答案】25. C 26. C 27. C 28. D
【导语】这是一篇说明文。文章主要介绍两头大白鲨一起旅行的行为引起了科学家的关注,他们也对这种行为出现的原因进行了猜测,并认为这两头大白鲨的旅行很可能为海洋保护提供了新的见解。
25. 细节理解题。根据第一段“Great white sharks are typically lners, swimming thrugh the wrld’s vast ceans largely n their wn. That’s why scientists were s cnfused and impressed when they nticed an dd pattern in tracking data frm tw sharks. Simn and Jekyll(大白鲨是典型的独来独往者,它们在世界上广阔的海洋中独自游动。这就是为什么当科学家们注意到两只鲨鱼的跟踪数据中有一个奇怪的模式时,他们感到如此困惑和印象深刻。西蒙和杰基尔)”和第二段的“When they reached Lng Island, reseatchers nticed their tracks were remarkably similar. Then they arrived in Nvia Sctia within practically the same day - they have traveled mre than 4,000 miles tgether!(当它们到达长岛时,研究人员注意到它们的足迹非常相似。然后他们几乎在同一天到达了新斯科舍省——他们一起旅行了4000多英里!)”可知,Simn and Jekyll一起“旅行”这个事实,吸引了科学家的注意力,因为大白鲨通常是独行侠。故选C。
26. 词句猜测题。that通常指代上文提到的内容,根据第三段的“But we have fund that sme whites may remain clse while hunting t benefit frm fd pieces after a kill. S we are wndering if this ne-time event is similar t that. If s, it will pen the dr t the secret f sharks’ migratin law.“(但我们发现,一些白鲨在捕猎时可能会保持亲密,以获取狩猎后的食物碎片。所以我们想知道这个一次性事件是否与此相似。如果是这样,它将打开鲨鱼迁徙法的秘密之门)”可知,that指代上文提到的“大白鲨一起狩猎”,即科学家想要弄清楚这两头大白鲨在一起遨游是否是为了一同捕猎。故选C。
27. 主旨大意题。根据第四段的“Researchers suppse that there may be sme reasns, such as seawater temperatures and the amunt f light each day. And they further put frward ther pssibilities. Are the tw sharks friends r relatives? And d they have mre cmpanins that aren’t tagged swimming with them? T uncver the secret, the researchers are running genetic tests Fr the further research directin.(研究人员认为可能有一些原因,比如海水温度和每天的光照量。他们进一步提出了其他的可能性。这两条鲨鱼是朋友还是亲戚?它们有更多没有被标记的同伴和它们一起游泳吗?为了揭开这一秘密,研究人员正在进行基因测试,以确定进一步的研究方向)”可知,本段主要介绍了科学家们猜测这两头大白鲨一起“旅行”的原因。故选C。
28. 细节理解题。根据最后一段的“But n matter what their relatinship, the pair’s unique behavir is f great significance in the freseeable future. At the very least, the discvery that sharks may hang ut tgether culd impact cnservatin effrts. The reseurch lteam, fr example, is wrking t help peple view sharks less as bld-thirsty mnsters and mre as vital players in a healthy cean ecsystem wrthy f prtectin.(但无论它们的关系如何,这对搭档的独特行为在可预见的未来都具有重要意义。至少,鲨鱼可能会一起出没的发现可能会影响保护工作。例如,研究小组正在努力帮助人们减少将鲨鱼视为嗜血的怪物,而更多地将其视为值得保护的健康海洋生态系统中的重要参与者)”可知,这两头大白鲨的旅行为海洋保护提供了新的见解——帮助人们减少将鲨鱼视为嗜血的怪物,更多地将其视为值得保护的健康海洋生态系统中的重要参与者。故选D。
Test 08(2024·江西景德镇·统考一模)
The PAL-V Liberty is a revlutinary vehicle that can travel n bth land and air. It is the wrld’s first cmmercial flying car, and it is nw available fr pre-rder. The PAL-V Liberty is develped by a Dutch cmpany called PAL-V Internatinal B. V., which stands fr Persnal Air and Land Vehicle. The cmpany has been wrking n the prject since 2001, and has successfully tested the prttype in 2012.
The PAL-V Liberty is a tw-seater hybrid car and gyrplane, which means it has a three-wheeled chassis and a fldable rtr n tp. It can switch between driving mde and flying mde in abut 10 minutes, with the help f a semi-autmatic system. It has a tp speed f 160 km/h n the rad and 180 km/h in the air, and can fly up t 500 km n a single tank f fuel. It uses regular gasline, and can be refueled at any gas statin.
The PAL-V Liberty is expected t be delivered t custmers in 2023, alter btaining the necessary certificatins frm aviatin authrities. The cmpany claims that the vehicle meets the existing regulatins f bth cars and aircrafts, and that it is safe and easy t perate. Hwever, the PAL-V Liberty is nt a cheap vehicle, nr is it accessible t everyne. It csts599,000 eurs (abut 4.7 millin yuan) fr the Pineer Editin, which includes flight training curses, pwer heating and persnalizatin ptins. There is als a cheaper Sprt Editin, which csts 299,000 eurs (abut 2.3 millin yuan), but it has less features and requires the buy er t pay an additinal 10,000 eurs(abut 78,000 yuan) fr flight training.
T drive the PAL-V Liberty, ne needs bth a driving license and a pilt license. The vehicle als requires a runway r airstrip t take ff and land, as it cannt d s vertically like a helicpter. The cmpany says it has received 70 rders fr the vehicle s far, mstly frm custmers in Eurpe and Nrth America. The PAL-V Liberty is a grundbreaking innvatin that culd change the future f transprtatin, but it als faces many challenges and limitatins.
29. What’s the limitatin f the Pineer Editin f the PAL-V Liberty?
A. Lack f custmized selectin.B. Failure t land and take ff vertically
C. Extra mney t be paid fr flight training.D. Disagreement with the existing traffic rules.
30. What can we infer abut frm the passage?
A. The PAL-V Liberty has been used in ur daily life.
B. If yu have a pilt license, yu can drive the PAL-V Liberty.
C. It can switch between driving and flying mde in a shrt time
D. The Sprt Editin is mre attractive features than the Pineer Editin.
31. What's the authr’s attitude twards the PAL-V Liberty?
A. favrableB. skepticalC. bjectiveD. indifference
32. What is the best title fr the article?
A. The Dutch InnvatinB. The Future f Transprtatin
C. The Hybrid Car and the GyrplaneD. The Wrld’s First Cmmercial Flying Car
【答案】29. B 30. C 31. C 32. D
【导语】本文是新闻报道。介绍了PAL-V Liberty是一种革命性的交通工具,可以在陆地和空中行驶,这是世界上第一辆商用飞行汽车,目前已可预订。
29. 细节理解题。根据最后一段“T drive the PAL-V Liberty, ne needs bth a driving license and a pilt license. The vehicle als requires a runway r airstrip t take ff and land, as it cannt d s vertically like a helicpter.(驾驶PAL-V Liberty需要驾驶执照和飞行员执照。这种飞行器还需要一条跑道或简易飞机跑道来起降,因为它不能像直升机那样垂直起降)”可知,先锋版的PAL-V Liberty的限制是不能垂直降落和起飞。故选B项。
30. 推理判断题。根据第二段“It can switch between driving mde and flying mde in abut 10 minutes, with the help f a semi-autmatic system.(在半自动系统的帮助下,它可以在大约10分钟内从驾驶模式切换到飞行模式)”可知,PAL-V Liberty可以在短时间内在驾驶和飞行模式之间切换。故选C项。
31. 推理判断题。根据第二段“It can switch between driving mde and flying mde in abut 10 minutes, with the help f a semi-autmatic system. It has a tp speed f 160 km/h n the rad and 180 km/h in the air, and can fly up t 500 km n a single tank f fuel. It uses regular gasline, and can be refueled at any gas statin.(在半自动系统的帮助下,它可以在大约10分钟内从驾驶模式切换到飞行模式。它在公路上的最高速度为160公里/小时,在空中的最高速度为180公里/小时,单箱燃料可以飞行500公里。它使用普通汽油,可以在任何加油站加油)”以及第三段“Hwever, the PAL-V Liberty is nt a cheap vehicle, nr is it accessible t everyne. It csts599,000 eurs (abut 4.7 millin yuan) fr the Pineer Editin, which includes flight training curses, pwer heating and persnalizatin ptins. There is als a cheaper Sprt Editin, which csts 299,000 eurs (abut 2.3 millin yuan), but it has less features and requires the buy er t pay an additinal 10,000 eurs(abut 78,000 yuan) fr flight training.(然而,PAL-V自由不是一个便宜的车辆,也不是每个人都可以使用。先锋版售价为59.9万欧元(约合470万元人民币),包括飞行训练课程、电力加热和个性化选项。还有一款更便宜的Sprt Editin,售价29.9万欧元(约合230万元人民币),但功能较少,需要购买者额外支付1万欧元(约合7.8万元人民币)的飞行训练费用)”可知,作者只是客观的描述了PAL-V Liberty的有关数据,包括它的时速,以及价格,所以对PAL-V Liberty是客观的。故选C项。
32. 主旨大意题。根据第一段“The PAL-V Liberty is a revlutinary vehicle that can travel n bth land and air. It is the wrld’s first cmmercial flying car, and it is nw available fr pre-rder. The PAL-V Liberty is develped by a Dutch cmpany called PAL-V Internatinal B. V., which stands fr Persnal Air and Land Vehicle.(PAL-V Liberty是一种革命性的交通工具,可以在陆地和空中行驶。这是世界上第一辆商用飞行汽车,现在可以预订。PAL-V Liberty是由一家名为PAL-V Internatinal b.v.的荷兰公司开发的,该公司代表个人空中和陆地交通工具)”以及后文,本文主要介绍了PAL-V Liberty的性能和价格,所以D项“The Wrld’s First Cmmercial Flying Car(世界上第一辆商用飞行汽车)”是本文最好的标题。故选D项。
Test 09(2023上·河南周口·高三统考期中)
In the 20th century, cnservatinists set ut t restre the Galapags giant trtise (巨型陆龟) n Españla — and the island ecsystem. Frm 1963 t 2020, cnservatinists reintrduced nearly 2,000 Galapags giant trtises t Españla. Since then, the trtises have cntinued t multiply in the wild, causing the ppulatin t blssm t an estimated 3,000. They’ve als seen the eclgical transfrmatin f Españla.
The trtises’ return has als helped the critically endangered waved albatrss (信天翁) — a species that multiplies nly n Españla. During the island’s wdy times, Maud Quinzin, a cnservatin geneticist wh has previusly wrked with Galapags trtises, says that peple had t repeatedly clear the areas the seabirds use as runways t take ff and land. Nw, if the landing places are getting vergrwn, they’ll mve trtises int the area t take care f it fr them. The secret t this success is that — much like brwn bears and elephants — giant trtises are eclgical architects. As they wander arund, they change the landscape. They step n yung trees and bushes befre they can grw big enugh t blck the albatrsses’ way.
The giant trtises likewise have a big impact n the giant species f prickly pear cactuses (仙人掌梨) that call Españla hme — ne f the trtises’ favrite fds and an essential resurce fr the island’s ther inhabitants. When the trtises eat the cactus’s fallen leaves, they prevent them frm taking rt and cmpeting with their parents. And, after they eat the cactus’s fruit, they drp the seeds acrss the island, ffering a prtective shell f fertilizer.
The extent f these and ther eclgical effects f the trtise are dcumented in a new study by James Gibbs, a cnservatin scientist f the giant trtise restratin prgram. The results, he says, are a gd sign fr ther rewilding prjects that include giant trtise restratin as a keystne f their effrts, such as thse underway n ther islands f the Galapags and the Mascarene Islands in the Indian Ocean.
33. What is a result f reintrducing the Galapags giant trtise t Españla?
A. Endangerment f ther species.
B. Restratin f the lcal ecsystem.
C. Decrease in giant trtises’ ppulatin.
D. Transfrmatin f rewilding prjects.
34. Hw did the giant trtise influence the waved albatrss?
A. By reducing the extent f wdy plants.
B. By spreading the seeds f a key species.
C. By creating mre living habitats fr them.
D. By limiting the number f their cmpetitrs.
35. What is James Gibbs’s attitude twards the giant trtise prject?
A. Unclear.B. Reserved.C. Psitive.D. Dismissive.
36. What can be a suitable title fr the text?
A. Endangered Species Is Hard t Be Restred
B. Once-endangered Species Blssm in Galapags Islands
C. Españla Became a Wnderland fr Galapags Giant Trtises
D. Galapags Giant Trtises Prve Their Wrth as Ecsystem Engineers
【答案】33. B 34. A 35. C 36. D
【导语】本文是一篇说明文。文章主要介绍了加拉帕戈斯巨型陆龟被重新引入Españla岛后,该岛的生态环境逐渐得以恢复。
33. 细节理解题。根据第一段中的“Frm 1963 t 2020, cnservatinists reintrduced nearly 2,000 Galapags giant trtises t Españla. Since then, the trtises have cntinued t multiply in the wild, causing the ppulatin t blssm t an estimated 3,000. They’ve als seen the eclgical transfrmatin f Españla. (从1963年到2020年,环保主义者将近2000只加拉帕戈斯巨龟重新引入Españla。从那以后,这种陆龟在野外继续繁殖,使其数量达到了大约3000只。他们也看到了Españla的生态转型)”可知,拉帕戈斯巨型陆龟的重新引入恢复了当地的生态系统。故选B项。
34. 细节理解题。根据第二段中的“Nw, if the landing places are getting vergrwn, they’ll mve trtises int the area t take care f it fr them. The secret t this success is that — much like brwn bears and elephants — giant trtises are eclgical architects. As they wander arund, they change the landscape. They step n yung trees and bushes befre they can grw big enugh t blck the albatrsses’ way. (现在,如果着陆点杂草丛生,他们就会把巨龟移到这个地方来为他们管理这里。这一成功的秘诀在于——就像棕熊和大象一样——巨龟是生态建筑师。当它们四处游荡时,它们改变了景观。在小树和灌木丛长到足以挡住信天翁的路之前,它们就会被巨龟踩到)”可知,巨型陆龟的游荡会阻止小树和灌木丛过度生长挡住信天翁的跑道,即减少了木本植物的范围。故选A项。
35. 推理判断题。根据最后一段中的“The results, he says, are a gd sign fr ther rewilding prjects that include giant trtise restratin as a keystne f their effrts (他说,这一结果对其他将巨龟恢复作为他们努力的基石的再野生化项目来说是一个好兆头)”可知,James Gibbs认为其他涉及巨龟的再野生化项目有望和该项目一样取得良好的效果,因此他的态度是积极乐观的。故选C项。
36. 主旨大意题。通读全文可知,文章主要介绍了加拉帕戈斯巨型陆龟被重新引入Españla岛后,该岛的生态环境逐渐得以恢复,岛上的信天翁和仙人掌梨物种从中受益。因此,D项“加拉帕戈斯巨型陆龟证明了自己作为生态系统工程师的价值”契合文章大意,最适合作为标题。故选D项。
Test 10(2023上·辽宁铁岭·高三校联考期中)
Humans have made the wrld less friendly t birds in many ways. One bvius example f this can be fund in metal spikes (尖刺), r anti-bird spikes in buildings t prevent birds frm landing and even nesting. Hwever, a handful f birds have struck back.
Auke-Flrian Hiemstra, a bilgist researching animal architecture at the Naturalis Bidiversity Center in Leiden, Netherlands, studies hw wild animals use materials made by humans. He has seen nests that include sme unusual materials—things like plastic flwers and sunglasses. But he was surprised when seeing a picture f a magpie (喜鹊) nest, the tp f which had anti-bird spikes.
Researchers had learned that the smart species, magpies and crws (乌鸦), were stealing anti-bird spikes as a nest-building material. The tw species appeared t use the anti-bird spikes in slightly different ways. Fr the crws, the spikes seemed purely structural, a material used t fashin a slid fundatin. But fr the magpies, there was an additinal layer f intentin: They appeared t use the spikes like humans d-runded cvering ver their nests t keep ther birds frm landing.
One recent study reprted that nests with man-made materials have been fund all ver the wrld and that the man-made materials include all kinds f man-made materials, including knitting needles, candy wrappers, spiky wires, and cigarette ends. Althugh magpies and crws haven’t been dcumented ding this, ther birds have. Scientists aren’t sure if birds are using artificial materials because they’re better, r simply because they’re easy t find. What is ntewrthy is that human-made materials in bird nests can cause injuries. Fr example, anti- bird netting, ften placed ver garden plts, is knwn t be dangerus fr birds, which ften end up being entangled in it.
Fr Hiemstra, while the new discveries are fascinating, he als highlights a brader issue: the unfrtunate ppularity f anti-bird spikes. “It’s kind f sad t keep fighting against nature instead f accepting it as part f the city,” he said.
37. Why was Hiemstra surprised when seeing the pht f a magpie nest?
A. A magpie decrated its nest with plastic flwers.
B. Magpies and crws are as intelligent as humans.
C. Magpies and crws cperated t build the nests.
D. The magpie nest was equipped with metal spikes.
38. Hw d magpies and crws differ frm each ther in using anti-bird spikes?
A. Crws use them fr fashin.
B. Magpies use them fr defence.
C. Crws use them t keep ff ther species.
D. Magpies use them t strengthen the nests.
39. What des the underline wrd “entangled” in paragraph 4 mean?
A. Discvered.B. Frightened.C. Released.D. Trapped.
40. What des Hiemstra intend t d in the last paragraph?
A. Supprt birds’ using man-made materials.
B. Accept anti-bird spikes as part f the city.
C. Disapprve f humans’ using anti-bird spikes.
D. Stress the ppularity f anti-bird spikes in birds.
【答案】37. D 38. B 39. D 40. C
【导语】这是一篇说明文。主要介绍了人类在很多方面使这个世界对鸟类不那么友好了。一个明显的例子是金属钉,或者建筑物上的防鸟钉,以防止鸟类降落甚至筑巢。
37. 细节理解题。根据第二段中“But he was surprised when seeing a picture f a magpie (喜鹊) nest, the tp f which had anti-bird spikes.”(但当他看到一张喜鹊巢的照片时,他感到很惊讶,喜鹊巢的顶部有防鸟刺。)可知,海姆斯特拉在看到喜鹊窝的照片时感到惊讶是因为喜鹊巢上装有防鸟刺。故选D项。
38. 细节理解题。根据第三段中“The tw species appeared t use the anti-bird spikes in slightly different ways. Fr the crws, the spikes seemed purely structural, a material used t fashin a slid fundatin. But fr the magpies, there was an additinal layer f intentin: They appeared t use the spikes like humans d-runded cvering ver their nests t keep ther birds frm landing.”(这两个物种使用防鸟刺的方式似乎略有不同。对乌鸦来说,尖刺似乎纯粹是结构性的,是一种用来打造坚实基础的材料。但对于喜鹊来说,还有另一层意图:它们似乎像人类一样使用尖刺——圆形的覆盖物覆盖在它们的巢穴上,防止其他鸟类降落。)可知,喜鹊和乌鸦在使用防鸟刺方面的不同之处是喜鹊用它们来防御。故选B项。
39. 词义猜测题。根据第四段中“What is ntewrthy is that human-made materials in bird nests can cause injuries.”(值得注意的是,筑巢的人造材料会造成伤害。)以及划线单词句中“Fr example, anti- bird netting, ften placed ver garden plts, is knwn t be dangerus fr birds”(例如,防鸟网,通常放置在花园地块上,已知对鸟类是危险的)由此可知,此处应为它们经常被缠住。故可猜测划线单词entangled为“缠住”的意思,结合选项D项Trapped“被困”意思一致。故选D项。
40. 推理判断题。根据最后一段“Fr Hiemstra, while the new discveries are fascinating, he als highlights a brader issue: the unfrtunate ppularity f anti-bird spikes. “It’s kind f sad t keep fighting against nature instead f accepting it as part f the city,” he said.”(对希姆斯特拉来说,虽然这些新发现令人着迷,但他也强调了一个更广泛的问题:防鸟钉的不幸流行。他说:“不断与自然抗争,而不是接受它作为城市的一部分,这有点可悲。”)可推知,希姆斯特拉在最后一段想表达不赞成人类使用防鸟钉。故选C项。
Test 11(2023上·辽宁铁岭·高三校联考期中)
It is reprted that abut 14 percent f Americans aged ver 12 have truble in hearing. And hearing lss increases dramatically t 50 percent r mre fr thse aged ver 70. It ften cmes n s gradually that many ignre it. Only an estimated 15 t 25 percent f adults wuld use hearing aids, and the use is lwest amng peple wh have less access t health care.
Hwever, recent research has revealed that even mild r mderate hearing lss in lder adults is assciated with cgnitive (认知的) decline. Older adults with hearing lss are mre likely t develp dementia (痴呆), and the likelihd increases with the severity f the lss.
In July, Frank R. Lin, a prfessr frm Jhns Hpkins University, presented results frm a first-f-its-kind randmized clinical trial. Participants are 977 adults aged between 70 and 84, including thse wh have mre risk factrs fr develping dementia and thse wh are relatively healthy. They received best-practice hearing care, including hearing aids. Three years later, hearing aids did make a difference t the participants in cgnitive decline. Especially fr thse wh were at the higher risk fr dementia, a 48 percent cut in risk f cgnitive decline culd be made if they gt hearing aids.
When hearing lss is untreated, the brain’s rganizatin changes, says Anu Sharma, an auditry neurscientist f the University f Clrad Bulder. In adults with mild hearing lss, studies shw a decrease in gray matter (灰质) in brain. Sharma fund early signs that visin and tuch areas f the brain cver and change underused hearing areas. Adults with hearing lss als shw mre activity in wrking memry areas. They need t make extra effrts just t listen, Sharma says, which may exhaust cgnitive reserves.
Hearing lss is als assciated with mre falls, higher health-care csts, and increased lneliness and scial islatin. “Hearing is fundamental t healthy aging,” says Nichlas Reed, wh wrked with Frank R. Lin n the cgnitive-decline study.
41. What can we learn frm the figures in the first paragraph?
A. Americans pay special attentin t their hearing.
B. Americans are unaware f danger f hearing lss.
C. Many Americans with hearing lss stay untreated.
D. Mst Americans are suffering serius hearing lss.
42. What did Frank R. Lin’s clinical trial reveal?
A. Hearing aids helped reduce cgnitive decline.
B. Hearing aids wrked n healthy peple.
C. Cgnitive decline culd result in hearing lss.
D. Cgnitive decline was unrelated t age.
43. What is paragraph 4 centred n?
A. What sign will appear befre lsing hearing.
B. Hw hearing lss impacts cgnitive decline.
C. Why hearing lss is left untreated by peple.
D. Hw ur brain discurages cgnitive decline.
44. Which can be the best title fr the text?
A. Hearing lss—a new factr cnnected with dementia
B. Cgnitive decline, caused by mre than hearing lss
C. Dementia—an incurable but preventable disease
D. Hearing lss, having limited access t healthcare
【答案】41. C 42. A 43. B 44. A
【导语】这是一篇说明文。主要介绍了研究表明,老年人的听力损失与认知能力下降有关。有听力损失的老年人更容易患痴呆症,而且这种可能性随着听力损失的严重程度而增加。
41. 推理判断题。根据第一段“It is reprted that abut 14 percent f Americans aged ver 12 have truble in hearing. And hearing lss increases dramatically t 50 percent r mre fr thse aged ver 70. It ften cmes n s gradually that many ignre it. Only an estimated 15 t 25 percent f adults wuld use hearing aids, and the use is lwest amng peple wh have less access t health care.”(据报道,大约14%的12岁以上的美国人有听力障碍。对于70岁以上的人来说,听力损失会急剧增加到50%或更多。它的发生往往是如此缓慢,以至于许多人都忽略了它。据估计,只有15%到25%的成年人会使用助听器,而在获得医疗保健机会较少的人群中,助听器的使用率最低。)可推知,我们可以从第一段的数字中了解到许多听力受损的美国人没有得到治疗。故选C项。
42. 细节理解题。根据第三段中“Three years later, hearing aids did make a difference t the participants in cgnitive decline. Especially fr thse wh were at the higher risk fr dementia, a 48 percent cut in risk f cgnitive decline culd be made if they gt hearing aids.”(三年后,助听器确实对认知衰退的参与者产生了影响。特别是对于那些患痴呆症的风险较高的人来说,如果他们戴上助听器,认知能力下降的风险可以降低48%。)可知,Frank R. Lin的临床试验揭示了助听器有助于减少认知能力下降。故选A项。
43. 主旨大意题。根据第四段“When hearing lss is untreated, the brain’s rganizatin changes, says Anu Sharma, an auditry neurscientist f the University f Clrad Bulder. In adults with mild hearing lss, studies shw a decrease in gray matter in brain. Sharma fund early signs that visin and tuch areas f the brain cver and change underused hearing areas. Adults with hearing lss als shw mre activity in wrking memry areas. They need t make extra effrts just t listen, Sharma says, which may exhaust cgnitive reserves.”(科罗拉多大学博尔德分校(University f Clrad Bulder)的听觉神经科学家阿努·夏尔马(Anu Sharma)说,如果听力损失得不到治疗,大脑的组织就会发生变化。在轻度听力损失的成年人中,研究表明大脑灰质减少。夏尔马发现早期迹象表明,大脑的视觉和触觉区域覆盖并改变了未充分利用的听觉区域。患有听力损失的成年人在工作记忆区域也表现出更多的活动。他们需要付出额外的努力来倾听,Sharma说,这可能会耗尽认知储备。)可知,第4段的重点讲的是听力损失如何影响认知能力下降。故选B项。
44. 主旨大意题。根据文章大意以及第二段“Hwever, recent research has revealed that even mild r mderate hearing lss in lder adults is assciated with cgnitive (认知的) decline. Older adults with hearing lss are mre likely t develp dementia (痴呆), and the likelihd increases with the severity f the lss.”(然而,最近的研究表明,即使是老年人轻度或中度的听力损失也与认知能力下降有关。有听力损失的老年人更容易患痴呆症,而且这种可能性随着听力损失的严重程度而增加。)可知,文章主要讲的研究表明,老年人的听力损失与认知能力下降有关。有听力损失的老年人更容易患痴呆症,而且这种可能性随着听力损失的严重程度而增加。故文章的标题是“听力损失——与痴呆有关的新因素”。故选A项。
Test 12(2023上·江苏无锡·高三统考期中)
Are yu gd at interpreting ther peple’s emtins? Then there’s a gd chance that yu’re als gd at understanding what animals try t say.
A new Danish-Swiss study published in the pen jurnal Ryal Sciety Open Science indicates that empathetic (能共情的) peple are als gd at decding (解读) animal sunds. Other factrs als imprve yur chance f cmmunicating with animals — yu are mre likely t be animal-empathetic if yu als wrk with animals, and the ability seems t peak in thse aged 20-29 years ld, accrding t the scientists.
“Our results shw that, based n animal sunds, peple are able t tell whether an animal is agitated (焦虑不安的) r nt and whether the animal expresses psitive r negative emtins,” says behaviural bilgist Eldie Briefer frm the University f Cpenhagen’s Faculty f Science. “This is true in cnnectin with a number f different mammals. We can als see that ur ability t interpret the sunds depends n factrs such as age, first-hand knwledge f animals, and nt least hw empathetic we are twards ther peple.”
The study was based n answers frm 1024 peple acrss 48 cuntries. They were intrduced t sunds frm six mammals: gats, cattle, dmesticated hrses, Asian wild hrses, pigs, and wild bars. The sunds frm the six animals were played t the study’s respndents tgether with sunds f human nnsense (胡言乱语) prduced by actrs. Afterwards, the participants had t guess whether the sunds expressed a high r lw level f agitatin, and if the emtins were psitive r negative. Fllwing the test, the participants were asked t take an empathy test that measured their empathy twards human beings. “It is a cnvincing test which measures empathy twards ther peple,” Eldie Briefer explains. “And we saw a clear cnnectin with the ability t interpret animal sunds.”
45. Hw des the authr intrduce the tpic f the passage?
A. By stating pinins.B. By quting a saying.
C. By giving an example.D. By asking a questin.
46. Wh might be best at understanding animal emtins based n the study?
A. A 15-year-ld hard-wrking student.B. A 25-year-ld caring animal raiser.
C. A29-year-ld experienced hunter.D. A 30-year-ld friendly teacher.
47. What des Eldie Briefer think f the test invlved?
A. Dubtful.B. Reliable.C. Ineffective.D. Disappinting.
48. What can be a suitable title fr the text?
A. Human empathy extends t animalsB. Emtin interpretatin helps animals
C. Sund interpretatin depends n agesD. Emtin expressin prtects animals
【答案】45. D 46. B 47. B 48. A
【导语】本文是一篇说明文。主要介绍了研究表明有同理心的人也擅长解码动物的声音。
45. 推理判断题。根据文章第一段“Are yu gd at interpreting ther peple’s emtins? Then there’s a gd chance that yu’re als gd at understanding what animals try t say.(你善于解读别人的情绪吗?那么很有可能你也很擅长理解动物想说什么。)”接下来第二段讲述文章的主题“A new Danish-Swiss study published in the pen jurnal Ryal Sciety Open Science indicates that empathetic (能共情的) peple are als gd at decding (解读) animal sunds.(发表在开放期刊《皇家学会开放科学》上的一项丹麦——瑞士联合研究表明,有同理心的人也擅长解码动物的声音。)”可知,作者通过提问来引出文章的主题。故选D。
46. 细节理解题。根据文章第二段“Other factrs als imprve yur chance f cmmunicating with animals — yu are mre likely t be animal-empathetic if yu als wrk with animals, and the ability seems t peak in thse aged 20-29 years ld, accrding t the scientists.(其他因素也会增加你与动物交流的机会——如果你也和动物一起工作,你更有可能具有动物同理心,而且这种能力似乎在20-29岁的人身上达到顶峰。)”可知,一个25岁的有爱心的动物饲养员可能最能理解动物的情绪。故选B。
47. 推理判断题。根据文章最后一段““It is a cnvincing test which measures empathy twards ther peple,” Eldie Briefer explains. “And we saw a clear cnnectin with the ability t interpret animal sunds.”(Eldie Briefer解释说:“这是一个令人信服的测试,可以衡量对他人的同理心。”“我们发现这与解释动物声音的能力有明显的联系。”)”可知,Eldie Briefer认为测试是可靠的。故选B。
48. 主旨大意题。根据文章主题段第二段“A new Danish-Swiss study published in the pen jurnal Ryal Sciety Open Science indicates that empathetic (能共情的) peple are als gd at decding (解读) animal sunds. (发表在开放期刊《皇家学会开放科学》上的一项丹麦-瑞士联合研究表明,有同理心的人也擅长解码动物的声音)”可知,文章主要讲述的是有同理心的人也擅长解码动物的声音,A项:Human empathy extends t animals(人类的同理心也延伸到了动物身上)合乎题意。故选A。
Test 13(2023上·河南·高三校联考阶段练习)
New Calednian crws are well-knwn fr using different types f tls fr preying (捕食) frm tree hles and ther hiding places. While they firmly hld their tls in the bill, they need t put them dwn t eat. This is when crws are at risk f lsing their tls by accidentally drpping them r having them stlen by ther crws.
In an earlier study, researchers in the UK had discvered that crws keep their tls safe when nt needed, using ne f tw “safekeeping” strategies—they either securely hld them trapped underft, r temprarily put them int a nearby hle r behind bark. But are crws mre careful when handling particularly valuable tls?
“Many f us will fuss (大惊小怪) abut a brand-new phne, making sure it des nt get scratched, drpped r lst. But we may handle an ld phne with a cracked screen quite carelessly,” said lead authr Barbara Klump frm the Max Planck Institute f Animal Behavir, Germany.
Crws at ne f the team’s lng-term study sites use tw different kinds f stick tls: cmplex hked tls and basic nn-hked tls. The frmer are painstakingly crafted frm a relatively scarce plant species, while the latter are simply twigs (细枝) surced frm the frest flr. “Hked tls are nt nly mre cstly t btain, but they are als much mre efficient,” explained Barbara Klump. “Depending n the fraging (觅食) task, crws can get prey with these tls up t ten times faster than with nn-hked tls.”
In their new study, the researchers nw discvered that New Calednian crws are mre likely t keep valuable hked tls safe between uses than the mre basic nn-hked tls. “It was exciting t see crws are just a bit mre careful with tls that are mre efficient and mre cstly t replace. This suggests that they have sme cnceptin f the relative value’ f different tl types,” nted study c-authr James St Clair.
This is the first study t investigate hw animals handle and stre tls f different kinds, prviding a new way t measure hw much they value these bjects.
49. Why are phnes mentined in paragraph 3?
A. T indicate the necessity f phnes in ur daily life.
B. T emphasize peple’s attachment t their ld devices.
C. T stress the similarity between humans and crws.
D. T shw peple’s imprper attitude t ld things.
50. What’s the main advantage f a hked tl?
A. It can be gtten easily.B. It can be adjusted freely.
C. It can make crws’ fraging mre prductive.D. It can prevent crws frm danger.
51. What excited the researchers abut the New Calednian crws?
A. Their secret hiding places.B. Their unusual eating habits.
C. Their creatin f cmplex tls.D. Their treatment f valuable tls.
52. Which can be a suitable title fr the text?
A. Crws Use Strategies t Gain Valuable Tls
B. Crws Learn t Use Special Tls fr Preying
C. New Discvery f Hw Crws Make Tls
D. New Calednian Crws Keep Favrite Tls Safer
【答案】49. C 50. C 51. D 52. D
【导语】本文为说明文,主要讲的是研究人员发现,New Calednian乌鸦不但会使用工具捕食,而且它们似乎会把带钩的特殊工具放在更安全的地方。
49. 推理判断题。根据第二段的“In an earlier study, researchers in the UK had discvered that crws keep their tls safe when nt needed, using ne f tw “safekeeping” strategies—they either securely hld them trapped underft, r temprarily put them int a nearby hle r behind bark.(在早期的一项研究中,英国的研究人员发现,乌鸦在不需要的时候会用两种“安全保管”策略中的一种来保护它们的工具——它们要么把工具牢牢地夹在脚下,要么暂时把它们放在附近的洞里或树皮后面。)”和第三段“Many f us will fuss (大惊小怪) abut a brand-new phne, making sure it des nt get scratched, drpped r lst. But we may handle an ld phne with a cracked screen quite carelessly(我们中的许多人都会为一部全新的手机而烦恼,确保它不会被划伤、掉落或丢失。但我们可能会不小心处理屏幕破裂的旧手机)”可知,第三段提到了电话,是为了强调人类和乌鸦之间的相似性,即在保护自己的工具时的共同点。故选C。
50. 细节理解题。根据第四段中的“Hked tls are nt nly mre cstly t btain, but they are als much mre efficient(钩形工具不仅成本更高,而且效率更高)”可知,相较于用普通的树枝做捕食工具,乌鸦使用精心加工过的带钩的树枝,其捕食的效率更高。故选C。
51. 细节理解题。根据第五段中的“It was exciting t see crws are just a bit mre careful with tls that are mre efficient and mre cstly t replace.(令人兴奋的是,乌鸦在使用更高效、更昂贵的工具时更加小心。)”可知,新喀里多尼亚乌鸦对高效率的带钩的捕食工具非常谨慎小心,这种处理方式让研究人员激动不已。故选D。
52. 主旨大意题。通读全文,尤其是第二段的“In an earlier study, researchers in the UK had discvered that crws keep their tls safe when nt needed, using ne f tw “safekeeping” strategies—they either securely hld them trapped underft, r temprarily put them int a nearby hle r behind bark.(在早期的一项研究中,英国的研究人员发现,乌鸦在不需要的时候会用两种“安全保管”策略中的一种来保护它们的工具——它们要么把工具牢牢地夹在脚下,要么暂时把它们放在附近的洞里或树皮后面。)”可知,本文主要讲述新喀里多尼亚乌鸦会非常小心地把自己喜爱的带钩的工具存放在更安全的地方,因此最好的题目是D选项“New Calednian Crws Keep Favrite Tls Safer(新喀里多尼亚乌鸦让最喜欢的工具更安全)”。故选D。
Test 14(2024·广东肇庆·统考一模)
Healthy human skin is cvered with bacteria (细菌) that are quick t settle in an pen wund. T prevent these rganisms frm spreading thrugh the bdy, which can permanently injure r kill a persn, the infected wund may need t be cleaned and treated with antibitics. Medical prfessinals typically identify infectins by unwrapping and bserving a wund r by swabbing (用拭子擦拭) it and cnducting a labratry test. But remving a wund dressing can slw dwn the healing prcess. Plus, bservatins are subjective, while swab tests take time and require that a patient be physically present.
T address these issues, sme research teams are develping devices that sit under bandages and cntinuusly mnitr indirect signs f infectin, such as changes in wund temperature r acidity. And scientists at the Natinal University f Singapre have nw created an even mre direct infectin sensr.
This sensr can detect an enzyme (酶) called DNase. The enzyme acts as a reliable infectin indicatr because disease-causing bacteria prduce it in large amunts inside wunds, whereas bacteria n healthy skin d nt—s testing fr the substance reduces the chance f a false psitive result. Furthermre, DNase builds up befre ther infectin signs appear. The new alert system, nicknamed the“wireless infectin detectin n wunds” (WINDOW) sensr, was detailed in Science Advances.
WINDOWs enzyme-sensing parts rely n a material called DNAgel. There searchers develped a particular kind f DNAgel that remains stable in watery envirnments, such as the human bdy, but begins t break dwn in the presence f DNase. They cnnected this gel (凝胶) t a chip that senses when the gel respnds by sending a signal t a smartphne.
Thus far, the team has expsed the DNAgel t wund swabs frm 18 peple’s wunds t see hw much the material degraded in the presence f the bacteria. There searchers als used the device n six living lab mice whse wunds were expsed t the same bacterial species, and it successfully detected infectins.
53. What is the first paragraph mainly abut?
A. The harm f cmmn wunds.
B. The treatment f infected wunds.
C. The interventin n wund healing.
D. The dilemma f infectin bservatin.
54. Hw des the WINDOW sensr detect infectins?
A. By cmparing wund acidity.
B. By detecting the DNase enzyme.
C. By measuring the bacteria amunt.
D. By bserving changes in wund clr.
55. What can we expect f the WINDOW sensr in the future?
A. It will cut dwn the length f infectin-treating.
B. It culd reduce the cst f infectin bservatin.
C. It can mnitr wunds cntinuusly and remtely.
D. It might help cnduct labratry tests n wunds.
56. What can be the best title fr the text?
A. Innvatins in Wund Infectin Detectin
B. Remving the Dangers f Open Wunds
C. Recgnizing the Rle f DNase in Healing
D. Challenges in Wund Care and Treatment
【答案】53. D 54. B 55. C 56. A
【导语】本文是篇说明文。文章主要介绍了一种能够检测识别伤口感染的新设备。
53. 主旨大意题。根据第一段“Medical prfessinals typically identify infectins by unwrapping and bserving a wund r by swabbing (用拭子擦拭)it and cnducting a labratry test. But remving a wund dressing can slw dwn the healing prcess. Plus, bservatins are subjective, while swab tests take time and require that a patient be physically present.”(医疗专业人员通常通过打开和观察伤口或通过擦拭伤口并进行实验室测试来识别感染。但是去除伤口敷料会减缓愈合过程;此外,观察是主观的,而棉签测试需要时间,并且需要患者亲自到场。)可知,第一段主要表达了医疗人员所用的观察识别感染的方法,在实施过程中还是有一定困难和弊端的,可见是处于困境中。故选D。
54. 推理判断题。根据第三段“The enzyme acts as a reliable infectin indicatr because disease-causing bacteria prduce it in large amunts inside wunds, whereas bacteria n healthy skin d nt—s testing fr the substance reduces the chance f a false psitive result.”(这种酶是一种可靠的感染指标,因为伤口内的致病细菌会大量产生这种酶,而健康皮肤上的细菌则不会,因此检测这种物质可以减少假阳性结果的可能性。)和“The new alert system, nicknamed the“wireless infectin detectin n wunds” (WINDOW) sensr, was detailed in Science Advances.”(这种新的警报系统被称为“伤口无线感染检测”(WINDOW)传感器,详细内容发表在《科学进展》杂志上。)可知,WINDOW是通过检测DNase酶来检测感染的。故选B。
55. 推理判断题。根据第四段“They cnnected this gel(凝胶)t a chip that senses when the gel respnds by sending a signal t a smartphne.”(他们将这种凝胶连接到一个芯片上,该芯片通过向智能手机发送信号来感知凝胶的反应。)可知,在未来,WINDOW感应器可以通过智能手机来持续地进行远程监控伤口情况。故选C。
56. 主旨大意题。根据第二段“T address these issues, sme research teams are develping devices that sit under bandages and cntinuusly mnitr indirect signs f infectin, ”(为了解决这些问题,一些研究团队正在开发一种设备,这种设备可以放在绷带下,持续监测感染的间接迹象)和“And scientists at the Natinal University f Singapre have nw created an even mre direct infectin sensr.”(新加坡国立大学的科学家们现在发明了一种更直接的感染传感器。)以及下文对这种设备的介绍可知,本文主要介绍了一种检测伤口感染的新的设备,是伤口感染检测的创新。所以用A项“Innvatins in Wund Infectin Detectin”作为本文的标题与文章主题相符合。故选A。
Test 15(2023·浙江宁波·统考一模)
Gldfish may seem like simple creatures swimming in a glass tank, but they pssess a rather cmplicated navigatin system, as discvered by researchers at the University f Oxfrd Led by Dr. Adelaide Sibeaux, the study aims t shed light n ur understanding f hw fish, and ptentially humans, estimate distances using what culd be described as an internal GPS.
Writing in the jurnal Prceedings f the Ryal Sciety B, Sibeaux and clleagues reprt hw they created a tank in their experiment with 2cm-wide black and white vertical stripes (条纹) n the walls, cnnected by similar stripes acrss the flr. The team trained nine gldfish t swim a set distance f 70cm and then return t their starting pint when waved at. The experiment aimed t investigate hw the fish wuld estimate this distance withut any gestures, under different patterns.
Over multiple trials, the gldfish averaged a swim distance f 74cm, give r take 17cm, when presented with the vertical 2cm-wide stripes. Hwever, when the stripe pattern was altered t either narrwer vertical stripes, checked patterns, r hrizntal stripes, the fish’s behavir changed significantly. Narrwer vertical stripes led them t verestimating the distance by 36%, while hrizntal stripes resulted in highly incnsistent estimatins.
Accrding t the researchers, the gldfish appeared t be using an “ptic (光学的) flw mechanism” based n the visual density f their envirnment. They kept track f hw frequently the vertical pattern switched between black and white t estimate hw far they had traveled. The study suggests that different ptic flw mechanisms are used by mammals, including humans, based n angular (有角度的) mtin f visual features. The study implies that the use f visually based distance infrmatin culd have emerged early in the evlutinary timeline.
“This study is nvel because, despite knwing that fish respnd t gemetric infrmatin regarding directin and distance, we dn’t knw hw they estimate distances,” Prfessr Clin Lever, althugh nt invlved in the study, said, “it’s exciting t explre fish spatial mapping because fish navigatin evlved earlier and better than mst mammals.”
57. Why did Dr. Adelaide Sibeaux cnduct the study n gldfish?
A. T test the accuracy f gldfish’s internal GPS.
B. T create an advanced navigatin system fr humans
C. T uncver hw an inbuilt GPS helps calculate distances.
D. T explre the relatinships between gldfish and humans
58. What can we learn abut the experiment?
A. Peple gestured the gldfish thrughut the experiment
B. The tank was decrated with clrful backgrund patterns
C. Gldfish tended t underestimate distances with hrizntal stripes.
D. The change in the tank setting led t the gldfish's incrrect judgment.
59. It can be cncluded frm the furth paragraph that ____________.
A. ptic flw mechanism is unique t humans
B. mammals develped flw mechanism lng befre gldfish
C. gldfish evaluated the distance with multidimensinal visual infrmatin
D. visual density f the envirnment strengthened the lcating ability f gldfish
60. What attitude des Prfessr Clin hld twards the study?
A. Neutral.B. Ambiguus.C. Disapprving.D. Favrable.
【答案】57. C 58. D 59. C 60. D
【导语】本文是一篇说明文。介绍了牛津大学的研究人员对金鱼内部导航系统的研究发现,研究人员通过实验发现,金鱼似乎使用一种“光学流机制”来估算自身的运动距离,其行为受到视觉密度和环境中的光学纹理等因素的影响。
57. 细节理解题。根据第一段“Gldfish may seem like simple creatures swimming in a glass tank, but they pssess a rather cmplicated navigatin system, as discvered by researchers at the University f Oxfrd Led by Dr. Adelaide Sibeaux, the study aims t shed light n ur understanding f hw fish, and ptentially humans, estimate distances using what culd be described as an internal GPS.(金鱼可能看起来像在玻璃鱼缸里游泳的简单生物,但它们拥有相当复杂的导航系统,正如牛津大学Adelaide Sibeaux博士领导的研究人员所发现的那样,这项研究旨在阐明我们对鱼类以及潜在的人类如何利用一种可以被称为内部GPS的东西来估计距离的理解)”可知,Adelaide Sibeaux对金鱼进行这项研究是为了揭示内置GPS如何帮助计算距离。故选C项。
58. 推理判断题。根据第三段中“Over multiple trials, the gldfish averaged a swim distance f 74cm, give r take 17cm, when presented with the vertical 2cm-wide stripes. Hwever, when the stripe pattern was altered t either narrwer vertical stripes, checked patterns, r hrizntal stripes, the fish’s behavir changed significantly. Narrwer vertical stripes led them t verestimating the distance by 36%, while hrizntal stripes resulted in highly incnsistent estimatins.(在多次试验中,当看到垂直的2厘米宽的条纹时,金鱼的平均游泳距离为74厘米,误差为17厘米。然而,当条纹图案被改变为较窄的垂直条纹、格子图案或水平条纹时,鱼的行为发生了显著变化。较窄的垂直条纹导致他们高估了36%的距离,而水平条纹导致高度不一致的估计)”可知,鱼缸设置的改变导致了金鱼的错误判断。故选D项。
59. 推理判断题。根据第四段“Accrding t the researchers, the gldfish appeared t be using an “ptic (光学的) flw mechanism” based n the visual density f their envirnment. They kept track f hw frequently the vertical pattern switched between black and white t estimate hw far they had traveled. The study suggests that different ptic flw mechanisms are used by mammals, including humans, based n angular (有角度的) mtin f visual features. The study implies that the use f visually based distance infrmatin culd have emerged early in the evlutinary timeline.(根据研究人员的说法,金鱼似乎使用了一种基于环境视觉密度的“光流机制”。他们记录了垂直图案在黑色和白色之间切换的频率,以估计它们走了多远。这项研究表明,包括人类在内的哺乳动物基于视觉特征的角度运动使用了不同的光流机制。这项研究表明,视觉距离信息的使用可能在进化的早期就出现了)”可知,本段可得出结论,金鱼使用多维视觉信息来评估距离。故选C项。
60. 推理判断题。根据最后一段““This study is nvel because, despite knwing that fish respnd t gemetric infrmatin regarding directin and distance, we dn’t knw hw they estimate distances,” Prfessr Clin Lever, althugh nt invlved in the study, said, “it’s exciting t explre fish spatial mapping because fish navigatin evlved earlier and better than mst mammals.”(“这项研究是新颖的,因为尽管我们知道鱼类对方向和距离的几何信息有反应,但我们不知道它们是如何估计距离的,”科林·利弗教授说,尽管他没有参与这项研究,“探索鱼类的空间映射是令人兴奋的,因为鱼类的导航进化得比大多数哺乳动物更早,也更好。”)”可知,科林教授认为这项研究是令人兴奋的,所以是赞许的。故选D项。时间
卷次
主题语境
题型分类
2023年
新高考I卷
人与社会:数字极简主义生活方式
2)人与社会:“群体智慧”效应
1)1个细节理解题
2个推理判断题
1个词义猜测题
2)1个细节理解题
2个推理判断题
1个主旨大意题
新高考 = 2 \* ROMAN II卷
人与自然:保护城市中的野生自然
1个细节理解题
3个推理判断题
全国甲卷
人与自然:美国灰熊从濒危物种恢复到2000多头
2个细节理解题
2个推理判断题
全国乙卷
人与社会:英国烹饪节目的影响
2个细节理解题
2个推理判断题
2022年
新高考I卷
1)人与自然:在家庭中过零浪费的生活方式
2)人与社会:改善老年人的健康状况的项目
3)人与社会:饮食的改变导致了现在在世界上一半的语言中发现了新的语音
1)2个推理判断题
1个主旨大意题
1个词义猜测题
2)3个推理判断题
1个词义猜测题
3)2个细节理解题
1个推理判断题
1个主旨大意题
新高考 = 2 \* ROMAN II卷
人与社会:Textalyzer(短信监控器)的技术来监控司机在开车的时候是否使用了手机
1个细节理解题
1个推理判断题
1个主旨大意题
1个词义猜测题
全国甲卷
人与自然:会识别形状的凤头鹦鹉
2个细节理解题
1个推理判断题
1个主旨大意题
全国乙卷
1)人与社会:无人机能在保证铁路安全可靠又经济
2)人与社会:对软饮料征收的糖税
1)1个细节理解题
1个推理判断题
1个主旨大意题
1个词义猜测题
2)3个细节理解题
1个推理判断题
2021年
新高考I卷
1)人与社会:美国鸭票
2)人与社会:情商的定义以及对有关于情商未来研究的期望
1)1个细节理解题
1个推理判断题
1个主旨大意题
1个词义猜测题
2)1个细节理解题
3个推理判断题
新高考 = 2 \* ROMAN II卷
1)人与社会:用于监测放牧牛的健康状况的机器人。
2)人与社会:
1)4个细节理解题
2)2个细节理解题
2个推理判断题
1个主旨大意题
1个词义猜测题
全国甲卷
1)人与自然:Prt Lympne保护区的部分黑犀牛现状
2)人与社会:
1)2个细节理解题
2个推理判断题
2)2个细节理解题
2个推理判断题
1个主旨大意题
1个词义猜测题
全国乙卷
1)人与社会:艺术家Benjamin Vn Wng用塑料垃圾制作了一个巨大的雕塑作品
2)人与社会:开放性办公室以及有关多少分贝的噪音最有利于人们的创造性思维的研究
1)1个细节理解题
3个推理判断题
2)3个细节理解题
1个推理判断题
北京卷
人与社会:全球崩塌(glbal cllapse)的概念
2个推理判断题
1个词义猜测题
专题23 【培优小题狂练】阅读理解书评狂练30篇(五年真题+最新模拟)-2024年新高考英语二轮复习 解析版: 这是一份专题23 【培优小题狂练】阅读理解书评狂练30篇(五年真题+最新模拟)-2024年新高考英语二轮复习 解析版,共52页。
专题22 【培优小题狂练】阅读理解议论文狂练30篇(五年真题+最新模拟)-2024年新高考英语二轮复习 解析版: 这是一份专题22 【培优小题狂练】阅读理解议论文狂练30篇(五年真题+最新模拟)-2024年新高考英语二轮复习 解析版,共52页。
专题20 【培优小题狂练】阅读理解说明文狂练30篇(五年真题+最新模拟)-2024年新高考英语二轮复习 原卷版: 这是一份专题20 【培优小题狂练】阅读理解说明文狂练30篇(五年真题+最新模拟)-2024年新高考英语二轮复习 原卷版,共26页。

