所属成套资源:2024年中考物理一轮复习讲义+课件+练习(全国通用)
2024年中考物理一轮复习 专题04 物态变化(讲义) (全国通用)
展开
这是一份2024年中考物理一轮复习 专题04 物态变化(讲义) (全国通用),文件包含专题04物态变化讲义原卷版docx、专题04物态变化讲义解析版docx等2份试卷配套教学资源,其中试卷共61页, 欢迎下载使用。
目录
\l "_Tc27688" 考情分析2
\l "_Tc20997" 知识建构3
\l "_Tc27688" 考点一 温度4
夯基·必备基础知识梳理4
提升·必考题型归纳6
考向01:温度的估测6
考向02:温度计的使用与读数7
考点二 熔化与凝固8
夯基·必备基础知识梳理8
提升·必考题型归纳13
考向01:晶体与非晶体13
考向02:探究固体熔化时温度随时间的变化规律14
考向03:熔化与凝固图像16
考向04:熔化与凝固在生活中的应用18
考点三 汽化与液化20
夯基·必备基础知识梳理20
提升·必考题型归纳23
考向01:汽化与液化现象辨析23
考向02:探究水沸腾时温度变化的特点25
考向03:影响蒸发快慢的因素27
考向04:汽化和液化在生活中的应用28
考点四 升华与凝华30
夯基·必备基础知识梳理30
提升·必考题型归纳32
考向01:升华和凝华现象32
考向02:物态变化过程中的吸放热33
考向03:自然界水循环中的物态变化34
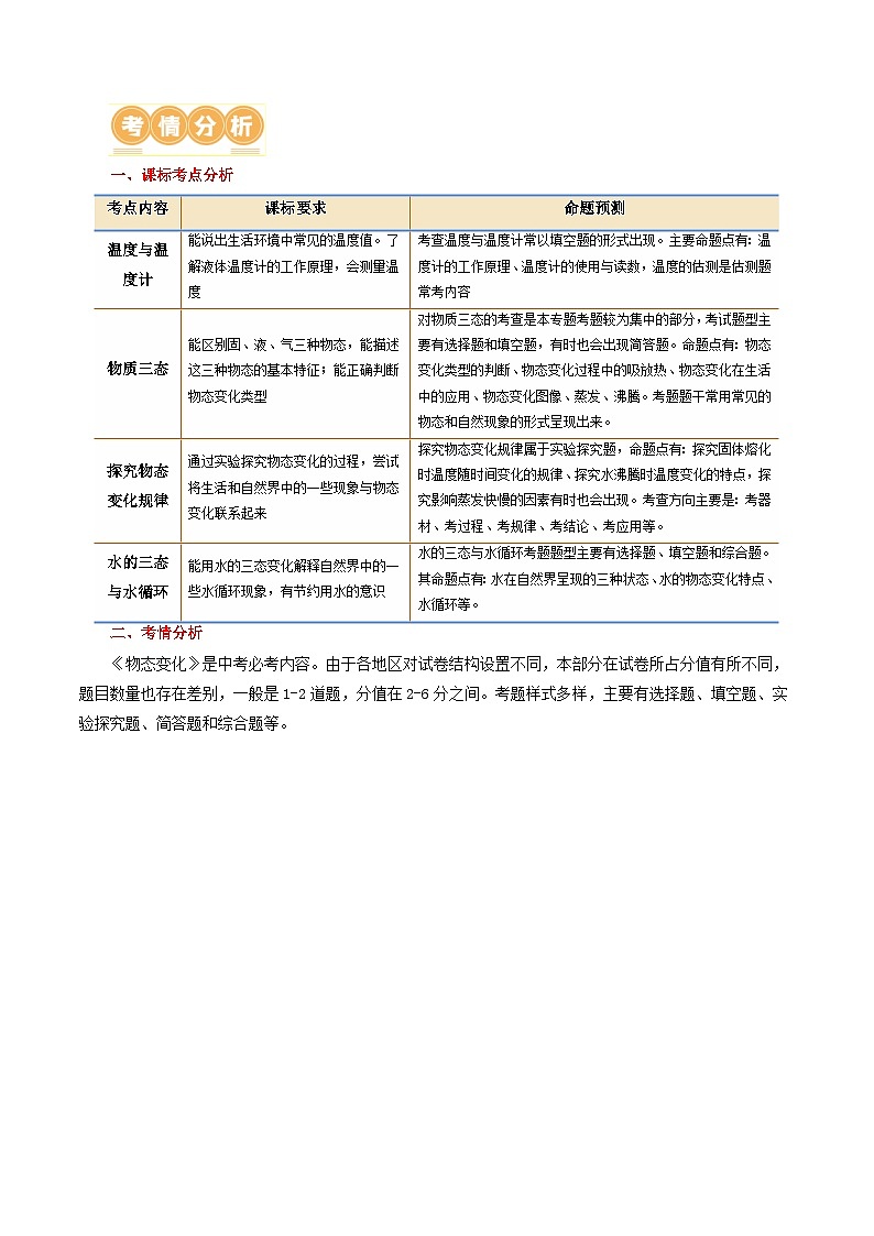
一、课标考点分析
二、考情分析
《物态变化》是中考必考内容。由于各地区对试卷结构设置不同,本部分在试卷所占分值有所不同,题目数量也存在差别,一般是1-2道题,分值在2-6分之间。考题样式多样,主要有选择题、填空题、实验探究题、简答题和综合题等。
考点一 温度
一、温度与温度计
1.温度:在物理学中,通常用温度表示物体的冷热程度。热的物体温度高,冷的物体温度低。
2.温度计:日常生活中,我们常凭感觉判断物体的冷热,而这种判断往往很粗略,甚至不可靠。要准确地判断温度高低,就要用温度测量工具—温度计进行测量。
常用温度计的工作原理:家庭和实验室常用温度计是根据液体的热胀冷缩原理制成的。
二、摄氏温度
1.摄氏温度的单位:摄氏度,符号是℃。温度计上的符号℃表示该温度计采用的是摄氏温度。
2.摄氏温度的规定:我们把在一个标准大气压下,冰水混合物的温度定为0摄氏度,沸水的温度定为100摄氏度,分别用0℃和100℃表示;0℃和100℃之间分成100等份,每个等份代表1℃。
3.摄氏温度的表示方法:在书写摄氏温度时,0摄氏度以下的温度,在数字的前面加“-”号,如“-10℃”,读作“负10摄氏度”或“零下10摄氏度”
0摄氏度以上的温度,省略数字前面的“+”号,如10℃,读作“10摄氏度”或“零上10摄氏度”。
(1)在一个标准大气压下,只要是冰水混合物,无论是冰多还是水多,其温度都是0℃;
(2)0℃表示物体的冷热程度与标准大气压下冰水混合物的冷热程度相同,而不是物体没有温度;
(3)摄氏温度的单位“摄氏度”是一个整体,不能分开,如10摄氏度,不能读作摄氏10度,也不能读作10度;
(4)书写摄氏温度单位符号“℃”时,要注意格式,字母左上角的小圆圈不能漏掉,也不能分开或错位,如人体的正常温度约为37℃,不能写成“37°”或“37C”。
三、温度计的使用
正确使用温度计要做到“六会”:
特别提醒图解温度计使用方法
四、体温计
1.认识体温计:体温计用来测量人体的温度。如图所示是常见的体温计,其玻璃泡内的测温物质是水银,量程为35℃-42℃,分度值为0.1℃。
2.体温计的特殊结构和作用:体温计的玻璃泡和直玻璃管之间有一段特殊的细管,如图所示。测量体温时,玻璃泡中的水银随着温度的升高,发生膨胀,通过细管(也叫缩口)挤到直管;当体温计离开人体时,水银变冷收缩,细管内的水银断开,直管内的水银不能退回玻璃泡内,这样体温计即使离开人体,显示的温度也不会变化。因此,体温计可以离开人体读数。
3.使用方法
(1)体温计在使用前,应用力往下甩几下,让直管内的水银流回玻璃泡内,然后再进行测量。这是因为体温计在正常使用时,示数只升不降,当人体的温度高于体温计原示数时,体温计的示数上升,此时能测量出人体的实际温度。但是,当人体温度低于体温计原示数时,因为体温计的示数不会下降,显示还是之前的温度,将导致测量值偏高。
(2)读数时,应把体温计从腋下或口腔中拿出来。
(3)体温计的分度值是0.1℃,读数时精确到0.1℃。
考向01 温度的估测
解决温度的估测试题,需要同学们多了解、记忆一些生活中的温度值,根据实际情况进行合理推断。以下为生活中常见的温度值:我国冬天的最低温度约为-50℃,人们感觉舒适的环境温度为23℃,洗澡水的最佳温度为40℃,纸的着火点为183℃,酒精灯火焰温度约为500℃等。
【例1】(2023·绥化·中考真题)下列有关物理量的估测,符合生活实际的是( )。
A. 学生课桌的高度大约为75dmB. 人们感觉舒适的环境温度约为40℃
C. 中学生受到的重力约为500ND. 考场内照明灯的电流约为2A
【变式1-1】正在发烧的小军的体温可能是( )。
A.35℃ B.36℃ C.39℃ D.49℃
【变式1-2】(2023·河北承德县一模)下列一些数据,符合实际的是( )。
A.物理教科书的长度约为25dm;
B.人体感觉舒适的温度约为10℃;
C.做一次眼保健操的时间约为5min;
D.一个苹果的质量约为1kg
考向02 温度计的使用与读数
【例2】(2023·菏泽)按题目要求完成下列问题。
(1)图甲中物体长度为________cm;图乙中温度计示数为________℃;
(2)用天平称量物体时,被测物体应该放在________(选填“左”或“右”)盘中;
(3)用停表和刻度尺做“测量物体运动的速度”实验,运用的物理原理公式是________。
【变式2-1】中国科兴疫苗需保存在低于8℃的环境中。夏季,运输过程中为监测疫苗温度是否超标,应在冷藏箱内放置图中所示的温度计___________。在接收点,为正确读数,验收人员___________(能/不能)把温度计从冷藏箱中取出读数,温度计示数如图所示,表明疫苗___________(安全/不安全)。
【变式2-2】用实验室常用温度计测量烧杯中热水的温度时,下列说法正确的是( )。
A.温度计的感温泡可以碰到容器壁 B.将感温泡浸入热水马上读出温度
C.读数时温度计可以离开被测热水 D.读数时如图所示,测量数据偏大
考点二 熔化和凝固
一、物态变化
1.物质的三态:自然界中物质通常有三种状态:固态、液态、气态。
2.物态变化的概念:物质各种状态间的变化叫做物态变化。物体形状的改变和物质状态的变化不是一回事,物体形状的改变不是物态变化。
物态变化与温度的关系:温度是物态变化的决定因素,随着温度的变化,自然界中的物质一般都会发生物态变化。
二、熔化和凝固
1.现象探究
【归纳总结】固体加热可以变成液体,液体冷却可以变成固体。
2.熔化和凝固的概念
(1)熔化:物质从固态变为液态的过程叫熔化。如冰熔化成水。
(2)凝固:物质从液态变为固态的过程叫凝固。如水结成冰。
3.实验探究—探究固体熔化时温度的变化规律
【提出问题】不同物质在由固态变成液态的过程中,温度变化规律相同吗?
【猜想与假设】(1)不同物质在由固态变成液态过程中,温度变化规律相同;(2)不同物质在由固态变成液态过程中,温度变化规律不同。
【设计实验】探究海波(硫代硫酸钠)和石蜡的熔化过程。分别取适量的海波和石蜡(研碎),对它们进行加热,测出加热过程中的温度,观察熔化的情况,根据记录的数据绘制图像,比较二者熔化时温度的变化规律。
实验器材:铁架台、酒精灯、温度计、石棉网、烧杯、试管、停表、海波、石蜡、水等。
实验装置:如图。
【进行实验与收集证据】(1)在两个分别盛有海波和石蜡的的试管中各插入一个温度计,再将试管放入盛水的烧杯中,使试管均匀受热;
(2)用酒精灯外焰对烧杯缓慢加热,观察海波和石蜡的变化情况,以及温度计示数的变化;
(3)待海波温度升至40℃、石蜡温度升至50℃,没隔1min记录一次温度计的示数,在海波和石蜡完全熔化后再记录3—4次。数据记录如表所示。
表1 海波熔化时温度、状态随时间变化情况记录表
表2 石蜡熔化时温度、状态随时间变化情况记录表
【分析论证】
(1)以方格纸上的纵轴表示温度,横轴表示时间,将表1、表2中的数据分别在两方格纸上描点,然后再将所有的点用平滑的曲线连起来,得到海波和石蜡温度随时间变化的图像,如图所示。
海波温度随时间变化图像 石蜡温度随时间变化图像
(2)分析图像
根据海波熔化图像的特征,可将整个过程分为三个阶段:0-4min、4min-8min、8min-12min,结合实验数据可以看出:
①0-4min,海波是固态,这段时间海波吸热,温度不断升高;
②4min-8min,海波是固液共存,这段时间海波吸热熔化,但温度保持不变(48℃);
③8min-12min,海波完全变为液态,这段时间海波吸热,温度不断升高。
结合石蜡的熔化图像可知石蜡的熔化情况与海波不同;随着加热时间的增加,石蜡由固态慢慢地变软、变稠、变稀,逐渐熔化为液态,这个过程石蜡不断吸热,温度逐渐升高,没有明显的拐点
【实验结论】两种固体熔化过程的主要区别是:海波有确定的熔化温度,石蜡没有确定的熔化温度。
特别提醒:
(1)实验时,温度计的玻璃泡要被测物质充分接触,但不能触碰试管壁或试管底。
(2)酒精灯的使用:(1)不能用一致酒精灯去引燃另一只酒精灯;(2)用外焰加热;(3)用完酒精灯后必须用灯帽盖灭(不能用嘴吹灭)。
(3)让海波、石蜡均匀受热的三种措施:1)采用水浴法加热;2)在加热过程中用搅拌器不断搅拌;3)将物质研碎。
(4)切勿将温度计当搅拌器。
(5)探究实验常见的考向:
1)使用适量的物质(海波、石蜡)的原因:避免加热时间过长;
2)器材安装顺序:自下而上;
3)实验中,石棉网的作用:使烧杯均匀受热;
4)采用水浴法的好处:是物质均匀受热;
5)记录时间间隔不能过长:否则可能记录不到温度不变的过程;
6)海波熔化和石蜡熔化的主要区别是什么:海波熔化分为固态、固液共存态和液态三个物质状态;海波有明显的转折点,熔化时温度保持不变。石蜡没有明显转折点,温度一直在发生变化。
7)水浴法加热的优点:试管内的物质均匀受热,缓慢升温,从而能够有充分的时间观察现象、测量温度。
4.液体凝固的特点
(1)海波熔化结束后,停止加热,海波温度逐渐降低,但并不会凝固,只有当温度降到48℃时,海波才开始凝固,且在凝固过程中,海波的温度保持不变,直到全部凝固后温度才会继续下降。
(2)对液态的石蜡停止加热时,石蜡逐渐由稀变软最后变成固态,在这一过程中,石蜡的温度不断降低。
(3)由此可知,凝固过程是熔化的逆过程,当物质由液态变成固态时,会向外放出热量。
三、熔点和凝固点
1.晶体和非晶体
2.熔点与凝固点
(1)熔点:晶体熔化时的温度叫熔点。晶体不同,熔点一般不同;非晶体没有确定的熔点。
(2)凝固点:液体凝固成晶体时有确定的温度,这个温度叫凝固点。同一物质的凝固点和熔点相同。非晶体没有确定的凝固点。
拓展培优:如果在一种晶体中掺入其他物质,则该物质的熔点与凝固点会发生变化。例如,在水中加入食盐或酒精,可降低水的凝固点(冰的熔点),所以冬天在大量积雪的公路上撒盐可以降低冰雪的熔点,加速冰雪的熔化。
3.熔化与凝固图像
(1)熔化图像
①如图甲所示,为晶体熔化图像。AB段所对应的时间内物质是固态,吸热升温;在B点时,物质开始熔化,到C点熔化结束;BC段表示熔化过程,物质处于固液共存态,温度保持不变;CD段所对应的时间内物质是液态,吸热升温。
②如图乙所示,为非晶体熔化图像。由图像可知:非晶体在熔化过程中不断吸热,温度不断上升。
③无论晶体还是非晶体,熔化过程中都吸热。
(2)凝固图像
①如图甲所示,为晶体的凝固图像。EF段所对应的时间内物质是液态,放热降温;在F点物质开始凝固,到G点凝固结束;FG段表示凝固过程,物质处于固液共存态,温度保持不变;GH段所对应的时间内物质是固态,放热降温。
②如图乙所示,为非晶体凝固图像。由图像可知:非晶体在凝固过程中不断放热,温度不断降低。
③无论晶体还是非晶体,凝固过程中都放热。
4.晶体熔化与凝固的条件
(1)晶体熔化条件:①温度达到熔点;②继续吸热。
(2)晶体凝固条件:①温度达到凝固点;②继续放热。
5.晶体和非晶体熔化、凝固现象的比较
四、熔化吸热、凝固放热
1.熔化吸热、凝固放热
晶体在熔化或凝固过程中,虽然温度保持不变,但必须继续吸热或放热,才能保证熔化或凝固过程的完成。可见,晶体熔化或凝固过程中吸收或放出的热量,不是用来升高或降低温度的,而是用来完成熔化或凝固的。同样,非晶体在熔化或凝固时也要相应地吸热或放热,只是边升温边熔化或边降温边凝固。
2.熔化、凝固的应用
(1)用0℃的冰冷却饮料比用0℃的水效果要好,是因为0℃的冰熔化成0℃的水要吸热。
(2)夏天吃雪糕感觉凉快,是因为雪糕与凉水相比,要从人体吸收更多的热量。
(3)北方的冬天,为了很好地保存蔬菜,人们通常在菜窖放几桶水,这是因为水结成冰时放热,使菜窖内的温度不会太低。
考向01 相关基本概念的考查
(1)记住常见的晶体和非晶体以及它们熔化时的规律,可快速解答此类问题。冰、萘、石英、海波、金刚石、食盐以及金属都是晶体;而玻璃、松香、石蜡、沥青等时常见的非晶体。
(2)温度处于熔点(或凝固点)的晶体,可能处于固态、固液共存态或液态。
【例1】(2023·北京)将某种金属制成的勺放入15℃的水中,金属勺没有熔化;将该金属勺放入45℃的水中,发现金属勺逐渐熔化。该金属的熔点可能是( )。
A. 10℃B. 30℃C. 50℃D. 60℃
【变式1-1】(2023·无锡)用如图所示的装置探究冰的熔化特点,将装有适量碎冰的试管置于烧杯内的温水中,冰_______热量,温度升高。当冰开始熔化时,温度计的示数如图所示为_______,冰在熔化过程中温度计的示数_______________,由此可知,冰属于晶体。
【变式1-2】如表中列出了一个标准大气压下部分物质的熔点,据此分析得出下列结论,其中正确的是( )。
A.水银温度计可以测量零下40℃的低温;
B.在1083℃下,铜可能为液态,也可能为固态;
C.金块掉进铁水中不会熔化;
D.-260℃的氢是液态
考向02 熔化和凝固实验的考查
【例2】(2023·泰州)小明利用如图甲所示的实验装置来探究冰的熔化特点。
(1)将装有适量碎冰的试管置于烧杯内的温水中,这样做不仅可以使碎冰______,而且便于记录各时刻的温度并观察冰的______;
(2)实验中某时刻温度计示数如图乙所示,碎冰此时的温度为______℃;
(3)根据实验数据画出冰熔化过程的“温度一时间”图像(如图丙),由图像可知,冰属于______(晶体/非晶体);
(4)小明分析图像还发现:0至时段内的温度变化比时刻后的温度变化快,其主要原因是______。
【变式2-1】(2023·武汉)某实验小组用两套如图甲所示的实验装置分别研究海波和石蜡的熔化过程。
(1)如图乙所示,温度计显示的是石蜡在某时刻的温度,它的示数是 ___________。
(2)海波熔化过程中不断___________(填“放出”或“吸收”)热量,温度___________(填“升高”“不变”或“降低”)。
(3)两支试管中分别盛有海波和石蜡,当两者全部熔化后,该实验小组继续研究海波和石蜡的凝固过程。将两支试管从烧杯中取出,静置于空气中自然冷却,每隔2 min同时记录一次温度,根据记录数据在同一个图像中画出它们的温度随时间变化的曲线,如图丙所示。下列说法正确的是___________(填标号)。
A.石蜡的凝固点为48℃
B.实验室内环境温度为20℃
C.0~15 min内的任一时刻,石蜡和海波的温度都不可能相同
【变式2-2】(2023·湘潭)用如图所示实验装置,探究室温下冰熔化时温度的变化规律。
(1)将冰打碎后放入烧杯,温度计插入碎冰中。图中温度计示数为__________℃;
(2)由实验数据绘制成图所示图像,可知, AB段该物质是__________态, BC段__________(选填“需要”或“不需”)吸热; 由实验可知,冰属于__________(选填“晶体”或“非晶体”);
(3)研究表明晶体的熔点与压强有关,压强越大,晶体的熔点越低,如图,在温度较低的环境中,将拴有重物的细金属丝挂在冰块上,金属丝下方与冰接触处的压强__________(选填“增大”或“减小”),从而使冰的熔点__________(选填“升高”或“降低”)了,金属丝下方的冰块熔化,熔化而成的水又很快凝固,金属丝穿冰块而过且不留缝隙。
考向03 熔化与凝固在生活中的应用
(1)判断温度达到熔点之后的晶体能否熔化,关键是判断能否从外界吸收热量。当外界温度小于或等于晶体温度时,晶体因为不能继续吸收热量将不会熔化。
(2)熔化与凝固在生活中的应用:熔化与凝固在生活中的应用,主要的是应用熔化吸热、凝固放热的规律。
【例3】(2023·宜昌)冬天下大雪时,小华看到护路工人往路面撒上大量的盐,他了解到道路结冰会对行车安全造成危害,撒盐可以使路面的冰雪熔化。小华不禁产生了疑问,在相同的气温下,为什么撒了盐后的冰就会熔化呢?
(1)小华回家后进行了探究,他从冰箱里取出一些冰块,分别放入甲乙两个相同的易拉罐中,并在乙罐中相入适量的盐,用筷子搅拌一段时间(如图1)。当两罐内___________时,用温度计分别测出罐内混合物的温度(示数如图2),乙罐中混合物的温度为___________,对比甲罐温度小华得出相同的气温下撒了盐后的冰会熔化的原因是___________;
(2)小华还发现,一只罐外壁出现了白霜,而另一只外壁出现的是小水珠,出现白霜的是___________(选填“甲”或“乙”)罐。
【变式3-1】(2023·黄冈、孝感)如图是市面上出售的一种网红食品——“炒酸奶”。将的液态氮和酸奶倒入容器中,液态氮迅速汽化___________(选填“吸收”或“放出”)大量热量,使酸奶瞬间___________(填物态变化名称)成块。
【变式3-2】(2023·长沙)环卫工人往结冰的桥面撒盐加快冰的熔化,激发了小明探究盐水凝固点的兴趣。他把两杯浓度不同的盐水放入冰箱冷冻室里,当杯内的盐水中出现冰块时测量它们的温度,温度计的示数如图所示(每支温度计的单位都是摄氏度),图乙中温度计的示数为___________℃,从实验现象可知,盐水的浓度越高,其凝固点越___________。
考点三 汽化和液化
一、汽化和液化
1.汽化:物质从液态变成气态的过程叫汽化。
2.液化:物质由气态变成液态的过程叫液化。
看得见的“白气”不是水蒸气
水蒸气是一种无色无味的气体,我们人眼是看不到的,在平时我们看得到的从壶嘴冒出的“白气”、雪糕周围的“白气”,其实都是水蒸气遇冷液化形成的大量悬浮在空中的小水滴。凡是看得见的“白气”、“白雾”都不是水蒸气。
二、沸腾
1.沸腾的概念:沸腾是液体内部和表面同时发生的剧烈的汽化现象。
2.探究水沸腾时温度变化的特点
【提出问题】水在沸腾时有什么特征?水沸腾后,如果继续加热,是不是温度会越来越高?
【实验器材】铁架台、酒精灯、石棉网、烧杯、温度计、火柴、硬纸板、停表等。
【实验过程】(1)按如图所示自下而上组装实验装置,在烧杯中装入水,用酒精灯的外焰给烧杯加热,并给烧杯盖上硬纸板,同时用温度计测量水温,并观察水温变化;
(2)当水温达到90℃时去掉硬纸板,每隔1min记录一次水温,知道水沸腾后5min为止。同时注意观察水沸腾前后水中气泡在上升过程中的变化;
(3)撤掉酒精灯,停止对水加热,观察水的变化情况。
【实验数据】
【实验现象】(1)沸腾前,烧杯底部有气泡产生,且温度越高,气泡越多,气泡在上升过程中体积逐渐减小,直至消失,如图甲所示。水沸腾时,有大量的气泡产生,气泡在上升过程中体积变大,到达水面时破裂,并发出里面的水蒸气,如图乙所示。
(2)沸腾前,对水加热,水的温度不断升高;沸腾时,继续对水加热,水的温度保持不变;停止加热,水不再沸腾。
【分析论证】(1)乙时间为横轴,温度为纵轴,在坐标纸上建立直角坐标系,根据表中记录的数据在坐标系中描点,再用平滑的曲线把它们连起来,画出水沸腾前后温度随时间变化的图像,如图所示。
(2)由实验现象和图像可知,水沸腾前,不断对水加热,水的温度不断升高,达到某一温度时,水开始沸腾,水内部产生大量气泡,气泡上升,到达水面破裂,这说明沸腾是在液体内部和表面同时发生的汽化现象。
(3)水沸腾后,虽然继续加热,但水的温度不变。停止加热水停止沸腾,说明水的沸腾需要吸收热量。
【实验结论】
(1)沸腾的特点:液体沸腾时,吸收热量,但温度保持不变。这个保持不变的温度叫做该液体的沸点;
(2)沸腾的条件:①温度达到沸点;②继续吸热。二者缺一不可。
3.实验注意事项
(1)安装实验装置时,应按照自下而上的顺序进行;
(2)实验时,应用酒精灯外焰加热,为了便于调整器材固定的高度应先放好酒精灯,再确定铁圈的高度;
(3)温度计的玻璃泡要全部浸入水中,且不能碰到烧杯底和烧杯壁;
(4)实验时,烧杯内的水要适量。水太多,加热时间会太长;水太少,温度计的玻璃泡会露出水面或在很短时间内水杯烧开,导致实验观察时间太短;
(5)缩短加热时间的方法:①用温水进行实验;②用适量的水进行实验;③调大酒精灯的火焰,并用外焰加热;④在烧杯上加带小孔的盖子,以减少热量损失;
(6)液体的沸点和液面的气压有关。气压越大,沸点越高;气压越低,沸点越低。实验时,由于大气压的影响,测出水的沸点可能不是100℃。
停止加热,水仍会沸腾的原因
刚撤去酒精灯时,水还会继续沸腾一小段时间,这是因为此时石棉网和烧杯底的温度暂时还高于水的沸点,水还能从石棉网和烧杯底继续吸热。
三、蒸发
1.蒸发的概念:在任何温度下都能发生的汽化现象叫做蒸发。蒸发是汽化另一种形式。
2.蒸发的特点:(1)在任何温度下都可以发生;(2)只发生在液体表面;(3)蒸发是缓慢地汽化现象。
3.现象探究-影响蒸发快慢的因素
湿衣服晾干过程就是水的蒸发过程。现在我们通过三种情况下衣服的晾干快慢探究影响液体蒸发快慢的因素。
影响液体蒸发快慢的其他因素
(1)水蒸发得快慢跟周围空气的湿度也有关,周围空气湿度越大,水蒸发得越慢。如夏天下雨前,人往往感到特别闷热,就是因为下雨前空气湿度大,人体上的汗液难以蒸发所致。
(2)对于不同的液体来说,蒸发的快慢还与液体的种类有关。比如,在通常条件下,酒精比谁蒸发得快,汽油比柴油蒸发得快。
4.蒸发制冷:液体在蒸发过程中要从周围物体(或自身)吸收热量,使周围的物体(或自身)温度降低,所以蒸发具有制冷作用。蒸发越快,制冷作用越明显。例如,人们将中暑的患者,扶到通风条件好的地方,并在患者皮肤上擦拭温水(酒精),这样水蒸发吸热能使患者的体温快速下降,缓解中暑症状。
5.蒸发与沸腾的异同点
四、液化
1.液化的两种方式
(1)降低温度:如北方的冬天,可以看到户外的人不断呼出“白气”,这是呼出的水蒸气遇到冷空气凝结成的小水滴。
(2)压缩体积:如日常见到的打火机中的液体就是在常温下采取压缩气体体积的方法使其液化的。
2.液化放热
液化是汽化的逆过程。汽化需要吸热,液化需要放热。生活中水蒸气引起的烫伤要比开水烫伤更严重,这是因为水蒸气和开水的温度虽然差不多,但是水蒸气液化的时候还会发出大量的热,因而加重烫伤。
3.液化的应用
气体液化后,体积减小,便于储存和运输。如液化石油气、火箭中的液氢和液氧等。
4.汽化和液化的对比
考向01 汽化与液化现象辨析
(1)“白气”不是水蒸气,而是水蒸气越冷液化成的小水滴,水蒸气是看不到的;
(2)“白气”的来源有两种情况:一是高温物体冒出或呼出的水蒸气遇冷液化形成的;二是空气中的水蒸气遇冷液化形成的。
【例1】(2023·兰州)冬天,室外佩戴口罩,眼镜片上会出现白雾。下列现象与上述“白雾”的成因相同的是( )。
A. 吃冰棒时常出现冰棒粘舌头的现象B. 冬天,大巴车窗内侧出现冰花
C. 放置在冰箱外的蔬菜水果容易变蔫D. 水烧开后,壶嘴上方有大量白气冒出
【变式1-1】(2023·龙东)下列物态变化中,属于液化现象的是( )。
A. 壶口“白气”B. 浓雾消散
C. 冰雕变小D. 冰雪消融
【变式1-2】关于物态变化下列说法正确的是( )。
A.苹果长时间放置后表皮干瘪,说明蒸发只发生在液体的表面;
B.吃冰棍时看到的“白气”,是冰升华成的水蒸气;
C.冬天窗户上的冰花,一般出现在玻璃的内侧;
D.在一定的温度下,压缩氢气的体积可以使它液化,作为燃料储存在打火机里
考向02 探究水沸腾时温度变化的特点
【例2】(2023·长春)在“探究水沸腾时温度变化的特点”实验中:
(1)某时刻温度计的示数如图所示为___________℃;
(2)某同学观察到水沸腾时的现象:水中产生的大量气泡上升过程中体积___________,到水面破裂开来;
(3)该实验中,能否用水银体温计代替图中的温度计测量沸水的温度?___________。
【变式2-1】在探究水沸腾时温度变化特点的实验中,用酒精灯给烧杯中的水加热,当水温接近90℃时,每隔1min记录一次温度,绘制了如图所示的水温与时间关系的图像。
(1)水沸腾时看到大量的“白气”不断地从烧杯上冒出,这些“白气”是由于水蒸气_____而形成的;
(2)由图像可知:水的沸点是_____℃,此时烧杯内水面上方的气压_____(填“大于”、“等于”或“小于”)1标准大气压;
(3)水沸腾时气泡上升的情况如图_____(选填“甲”或“乙”)所示;
(4)由下表可知,实验中应选用测温物质为_____的温度计。
【变式2-2】(2023·宿迁)小明用图甲所示装置“探究水的沸腾特点”。
(1)组装实验装置时,要保证用酒精灯的外焰加热,应先调整_______(选填“烧杯”或“温度计”)的位置;
(2)实验中,水温升到90℃开始,每隔1min读一次温度并记入表格,第3min时温度计示数如图乙,读数是______℃;
(3)由实验数据可知,水在沸腾时的温度特点是_______;
(4)观察到气泡如图丙所示,这是水沸腾________(选填“前”或“时”)的现象。实验结束后撤去酒精灯,水还能继续沸腾一小会,这说明水沸腾时不需要吸热,这种判断是否正确:_______。
考向03 影响蒸发快慢的因素
判断蒸发快慢的方法:
明因素
明确影响蒸发快慢的因素:液体的温度、液体与空气的接触面积、液体表面空气的流动速度
晓影响
液体温度越高,与空气接触面积越大,表面空气流动的速度越大,蒸发越快
知方法
分析全面,并明确题目中是加快蒸发还是减慢蒸发,以影响蒸发快慢的三个因素为依据,知晓切合实际的具体方法
【例3】(2023·江西)在物理探究活动中,某同学在手上涂抹酒精,过了一会儿,酒精消失,手感到凉凉的。根据以上证据,能得出的结论是( )。
A. 酒精发生了蒸发现象;
B. 酒精蒸发需要吸热;
C. 酒精温度越高,蒸发越快;
D. 酒精表面空气流动越快,蒸发越快
【变式3-1】(2023·福建)利用低温箱和温度传感器探究不同温度的水降温的快慢,温度传感器可实时监测并自动记录水温,如图甲所示。
(1)实验时,在三个相同的杯子中加入________相同、初温不同的水。将温度传感器的探头浸没水中测量水温时,应注意探头不要_________;
(2)将三杯水同时放入-30℃的低温箱中冷却,箱内的风扇可使箱内气流稳定循环,使得三杯水受冷环境_________;
(3)同时用三个温度传感器分别监测三杯水的温度,并获得温度随时间变化的图象如图乙。分析图象可知:在其他条件相同的情况下,初温高的水降温_________(填“快”或“慢”);水在凝固过程中,_________热量,温度保持不变;
(4)为提高实验结论的普遍性,实验时应在每杯水中放入多个探头,对杯子中不同的_________水进行测量。
【变式3-2】(2021·十堰)今年十堰市部分区域气温高达36℃,小明在教室使用电风扇吹风,感到凉爽,是因为( )。
A. 电风扇吹出的风,能吸收人体的热量;
B. 电风扇吹出的风,能降低教室内的气温;
C. 电风扇吹出的风,能加快人体表面汗液的蒸发;
D. 电风扇吹出的风,能把人体周围的热空气带走
考向04 汽化和液化在生活中的应用
【例4】(2023·包头)同学们利用纸杯、蜡烛、火柴、铁丝等器材把水烧开,如图所示。
(1)纸杯不会被点燃的原因是:开水的温度______纸的着火点;
(2)烧水过程中通过观察______来判断水是否烧开;
(3)要想知道水烧开时温度的变化情况,还需要补充的器材是______;
(4)为了节约能源又让水尽快烧开,可采用的办法有______(写出一种即可)。
【变式4-1】(2023·潍坊)标准大气压下,液态氮的沸点为,室温下将液态氮置于试管中,会看到试管周围有大量“白气”产生,并且筷子上有霜形成,如图所示。下列关于该现象的分析正确的是( )。
A. 霜的形成需要吸热B. 霜是水蒸气凝华形成的
C. “白气”的形成需要吸热D. “白气”是氮气液化形成的
【变式4-2】(2023·宜昌)如图所示,夏天从冰箱中拿出的鸡蛋放置一段时间后表面会出现许多小水珠,下列关于小水珠形成的原因说法正确的是( )。
A. 冰箱中的水蒸气液化形成的B. 鸡蛋内部冒出的“寒气”液化形成的
C. 鸡蛋内部的水渗出壳外D. 空气中的水蒸气液化形成的
考点四 升华和凝华
一、升华
1.升华:物质从固态直接变为气态的过程叫做升华。
2.对升华的理解
(1)升华是指物质直接由固态变为气态的过程,“直接”说明变化过程中物质不存在液态这一状态。
(2)理论上讲,固态物质在任何温度下都会升华,但实际上常温下很多固态物质,如金属,都可以认为时不升华的。
(3)加热可以加速固态物质的升华现象。如碘升华,在常温下非常缓慢,但稍一加热,升华现象就非常明显。
(4)生活中常见的升华现象:樟脑丸变小、冰冻的衣服变干、永久了的白炽灯灯丝变细、碘升华、干冰升华等。
“汽化”和“升华”的区别
1.物质由固态变为气态,可以有两种不同的方式:(1)物质先从固态变为液态(熔化),再从液态变为气态(汽化);(2)物质直接由固态变为气态(升华)。
2.汽化是物质由液态变为气态的过程,升华是物质由固态不经过液态直接变为气态的过程。它们的末状态相同(都是气态),但初状态不相同,物质汽化前是液态,而物质升华前是固态。
二、凝华
1.凝华:物质由气态直接变为固态的过程叫凝华。
2.对凝华现象的理解
(1)凝华是指物质由气态直接变为固态的过程。“直接”说明变化过程中物质不存在液态这一状态。
(2)理论上所有气态物质都能发生凝华,只是在通常情况下很多都难以发生或者进行得及其缓慢。
(3)生活中常见的凝华现象:霜、冰晶、冰花、雾凇、灯泡变黑等。
“凝固”和“凝华”的区别
1.物质由气态变为固态,可以有两种不同的方式:(1)物质先从气态变为液态(液化),再从液态变为固态(凝固);(2)物质直接由气态变为固态(凝华)。
2.凝固时物质由液态变为固态的过程,而凝华是物质由气态不经过液态,直接变为固态的过程。它们的末状态相同(都是固态),但初状态不相同,物质凝固前是液态,物质凝华前是气态。
三、升华吸热、凝华放热
1.升华吸热、凝华放热
(1)物质由固态直接变为气态需要吸收热量,即升华吸热;(2)物质由气态直接变为固态需要放出热量,即凝华放热。
2.升华吸热的应用
物质升华时会从周围环境中吸收大量的热量,在日常生产、生活中应用最广泛的是干冰的升华。
四、物态变化总结
1.物质存在三种状态
固态、液态和气态。这三种状态之间又存在着六种物态变化:熔化、凝固、汽化、液化、升华、凝华。
2.物态变化过程中的吸放热
六种物态变化中,吸收热量的有:熔化、汽化、升华;放出热量的有:凝固、液化和凝华。熔化和凝固、汽化和液化、升华和凝华分别互为逆过程。
3.自然现象中的云、雨、雾、露、霜、雪、冰雹的成因和涉及的物态变化
考向01 升华和凝华现象
【例1】(2023·绥化)下列现象中,属于凝华的是( )。
A. 冰雪消融 B. 雾凇
C. 昆虫和植物上的露珠 D. 冰凌
【变式1-1】如图所示,从冰箱中取出一些-10℃的冰块,放在易拉罐里,一段时间后可看到罐底出现一些白色的小冰晶(即霜),请简要解释理由。
【变式1-2】将樟脑丸和衣服放在一起,一段时间后,衣服里的樟脑丸不翼而飞,樟脑丸消失是属于___________(填物态变化名称)现象;寒冷的冬天玻璃窗上会出现冰花,它总是出现在玻璃的________表面(选填:“内”或“外”)。
考向02 物态变化过程中的吸放热
【例2】(2023·泰州)下列物态变化中属于吸热现象的是哪一组( )。
①初春:冰雪消融 ②盛夏:洒水降温 ③深秋:浓雾弥漫 ④严冬:凝重的霜
A. ①②B. ②③C. ③④D. ①④
【变式2-1】(2023·南通)下列日常生活中的做法与物理知识对应正确的是( )。
A. 洒水降温—熔化吸热B. 冰袋冷敷—升华吸热
C. 蒸汽熨烫—液化放热D. 干冰保鲜—凝华放热
【变式2-2】某小组同学在做“观察碘的升华”的实验时,由于碘蒸气有毒,有刺激性气味,他们选择用碘锤进行实验,碘锤是由装有少量碘的密闭玻璃管制成的。同学们设计了图的甲、乙两种方案。
(1)两种方案都采用加热的方法,说明他们都猜想:碘在升华时是________热的;
(2)利用两种方案进行实验,碘锤中都出现了紫色碘蒸气。同学们查阅资料得知:酒精灯的加热温度约400~500℃,碘的熔点约113℃。根据这个信息,同学们将甲、乙方案进行比较,认为乙方案合理。请分析说明乙方案比甲方案合理的原因;___________
(3)实验后,碘锤还在热水中,同学们就离开了实验室。第二天再进实验室时,发现碘锤中的碘蒸气不见了,碘锤内壁上出现紫黑色的碘颗粒。
①第一天实验后,他们做的不规范的地方是:___________;
②碘锤内壁出现紫黑色的碘颗粒,这是碘蒸气___________形成的。
考向03 自然界水循环中的物态变化
【例3】(2023·成都)水的物态变化使自然界有了雨、露、雾、霜、雪等千姿百态的奇观。关于图中水的物态变化,下列说法正确的是( )。
A. 图甲中,小草上露的形成是液化现象 B. 图乙中,树叶上霜的形成是凝固现象
C. 图丙中,河面上冰的形成是凝华现象 D. 图丁中,群山间雾的形成是升华现象
【变式3-1】(2023·无锡)水循环伴随着水的物态变化过程。下列说法中正确的是( )。
A. 海水吸热汽化成水蒸气 B. 水蒸气遇冷凝华成小水滴
C. 小水滴凝华成小冰晶 D. 小冰晶液化成雨水
【变式3-2】(2023·滨州)二十四节气“春雨惊春清谷天,夏满芒夏暑相连;秋处露秋寒霜降,冬雪雪冬小大寒。”是中华民族农耕文明长期经验的积累和智慧的结晶。下列节气涉及的物态变化正确的是( )。
A. “谷雨”节气,雨的形成是凝固现象 B. “白露”节气,露的形成是熔化现象
C. “霜降”节气,霜的形成是凝华现象 D. “小雪”节气,雪的形成是液化现象考点内容
课标要求
命题预测
温度与温度计
能说出生活环境中常见的温度值。了解液体温度计的工作原理,会测量温度
考查温度与温度计常以填空题的形式出现。主要命题点有:温度计的工作原理、温度计的使用与读数,温度的估测是估测题常考内容
物质三态
能区别固、液、气三种物态,能描述这三种物态的基本特征;能正确判断物态变化类型
对物质三态的考查是本专题考题较为集中的部分,考试题型主要有选择题和填空题,有时也会出现简答题。命题点有:物态变化类型的判断、物态变化过程中的吸放热、物态变化在生活中的应用、物态变化图像、蒸发、沸腾。考题题干常用常见的物态和自然现象的形式呈现出来。
探究物态变化规律
通过实验探究物态变化的过程,尝试将生活和自然界中的一些现象与物态变化联系起来
探究物态变化规律属于实验探究题,命题点有:探究固体熔化时温度随时间变化的规律、探究水沸腾时温度变化的特点,探究影响蒸发快慢的因素有时也会出现。考查方向主要是:考器材、考过程、考规律、考结论、考应用等。
水的三态与水循环
能用水的三态变化解释自然界中的一些水循环现象,有节约用水的意识
水的三态与水循环考题题型主要有选择题、填空题和综合题。其命题点有:水在自然界呈现的三种状态、水的物态变化特点、水循环等。
“六会”
要求
会认
认清温度计的量程和分度值
会选
测量前先估测被测物体的温度,选择量程合适的温度计
会拿
在拿温度计时,要拿住温度计的上部,不可让手触及温度计的玻璃泡
会放
温度计的玻璃泡应该全部浸入被测液体中,且不要碰到容器底或侧壁
会读
温度计示数稳定后再读数,读数时温度计的玻璃泡要留在液体中,视线要与温度计液柱的液面相平
会记
记录温度值时,不用进行估读,但不要漏写或错写单位,零摄氏度以下的温度不要忘记负号
活动体验
现象
状态变化
将蜡烛点燃
蜡烛先由固态变为液态,然后又由液态变为固态
夏天,将小块雪糕放进盘子中
雪糕由固态变为液态
将半杯水放入冰箱冷冻室一段时间后
水由液态变成固态
将通电的电烙铁放到松香上加热松香
松香先由固态变成液态,然后又有液态变成固态
时间/min
0
1
2
3
4
5
6
7
8
9
10
11
12
海波的温度/℃
40
42
44
46
48
48
48
48
48
48
50
53
56
状态
固态
固液共存
液态
时间/min
0
1
2
3
4
5
6
7
8
9
10
11
12
石蜡的温度/℃
52
55
58
61
62
63
64
65
66.5
69
72
74
76
状态
固态
黏稠状态
液态
分类
定义
常见物质
晶体
有些固体物质在熔化过程中尽管不断吸热,温度却保持不变,有固定的熔化温度,这类固体叫晶体
海波、冰、萘、食盐、金属、固态水银等
非晶体
有些固体在熔化过程中,只要不断吸热,温度就不断上升,没有固定的熔化温度,这类固体叫非晶体
石蜡、松香、玻璃、沥青、塑料、橡胶等
晶体
非晶体
熔化过程中
吸收热量、温度不变
吸收热量、温度升高
凝固过程中
发出热量、温度不变
发出热量、温度下降
熔点、凝固点
有熔点、凝固点,同种晶体熔点和凝固点相同
没有确定的熔点和凝固点
熔化条件
温度达到熔点、继续吸热
不断吸收热量
凝固条件
温度达到凝固点、继续放热
不断发出热量
熔化图像特征
曲线总体处于上升趋势,中间有反映温度不变的水平线段
曲线总体处于上升趋势,始终没有水平段
凝固图像特征
曲线曲线总体处于下降趋势,中间有反映温度不变的水平段
曲线总体处于下降趋势,始终没有水平段
物质名称
固态水银
金
铜
铁
钨
固态氢
熔点/℃
-38.8
1064
1083
1535
3410
-259
时间/min
0
1
2
3
4
5
6
7
8
9
10
温度/℃
90
92
94
96
98
100
100
100
100
100
100
水的状态
未沸腾
沸腾
探究过程
如图所示,在相同条件下,将湿衣服放在阳光下和阴凉处,比较衣服晾干的快慢
如图所示,相同条件下,将湿衣服展开与折叠起来,比较衣服晾干的快慢
如图所示,在相同条件下,将湿衣服放在通风处和无风处,比较湿衣服晾干的快慢
现象
阳光下衣服干得快
展开的衣服干得快
通风处的衣服干的快
原因分析
阳光下,温度高,水蒸发得快
展开的衣服表面积大,水蒸发得快
通风处空气流速大,水蒸发得快
探究归纳
上述现象说明,对同一种液体,影响蒸发快慢的因素:
(1)液体的温度。液体温度越高,蒸发得越快;
(2)液体的表面积。液体的表面积越大,蒸发得越快;
(3)液体表面上方空气的流速。液体表面上方空气流动速度越大,蒸发得越快
蒸发
沸腾
不同点
发生位置
只在液体表面
在液体表面和内部同时发生
剧烈程度
缓慢
剧烈
现象
不易观察到
迅速产生大量气泡
温度条件
在任何温度下都能进行
温度必须达到沸点并继续吸热
温度变化
使自身和周围物体温度降低,有制冷作用
徐亚欧聪外界吸收热量,温度等于沸点,且保持不变
相同点
①都由液态变为气态,属于汽化现象;②都需要吸热
前后状态变化
吸、放热情况
方式或方法
汽化
液态→气态
吸热
蒸发或沸腾
液化
气态→液态
放热
降低温度或压缩体积
测温物质
凝固点/℃
沸点/℃
水银
-39
357
酒精
-117
78
时间/min
0
1
2
3
4
5
6
水的温度/℃
90
92
94
98
98
98
人工降雨
将干冰撒入云层,干冰升华吸热时空气温度急剧降低,云层中的水蒸气大量液化成小水滴或凝华成小冰晶,进而相互聚集形成了雨
储藏物品
干冰升华不但能吸收大量的热,还没有残留物,因而可以将干冰制成强制冷剂,用于储藏物品
舞台效果
在舞台上喷撒干冰可使舞台上方的空气温度迅速下降,空气中的水蒸气遇冷迅速液化成小水滴,可形成烟雾缭绕的舞台效果
医疗手术
将干冰放在人体组织上,可让该组织温度迅速降至极低,使组织坏死、脱落,从而达到“不动刀”而治愈的目的
自然现象
成因
涉及的物态变化
云
太阳光照射,温度升高,地面上的水汽化成水蒸气,含有水蒸气的高温空气上升,在上升过程中,空气逐渐冷却,水蒸气液化成小水滴或凝华成小冰晶,大量的小水滴或小冰晶悬浮在高空,形成了云
汽化、液化、凝华
雨
空气中的水蒸气形成云后,云中的小水滴或小冰晶随着气流运动,它们相遇后越聚越大,达到一定程度后就会下落。在下落过程中,小冰晶吸热熔化成小水滴,与原来的小水滴一起落到地面,形成了雨
熔化
雾
水蒸气在空气中遇冷液化成小水滴,这些小水滴附着在悬浮于空气中的灰尘上,形成了雾
液化
露
空气中水蒸气遇到温度较低的树叶、花草等,液化成小水滴附着在它们的表面,形成了露
液化
霜、雪
霜是地表水蒸气在温度迅速降低时凝华成的小冰晶;如果高空的水蒸气凝华成小冰晶,可能会以雪的方式降落到地面
凝华
冰雹
冰雹是体积较大的冰珠,云中的小冰晶和小水滴被上升气流带到温度低于0℃的高空,凝结为小冰珠。小冰珠在下降过程中,其外层受热熔化成水,并彼此结合,使冰珠越来越大,如果上升气流很强,冰珠就会再升入高空,凝结成较大的冰珠;经过多次上下翻腾,冰珠越来越大,当上升气流托不住它时,冰珠六落到地面,形成冰雹
凝固、熔化
相关试卷
这是一份2024年中考物理一轮复习 专题04 物态变化(测试) (全国通用),文件包含专题04物态变化测试原卷版1docx、专题04物态变化测试原卷版docx、专题04物态变化测试解析版1docx、专题04物态变化测试解析版docx等4份试卷配套教学资源,其中试卷共36页, 欢迎下载使用。
这是一份2024年中考物理一轮复习 专题04 物态变化(12题型)(练习) (全国通用),文件包含专题04物态变化练习原卷版docx、专题04物态变化练习解析版docx等2份试卷配套教学资源,其中试卷共63页, 欢迎下载使用。
这是一份专题04 温度、物态变化-2023年中考物理真题分项汇编(全国通用),文件包含专题04温度物态变化-2023年中考物理真题分项汇编全国通用原卷版docx、专题04温度物态变化-2023年中考物理真题分项汇编全国通用解析版docx等2份试卷配套教学资源,其中试卷共20页, 欢迎下载使用。

