【全套精品专题】初中地理复习人教版专题 第四章 中国的经济发展(基础过关卷)-【难度分层·单元卷】(人教版)
展开
这是一份【全套精品专题】初中地理复习人教版专题 第四章 中国的经济发展(基础过关卷)-【难度分层·单元卷】(人教版),文件包含第四章中国的经济发展基础过关卷难度分层人教版原卷版docx、第四章中国的经济发展基础过关卷难度分层人教版解析版docx等2份试卷配套教学资源,其中试卷共24页, 欢迎下载使用。
一、选择题(本大题共25小题,每小题2分,共50分.在每小题给出的四个选项中,只有一个选项是符合题目要求的)
1.受天气条件影响最小,不占地,特别适宜运输石油、天然气的交通运输方式是( )
A.公路运输B.管道运输C.水路运输D.铁路运输
【答案】1.B
【解析】1.依据各种交通运输方式的特点,根据不同的运输情况选择合适的运输方式。公路运输机动灵活、可以从门口到门口,价格适中,适合短距离运输;航空运输速度快、但是运量小,价格高,适合急需情况的长途运输;铁路运输速度较快、运量较大,运价适中,适合运量较大的长途运输;水路运输运量大、运价低,但是速度慢、受地域的限制,适合两海港之间较大运量的长途运输;管道运输在地下,一般适合长距离输送石油、天然气、水,故选B。
2.下列货物的运输对应合理的交通运输方式是( )
①1吨鲜鱼从珠江三角洲某鱼塘运往香港市区
②100吨大米从九江运往上海
③100吨钢材从武汉运往广州
④两箱急救药品从北京运往拉萨
A.公路、铁路、航空、水路B.公路、水路、铁路、航空
C.航空、公路、铁路、水路D.铁路、公路、航空、水路
【答案】2.B
【解析】2.我国主要的交通运输方式有公路、铁路、水运、航空、管道。结合所学知识可知,,1吨鲜鱼保鲜期短从珠江三角洲某鱼塘运往香港市区要选择公路,距离短,机动灵活,速度快;100吨大米从九江运往上海可选择水路运输,两城市都是长江港口;100吨钢材从武汉运往广州可选择铁路运输,两城市在京广线上;两箱急救药品从北京运往玉树要选择航空运输;依次选择公路、水路、铁路、航空运输,B正确,A、C、D错误。故选B。
货运要根据货物的性质、数量、运输距离、价格、时效等情况,选择运输方式。一般来说,贵重或急需的货物而数量又不大的,多由航空运送;容易死亡、变质的活物或鲜货,短程可由公路运送,远程而又数量大的可用铁路上的专用车;大宗笨重的货物,远距离运输,尽可能利用水运或铁路运输。
读京广高铁干线图,完成下面3-4小题。
3.京广高铁干线穿越的河北省和湖北省的简称为( )
A.渝、湘B.冀、鄂C.京、赣D.鲁、豫
4.关于京广高铁建设意义的叙述正确的是( )
A.促进东西部地区人员交流和经济发展B.缓解南方地区能源供应紧张状况
C.促进沿线地区社会经济发展D.减轻对沿线地区自然环境的压力
【答案】3.B 4.C
【解析】3.由图可知京广高速铁路是世界上运营里程最长的高速铁路。京广高铁始于北京西站,经过北京、河北、河南、湖北、湖南、广东6省(直辖市) 到达广州南站。其中河北省简称冀,湖北省简称鄂,B答案正确。故选B。
4.京广高铁为南北向铁路干线,京广高铁的建设可促进南北部地区人员交流和经济发展,A错误。京广高铁为客运专线,与减缓南方地区能源供应紧张状况无关,B错误。京广高铁的建设可促进沿线地区社会经济发展,C正确。京广高铁的建设与减轻对沿线地区自然环境的压力无直接关系,D错误。故选C。
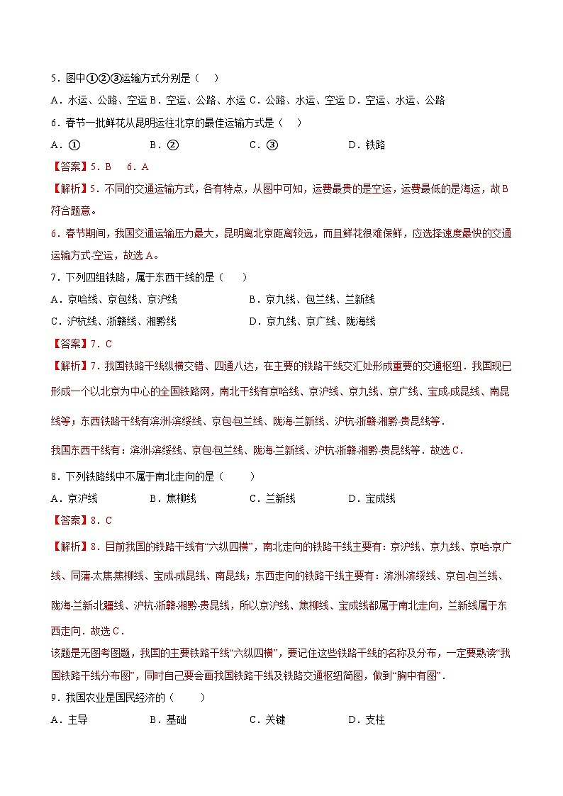
读“公路、铁路、水运、空运四种运输方式总运费与运输距离相关示意图”,读图完成下列5-6题。
5.图中①②③运输方式分别是( )
A.水运、公路、空运B.空运、公路、水运C.公路、水运、空运D.空运、水运、公路
6.春节一批鲜花从昆明运往北京的最佳运输方式是( )
A.①B.②C.③D.铁路
【答案】5.B 6.A
【解析】5.不同的交通运输方式,各有特点,从图中可知,运费最贵的是空运,运费最低的是海运,故B符合题意。
6.春节期间,我国交通运输压力最大,昆明离北京距离较远,而且鲜花很难保鲜,应选择速度最快的交通运输方式-空运,故选A。
7.下列四组铁路,属于东西干线的是( )
A.京哈线、京包线、京沪线B.京九线、包兰线、兰新线
C.沪杭线、浙赣线、湘黔线D.京九线、京广线、陇海线
【答案】7.C
【解析】7.我国铁路干线纵横交错、四通八达,在主要的铁路干线交汇处形成重要的交通枢纽.我国现已形成一个以北京为中心的全国铁路网,南北干线有京哈线、京沪线、京九线、京广线、宝成﹣成昆线、南昆线等;东西铁路干线有滨洲﹣滨绥线、京包﹣包兰线、陇海﹣兰新线、沪杭﹣浙赣﹣湘黔﹣贵昆线等.
我国东西干线有:滨洲﹣滨绥线、京包﹣包兰线、陇海﹣兰新线、沪杭﹣浙赣﹣湘黔﹣贵昆线等.故选C.
8.下列铁路线中不属于南北走向的是( )
A.京沪线B.焦柳线C.兰新线D.宝成线
【答案】8.C
【解析】8.目前我国的铁路干线有“六纵四横”,南北走向的铁路干线主要有:京沪线、京九线、京哈﹣京广线、同蒲﹣太焦﹣焦柳线、宝成﹣成昆线、南昆线;东西走向的铁路干线主要有:滨洲﹣滨绥线、京包﹣包兰线、陇海﹣兰新﹣北疆线、沪杭﹣浙赣﹣湘黔﹣贵昆线,所以京沪线、焦柳线、宝成线都属于南北走向,兰新线属于东西走向.故选C.
该题是无图考图题,我国的主要铁路干线“六纵四横”,要记住这些铁路干线的名称及分布,一定要熟读“我国铁路干线分布图”,同时自己要会画我国铁路干线及铁路交通枢纽简图,做到“胸中有图”.
9.我国农业是国民经济的( )
A.主导B.基础C.关键D.支柱
【答案】9.B
【解析】农业在国民经济的地位:农业是国民经济的基础,是国家的重要的经济命脉,是维持长久治安的基础。故选B。
10.下列哪些农产品来自种植业( )
A.森林B.棉花C.牛奶D.茶叶
【答案】10.B
【解析】10.利用土地资源进行种植生产的部门是种植业,题中棉花由种植业提供,森林属于林业提供,牛奶由畜牧业提供,茶叶是副业提供。故B符合题意。选B。
11.读“我国主要种植业区分布图”及“我国局部地区油料作物、糖料作物分布图”,关于糖料作物与油料作物分布特点,叙述不正确的是( )
A.糖料作物北方甘蔗、南方甜菜B.油料作物北方花生、南方油菜
C.甘蔗集中分布在华南地区D.油菜最大产区在长江流域
【答案】11.A
【解析】11.据我国局部地区油料作物、糖料作物分布图可知,甘蔗主要分布在南方地区,甜菜主要分布在北方地区,A叙述不正确,符合题意;花生主要分布在北方地区,油菜主要分布在南方地区,B叙述正确,不符合题意;甘蔗集中分布在华南地区,C叙述正确,不符合题意;油菜主要分布在长江流域,也是最大产区,D叙述正确,不符合题意。故选A。
读图,完成下面12-13小题。
12.从图中桌上的食物可以看出他们可能位于下列哪一地区( )
A.北方地区B.南方地区C.西北地区D.青藏地区
13.下列属于该地区主要农作物的是( )
A.水稻B.油菜C.青稞D.小麦
【答案】12.A 13.D
【解析】12.我国的粮食作物,北方主要以小麦为主,南方主要以水稻为主,所以又有“南稻北麦”之称。从图中可看出,桌上的主食是馒头,这是北方地区居民的主食,故选A。
13.我国的粮食作物,北方主要以小麦为主,南方主要以水稻为主,所以又有“南稻北麦”之称。各地区应根据当地的自然地理条件和经济社会状况,因地制宜地发展农业。读图可得,图中所示的是北方地区的主食,北方地区的耕地类型以旱地为主,主要粮食作物是小麦,这是形成北方居民以面食为主食的原因,故选D。
14.不同的气候条件适宜不同的水果生长,下列某超市水果区货架上的标签中,产地标注错误的是( )
A.品名:哈密瓜 产地:中国新疆B.品名:柑橘 产地:中国广东
C.品名:芒果 产地:中国黑龙江D.品名:苹果 产地:中国山东
【答案】14.C
【解析】14.根据所学知识可知,新疆的瓜果有日照充足,晴天多,因此所盛产哈密瓜等水果,A正确。柑橘是我国南方地区的产物,广东属于我国南方地区,B正确,芒果属于热带水果,而黑龙江位于我国东北地区,C错误。苹果属于温带地区的水盛产果,山东省位于温带季风气候区,盛产苹正确果等水果,D正确,故选C。
15.下图中①②③④所在地为我国著名的商品农业基地。下列为①②③④四地区及相对应的优势农产品,正确的一组是( )。
A.①——甜菜、水稻、亚麻B.②——棉花、水稻、油菜籽
C.③——甘蔗、水稻、甜菜D.④——冬小麦、亚麻、甜菜
【答案】15.B
【解析】15.据图中序号的位置可知,①是珠三角地区,主要作物是水稻、甘蔗等,A错误。②地区是我国的长江中下游地区,该地区的主要农作物有水稻、棉花和油菜。③是我国的四川盆地,主要作物应该是水稻,甜菜属于北方地区,C错误,④是我国的东北地区,主要作物是小麦、水稻、玉米等,D错误,故选: B.
美国记者萨拉・邦焦尔尼在《离开中国制造的一年》中写道:“直到那一刻,我才注意到一个不容辩驳的事实――中国正在占领这个地方。桌子上的电视机、门边的一堆网球鞋、圣诞树上的彩灯、地板上的洋娃娃,屋里随处可见中国制造的产品。”据此,回答下面16-17小题。
16.材料中的网球鞋、彩灯、洋娃娃等产品属于( )
A.高新技术产品B.农业产品C.轻工业产品D.重工业产品
17.同样是网球鞋,中国制造要比欧洲制造的便宜很多,原因可能是( )
A.中国比欧洲科技先进,制造技术高B.中国人口众多,劳动力价格低
C.中国比欧洲距离美国近,运费便宜D.中国网球鞋生产技术好,消耗原料少
【答案】16.C 17.B
【解析】16.我国工业起步晚,但发展快,目前我国在工业的各个领域都占有一席之地,尤其是在日常用品方面,我国成了“世界工厂”,产品出口到世界各地。工业产品按生产的性质和用途分为轻工业产品和重工业产品,以上画线中的网球鞋、彩灯和洋娃娃等属于轻工业产品。故选C。
17.同样是网球鞋,中国制造要比欧洲制造的便宜很多,原因可能是我国人口众多,劳动力价格低。故选B
18.我国国民经济的主导产业是( )
A.农业B.高新技术产业C.工业D.交通运输业
【答案】18.C
【解析】18.农业是基础产业,交通运输业是经济发展的先行官,高新技术产业是最具有活力的产业,工业是国民经济的主导产业。而且与我们日常生活息息相关,故本题选C。
读“我国四大工业基地分布示意图”,完成下面19-20小题。
19.我国四大工业基地主要分布在( )
A.西部地区B.中部地区C.沿海地区D.北方地区
20.我国最大的重工业基地是( )
A.①B.②C.③D.④
【答案】19.C 20.A
【解析】19.据图可知,四大工业基地都分布在沿海地区,故选C。
20.①是辽中南工业基地,我国最大的重工业基地,A正确;②是京津唐工业基地,北方最大的综合性工业基地,B错误;③是沪宁杭工业基地,我国最大的综合性工业基地,C错误;④是珠江三角洲工业基地,以轻工业为主的工业基地,D错误。故选A。
四大工业基地都分布在沿海地区,因为沿海地区交通便利,人口密集,有利于工业的发展。
读“我国汽车工业分布图”,完成下面21-22小题。
21.我国汽车工业分布特点是 ( )
①沿黄河分布 ②沿长江分布 ③沿海分布 ④沿国界线分布
A.①②B.③④C.①④D.②③
22.京津汽车产业群的制约因素最有可能是 ( )
A.水资源不足B.消费市场不足C.技术力量薄弱D.交通运输落后
【答案】21.D 22.A
【解析】国的汽车工业起步于解放后,最早是出现在长春市的第一汽车制造厂,长春也因此成为我国汽车工业的摇篮。
21.由图可知,我国汽车工业分布的特点是沿海分布和沿长江分布,因为这些地区交通便利,没有沿黄河分布,也没有沿国界线分布,故选D。
22.京津汽车产业群所在的工业基地是京津唐工业基地,是我国北方最大的综合性工业基地,这里工农业用水量大,水资源是制约本地区经济发展的主要因素,故选A。
华为技术有限公司是广东的一家民营企业,目前在海外设立了22个地区部、100多个分支机构、36个培训中心。下图为华为公司海外销售及研发中心分布图”,读图完成下面小题。
23.华为公司总部位于我国四大高新技术产业密集区的中心之一,该中心是( )
A.西安—杨凌B.深圳C.北京D.上海
24.华为公司在欧美等发达地区建立手机生产厂的最主要原因是( )
A.市场需求量大B.劳动力成本低C.土地资源丰富D.自然资源丰富
【答案】23.B 24.A
【解析】23.根据所学知识可知,华为总部位于我国的四大高新技术产业密集区的中心之一,该中心是深圳。故选B。
24.根据所学知识可知,发达国家的劳动力成本较高,B错误。发达国家土地资源稀缺,人口较多,C错误。华为公司属于信息技术产业,主导因素是科技,与自然资源丰富关系不大,D错误。华为选择在欧美等发达地区建厂是因为其人口较多,经济发达,人均购买力强,市场需求量大。A正确。故选A。
25.改革开放40多年来,中国取得了巨大的成就。有“嫦娥”奔月、“神舟”飞天、“蛟龙”入海,还有高速铁路、移动支付、5G网络等。无人超市的出现,大大方便了我们的生活。无人超市是顾客通过手机扫码并通过人脸识别后进出超市购物。无人超市的出现,主要是因为
A.劳动力不足B.人们生活水平的提高
C.消费群体的尝鲜意识D.高新技术产业的发展
【答案】25.D
【解析】25.近些年随着我国的对于科技的重视程度不断增强,自主创新能力不断提高,使得我国的高新技术产业的发展取得了巨大的进步,涌现了诸如嫦娥”奔月、“神舟”飞天、“蛟龙”入海、高速铁路、移动支付、5G网络等先进的技术。顾客通过手机扫码并通过人脸识别后进出超市购物的无人超市的出现,体现了我国高新技术产业的发展,故选D。
二、解答题(共50分)
26.下图是中国主要铁路干线分布图,请你为北京的青青同学外出旅游出谋划策。
(1)放寒假了,青青的爸爸也从哈尔滨乘火车沿________线回到了北京,他们一家打算从北京坐火车去广州旅游,选择最佳的铁路线是________线。
(2)青青一家途中经过A城时火车停留了较长时间,它是________省的省会城市________。到达广州后,如果青青想去香港旅游,最便捷的交通工具是乘________;如果再想去上海旅游,最节省的交通工具是乘________,但是必须有充足的时间;在有一定经济实力的情况下,又想节省时间,如果想从广州去乌鲁木齐,应选择的交通方式是________。
(3)青青的哥哥在上海经商,他要经徐州到乌鲁木齐进水果,走最近的铁路线依次是________、________、________。
【答案】26.(1)京哈 京广
河南 郑州 汽车 轮船 航空
京沪线 陇海线 兰新线
【解析】26.我国交通运输业发达,类型齐全,其中铁路运输是我国最重要的运输方式。
(1)从图中可知,青青的爸爸也从哈尔滨乘火车沿京哈线回到了北京,广州位于我国南方地区,是京广线的终点站,他们一家打算从北京坐火车去广州旅游,选择京广线。
(2)从图中可知,A城市京广线和陇海线的交汇处,是河南省的郑州市;到达广州后,如果青青想去香港旅游,最便捷的交通工具是乘汽车;如果再想去上海旅游,最节省的交通工具是乘轮船;广州到乌鲁木齐最快的速度是航空运输,但是费用较高。
(3)从图中可知,上海到乌鲁木齐没有直达的火车,需要从上海出发坐京沪线在徐州转车,再走陇海-兰新线可以到达目的地。
27.读图完成有关中国农业生产的问题.
(1)农业主要包括 、 、 、 等部门.发展农业要遵循“ ”的原则.
(2)填出图中字母代表的牧区名称:A 牧区,B 牧区,C 牧区,D 牧区.
(3)我国粮食作物生产的地区分布呈现“南稻北麦”的格局.在②、④两地中,以种植水稻为主的是 ,以种植小麦为主的是 .
(4)在①、⑦两地中,农作物一年收获一次的是 ,农作物一年收获两至三次的是 .
(5)在⑤、⑥两地中,属于天然林区的是 ,属于人工林区的是 .
【答案】27.(1)种植业;林业;渔业;畜牧业;因地制宜;
内蒙古;新疆;青海;西藏;
④;②;
①;⑦;
(5)⑥;⑤.
【解析】27.中国是传统的农业大国,粮食生产历史悠久,具有明显的地域分布特征.各地区应根据当地的自然地理条件和经济社会状况,因地制宜地发展农业.
解:读图分析可知:
(1)农业主要包括种植业、林业、渔业、畜牧业等部门;发展农业要遵循“因地制宜”的原则.
(2)图中字母代表的牧区名称:A是内蒙古牧区,B是新疆牧区,C是青海牧区,D是西藏牧区.
(3)中国是传统的农业大国,粮食生产历史悠久,具有明显的地域分布特征;④南方属水稻集中产区,②北方属小麦集中产区,形成“南稻北麦”的格局.
(4)①地位于东北地区,属于中温带,作物熟制为一年一熟;⑦地位于亚热带地区,农作物一年收获两至三次.
(5)我国天然林地主要分布在东北、⑥西南的边远山区,⑤东南部山区的林地多为人工林和次生林.
28.工业是国民经济的主导,要想国富民强,必须火力发展工业。地理课上,老师布置了“影响工业分布的因素”的探究课题。请你完成一下面的探究报告。
[区域定位]
(1)甲图中四大工业基地分布的共同特点是__________________________________
[探究影响工业分布的因素]
(2)①是我国重要的重工业基地,该地区发展工业的有利条件是____________________________。
(3)水资源最缺乏的是______________________工业基地。(序号及名称都要填)
(4)③是____________工业基地,该区的铁路________线与_________线交会于上海市,交通便利。该工业基地发展钢铁工业的有利条件是____________________等,不利条件是_____________________等。
(5)与其他工业基地相比,④工业基地发展的独有优势条件是( )
A.交通便利 B.毗邻港澳,多侨乡 C.工业基础雄厚 D.劳动力丰富
[学以致用]
(6)乙图是位于我国四川省的攀枝花钢铁工业基地,请运用图中信息分析其发展的有利条件:_______。
【答案】28.(1)沿海分布
煤、铁、石油资源丰富
②京津唐
沪宁杭 京沪 沪杭 市场广阔 能源和矿产资源缺乏
B
附近有丰富的煤、铁资源;金沙江、雅砻江提供充足的工业用水;成昆线等铁路线提供便利的交通运输条件
【解析】28.
我国四大工业基地由北到南依次为:辽中南工业基地,京津唐工业基地,沪宁杭工业基地,珠江三角洲工业基地.其中沪宁杭工业基地是全国最大的综合性工业基地,京津唐工业基地是北方最大的综合性工业基地、辽中南工业基地是以重工业为主的工业基地,珠江三角洲工业基地是以轻工业为主。
(1)读图可知,我国的四大工业基地都分布在沿海地区,人口密集,交通便利。
(2)读图可知,①是我国的辽中南工业基地,辽中南工业基地是以重工业为主的工业基地,其发展建立的最有利条件是煤、铁、石油等矿产资源丰富。
(3)根据所学知识可知,四大工业基地中,最缺水的是②京津唐工业基地,位于温带季风区,冬季寒冷干燥,降水较少。
(4)读图可知,③是沪宁杭工业基地,该区的铁路京沪线与沪杭线交会于上海市。沪宁杭工业基地发展建立规模巨大的钢铁工业的条件是市场广大、水陆交通便利,不利条件是能源和矿产资源缺乏。
(5)读图可得,④所示的是珠江三角洲,与其它工业基地相比,该工业基地独有的优势条件是毗邻港澳,与东南亚地区隔海相望,很多地方是侨乡,故选B。
(6)读图可知,攀枝花钢铁工业基地附近有丰富的煤、铁资源;金沙江、雅砻江提供充足的工业用水;成昆线等铁路线提供便利的交通运输条件。
29.读图,回答下列问题。
(1)图中A表示______工业基地。该工业基地的地位是________。
(2)图中我国四大工业基地都分布在( )
A.地势第二级阶梯 B.陇海铁路沿线 C.东部沿海地区 D.长江沿江地带
(3)关于工业基地C的说法正确的是( )
A.是我国最大的重工业基地 B.能源丰富,水资源紧张
C.煤铁矿产资源缺乏 D.位于京广铁路沿线
(4)A、B、C、D四个工业区中水资源最缺乏的是_______工业基地;能源最紧张的是________工业基地。(填写字母及名称)
(5)A、C两工业基地都分布有钢铁工业,但建立的基础不同。A工业区建立钢铁工业的基础是________;C工业区发展钢铁工业则是因其_______。
(6)连接BC两大工业基地的铁路干线是_______________线。
(7)我国高新技术产业需要依附于________。C工业基地有被称为“中国的硅谷和药谷”的________。B工业基地有中国的硅谷________。
【答案】29.(1)辽中南 我国最大的重工业基地
C
C
B京津唐工业基地 C沪宁杭工业基地
煤铁资源丰富 交通便利、市场广阔
京沪
大城市 张江 中关村
【解析】29.(1)由图可知,图中A是辽中南工业基地,该工业基地的的地位是我国最大的重工业基地。
(2)我国四大工业基地都分布在东部沿海地区,都位于地势的第三阶梯,故选C。
(3)关于图中C工业基地的说法,这是我国最大的综合性工业基地,但发展工业的不利条件是煤铁等矿产资源缺乏,位于京沪铁路沿线,故选C。
(4)我国四个工业区中,水资源最缺乏的是B表示的京津唐工业基地;能源最紧张的是C表示的沪宁杭工业基地。
(5)A发展钢铁工业的基础是煤炭、铁矿丰富,C工业区发展钢铁工业则是因为该地交通便利、市场广阔。
(6)连接B表示的京津唐工业基地和C表示的沪宁杭工业基地的铁路干线是京沪线。
(7)我国的高新技术产业需要依附于大城市,C工业基地有被称为“中国的硅谷和药谷”的张江,B工业基地有中国的硅谷-中关村。
相关试卷
这是一份【全套精品专题】初中地理复习人教版专题 第二章 中国的自然环境(基础过关卷)-【难度分层·单元卷】(人教版),文件包含第二章中国的自然环境基础过关卷难度分层人教版原卷版docx、第二章中国的自然环境基础过关卷难度分层人教版解析版docx等2份试卷配套教学资源,其中试卷共24页, 欢迎下载使用。
这是一份【全套精品专题】初中地理复习人教版专题 第四章 中国的经济发展(考点梳理卷)-【难度分层·单元卷】(人教版),文件包含第四章中国的经济发展考点梳理卷难度分层人教版原卷版docx、第四章中国的经济发展考点梳理卷难度分层人教版解析版docx等2份试卷配套教学资源,其中试卷共24页, 欢迎下载使用。
这是一份【全套精品专题】初中地理复习人教版专题 第四章 中国的经济发展(真题重组卷)-【难度分层·单元卷】(人教版),文件包含第四章中国的经济发展真题重组卷难度分层人教版原卷版docx、第四章中国的经济发展真题重组卷难度分层人教版解析版docx等2份试卷配套教学资源,其中试卷共26页, 欢迎下载使用。

