


2020-2021学年河南省郑州市登封市四年级上学期期末语文真题及答案
展开
这是一份2020-2021学年河南省郑州市登封市四年级上学期期末语文真题及答案,共19页。试卷主要包含了基础积累与运用,阅读,自由表达,童心飞扬等内容,欢迎下载使用。
1.(4分)书写:请将下面的一段话抄写在横线上,书写要工整、规范、美观。
吾日三省吾身:为人谋而不忠乎?与朋友交而不信乎?传不习乎?
2.(8分)读句子,看拼音写字词。
(1)我在树木mà shènɡ 的森林里散步,阳光从chónɡ chónɡ dié dié 的枝丫fènɡ xì 间漏下来,照在脸上暖暖的,真shū fu !看,一直蝴蝶落在一丛jiā nèn 的小黄花上。
(2)暑假,爸爸jià shǐ 汽车,带我和妈妈去了著名的lú 山。那里景色优美,尤其是瀑布更让人zàn tàn ,让我不禁yín 诵起了李白的诗句:“飞流直下三千尺,疑是银河落九天。”
3.(2分)下列加点字的读音完全正确的一组是( )
A.凶恶(è) 混乱(hùn) 冒昧(wèi)
B.宁愿(nìnɡ) 立即(jì) 逊色(xùn)
C.塞北(sāi) 弯曲(qū) 谨慎(shèn)
D.系鞋带(jì) 顿时(dùn) 传颂(sòng)
4.(4分)比一比,选字组词。
5.(6分)补充词语,并完成练习。
(1)打碎花瓶后,她一直 ,生怕被妈妈发现。
(2)诸葛亮 ,借来了东风。
(3)仿照画“ ”的词语写两个ABCC式词语: 、 。
6.(8分)根据要求做题。
(1)例:风真大。
风真大,眨眼间,路边的广告牌被刮得东倒西歪,地上的干草、落叶被刮得到处飞舞,大粒的沙石生气地敲打着玻璃窗,真有天昏地暗的架势。
雨真大。
(2)例:杉树的叶子全变成了红色。
杉树的叶子全变成了红色,红的那样鲜艳,远远看去,好似一团燃烧的火焰。
湖水很绿。
(3)兰兰说:“明天下午学校组织的拔河比赛,我一定参加。”(改为转述句)
7.(12分)根据课文内容和平时积累填空。
(1)《呼风唤雨的世纪》一文中引用了岑参的诗句“ , ”来表现现代科学技术成就的变化之快、变化之大。
(2)《夏日绝句》中,“ , ”两句表明了诗人的价值取向,告诉我们人生在世,应当树立宏伟远大的理想。
(3)王翰的《凉州词》是一首唐代的边塞诗,其中“ , ”描写了将士们纵情饮酒后,略带悲壮的语言。
(4)李想觉得自己唱歌没有林飞好,跑步没有小强快,有些自卑。我对他说:“每个人都有自己的长处和短处,你画画可是最棒的,我们都比不上,要知道:‘ , ’。”(填八字成语)
(5)在阅读的过程中,我们要养成敢于质疑,善于提问的习惯,因为“ , ?”(填写韩愈名言)
(6)那个老爷爷看起来一副弱不禁风的样子,谁能想到他年轻时竟然是举重冠军呢?这真是“ , ”啊!
8.(4分)课外阅读
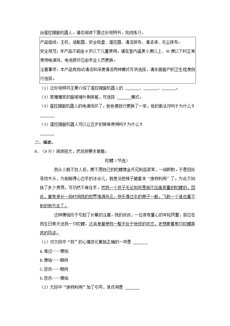
珊珊家住在17楼,因楼层太高,无法清洁窗玻璃外侧,爸爸便从网上购买了一台遥控擦窗机器人。请你阅读下面这份说明书,完成练习。
(1)这份说明书主要介绍了遥控擦窗机器人的 、 、 。
(2)若珊珊家的窗玻璃外侧很脏,可选择 模式。
(3)遥控擦窗机器人的电源线坏了,爸爸便自行更换了一条,他的做法对吗?为什么?
(4)遥控擦窗机器人可以让五岁的妹妹使用吗?为什么?
二、阅读。
9.(9分)阅读短文,然后按要求做题。
陀螺(节选)
我从小就不甘人后,更不愿自己的陀螺像金兵见到岳家军,一战即败。于是四处寻找木头,为削制得心应手的冰尜儿,就差没把椅子腿拿来“废物利用”了。为此不知挨了多少责骂,可仍然不肯住手。然而一个孩子无论如何是削不出高质量的陀螺的,因此,曾有很长一段时间我的世界堆满乌云,快乐像过冬的燕子一般,飞到一个谁也看不到的地方去了。
这种懊恼终于引起了长辈的注意。我的叔叔,一位很有童心的年轻民警,答应在我生日那天送我一只陀螺。这消息曾使我一整天处于恍惚的状态,老想象着那只陀螺英武的风姿。
(1)对文段中“我”的心情变化概括正确的一项是
A.难过——懊恼
B.懊恼——期待
C.悲伤——期待
D.悲伤——懊恼
(2)文段中“废物利用”加了引号,其作用是
A.表示否定和讽刺。
B.表示引用。
C.表示特定称谓。
D.表示特殊含义。
(3)对画“ ”的句子理解最恰当的一项是
A.写出了“我”渴望得到快乐。
B.写出了“我”得不到陀螺的郁闷心情。
C.表明“我”极具童心。
D.写出了“我”很想学习削陀螺。
(4)画“ ”的句子是 描写。这句话写出了 。
(5)读了这个片段你有什么体会?把你的体会写在下面的横线上。
10.(10分)阅读下面短文,然后按要求做题。
月光下的蛙鸣
十几年前的一个寻常的夏天,在高考一个月前的预考中,我意外地遇到了惨败。
母亲见我面容憔悴,很心疼。为了给我增加营养。那段时间里,她杀光了家里的三十几只鸡,想尽一切办法,让我恢复以前的体质。
然而,我还是日复一日的消瘦下去。我房间的后窗正对着屋后的一方池塘,燥热的夜晚,一池塘的青蛙,呱呱齐鸣,呼朋引伴,紧紧缠住我一双不幸的耳朵,此伏彼起地一次又一次地把我惊醒。
母亲想尽了一切办法。
渐渐的,蛙声不再吵闹了,每夜都有香甜的梦。但是,母亲却变了,日日坐在椅子上打盹。隔壁的大妈偷偷地拉住我,悄悄跟我说,你母亲为了让你睡好觉,夜夜替你赶青蛙呢。
我将信将疑,但是,第二天夜里,在月光下的塘埂上,我真的看见了我的母亲。
母亲手拿一根长长的竹竿,她绕着池塘一圈圈小心地走着,一遍遍用竹竿仔细地敲打着每一处草丛,做得认真又虔诚。有时她停下来,站一会儿,轻轻地咳嗽几声,用手捶捶背。月光把她的白发染得更白。“母亲!母亲!”我大声叫喊。母亲听不见,她全神贯注于她手中的竹竿,生怕遗漏了一处蛙声……
这一年高考,我被大学录取了。
一直到现在,我仍然坚信,有一种爱,能唤起一个人内心潜在的力量,帮助你去战胜一切困难。
很多年已经过去,蛙声也一点点远逝。可是,我又觉得它时时都在我的枕边。一声声,像不倦的提醒和教诲,给我许多鼓舞和激励。
(1)写出下列词语的反义词。
(2)母亲已经为“我”增加了营养,但“我”依然消瘦的原因是什么?用“ ”在文中画出相关语句。
(3)文中“她全神贯注于她手中的竹竿,生怕遗漏了一处蛙声……”一句,省略号省去的内容会是什么呢?请你认真读读文章,把你的理解写下来。
(4)对于文章最后一个自然段中的“很多年已经过去,蛙声也一点点远逝。可是,我又觉得它时时都在我的枕边”这句话,你是如何理解的?把你的理解写下来。
三、自由表达,童心飞扬。
11.(15分)题目:快乐的 活动
各种各样的活动,让我们丰富了知识,拓宽了视野,收获了友谊。在活动中,我们变得自信开朗,阳光活泼。回忆这学期参加过的一次活动,如体育活动、文娱活动、学习活动、社会公益活动等,从中挑选你印象最深刻的一次活动完成一篇习作,要具体写出活动的经过和你的想法、感受。
温馨提示:
(1)先把题目补充完整,书写工整、规范、整洁。
(2)语句通顺,叙述完整,可以用上平时积累的词句。
(3)文中不允许出现真实的校名、班级名称和姓名。
12.(15分)心中感到幸福或满意,称之为“快乐”。人们都向往快乐,但每个人的快乐却有所不同。有的人在成功中享受快乐,有的人在创造中追寻快乐;有的人在读书中感悟快乐,有的人在助人中体验快乐;有的人在顺境中品尝快乐,有的人在艰苦中收获快乐……请你以“快乐”为题完成一篇习作,通过你亲身经历的一件事向大家介绍你的快乐。
温馨提示:
(1)书写工整、规范、整洁。
(2)语句通顺,叙述完整,可以用上平时积累的词句。
(3)文中不允许出现真实的校名、班级名称和姓名。
参考答案
一、基础积累与运用。
1.(4分)书写:请将下面的一段话抄写在横线上,书写要工整、规范、美观。
吾日三省吾身:为人谋而不忠乎?与朋友交而不信乎?传不习乎?
吾日三省吾身:为人谋而不忠乎?与朋友交而不信乎?传不习乎?
【分析】本题考查了学生对于所学汉字的书写能力,认真抄写题目中汉字,将字写工整、正确、舒展、美观。
【解答】故答案为:
吾日三省吾身:为人谋而不忠乎?与朋友交而不信乎?传不习乎?
【点评】写好汉字是终生学习与发展的一项必备技能,小学生养成书写规范的习惯,对我们的成长以及未来都有着重要的作用。
2.(8分)读句子,看拼音写字词。
(1)我在树木mà shènɡ 茂盛 的森林里散步,阳光从chónɡ chónɡ dié dié 重重叠叠 的枝丫fènɡ xì 缝隙 间漏下来,照在脸上暖暖的,真shū fu 舒服 !看,一直蝴蝶落在一丛jiā nèn 娇嫩 的小黄花上。
(2)暑假,爸爸jià shǐ 驾驶 汽车,带我和妈妈去了著名的lú 庐 山。那里景色优美,尤其是瀑布更让人zàn tàn 赞叹 ,让我不禁yín 吟 诵起了李白的诗句:“飞流直下三千尺,疑是银河落九天。”
【分析】考查了看拼音写词语,根据所学汉语拼音知识进行拼读写出相应的汉字即可。拼读时要注意所给音节的声母、韵母及声调。
【解答】故答案为:
(1)茂盛 重重叠叠 缝隙 舒服 娇嫩;
(2)驾驶 庐 赞叹 吟。
【点评】完成此类题目的关键:一是要正确拼读所给音节,二是要会正确书写相应的生字。
3.(2分)下列加点字的读音完全正确的一组是( )
A.凶恶(è) 混乱(hùn) 冒昧(wèi)
B.宁愿(nìnɡ) 立即(jì) 逊色(xùn)
C.塞北(sāi) 弯曲(qū) 谨慎(shèn)
D.系鞋带(jì) 顿时(dùn) 传颂(sòng)
【分析】考查了汉字读音的辨析,辨析汉字读音要注意平翘舌的发音及声调的不同,字音是和词义联系起来的,也可结合词义来辨析。
【解答】A.有误,“冒昧”的“昧”应读“mèi”。
B.有误,“立即”的“即”应读“jí”,意思是(副)马上;立刻。
C.有误,“塞北”的“塞”应读“sài”,读“sāi”时指堵;填。“歌曲”的“曲”应读“qǔ”,读“qū”时指弯曲(跟“直”相对)。
D.正确。
故选:D。
【点评】掌握汉语拼音,音节是中心,声韵调是基础,注意平时大量练习,熟能生巧。
4.(4分)比一比,选字组词。
【分析】本题考查了学生选字词填空的能力,完成时要注意辨析每组字词的不同,然后结合具体的词义进行选择填空。
【解答】著名:有名;出名。故选“著”。
堵塞:阻塞,使不通。故选“堵”。
竖立:物体垂直,一端向上,一端接触地面或埋在地里。故选“竖”。
坚定:(使)稳定坚强;(使)不动摇。故选“坚”。
辨认:根据特点辨别,做出判断,予以认定。故选“辨”。
辫子:把头发分股交叉编成的条条儿。故选“辫”。
蜂蜜:在酿造、运输与储存过程中,可能受到肉毒杆菌的污染。故选“蜂”。
山峰:指山突出来的顶端。故选“峰”。
故答案为:
著 堵
竖 坚
辨 辫
蜂 峰
【点评】选字词填空题还考查我们的日常词汇和语言积累,许多固定搭配或者约定俗成说法,凭借语感即可做出答案。
5.(6分)补充词语,并完成练习。
(1)打碎花瓶后,她一直 提心吊胆 ,生怕被妈妈发现。
(2)诸葛亮 神机妙算 ,借来了东风。
(3)仿照画“ ”的词语写两个ABCC式词语: 文质彬彬 、 微风习习 。
【分析】考查了补写词语、选字词填空、词语的仿写,只要平时注意积累和识记,做起来就不难。书写时要注意同音字、形近字的区别,不要把字写错误,要依据词语的意思来写。
【解答】人声鼎沸 鸦雀无声 提心吊胆 神机妙算
慈眉善目 相貌堂堂 鹤发童颜 视死如归
(1)提心吊胆:形容十分担心害怕。
(2)神机妙算:指惊人的机智,巧妙地谋划;形容预料准确,善于估计形势,决定策略。
(3)写两个ABCC式词语:文质彬彬、微风习习。
故答案为:
人 声 鸦 雀 心 胆 神 妙
眉 目 堂 堂 发 颜 如 归
(1)提心吊胆;
(2)神机妙算;
(3)文质彬彬 微风习习。
【点评】在平时的学习中,要养成好习惯,善于积累好词佳句,日积月累,厚积薄发。
6.(8分)根据要求做题。
(1)例:风真大。
风真大,眨眼间,路边的广告牌被刮得东倒西歪,地上的干草、落叶被刮得到处飞舞,大粒的沙石生气地敲打着玻璃窗,真有天昏地暗的架势。
雨真大。
雨真大,顷刻间,水泥地被拍打得噼里啪啦叫痛,植物的叶子、花瓣被击打得奄奄一息,巨大的雨点愤怒地敲击着屋顶,颇有翻天覆地的气势。
(2)例:杉树的叶子全变成了红色。
杉树的叶子全变成了红色,红的那样鲜艳,远远看去,好似一团燃烧的火焰。
湖水很绿。
湖水很绿,绿得那样纯粹,犹如一块无瑕的裴翠。
(3)兰兰说:“明天下午学校组织的拔河比赛,我一定参加。”(改为转述句)
兰兰说,明天下午学校组织的拔河比赛,她一定参加。
【分析】本题考查了学生进行想象写话的能力、改写句子,想象写话完成时要注意分析所给例句,根据题目要求进行合理的想象后写话。
【解答】(1)考查想象写话。具体描写“雨大”的情景。例:雨真大,顷刻间,水泥地被拍打得噼里啪啦叫痛,植物的叶子、花瓣被击打得奄奄一息,巨大的雨点愤怒地敲击着屋顶,颇有翻天覆地的气势。
(2)考查了改写句子。把句子改为比喻句,例:湖水很绿,绿得那样纯粹,犹如一块无瑕的裴翠。
(3)考查了改写句子。改为转述句“说”后面的冒号引号改为逗号,去掉引号,“我”改为“她”。
故答案为:
(1)雨真大,顷刻间,水泥地被拍打得噼里啪啦叫痛,植物的叶子、花瓣被击打得奄奄一息,巨大的雨点愤怒地敲击着屋顶,颇有翻天覆地的气势。
(2)湖水很绿,绿得那样纯粹,犹如一块无瑕的裴翠。
(3)兰兰说,明天下午学校组织的拔河比赛,她一定参加。
【点评】想象写话是在综合性学习的考查中出现频率比较高的一种题型,学生在作答此类题目时,一定要认真阅读要求,然后想象写话即可。
7.(12分)根据课文内容和平时积累填空。
(1)《呼风唤雨的世纪》一文中引用了岑参的诗句“ 忽如一夜春风来 , 千树万树梨花开 ”来表现现代科学技术成就的变化之快、变化之大。
(2)《夏日绝句》中,“ 生当作人杰 , 死亦为鬼雄 ”两句表明了诗人的价值取向,告诉我们人生在世,应当树立宏伟远大的理想。
(3)王翰的《凉州词》是一首唐代的边塞诗,其中“ 醉卧沙场君莫笑 , 古来征战几人回 ”描写了将士们纵情饮酒后,略带悲壮的语言。
(4)李想觉得自己唱歌没有林飞好,跑步没有小强快,有些自卑。我对他说:“每个人都有自己的长处和短处,你画画可是最棒的,我们都比不上,要知道:‘ 尺有所短 , 寸有所长 ’。”(填八字成语)
(5)在阅读的过程中,我们要养成敢于质疑,善于提问的习惯,因为“ 人非生而知之者 , 孰能无惑 ?”(填写韩愈名言)
(6)那个老爷爷看起来一副弱不禁风的样子,谁能想到他年轻时竟然是举重冠军呢?这真是“ 人不可貌相 , 海水不可斗量 ”啊!
【分析】本题考查的知识点较多,有诗句,有成语,有谚语、俗语、习惯用语,有名言警句,回答这些知识,都要通过在平时学习中的积累来完成。
【解答】(1)出自岑参的《呼风唤雨的世纪》
(2)生自李清照的《夏日绝句》
(3)出自王翰的《凉州词》
(4)成语出自屈原《卜居》
(5)出自韩愈名言
(6)谚语,比喻不能只根据相貌、外表去判断一个人,如同海水是不可以用斗去度量一样,不可根据某人的相貌就低估其未来。
【点评】做此类题目,要结合题目要求对各题作出回答,作答完题目要认真仔细地进行检查,做到书写认真,回答正确。
8.(4分)课外阅读
珊珊家住在17楼,因楼层太高,无法清洁窗玻璃外侧,爸爸便从网上购买了一台遥控擦窗机器人。请你阅读下面这份说明书,完成练习。
(1)这份说明书主要介绍了遥控擦窗机器人的 产品组成 、 安全规范 、 注意事项 。
(2)若珊珊家的窗玻璃外侧很脏,可选择 深度清洁 模式。
(3)遥控擦窗机器人的电源线坏了,爸爸便自行更换了一条,他的做法对吗?为什么?
爸爸的做法不对。因为电池、电源损坏应由专业人员更换。
(4)遥控擦窗机器人可以让五岁的妹妹使用吗?为什么?
遥控擦窗机器人不可以让五岁的妹妹使用,因为本产品不能由8岁以下儿童使用。
【分析】材料是一台遥控擦窗机器人的产品说明书。学生仔细阅读材料,回答下列问题。
【解答】(1)考查学生对材料内容的理解。阅读材料可知,这份说明书主要介绍了遥控擦窗机器人的产品组成、安全规范、注意事项。
(2)考查学生对材料内容的理解。阅读句子“本产品有自动清洁和深度清洁两种模式可供选择,请依据窗户的卫生程度自行选择”可知,若珊珊家的窗玻璃外侧很脏,可选择深度清洁模式。
(3)考查学生对材料内容的理解。阅读句子“电池损坏应由专业人员更换”可知,爸爸的做法不对,因为电池、电源损坏应由专业人员更换。
(4)考查学生对材料内容的理解。阅读句子“本产品不能由8岁以下儿童使用”可知答案。
故答案为:
(1)产品组成 安全规范 注意事项;
(2)深度清洁;
(3)爸爸的做法不对。因为电池、电源损坏应由专业人员更换。
(4)遥控擦窗机器人不可以让五岁的妹妹使用,因为本产品不能由8岁以下儿童使用。
【点评】完成此类题目的关键是要认真阅读材料,了解材料主要内容及所表达的主题,然后结合所给题目分析完成。
二、阅读。
9.(9分)阅读短文,然后按要求做题。
陀螺(节选)
我从小就不甘人后,更不愿自己的陀螺像金兵见到岳家军,一战即败。于是四处寻找木头,为削制得心应手的冰尜儿,就差没把椅子腿拿来“废物利用”了。为此不知挨了多少责骂,可仍然不肯住手。然而一个孩子无论如何是削不出高质量的陀螺的,因此,曾有很长一段时间我的世界堆满乌云,快乐像过冬的燕子一般,飞到一个谁也看不到的地方去了。
这种懊恼终于引起了长辈的注意。我的叔叔,一位很有童心的年轻民警,答应在我生日那天送我一只陀螺。这消息曾使我一整天处于恍惚的状态,老想象着那只陀螺英武的风姿。
(1)对文段中“我”的心情变化概括正确的一项是 B
A.难过——懊恼
B.懊恼——期待
C.悲伤——期待
D.悲伤——懊恼
(2)文段中“废物利用”加了引号,其作用是 D
A.表示否定和讽刺。
B.表示引用。
C.表示特定称谓。
D.表示特殊含义。
(3)对画“ ”的句子理解最恰当的一项是 B
A.写出了“我”渴望得到快乐。
B.写出了“我”得不到陀螺的郁闷心情。
C.表明“我”极具童心。
D.写出了“我”很想学习削陀螺。
(4)画“ ”的句子是 心理 描写。这句话写出了 “我”对新陀螺充满期待的心情。 。
(5)读了这个片段你有什么体会?把你的体会写在下面的横线上。
作者用幽默诙谐的语言形象地表达了对陀螺的喜爱。
【分析】语段选自《陀螺》,这篇课文是儿童文学作家高洪波老师的一篇回忆性散文。文章以“陀螺”为线索,主要叙述了自己的一个其貌不扬的陀螺战胜大陀螺的故事,并从中悟到了一个深刻的道理,体会到成长中的快乐,从而表达了对陀螺的喜爱之情,字里行间充满了童真童趣。
【解答】(1)考查对人物心情变化的掌握。语段中描写了“我”的心情变化过程,刚开始“我”的心情是懊恼的,因为“我”不管怎样努力也削不出高质量的陀螺,后来,当民警的叔叔答应在“我”生日那天送“我”一只陀螺,于是“我”便期待能得到一只具有“英武的风姿”的陀螺。因此,“我”的心情变化过程是由“懊恼”到“期待”。故选B。
(2)考查对双引号用法的掌握。语段中“为削制得心应手的冰尜儿,就差没把椅子腿拿来‘废物利用’了”这句话描写了“我”当时急于想得到一只陀螺的迫切心情。“废物利用”指把家里的椅子腿拿来做陀螺,不是真正的废物利用,加引号的作用是表示特殊含义。故选D。
(3)考查对画线句子的理解。语段中画线句子“然而一个孩子无论如何是削不出高质量的陀螺的,因此,曾有很长一段时间我的世界堆满乌云,快乐像过冬的燕子一般,飞到一个谁也看不到的地方去了”写出了“我”因为削不出一只高质量的陀螺而感到懊恼的心情,同时也表明“我”极具童心。故选B。
(4)考查对画线句子的理解。语段中画曲线的句子“这消息曾使我一整天处于恍惚的状态,老想象着那只陀螺英武的风姿”写了“我”听到叔叔要送给“我”一只陀螺的消息后,便开始期待的心情,这句话是对“我”的心理描写,写出了“我”对新陀螺充满期待的心情。
(5)考查阅读语段后的体会。读了这个片段后我的体会是:作者用幽默诙谐的语言形象地表达了对陀螺的喜爱。
故答案为:
(1)B;
(2)D;
(3)B;
(4)心理“我”对新陀螺充满期待的心情。
(5)作者用幽默诙谐的语言形象地表达了对陀螺的喜爱。
【点评】阅读短文回答问题是阅读题的常见问题,在回答问题之前要仔细阅读短文,充分理解短文内容,然后根据要求回答问题。
10.(10分)阅读下面短文,然后按要求做题。
月光下的蛙鸣
十几年前的一个寻常的夏天,在高考一个月前的预考中,我意外地遇到了惨败。
母亲见我面容憔悴,很心疼。为了给我增加营养。那段时间里,她杀光了家里的三十几只鸡,想尽一切办法,让我恢复以前的体质。
然而,我还是日复一日的消瘦下去。我房间的后窗正对着屋后的一方池塘,燥热的夜晚,一池塘的青蛙,呱呱齐鸣,呼朋引伴,紧紧缠住我一双不幸的耳朵,此伏彼起地一次又一次地把我惊醒。
母亲想尽了一切办法。
渐渐的,蛙声不再吵闹了,每夜都有香甜的梦。但是,母亲却变了,日日坐在椅子上打盹。隔壁的大妈偷偷地拉住我,悄悄跟我说,你母亲为了让你睡好觉,夜夜替你赶青蛙呢。
我将信将疑,但是,第二天夜里,在月光下的塘埂上,我真的看见了我的母亲。
母亲手拿一根长长的竹竿,她绕着池塘一圈圈小心地走着,一遍遍用竹竿仔细地敲打着每一处草丛,做得认真又虔诚。有时她停下来,站一会儿,轻轻地咳嗽几声,用手捶捶背。月光把她的白发染得更白。“母亲!母亲!”我大声叫喊。母亲听不见,她全神贯注于她手中的竹竿,生怕遗漏了一处蛙声……
这一年高考,我被大学录取了。
一直到现在,我仍然坚信,有一种爱,能唤起一个人内心潜在的力量,帮助你去战胜一切困难。
很多年已经过去,蛙声也一点点远逝。可是,我又觉得它时时都在我的枕边。一声声,像不倦的提醒和教诲,给我许多鼓舞和激励。
(1)写出下列词语的反义词。
(2)母亲已经为“我”增加了营养,但“我”依然消瘦的原因是什么?用“ ”在文中画出相关语句。
(3)文中“她全神贯注于她手中的竹竿,生怕遗漏了一处蛙声……”一句,省略号省去的内容会是什么呢?请你认真读读文章,把你的理解写下来。
省略的是母亲拿着竹竿仔细敲打着每一处草丛。
(4)对于文章最后一个自然段中的“很多年已经过去,蛙声也一点点远逝。可是,我又觉得它时时都在我的枕边”这句话,你是如何理解的?把你的理解写下来。
这句话的意思是:蛙鸣声虽渐渐远逝,但留给“我”的却是母亲的爱,是永远不会消逝的。
【分析】《月光下的蛙鸣》一文通过描写母亲为“我”杀光家中三十几只仔鸡和深夜赶青蛙的故事,表现出母亲对“我”深深的爱。
【解答】(1)考查了学生写反义词的能力。增加:在原有的基础上加多。反义词为“减少”。吵闹:(声音)杂乱。反义词为“安静”。憔悴:形容人瘦弱,面色不好。反义词为“精神”。仔细:周密;细致。反义词为“马虎”。
(2)考查了学生对文章内容的理解。结合句子“我房间的后窗正对着屋后的一方池塘,燥热的夜晚,一池塘的青蛙,呱呱齐鸣,呼朋引伴,紧紧缠住我一双不幸的耳朵,此伏彼起地一次又一次地把我惊醒”可知答案。
(3)考查了学生对文章内容的理解。结合句子“母亲手拿一根长长的竹竿,她绕着池塘一圈圈小心地走着,一遍遍用竹竿仔细地敲打着每一处草丛,做得认真又虔诚”可知,省略的是母亲拿着竹竿仔细敲打着每一处草丛。
(4)考查了学生对句子的理解。结合文章内容可知,文“很多年已经过去,蛙声也一点点远逝。可是,我又觉得它时时都在我的枕边”这句话的意思是说蛙鸣声虽渐渐远逝,但留给“我”的却是母亲的爱,是永远不会消逝的。
故答案为:
(1)减少 安静 精神 马虎;
(2)我房间的后窗正对着屋后的一方池塘,燥热的夜晚,一池塘的青蛙,呱呱齐鸣,呼朋引伴,紧紧缠住我一双不幸的耳朵,此伏彼起地一次又一次地把我惊醒。
(3)省略的是母亲拿着竹竿仔细敲打着每一处草丛。
(4)这句话的意思是:蛙鸣声虽渐渐远逝,但留给“我”的却是母亲的爱,是永远不会消逝的。
【点评】阅读分析是小学语文的常见题型,考查了学生的阅读分析能力,完成时要认真阅读短文,了解短文的内容以及表达的主题后再结合给出的问题分析解答。
三、自由表达,童心飞扬。
11.(15分)题目:快乐的 活动
各种各样的活动,让我们丰富了知识,拓宽了视野,收获了友谊。在活动中,我们变得自信开朗,阳光活泼。回忆这学期参加过的一次活动,如体育活动、文娱活动、学习活动、社会公益活动等,从中挑选你印象最深刻的一次活动完成一篇习作,要具体写出活动的经过和你的想法、感受。
温馨提示:
(1)先把题目补充完整,书写工整、规范、整洁。
(2)语句通顺,叙述完整,可以用上平时积累的词句。
(3)文中不允许出现真实的校名、班级名称和姓名。
【分析】本题为半命题的叙事作文,要求以“快乐的 活动”为题,把你参加的印象最深或最感兴趣的一次活动写下来,要围绕“活动”进行选择,选取难忘又有意义活动的来写。要体现集体精神,写同学们团结互助的友谊。写活动也要求写清楚“六要素”,要把活动的时间、地点、人物和活动开始、经过、结果写出来。在整个活动当中,不是写一个人,而是写一群人;不是用一两件事来写人物,而是通过写一个活动场面,来表现人物的精神面貌。写活动的记叙文,最大的特点就是必须有活动的基本内容、主要过程和重要场面。把印象最深刻的内容作为重点,把自己看到的、听到的、亲身经历的主要部分记叙下来,采用点面结合的方法,既要写好群体活动,又要把个体代表写进去;既要写整个场面,又要突出典型人物。
【解答】范文:
快乐的拔河比赛活动
岁月像湍湍激流,不断冲刷我的记忆,多彩的校园生活中许多事情已经模糊,但在我心灵深处,有一件事,一直令我难忘。
记得那是去年的秋天,老师为了让我们锻炼身体,陶冶情操,培养我们的观察力,组织了一场拔河比赛。老师把我们分为两个队,一个是猛虎队,另一个是雄鹰队。我被分到了雄鹰队。两队实力相当,互不相让,同学们一个个英姿飒爽、昂首挺胸,一场针锋相对的比赛即将展开了。随着老师的哨声,比赛开始了。双方队员握紧绳子,他们一个个脚蹬着地,身体向后倾,拼命向自己的方向拽绳子。绳中间的红绸带一会儿移向猛虎队,一会儿又移向雄鹰队,互不相让。双方啦啦队的队员们,也齐声呐喊,不停地为自己队擂鼓助威。我的手都拽红了,可绳子还是不动一下,双方进入僵持状态。此时,我方的队员们一个个都红了眼,有的人脸憋得通红,有的人龇着牙、咧着嘴在叫劲,还有的人双手紧握绳子铆足了劲向自己方向拉。最后,我们队使出了全力,随着啦啦队的喊声,红绸一下子移向了我方,我们雄鹰队胜了。后来两局我们队乘胜前进,连续获胜,最终我们取得了胜利。
这次拔河比赛,使我明白了团结力量大的道理,更激励我在走向未来的道路上,要树立克服困难的信心,我永远也不会忘记这次拔河比赛。
【点评】本文选取难忘又有意义的校园拔河活动来写,重点写了紧张激烈的场面活动和自己的亲身感受,最后总结活动感受:团结力量大的道理,要树立克服困难的信心。
12.(15分)心中感到幸福或满意,称之为“快乐”。人们都向往快乐,但每个人的快乐却有所不同。有的人在成功中享受快乐,有的人在创造中追寻快乐;有的人在读书中感悟快乐,有的人在助人中体验快乐;有的人在顺境中品尝快乐,有的人在艰苦中收获快乐……请你以“快乐”为题完成一篇习作,通过你亲身经历的一件事向大家介绍你的快乐。
温馨提示:
(1)书写工整、规范、整洁。
(2)语句通顺,叙述完整,可以用上平时积累的词句。
(3)文中不允许出现真实的校名、班级名称和姓名。
【分析】本题为命题的叙事作文,要求以“快乐”为题写一篇习作,回顾自己的学习与生活,什么让你感到快乐,是美好的节日?一次难忘的活动?还是快乐的课堂?选择你最想表达的去写。写作时切忌平铺直叙,记流水帐。注意详略得当,把印象最深刻的内容作为重点,把自己看到的、听到的、亲身经历的主要部分记叙下来,可采用点面结合的方法。还要注意语句要通顺,用词要恰当。写作过程中注意运用学到的写作方法及修辞手法,用到积累的好词佳句。
【解答】范文:
快乐
五彩缤纷的童年里,有高兴的一天,有悲伤的一天,有幸运的一天,有倒霉的一天,还有快乐的一天…那天是新年的第一天。阳光明媚,万里无云。我和爸爸、妈妈,还有我表弟一同开车到九龙游乐园。
一路上,我觉得天好像比以前更蓝,云朵好像比以前更白,花儿草儿都在跟我点头微笑,一切都显得那么美丽。
大概开了一个小时的车,我们来到了九龙游乐园的大门口。到了九龙游乐园,我们像快乐的小鸟,又蹦又跳。爸爸去买票,我们随着游玩的人流踏进了九龙游乐园的大门。我看见人群朝一处拥去,我和表弟也跟着走过去。啊,好一个庞然大物!我一问,才知道这种游乐玩具叫做大观览车,好像一个扁圆的小房子在缓缓地转动着。我们坐了上去。我透过两旁的玻璃窗向下俯视,九龙游乐园的全貌尽收眼底。那好玩的真是数不胜数:有悠闲自在的“美人鱼”、有刺激好玩的“急流勇进”、有可怕惊险的“恐怖假日”……
随着观览车的升高,眼前的景物越来越小。当我们坐的大观览车往最高点升的时候,眼前的景物一下子使我惊呆了:一条条道路就像一条条五彩的带子弯弯曲曲地交错在一起,碰碰车就像一只只小甲虫在缓缓地蠕动着……我看得心旷神怡。忽然,大览车降下了,眼前的景物渐渐恢复了原样。随着一声清脆的铃响,我们下了大观览车。
顺着小路往前走,我们来到“过山车”的地方。只见一辆辆坦克似的小车依靠自己的惯性,飞快地滑过一圈钢轨。我对爸爸说:“爸爸,玩这个好么?”“好吧”爸爸笑着说。于是我们买了票,上了小车。
一阵铃声响过后,小车便开始启动了。一开始,它缓缓地向斜坡上升。忽然,车子猛地震动,将要开始滑行。我的心随着震动,像上了弦的箭紧绷起来,双手紧紧地握住把手。只听“轰隆隆”的一声,过山车突然拐了个直角弯,飞速地向下面的轨道滑行起来。我把头低下,眼中只见一根根轨道飞速而过,不由得心“咚咚”跳了起来。“轰!”过山车开到了最使人胆战心惊的地方。这里的轨道有些倾斜,当滑车在转弯处一下子随着倾斜的轨道冲去的时候,我吓得魂飞魄散,紧闭起眼睛。我想,这一回,我非得摔个头破血流不可!没想到过山车却轻巧地转了个弯,又继续驶向另一圈轨道。我的心里仿佛放了一块沉重的大石头,慢慢地平静下来。下了过山车,我一下子扑进了爸爸怀里,说:“爸爸,这真是一次胆量的尝试呀!”
太阳快下山了,我们才依依不舍地乘上车子。望望窗外,天还是那么蓝,云朵还是那么白,马路两边郁郁葱葱的树木好像在跟我说再见,我回想起九龙游乐园那令人神往、令人陶醉的情景,兴奋的心情好久难以平静……
这一天真是快乐的一天啊!
【点评】本文是一篇游记,先交代游玩的背景,按移步换景的空间转移顺序来组织文章,中间穿插人物的心理描写,语言和动作。最后总结扣题:这一天真是快乐的一天啊!
声明:试题解析著作权属菁优网所有,未经书面同意,不得复制发布日期:2022/8/4 19:31:50;用户:李超;邮箱:licha317807156@126.cm;学号:19716718【堵 著】
名
塞
【坚 竖】
立
定
【辨 辫】
认
子
【蜂 峰】
蜜
山
鼎沸
无声
提 吊
机 算
慈 善
相貌
鹤 童
视死
产品组成:主机、适配器、安全吸盘、遥控器、清洁抹布、清洁液、无尘抹布。
安全规范:本产品不能由8岁以下儿童使用。请在室内温度0度以上、40度以下时正常使用电源线、电池损坏应由专业人员更换。
注意事项:本产品有自动清洁和深度清洁两种模式可供选择,请依据窗户的卫生程度自行选择。
增加——
吵闹——
憔悴——
仔细——
【堵 著】
著 名
堵 塞
【坚 竖】
竖 立
坚 定
【辨 辫】
辨 认
辫 子
【蜂 峰】
蜂 蜜
山 峰
人 声 鼎沸
鸦 雀 无声
提 心 吊 胆
神 机 妙 算
慈 眉 善 目
相貌 堂 堂
鹤 发 童 颜
视死 如 归
产品组成:主机、适配器、安全吸盘、遥控器、清洁抹布、清洁液、无尘抹布。
安全规范:本产品不能由8岁以下儿童使用。请在室内温度0度以上、40度以下时正常使用电源线、电池损坏应由专业人员更换。
注意事项:本产品有自动清洁和深度清洁两种模式可供选择,请依据窗户的卫生程度自行选择。
增加—— 减少
吵闹—— 安静
憔悴—— 精神
仔细—— 马虎
相关试卷
这是一份2020-2021学年河南省郑州市郑东新区四年级下学期期末语文真题及答案,共11页。试卷主要包含了认真听两遍材料,完成下面的题目,根据拼音,填写字词,积累与运用,阅读短文,完成练习,快乐读书吧,习作等内容,欢迎下载使用。
这是一份2020-2021学年河南省郑州市中牟县二年级下册期末考试语文真题及答案,共6页。试卷主要包含了 我会按要求写句子, 我能根据所学知识填空等内容,欢迎下载使用。
这是一份2020-2021学年河南省郑州市登封市四年级(上)期末语文试卷,共19页。试卷主要包含了基础积累与运用,阅读,自由表达,童心飞扬等内容,欢迎下载使用。