安徽省马鞍山市当涂县2023_2024学年高二化学上学期开学考试试题含解析
展开
这是一份安徽省马鞍山市当涂县2023_2024学年高二化学上学期开学考试试题含解析,共17页。试卷主要包含了本试卷共6页,作答非选择题时必须用黑色字迹0,考试结束后,请将答卷交回,5 Fe56 Cu64, 下列离子方程式正确的是等内容,欢迎下载使用。
(卷面分值:100分考试时间:75分钟)
注意事项:
1.本试卷共6页。答题前,请考生务必将自己的学校、姓名、座位号写在答卷的密封区内。
2.作答非选择题时必须用黑色字迹0.5毫米签字笔书写在答卷的指定位置上,作答选择题必须将答案写在答卷的相应题号框内。请保持试卷卷面清洁,不折叠、不破损。
3.考试结束后,请将答卷交回。
可能用到的相对原子质量:H1 C12 O16 Al27 Cl35.5 Fe56 Cu64
第Ⅰ卷(选择题 共48分)
一、选择题(本大题共16题,每小题3分,共计48分。在每小题列出的四个选项中只有一项是最符合题目要求的)
1. 下列说法错误的是()
A. 油脂、蛋白质、纤维素在人体内都能发生水解反应
B. 石油裂化、煤的干馏、煤的气化、煤的液化都有化学变化发生
C. 稻草、纸张的主要成分是纤维素;羊毛、蚕丝的主要成分是蛋白质
D. 利用油脂在碱性条件下的水解,可以生产甘油和肥皂
【答案】A
【解析】
【详解】A.人体内无纤维素水解酶,不能消化纤维素,A错误;
B.石油的裂化、煤的干馏、煤的气化、煤的液化过程中都产生了新的物质,因此都有化学变化发生,B正确;
C.稻草、纸张的主要成分都是纤维素,而羊毛和蚕丝的主要成分是蛋白质,C正确;
D.油脂在碱性条件下的水解生成丙三醇和高级脂肪酸盐,高级脂肪酸盐是肥皂的主要成分,因此可利用油脂在碱性条件下的水解生产甘油和肥皂,D正确;
故合理选项是A。
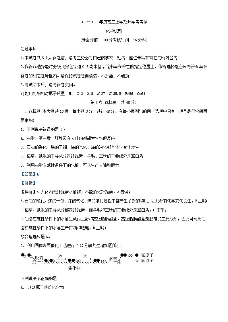
2. 利用固体表面催化工艺进行分解过程如图所示。
下列说法不正确的是
A. 属于共价化合物
B过程②吸收能量,过程③放出能量
C. 反应过程中有极性键断裂,有非极性键形成
D. 标准状况下,分解生成时转移电子数约为
【答案】D
【解析】
【分析】NO吸附在催化剂表面,在催化剂表面断键形成N原子和O原子,N原子和O原子在催化剂表面反应生成N2和O2,解吸得到N2和O2。
【详解】A.NO属于共价化合物,A正确;
B.过程②断键,吸收能量,过程③形成化学键,放出能量,B正确;
C.反应过程中N和O之间为极性键断裂,生成N2和O2时形成了非极性键,C正确;
D.标准状况下,分解生成时,N元素由-3价变为0价,共有2mlNO反应,转移电子数约为,D错误;
故选D。
3. 设NA为阿伏加 德罗常数的值,下列说法中正确的是()
A. 标准状况下,22.4LHCl气体中含有H+数目为NA
B. 常温下,5.6gFe与足量的浓硝酸反应,转移电子数目为0.3NA
C. 常温常压下,28g乙烯和丙烯的混合物中C-H键的数目为4NA
D. 常温常压下,1mlCl2通入水中充分反应转移1ml电子
【答案】C
【解析】
【详解】A.标准状况下,HCl气体为共价化合物,HCl气体中不含H+,A错误;
B.常温下,Fe与浓硝酸发生钝化生成一层致密的氧化膜,阻止反应的进一步进行,B错误;
C. 乙烯和丙烯的最简式都为CH2,常温常压下, 28g乙烯和丙烯的混合物中含有2ml CH2,C-H键的数目为4NA,C正确;
D.常温常压下,1mlCl2通入水中,部分氯气与水反应(即氯气与水的反应为可逆反应),转移电子物质的量小于1ml,D错误;
答案为C。
4. 下列离子方程式正确的是
①碳酸氢钙溶液与过量烧碱溶液混合: Ca2++HCO+OH- =CaCO3↓+H2O
②碳酸镁与稀硫酸: MgCO3+2H+= H2O+CO2↑+Mg2+
③醋酸与大理石: 2CH3COOH+CaCO3=Ca2++2CH3COO-+H2O+CO2↑
④向NaHSO4溶液中逐滴加入Ba(OH)2溶液至SO刚好沉淀完全:2H++SO+Ba2++2OH- = 2H2O+BaSO4↓
⑤Fe2+与H2O2在酸性溶液中的反应: 2Fe2++H2O2+ 2H+=2Fe3++ 2H2O
A. ①②④B. ②③⑤
C. ②③④D. ③④⑤
【答案】B
【解析】
【分析】
【详解】①碳酸氢钙溶液与过量烧碱溶液混合,采用“以少定多”法,离子方程式应为: Ca2++2HCO+2OH- =CaCO3↓+2H2O+,故①错误;
②碳酸镁与稀硫酸反应,生成可溶性盐MgSO4、CO2气体、水,离子方程式正确;
③醋酸与大理石发生复分解反应,由于醋酸为弱酸,碳酸钙难溶于水,所以两种反应物都应以化学式表示,离子方程式正确;
④向NaHSO4溶液中逐滴加入Ba(OH)2溶液至SO刚好沉淀完全,可假设NaHSO4为1ml,则需要加入1mlBa(OH)2,离子方程式应为:H++SO+Ba2++OH- =H2O+BaSO4↓ ,故④错误;
⑤Fe2+与H2O2在酸性溶液中发生氧化还原反应,生成Fe3+和H2O,离子方程式正确;
综合以上分析,②③⑤正确,故B正确;
故选B。
5. 下列关于有机物的叙述正确的
A. 乙烯使溴的四氯化碳溶液和酸性高锰酸钾溶液褪色,其褪色原理相同
B. 醋酸、葡萄糖和淀粉三种无色溶液,可以用新制悬浊液鉴别
C. 乙醇、乙酸均能与钠反应放出,二者分子中官能团相同
D. 取少量酸催化后的淀粉水解液于试管中,先加入过量氢氧化钠溶液中和酸,再加少量碘水,溶液未变蓝,说明淀粉溶液已经完全水解
【答案】B
【解析】
【详解】A.乙烯使溴的四氯化碳溶液和酸性高锰酸钾溶液褪色,其褪色原理不相同,前者是加成反应,后者是氧化还原反应,故A不选;
B.醋酸遇到新制悬浊液时,现象是悬浊液溶解;葡萄糖遇到新制悬浊液加热时,现象是产生砖红色沉淀;淀粉遇到新制悬浊液时,没有明显现象发生,所以可以用新制悬浊液鉴别,故选B;
C.乙醇、乙酸均能与钠反应放出,二者分子中官能团不相同,前者是羟基,后者是羧基,故C不选;
D.氢氧化钠溶液过量,则碘会与氢氧化钠发生反应,无法确定是否水解完全,故D不选;
答案选B。
6. 一定温度下,在恒容密闭容器中发生反应:2CH3OH(g)⇌CH3OCH3(g)+H2O(g)。该反应达到化学平衡状态时,下列说法正确的是
A. 正、逆反应速率均为零
B. CH3OH全部转化为CH3OCH3和H2O
C. CH3OH、CH3OCH3、H2O的浓度不再变化
D. CH3OH、CH3OCH3、H2O的浓度一定相等
【答案】C
【解析】
【详解】A.化学平衡是一种动态平衡,平衡时同种物质的正逆反应速率相等,但不等于零,A项错误;
B.该反应为可逆反应,反应物不可能完全转化为生成物,则CH3OH不可能全部转化为CH3OCH3和H2O,B项错误;
C.达到平衡时,同种物质的正逆反应速率相等,则CH3OH、CH3OCH3、H2O的浓度不再变化,C项正确;
D.各组分的浓度与初始浓度和转化率有关,平衡时各组分的浓度不再变化,但不一定相等,D项错误;
答案选C。
7. SO2可形成酸雨,是大气污染物。利用如图装置既可以吸收工厂排放的SO2又可以制得硫酸溶液。下列说法正确的是
A. a极为负极,发生还原反应
B. b极的电极反应式为
C. 电子的流动方向:a极→电解质溶液→b极
D. 从左下口流出的硫酸溶液的质量分数一定大于50%
【答案】B
【解析】
【分析】根据图示,a通入生成,发生氧化反应,为原电池的负极,b通入,为原电池的正极,发生反应:。
【详解】A.a极负极,发生氧化反应,A错误;
B.b通入,为原电池的正极,发生反应:,B正确;
C.电子不能在电解质溶液中传导,C错误;
D.氢离子由a极区向b极区移动,a极区发生反应,左上口有水进入,左下口流出的硫酸溶液质量分数可能小于50%,D错误;
故选B。
8. 如图所示是验证氯气性质的微型实验,a、b、c、d、e是浸有相关溶液的滤纸。向KMnO4晶体滴加一滴浓盐酸后,立即用另一培养皿扣在上面。
已知:2KMnO4+16HCl=2KCl+5Cl2↑+2MnCl2+8H2O
对实验现象的“解释或结论”正确的是
A. AB. BC. CD. D
【答案】D
【解析】
【分析】向KMnO4晶体中滴加一滴浓盐酸,发生反应2KMnO4+16HCl(浓)=2KCl+5Cl2↑+2MnCl2+8H2O,生成的Cl2在培养皿内扩散,并与a、b、c、d、e的滤纸中相关溶液中的溶质发生反应。
【详解】A.a处发生反应Cl2+2KI=2KCl+I2,生成的I2使淀粉变蓝,b处发生反应Cl2+NaBr=2NaCl+Br2,表明氧化性:Cl2>Br2和Cl2>I2,不能说明氧化性:Br2>I2,A不正确;
B.c处发生反应Cl2+H2OHCl+HClO,HCl具有酸性,HClO具有漂白性,则可以说明氯气与水反应生成酸性和漂白性物质,蓝色石蕊试纸先变红后褪色,B不正确;
C.d处,氯气与水反应生成的酸性物质能中和NaOH,也可以使之出现对应的实验现象,C不正确;
D.e处变血红色是氯气氧化Fe2+生成Fe3+的结果,表明发生反应2Fe2++Cl2=2Fe3++2Cl-,则还原性:Fe2+>Cl-,D正确;
故选D。
9. 化合价和物质类别是整理元素及化合物知识的两个要素,可表示为“价一类”二维图。铁元素的“价一类”二维图如图所示,下列说法正确的是
A. 工业上高炉炼铁用CO还原Fe2O3炼铁,该反应为置换反应
B. FeO 是一种黑色粉末,不稳定,在空气中受热,迅速发生转化生成红棕色粉末
C. 维生素C能将Fe3+转化为Fe2+,该过程中维生素C作还原剂
D. 往FeCl3中滴加氢氧化钠溶液生成Fe(OH)3胶体,从而吸附水中的悬浮物,故FeCl3可用作净水剂
【答案】C
【解析】
【详解】A.反应物没有单质参加反应,不是置换反应,故A错误;
B.FeO为黑色,易被氧化为氧化铁,则FeO是一种黑色粉末,不稳定,在空气中受热,迅速发生转化四氧化三铁,故B错误;
C.维生素C将Fe3+转化为Fe2+,Fe元素发生还原反应,可知维生素表现还原性,故C正确;
D.FeCl3中滴加氢氧化钠溶液直接生成氢氧化铁沉淀,得不到氢氧化铁胶体,故D错误;
故选:C。
10. 在指定的溶液中,下列各组离子一定能大量共存的是
A. 无色透明溶液中:、、、
B. 常温下,的溶液中:、、、
C. 加入紫色石蕊显蓝色的溶液中:、、、
D. 与Al反应产生的溶液中:、、、
【答案】C
【解析】
【详解】A.高锰酸根离子为紫红色,不可能存在于无色溶液中,且酸性条件下高锰酸根离子能氧化碘离子,碘离子、氢离子和高锰酸根离子不能共存,A 错误;
B.常温下pH=1的溶液呈酸性,酸性条件下硝酸根离子能氧化亚铁离子,两者不能大量共存,B错误;
C.加入紫色石蕊显蓝色的溶液呈碱性,碱性条件下选项中的四种离子相互之间不反应,能大量共存,C正确;
D.与Al反应生成氢气的溶液可能呈酸性也可能呈强碱性,酸性条件下硅酸根离子不能大量存在,碱性条件下镁离子不能大量存在,D错误;
故答案选C。
11. 山东师大在合成布洛芬药物方面取得了进展。布洛芬的结构简式如图所示。下列关于布洛芬的说法,错误的是
A. 布洛芬能与碳酸钠溶液反应
B. 布洛芬的分子式为C13H18O2
C. 布洛芬可发生加成反应、取代反应、氧化反应
D. 布洛芬与互为同系物
【答案】D
【解析】
【详解】A.该分子含羧基,能与碳酸钠溶液反应,A正确;
B.由结构可知,分子式为C13H18O2,B正确;
C.苯环和烷基上氢、羧基均可发生取代反应,苯环可以发生加成反应,该物质可以燃烧发生氧化反应,C正确;
D.同系物是指结构相似、分子组成相差若干个“CH2”原子团的有机化合物;布洛芬与结构不相似,不互为同系物,D错误;
故选D。
12. 实验小组设计图所示装置,验证SO2性质,对实验现象分析不正确的是
A. 通入SO2一段时间后,试管内时的CCl4溶液逐渐褪色,说明SO2具有还原性
B. 一段时间后试管内有白色沉淀,说明SO2与BaCl2反应生成BaSO3沉淀
C. 试管中红色花瓣颜色变浅,说明SO2溶于水具有漂白性
D. 滴有酚酞的NaOH溶液红色变浅,说明SO2能与碱溶液反应
【答案】B
【解析】
【分析】硫酸和Na2SO3发生复分解反应产生SO2,SO2与溴、水在氯化钡溶液和溴的四氯化碳分界处发生氧化还原反应生成硫酸、HBr,一段时间后溴的四氯化碳溶液褪色,证明二氧化硫有还原性,硫酸与氯化钡产生硫酸钡沉淀,湿润的二氧化硫使红色花瓣褪色,说明二氧化硫有漂白性,与NaOH溶液反应消耗NaOH,滴有酚酞的NaOH溶液褪色。
【详解】A.由分析可知,一段时间后试管内Br2的CCl4溶液褪色,则SO2和Br2、H2O发生氧化还原反应,说明SO2具有还原性,故A正确;
B.由分析可知沉淀为BaSO4,故B错误;
C.SO2有漂白性,根据试管中的红色花瓣褪色,说明SO2具有漂白性,故C正确;
D.滴有酚酞的NaOH溶液红色变浅,NaOH物质的量减少,则说明SO2能与碱溶液反应,故D正确。
答案为B。
13. 对于反应4A(g)+5B(g)4C(g)+6D(g)来说,下列4种不同情况下反应速率最快的是
A. v(A)=0.01ml·L−1·s−1B. v(B)=0.6ml·L−1·min−1
C. v(C)=0.5ml·L−1·min−1D. v(D)=0.005ml·L−1·s−1
【答案】A
【解析】
【分析】同一个化学反应,用不同的物质表示其反应速率时,速率数值可能不同,但表示的意义是相同的,所以比较反应速率快慢时,应该根据速率之比是相应的化学计量数之比先换算成用同一种物质表示;
【详解】
故选A。
14. 高铁酸钾是一种新型、高效、多功能水处理剂,工业上采用向KOH溶液中通入氯气,然后再加入Fe(NO3)3溶液的方法制备K2FeO4,发生反应:
①Cl2+KOH―→KCl+KClO+KClO3+H2O(未配平);
②2Fe(NO3)3+3KClO+10KOH=2K2FeO4+6KNO3+3KCl+5H2O。
下列说法正确的是
A. 若反应①中n(ClO-)∶n()=5∶1,则氧化剂与还原剂的物质的量之比为2∶1
B. 反应①中每消耗4mlKOH,吸收标准状况下22.4LCl2
C. 氧化性:K2FeO4>KClO
D. 若反应①的氧化产物只有KClO,则得到0.2mlK2FeO4时消耗0.3mlCl2
【答案】D
【解析】
【详解】A.反应①中氯气既是氧化剂又是还原剂,若反应①中n(ClO-)∶n()=5∶1,根据得失电子守恒,n(ClO-)∶n():n(Cl-)=5∶1:10,则氧化剂与还原剂的物质的量之比为10∶6=5:3,故A错误;
B.反应①产物中K、Cl原子数比为1:1,反应①中每消耗4mlKOH,吸收2ml氯气,标准状况下Cl2的体积是44.8L,故B错误;
C.反应②中,KClO中Cl元素化合价降低,KClO是氧化剂,Fe(NO3)3中Fe元素化合价升高得到K2FeO4,K2FeO4是氧化产物,所以氧化性:K2FeO4
相关试卷
这是一份安徽省2023_2024学年高三化学上学期开学摸底大联考试题含解析,共20页。试卷主要包含了本试卷分选择题和非选择题两部分,本卷命题范围,5 Ni-59, 已知pH等内容,欢迎下载使用。
这是一份安徽省马鞍山市当涂县2023-2024学年高二上学期1月期末测试化学试题(Word版含答案),文件包含高二期末化学试卷docx、高二期末考试化学答案pdf等2份试卷配套教学资源,其中试卷共9页, 欢迎下载使用。
这是一份2024安徽省皖江名校高二上学期开学联考试题化学PDF版含解析,文件包含安徽省皖江名校2023-2024学年高二上学期开学联考化学pdf、安徽省皖江名校2023-2024学年高二上学期开学联考化学答案和解析pdf、安徽省皖江名校2023-2024学年高二上学期开学联考化学答案卡pdf等3份试卷配套教学资源,其中试卷共12页, 欢迎下载使用。

