56,北京市第一七一中学2022-2023学年九年级下学期3月学习成果汇报化学试题
展开
这是一份56,北京市第一七一中学2022-2023学年九年级下学期3月学习成果汇报化学试题,共21页。试卷主要包含了 空气中体积分数最大的气体是,94%、二氧化 碳0, 下列变化中,属于物理变化的是, 下列符号能表示两个氢原子的是, 下列元素符号书写正确的是, 决定元素种类的是, 下列材料不属于合金的是等内容,欢迎下载使用。
(考试时间:70分钟 总分:70分)
第I卷 选择题(共25分)
可能用到的相对原子质量:H-1 C-12 N-14 O-16 Na-23 Si-28 Cl-35.5
1. 空气中体积分数最大的气体是
A. 氧气B. 氮气C. 稀有气体D. 二氧化碳
【答案】B
【解析】
【详解】空气的成分按体积计算,大约 是:氮气78%、氧气21%、稀有气体0.94%、二氧化 碳0.03%、其他气体和杂质0.03%。空气中体积分数最大的气体是氮气。
故选B。
2. 下列变化中,属于物理变化的是( )
A. 粮食酿酒B. 瓷碗破碎C. 食物腐败D. 火药爆炸
【答案】B
【解析】
【详解】A、粮食酿酒有新的物质生成,生成了酒精,属于化学变化,故A错;
B、瓷碗破碎只是形状发生了改变,没有新的物质生成,属于物理变化,故B正确;
C、食物腐败已经变质,有霉菌等物质生成,说明有新的物质生成,属于化学变化,故C错;
D、火药爆炸涉及燃烧,有新的物质生成,属于化学变化,故D错。
故选B。
3. 下列符号能表示两个氢原子的是
A. B. C. D.
【答案】C
【解析】
【详解】A、H2表示一个氢分子,也可表示一个氢分子中含有两个氢原子,故A选项不符合题意;
B、2H2表示2个氢分子,故B选项不符合题意;
C、由原子的表示方法,用元素符号来表示一个原子,表示多个该原子,就在其元素符号前加上相应的数字,2H表示的是两个氢原子,故C选项符合题意;
D、2H+表示2个氢离子,故D选项不符合题意。您看到的资料都源自我们平台,家威杏 MXSJ663 低至0.3元/份故选C。
4. 下列元素符号书写正确的是
A. 金 AUB. 镁 MgC. 银 AnD. 铝 Cl
【答案】B
【解析】
【分析】元素符号的书写:一个字母大写;两个字母,第一个字母大写,第二个字母小写。
【详解】A、金的化学符号第一个字母大写,第二个字母小写,为Au,故不符合题意;
B、镁的化学符号第一个字母大写,第二个字母小写,为Mg,故符合题意;
C、银的化学符号第一个字母大写,第二个字母小写,为Ag,故不符合题意;
D、铝的化学符号第一个字母大写,第二个字母小写,为Al,故不符合题意。
故选:B。
5. 下列物质放入水中,能形成溶液的是
A. 牛奶B. 蔗糖C. 面粉D. 花生油
【答案】B
【解析】
【详解】A. 牛奶不能溶于水形成溶液,此选项不符合题意;
B. 蔗糖能溶于水形成溶液,此选项符合题意;
C. 面粉不能溶于水形成溶液,此选项不符合题意;
D. 花生油不能溶于水形成溶液,此选项不符合题意。
故选B。
6. 决定元素种类的是
A. 中子数B. 质子数C. 核外电子数D. 最外层电子数
【答案】B
【解析】
【详解】试题分析:质子数决定元素种类。选B。
考点:原子的结构。
点评:质子数决定元素种类,最外层电子数决定原子的化学性质。
7. 下列属于铁丝在氧气中燃烧的现象的是
A. 发出黄色火焰B. 生成有刺激性气味的气体
C. 产生大量白烟D. 生成黑色固体
【答案】D
【解析】
【详解】铁丝在氧气中剧烈燃烧,火星四射、放出大量热、生成黑色固体;
故选D。
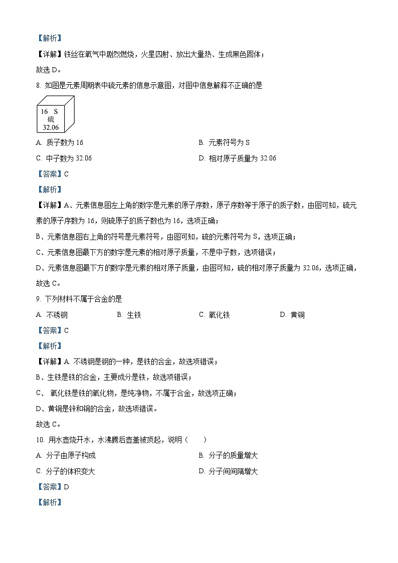
8. 如图是元素周期表中硫元素的信息示意图,对图中信息解释不正确的是
A. 质子数为16B. 元素符号为S
C. 中子数为32.06D. 相对原子质量为32.06
【答案】C
【解析】
【详解】A、元素信息图左上角的数字是元素的原子序数,原子序数等于原子的质子数,由图可知,硫元素的原子序数为16,则硫原子的质子数也为16,选项正确;
B、元素信息图右上角的符号是元素符号,由图可知,硫的元素符号为S,选项正确;
C、元素信息图最下方的数字是元素的相对原子质量,不是中子数,选项错误;
D、元素信息图最下方数字是元素的相对原子质量,由图可知,硫的相对原子质量为32.06,选项正确,故选C。
9. 下列材料不属于合金的是
A. 不锈钢B. 生铁C. 氧化铁D. 黄铜
【答案】C
【解析】
【详解】A. 不锈钢是钢的一种,是铁的合金,故选项错误;
B、生铁是铁的合金,主要成分是铁,故选项错误;
C、 氧化铁是铁的氧化物,是纯净物,不属于合金,故选项正确;
D、黄铜是锌和铜的合金,故选项错误。
故选C。
10. 用水壶烧开水,水沸腾后壶盖被顶起,说明( )
A. 分子由原子构成B. 分子的质量增大
C. 分子的体积变大D. 分子间间隔增大
【答案】D
【解析】
【详解】用水壶烧开水,水沸腾后壶盖被顶起,是因为温度升高,分子间的间隔变大,故选:D。
11. 下列反应中属于置换反应的是
A. B.
C. D.
【答案】B
【解析】
【详解】A、该反应为两种物质反应生成一种物质,符合“多变一”的特点,属于化合反应,故A错误;
B、该反应是一种单质和一种化合物反应生成另一种单质和另一种化合物的反应,属于置换反应,故B正确;
C、该反应是两种化合物相互交换成分生成另外两种化合物的反应,属于复分解反应,故C错误;
D、该反应是一种物质反应生成两种物质,符合“一变多”的特点,属于分解反应,故D错误;
故选:B。
12. 下列物质能使紫色石蕊溶液变蓝的是
A. 稀盐酸B. 氯化钠溶液C. 二氧化碳D. 氢氧化钠溶液
【答案】D
【解析】
【详解】石蕊遇碱性变蓝。稀盐酸显酸性,不能使石蕊变蓝;氯化钠是中性盐,不能使石蕊变蓝;二氧化碳与石蕊试液中的水反应生成碳酸,碳酸显酸性,不能使石蕊变蓝;氢氧化钠的溶液显碱性,使紫色石蕊试液变蓝,故D正确。故选D。
【点睛】石蕊遇酸变红,遇碱变蓝。
13. 如图所示的化学实验基本操作中,正确的是
A. 查气密性B. 称量固体
C. 倾倒液体D. 加热液体
【答案】A
【解析】
【详解】A、检查装置气密性的方法:把导管的一端浸没在水里,双手紧贴容器外壁,若导管口有气泡冒出,装置不漏气;反之则相反,图中所示操作正确;
B、托盘天平的使用要遵循“左物右码”的原则,图中所示操作砝码与药品位置放反了,图中所示操作错误;
C、取用液体药品时,瓶塞要倒放,标签要对准手心,瓶口紧挨;图中所示操作错误;
D、给液体加热时,用酒精灯的外焰加热试管里的液体,且液体体积不能超过试管容积的1/3,图中所示操作错误。
故选:A。
14. 下列有关二氧化碳和氧气的描述错误的是
A. 都含有氧元素B. 常温下都是无色气体
C. 都属于氧化物D. 相同条件下密度都比空气的大
【答案】C
【解析】
【详解】A、二氧化碳由碳元素和氧元素组成,氧气是由氧元素组成,A正确;
B、二氧化碳和氧气的沸点低,常温下都是无色气体,B正确;
C、二氧化碳由碳元素和氧元素组成,属于氧化物;氧气是由氧元素组成,属于单质,不属于氧化物,C错误;
D、二氧化碳和氧气的相对分子质量都大于29,相同条件下密度都比空气的大,D正确;
故选C。
15. 下列图标中,表示“禁止烟火”的是
A. B. C. D.
【答案】D
【解析】
【详解】A、图中所示标志是爆炸品标志,故A错误;
B、图中所示标志是禁止燃放鞭炮标志,故B错误;
C、图中所示标志是腐蚀品标志,故C错误;
D、图中所示标志是禁止烟火标志,故D正确。故选D。
16. 下列做法不正确的是
A. 野炊完毕后用沙子将火焰盖灭
B. 煤气泄漏,立即关闭阀门并开窗通风
C. 燃着的酒精灯不慎碰倒,立即用湿布盖灭
D. 正在使用的家用电器着火,立即用水浇灭
【答案】D
【解析】
【详解】A、野炊完毕后用沙子将火焰盖灭,可以隔绝氧气达到灭火的目的,故A做法正确;
B、煤气具有可燃性,煤气泄漏,立即关闭阀门并开窗通风,可隔绝可燃物(煤气),且降低可燃性煤气的浓度,故B做法正确;
C、燃着的酒精灯不慎碰倒,立即用湿布盖灭,可以隔绝氧气并降低温度,达到灭火的目的,故C做法正确;
D、正在使用的家用电器着火,首先应该切断电源,为防止触电,不能立即用水浇灭,故D做法不正确;
故选:D。
17. 密闭居室内使用燃气热水器容易使人中毒,使人中毒的气体是( )
A. CO2B. COC. O2D. N2
【答案】B
【解析】
【详解】A、二氧化碳是空气的组成成分之一,无毒,不符合题意;
B、一氧化碳有毒,极易与血液中的血红蛋白结合,从而使血红蛋白不能再与氧气结合,造成生物体缺氧,符合题意;
C、氧气是空气的组成成分之一,无毒,不符合题意;
D、氮气是空气的组成成分之一,无毒,不符合题意。
故选B。
18. 化学反应前后一定发生变化的是
A. 原子数目B. 原子质量C. 物质种类D. 元素种类
【答案】C
【解析】
【详解】物理变化和化学变化的根本区别在于是否有新物质生成,如果有新物质生成,则属于化学变化; 反之,则是物理变化。化学反应过程是反应物的分子分成原子,原子再以新的方式形成新的分子,所以化学反应过程只是原子重新组合的过程,在化学变化中分子可分原子不可分,原子是化学变化中最小的微粒。化学反应前后肯定发生变化的是物质种类 ;故选C
19. 下列有关物质的性质与其用途的说法不正确的是
A. 氖气通电时发红光—用作霓虹灯
B. 钛合金生物相容性好—制造人造骨骼
C. 氧气能支持燃烧—用作燃料
D. 金刚石硬度大—用于裁玻璃
【答案】C
【解析】
详解】A.氖气通电时发红光,可用作霓虹灯,故A正确;
B.钛合金与人体具有很好的“相容性”,可用来制造人造骨骼,故B正确;
C.氧气能支持燃烧,可做助燃剂,故C错误;
D.金刚石硬度大,可用于裁玻璃,故D正确。
故选:C。
20. 通常情况下,甲醇(CH4O)是一种无色透明液体、有刺激性气味,能燃烧,具有毒性。 下列说法不正确的是
A. 能燃烧、有毒性均属于化学性质
B. 甲醇分子由碳原子、氢分子和氧原子构成
C. 甲醇中碳元素的质量分数计算式为
D. 甲醇是由甲醇分子构成
【答案】B
【解析】
【详解】A、甲醛能燃烧、有毒性均属于化学性质,故选项说法正确;
B、甲醛分子由碳原子、氢原子和氧原子构成,故选项说法错误;
C、甲醛中碳元素的质量分数计算式为 ,故选项说法正确;
D、甲醛是由甲醛分子构成,故选项说法正确;
故选:B。
用MgCl2溶液喷洒路面可融雪、防尘。20℃时,按下表数据配制溶液,回答问题。
(已知:20℃时,MgCl2的溶解度为54.6g)
21. 所得溶液中,溶质与溶剂的质量比为1:2的是
A. ①B. ②C. ③D. ④
22. ①中溶质的质量分数约为
A. 23%B. 30%C. 35%D. 43%
23. 所得溶液中,属于饱和溶液的是
A. ①B. ②C. ③D. ④
【答案】21. C 22. A 23. D
【解析】
【分析】
【21题详解】
20℃时,MgCl2的溶解度为54.6g,100g水中加入50g氯化镁全部溶解,溶质与溶剂的质量比为50g:100g=1:2,故选:C。
【22题详解】
20℃时,MgCl2的溶解度为54.6g,100g水中加入30g氯化镁全部溶解,此时溶质质量分数,故选:A。
【23题详解】
20℃时,MgCl2的溶解度为54.6g,100g水中加入60g氯化镁,氯化镁部分溶解,此时溶液是饱和溶液,故选:D。
24. 下列实验不能达到实验目的的是
A. AB. BC. CD. D
【答案】C
【解析】
【详解】A、向一个盛有燃着的高低不同的两只蜡烛的烧杯中倒入二氧化碳气体,下面的蜡烛先熄灭,可以说明二氧化碳密度比空气大,故A能达到实验目的;
B、在火焰上方罩一个干冷的烧杯,烧杯内壁出现水雾,说明燃烧产物中有水,故B能达到实验目的;
C、图示中①白磷(与氧气接触、温度达到白磷的着火点)燃烧,②红磷(与氧气隔绝、温度没有达到红磷的着火点)不燃烧,不能证明燃烧需要有氧气,故C不能达到实验目的;
D、除了溶剂不同,其它条件相同,能够比较KMnO4在水和汽油中的溶解性,故D能达到实验目的;
故选:C。
25. 生产VR(虚拟现实)设备的材料之一是硅(Si),工业制取高纯硅的微观示意图如下。下列有关说法不正确的是
A. 乙和丙中元素化合价均为零
B. 反应中乙和丁的分子个数比为1:1
C. 甲中氢元素与硅元素的质量比为1:7
D. 参加反应的甲和乙的质量比为16:71
【答案】B
【解析】
【分析】由微观反应示意图可知,该反应是由SiH4和Cl2在一定条件下反应生成Si和HCl,化学方程式为:。
【详解】A、单质中元素的化合价为0,乙为H2,丙为Si,均属于单质,乙和丙中元素化合价均为零,故A说法正确;
B、由化学方程式可知,反应中乙和丁的分子个数比为2:4=1:2,故B说法错误;
C、甲的化学式为SiH4,其中氢元素与硅元素的质量比为4:28=1:7,故C说法正确;
D、由化学方程式可知,参加反应的甲和乙的质量比为(4+28):(35.5×4)=16:71,故D说法正确;
故选:B。
第Ⅱ卷 非选择题(共45分)
【生活现象解释】
26. 随着科技的发展,家用制氧机日渐普及。一些简易制氧机利用制氧剂供氧。某品牌简易制氧机利用MnO2催化H2O2分解制O2,请写出该反应的化学方程式___________。
【答案】2H2O22H2O+O2↑
【解析】
【详解】过氧化氢在二氧化锰作催化剂的条件下反应生成水和氧气,故反应的化学方程式写为:2H2O22H2O+O2↑。
27. 土壤的酸碱性和肥力对植物生长非常重要。硫酸亚铁溶液可以用于调节绣球花的颜色,该溶液的溶质是___________ 。
【答案】硫酸亚铁##FeSO4
【解析】
【详解】硫酸亚铁溶液是硫酸亚铁的水溶液,溶剂是水,溶质是硫酸亚铁(FeSO4)。
28. 近年我国的能源发展备受瞩目。
(1)2022年10月3日“海基一号”投产刷新我国海上单体石油生产平台新高。煤、石油和______被称为三大化石燃料。
(2)目前北京城市管道煤气中主要燃气为甲烷,请写出其充分燃烧的化学方程式____________。
(3)2023年1月22日我国“奋斗者”号完成人类历史首次抵达东印度洋蒂阿蔓蒂那海沟最深点深潜作业。在一万米海底获得热液喷口样品中含有黄铁矿(FeS2)、闪锌矿(ZnS)、重晶石(BaSO4)和非晶质二氧化硅(SiO2)等,BaSO4属于 (填字母序号)。
A. 纯净物B. 化合物C. 混合物
【答案】28. 天然气
29. 30. AB
【解析】
【小问1详解】
煤、石油和天然气被称为三大化石燃料;
【小问2详解】
甲烷燃烧生成二氧化碳和水,化学方程式为:;
小问3详解】
A、BaSO4是由一种物质组成的,属于纯净物,故A正确;
B、BaSO4是由不同种元素组成的纯净物,属于化合物,故B正确;
C、BaSO4是由一种物质组成的,属于纯净物,故C错误;
故选:AB。
29. 金属的使用体现了人们对其的认识。
(1)铝制品不易锈蚀是因为其表面形成了一层致密的氧化膜,氧化膜的成分是__________ (写化学式)。
(2)铁是年产量最高的金属,用CO还原赤铁矿(主要成分是Fe2O3)冶炼铁,该反应的化学方程式为__________。
【答案】29. Al2O3
30.
【解析】
【小问1详解】
在常温下,铝能与空气中的氧气反应生成致密的氧化铝薄膜,化学式为Al2O3,抑制铝的进一步氧化,故填:Al2O3;
【小问2详解】
氧化铁和一氧化碳在高温下反应生成铁和二氧化碳,方程式为,故填:。
【科普阅读理解】
30. 阅读下面的科普短文。
硒(Se)是人体内重要的微量元素之一,在抗氧化、延缓机体衰老等方面发挥重要作用。
含硒丰富的食物有水产品、动物内脏、蘑菇、富硒大米、白菜心等。摄入硒过少可能会导致克山病的发生,而过高会引起中毒,导致腹泻、失明、脱发、甚至死亡。
人体中硒主要通过土壤-植物-机体食物链摄入。我国土壤中硒含量严重不均衡,因此国内对富硒食品进行了许多开发与研究。施用含硒肥料,可提高植物中硒的含量。
食物中硒主要以硒酸钠(Na2SeO4)、亚硒酸钠(Na2SeO3)、植物活性硒形式存在。硒含量的检测可采取荧光光谱法,在相同条件下,将待测液荧光强度与标准曲线(图2)对比,即可快速获取结果。将10g某富硒大米、河虾样品分别制成1L待测液,进行5次实验,测得数据如下(见图3)。
依据文章内容回答下列问题。
(1)富硒食品中“硒”指的是 ___________ (填“元素”或“单质”)。
(2)含有硒较为丰富的食物有 ___________ (写出一种即可)。
(3)亚硒酸钠(Na2SeO3)由 ___________ 种元素组成。
(4)图3测定的数据中,第 ___________ 次实验可能存在较大误差。
(5)下列说法中正确是 ___________ (填字母序号)。
A每日摄入“硒”越多,越有利身体健康
B施用含硒肥料,可使植物中硒含量增加
C实验测定的富硒大米硒含量比河虾的高
D实验测定的河虾待测液中硒元素含量大约为3μg/L
【答案】 ①. 元素 ②. 水产品 ③. 3 ④. 4 ⑤. BCD
【解析】
【详解】(1)物质是由元素组成的,富硒食品中“硒”指的是元素,故填:元素。
(2)含硒丰富的食物有水产品、动物内脏、蘑菇、富硒大米、白菜心等,故填:水产品。
(3)亚硒酸钠(Na2SeO3)由钠、硒、氧3 种元素组成,故填:3。
(4)图3测定的数据中,第4次实验数据和其它组偏差较大,可能存在较大误差,故填:4。
(5)A、摄入硒过少可能会导致克山病的发生,而过高会引起中毒,导致腹泻、失明、脱发、甚至死亡,A错误。
B、根据题干信息,施用含硒肥料,可提高植物中硒的含量,B正确。
C、由图3可知,实验测定的富硒大米荧光强度比河虾的高,由图2可知荧光强度越大,硒含量越高,故富硒大米硒含量比河虾的高,C正确。
D、实验测定的河虾荧光强度大约为1000,当荧光强度为1000时,由图2可知硒元素含量大约为3μg/L,D正确。
故填:BCD。
【生产实际分析】
31. 某厂排放的废水中含有硫酸铜,将废水处理可得到铜和氧化铁两种产品,过程如下图所示(废水中的其他物质不参与反应):
(1)过程①中发生反应的化学方程式为___________。
(2)固体A的成分为___________。
(3)过程①和过程②都需要用到的操作是___________。
【答案】 ①. CuSO4+Fe=Cu+FeSO4 ②. Cu ③. 过滤
【解析】
【详解】(1)过程①中发生反应为铁和硫酸铜反应生成硫酸亚铁和铜,故填:CuSO4+Fe=Cu+FeSO4。
(2)稀硫酸和铁反应生成硫酸亚铁和氢气,和铜不反应,故固体A的成分为铜,故填:Cu。
(3)过程①和过程②都涉及到了固液分离,都需要的操作是过滤,故填:过滤。
32. 硫化氢(H2S)气体有剧毒,且易燃、易爆,不能直接排放。我国回收硫化氢气体的方法主要是生产硫酸(H2SO4)。其主要生产流程如下:
(1)补全燃烧炉中反应的化学方程式:2H2S+3O2=2SO2+________。
(2)转化器中发生反应的反应物为___________(写化学式)。
(3)整个流程中,硫元素的化合价共有________种。
【答案】(1)2H2O
(2)SO2、O2 (3)3
【解析】
【小问1详解】
反应前后原子的种类和个数不变,等号左边有4个氢原子、2个硫原子和6个氧原子,等号右边只有2个硫原子和4个氧原子,还少4个氢原子和2个氧原子,则还少两个水分子,符号为2H2O。
【小问2详解】
由图可知,转化器中的反应物为SO2和O2。
【小问3详解】
根据“化合物中各元素化合价代数和为零”,H2S中,氢元素化合价为+1价,设硫元素化合价为x,则(+1)×2+x=0,解得x=-2价,同理可知,SO2中,氧元素化合价为-2价,则硫元素化合价为+4价,SO3中硫元素化合价为+6价,H2SO4中硫元素化合价为+6价,则硫元素的化合价共有3种。
【基本实验及其原理分析】
33. 根据下图回答问题:
(1)实验室利用A装置制取氧气的化学方程式为 ___________。
(2)关于实验A的操作,下列说法正确的是 (填字母序号)。
A. 试管口放一团棉花是为了防止固体粉末进入导管
B. 当观察到导管口有气泡冒出时,立即开始收集氧气
C. 实验结束后,先撤酒精灯,再将导管移出水面
(3)实验B中反应的化学方程式为 ___________。
(4)B中观察到的现象是 ___________。
(5)若向B反应后的瓶中倒入澄清石灰水,振荡,观察到 ___________。
【答案】(1) (2)A
(3)
(4)剧烈燃烧,发白光,放热
(5)澄清石灰水变浑浊
【解析】
【小问1详解】
高锰酸钾加热生成锰酸钾、二氧化锰和氧气,反应的化学方程式为。
【小问2详解】
A、加热高锰酸钾时,为了防止固体粉末进入导管,堵塞导管,试管口应赛一团棉花,该选项说法正确;
B、由于刚产生的气体中混有空气,则应待气泡连续且均匀冒出时再开始收集,该选项说法不正确;
C、实验结束时,为了防止冷凝水倒流,应先将导管移出水面,再熄灭酒精灯,该选项说法不正确。
故选A。
【小问3详解】
木炭燃烧生成二氧化碳,反应的化学方程式为:。
【小问4详解】
木炭在氧气中剧烈燃烧,发白光,放热。
【小问5详解】
木炭燃烧生成二氧化碳,二氧化碳能使澄清石灰水变浑浊,则能观察到澄清石灰水变浑浊。
34. 电解水装置如图所示。
(1)与b相连的是电源的___________(填“正”或“负”)极。
(2)负极与正极产生气体的体积比为___________。
【答案】(1)负 (2)2:1
【解析】
【小问1详解】
电解水的实验中,生成氢气的体积是氧气体积的2倍;与电源正极相连的试管内产生氧气,与负极相连的试管内产生氢气,所以与b相连的是电源的负极;
【小问2详解】
电解水的实验中,生成氢气的体积是氧气体积的2倍;与电源正极相连的试管内产生氧气,与负极相连的试管内产生氢气,所以体积之比为2:1。
35. 利用如图实验制取二氧化碳并研究其性质。
(1)①中发生反应的化学方程式为___________。
(2)证明二氧化碳与水反应依据的实验现象是___________。
(3)②中发生反应的化学方程式为___________。
【答案】(1)
(2)一半干花不变色,一半湿花由紫变红
(3)
【解析】
【小问1详解】
①中发生反应为碳酸钙和稀盐酸反应生成氯化钙、水和二氧化碳,对应的化学方程式为:;
【小问2详解】
因为二氧化碳会和水反应生成显酸性的碳酸,所以②中观察到的实验现象是湿润紫色石蕊纸花变红,证明二氧化碳与水反应依据的实验现象是一半干花不变色,一半湿花由紫变红;
【小问3详解】
二氧化碳会和水反应生成显酸性的碳酸,反应的化学方程式为:。
36. 用下图仪器配制100g溶质质量分数为6%的氯化钠溶液。
(1)主要操作步骤有:计算、称量、量取、__________ 、装瓶贴标签。
(2)量取水时需要用到的仪器是__________和__________。
(3)本实验中玻璃棒的作用_________。
(4)将配好的溶液装入试剂瓶中,贴标签。在下图的标签中填上相应的内容。
【答案】(1)溶解 (2) ①. 量筒 ②. 胶头滴管
(3)加速溶解 (4)
【解析】
【小问1详解】
配制100g溶质质量分数为6%的氯化钠溶液,其操作步骤是计算、称量、量取、溶解、装瓶贴标签,故填溶解。
【小问2详解】
量取水时,先向量筒中倾倒水接近所需体积的刻度,再用胶头滴管滴加至所需刻度处,即需要用到的仪器是量筒和胶头滴管,故填量筒、胶头滴管。
【小问3详解】
配制100g溶质质量分数为6%的氯化钠溶液的实验中,玻璃棒的作用是加速溶质的溶解,故填加速溶解。
【小问4详解】
填写细口瓶上的标签时,溶液的溶质质量分数写在上方,溶液的名称写在下方,所以标签的写法为,故填。
37. 用下图所示实验研究金属的性质。
(1)①中有气体生成,生成的气体为 __________。
(2)②中无明显实验现象的原因是__________ 。
(3)③中现象为 __________。
(4)下列实验组合中,能得出铁、铜、银的金属活动性顺序的是 (填字母序号)。
A. ①④B. ③④C. ①②④
【答案】(1)氢气##H2
(2)在金属活动性顺序中,铜位于氢后
(3)铁丝表面出现红色固体,溶液由蓝色变为浅绿色 (4)BC
【解析】
【小问1详解】
铁和稀硫酸反应生成硫酸亚铁和氢气,①中有气体生成,生成的气体为氢气,化学式为 H2,故填:氢气、H2;
【小问2详解】
在金属活动性顺序中,铜在氢后面,铜的活动性比氢弱,不能与硫酸反应,故填:在金属活动性顺序中,铜位于氢后;
【小问3详解】
铁和硫酸铜反应生成铜和硫酸亚铁,可以看到铁丝表面出现红色固体,溶液由蓝色变为浅绿色,故填:铁丝表面出现红色固体,溶液由蓝色变为浅绿色;
【小问4详解】
实验①中铁能与稀硫酸反应生成氢气,说明铁位于氢的前面,实验②中铜不能与稀硫酸反应,说明铜位于氢的后面,实验③中铁与硫酸铜反应生成硫酸亚铁和铜,说明金属活动性铁>铜,实验④中铜能将银置换出来,说明金属活动性铜>银,分析实验③④或①②④的现象,能得出铁、铜、银的金属活动性顺序为铁>铜>银,故选:BC。
【科学探究】
38. 食品脱氧剂主要成分有铁粉、活性炭、氯化钠,发生脱氧反应消耗食品包装袋内的氧气延长食品保质期。实验小组探究脱氧反应发生条件和影响脱氧反应速率的因素。
实验一 探究脱氧反应发生条件
按图1所示装置进行实验,利用氧气传感器测定密闭容器中氧气含量变化,如图2所示
(1)结合图2分析,集气瓶②中铁粉发生脱氧反应的依据是 __________。
(2)实验一得出的结论是发生脱氧反应需要铁粉与氧气和 __________同时接触。
实验二 探究氯化钠、活性炭用量对脱氧反应速率的影响
室温下,利用5g铁粉和10滴水,改变活性炭和氯化钠的用量(见下表),用氧气传感器测定密闭容器中氧气含量变化,实验结果如图3、图4所示。
(3)实验5中,a=__________。
(4)实验1、3、4的目的是__________ 。
(5)结合图4,对比实验2、3、5可以得到的结论是 __________。
(6)除上述探究的影响因素,脱氧剂的反应速率还可能受哪些因素影响 __________(写一条即可)。
【答案】(1)氧气含量减小
(2)水 (3)0.75
(4)探究活性炭用量对脱氧反应速率的影响
(5)温度(室温)、铁粉质量(5g)、水的体积(10 滴)、活性炭质量(0.75)等其他条件相同时,氯化钠用量为 0g、1g、2g 的情况下,随着氯化钠用量的增加,脱氧反应速率加快
(6)温度(合理即可)
【解析】
【小问1详解】
由图2可知,集气瓶②中氧气含量逐渐减小,说明铁粉发生了脱氧反应;
【小问2详解】
集气瓶①和集气瓶②中变量是水,其它因素均相同,由图2可知,集气瓶①中氧气含量几乎不变,集气瓶②中氧气含量逐渐减小,说明集气瓶②中发生了脱氧反应,说明发生脱氧反应需要铁粉与氧气和水同时接触;
【小问3详解】
由图4可知,实验2、3、5为一个实验组,故根据控制变量法,除了氯化钠的用量不同,其它因素均应相同,故a=0.75;
【小问4详解】
由表可知,实验1、3、4中,活性炭的用量不同,其它因素均相同,故该实验的目的是探究活性炭用量对脱氧反应速率的影响;
【小问5详解】
实验2、3、5中,氯化钠的用量不同,其它因素均相同,由图4可知,在其它条件相同的情况下,氯化钠的用量越大,氧气含量减少的越多,说明室温下,在铁粉、水、活性炭质量相同时,氯化钠用量在0、1、2g时,随着氯化钠用量增加,脱氧反应速率加快;
【小问6详解】
由以上实验可知,脱氧剂的反应速率还可能受温度、疏松程度等影响。
【实际应用定量分析】
39. 叠氮化钠(NaN3)可用作汽车安全气囊的气源,产生气体的原理是:2NaN3+CuO=Na2O+3N2↑+Cu。计算130gNaN3完全反应生成N2的质量。
【答案】84g
解:设130gNaN3完全反应生成N2的质量为x。
,x=84g
答:130gNaN3完全反应生成N2的质量为84g。
【解析】
【详解】见答案
【点睛】化学方程式的计算,关键是根据化学反应方程式找出相关物质的质量关系,利用反应中物质的质量比不变进行列比例式计算,易错点是由质量比算数错误,所以这一步要仔细检查。序号
①
②
③
④
MgCl2的质量/g
30
40
50
60
水的质量/g
100
100
100
100
选项
A
B
C
D
实验操作
实验目的
比较二氧化碳和空气的密度
检验燃烧产物中是否有水
证明燃烧需要有氧气
比较 KMnO4在水 和汽油中的溶解性
实验编号
铁粉/g
活性炭/g
氯化钠/g
1
5
0
1
2
5
0.75
0
3
5
0.75
1
4
5
1.5
1
5
5
a
2
相关试卷
这是一份山东省德州市夏津县第四中学2023-2024学年九年级上学期期末学习成果阶段展示化学试题+,共7页。试卷主要包含了0g D,下列元素符号表示意义最多的是等内容,欢迎下载使用。
这是一份2023-2024学年北京市第一七一中学九上化学期末复习检测试题含答案,共10页。试卷主要包含了答题时请按要求用笔,下列说法正确的是,在AgNO3、Cu等内容,欢迎下载使用。
这是一份广西防城港市2023年九年级上学期学习成果监测化学试题(附答案),共10页。试卷主要包含了单选题,填空题,综合题等内容,欢迎下载使用。

