47,湖南省长沙市浏阳市2023-2024学年九年级上学期1月期末化学试题
展开
这是一份47,湖南省长沙市浏阳市2023-2024学年九年级上学期1月期末化学试题,共13页。试卷主要包含了考试时量,可能用到的相对原子质量等内容,欢迎下载使用。
注意事项:
1.考试时量:50分钟,满分:100分;
2.请将答案填涂在答题卡相应区域,在试题卷上做答无效;
3.可能用到的相对原子质量:H:1 C:12 O:16 Fe:56
一、选择题(本题共15小题,每小题均只有一个选项符合题意,每小题3分,共45分)
1. 下列变化中属于化学变化的是
A. 玻璃融化B. 煤燃烧C. 煤块磨成粉末D. 铁丝弯曲
【答案】B
【解析】
【分析】化学变化是指有新物质生成的变化。物理变化是指没有新物质生成的变化。化学变化和物理变化的本质区别为是否有新物质生成。
【详解】A、玻璃融化过程中没有新物质生成,属于物理变化,故选项错误;
B、煤燃烧过程中有新物质生成,属于化学变化,故选项正确;
C、煤块磨成粉末过程中没有新物质生成,属于物理变化,故选项错误;
D、铁丝弯曲过程中没有新物质生成,属于物理变化,故选项错误。
故选: B。
2. 下列实验操作正确的是
A. 溶解固体B. 熄灭酒精灯
C. 倾倒少量液体D. 检查装置气密性
【答案】D
【解析】您看到的资料都源自我们平台,家威杏 MXSJ663 低至0.3元/份【详解】A、溶解固体应在烧杯中进行,不能在量筒中进行,故A操作错误;
B、熄灭酒精灯使用灯帽盖灭,不能用嘴直接吹,防止发生火灾,故B操作错误;
C、倾倒液体时,试管应倾斜,瓶塞应倒放,标签应向着手心,且试管口与试剂瓶口要紧靠在一起,缓缓倒入液体,故C操作错误;
D、检查气密性时,把导管的一端浸没在水里,手紧贴试管外壁,若导管口有气泡冒出,则说明装置不漏气,故D操作正确;
故选:D。
3. 目前计入空气质量评价的主要污染物中,不包括
A. 二氧化氮B. 二氧化碳C. 臭氧D. 可吸入颗粒物
【答案】B
【解析】
【详解】目前计入空气质量评价的主要污染物有二氧化硫、一氧化碳、二氧化氮、可吸入颗粒物和臭氧等,不包括二氧化碳。故选:B。
4. 前者属于混合物,后者属于纯净物的是
A. 空气、氧气B. 氧气、二氧化碳C. 食盐水、泥沙D. 氮气、矿泉水
【答案】A
【解析】
【详解】A、空气中含有氧气、氮气、二氧化碳等多种物质,属于混合物;氧气是由一种物质组成,属于纯净物,故A正确;
B、氧气、二氧化碳都是由一种物质组成,都属于纯净物,故B错误;
C、食盐水中含有食盐和水,属于混合物;泥沙中含有泥和沙子等多种物质,属于混合物,故C错误;
D、氮气是由一种物质组成,属于纯净物;矿泉水中含有水和多种矿物质,属于混合物,故D错误;
故选:A。
5. 下列有关实验现象的说法,错误的是
A. 红磷在空气中燃烧,生成黑色固体B. 硫在空气中燃烧,发出淡蓝色火焰
C. 蜡烛燃烧产生能使澄清石灰水变浑浊的气体D. 镁条在空气中燃烧发出耀眼的白光
【答案】A
【解析】
【详解】A.红磷在空气中燃烧,产生大量白烟,故A错误;
B.硫在空气中燃烧,发出淡蓝色火焰,故B正确;
C.蜡烛燃烧产生能使澄清石灰水变浑浊的气体,故C正确;
D.镁条在空气中燃烧发出耀眼的白光,故正确。
故选:A。
6. 垃圾是放错了地方的资源,下列废弃物中,属于金属材料的是
A. 果皮菜叶B. 废旧铜导线C. 过期药品D. 废弃衣物
【答案】B
【解析】
【详解】A、果皮菜叶为厨余垃圾,不属于金属材料,故选项不符合题意;
B、废旧铜导线属于金属材料,故选项符合题意;
C、过期药品不属于金属材料,故选项不符合题意;
D、废弃衣物不属于金属材料,故选项不符合题意。
故选B。
7. 某儿童营养强化口服液说明书中标有“本品每mL含钙65mg、镁15mg、锌1.5mg、锰1mg”等字样。这里所标的各成分表示的是
A. 原子B. 分子C. 元素D. 单质
【答案】C
【解析】
【详解】物质是由元素组成的,本品每mL含钙65mg、镁15mg、锌1.5mg、锰1mg,这里的“钙、镁、锌、锰”等不是以单质、分子、原子等形式存在,这里是强调存在的元素,与具体形态无关;
故选:C。
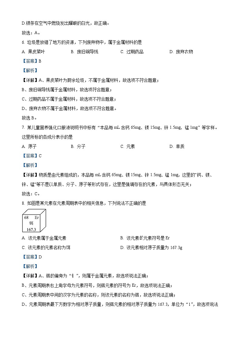
8. 如图是某元素在元素周期表中的相关信息,下列说法不正确的是
A. 该元素属于金属元素B. 该元素元素符号是Er
C. 该元素的元素名称为饵D. 该元素相对原子质量为167.3g
【答案】D
【解析】
【详解】A、铒的偏旁为“钅”,则属于金属元素,故选项说法正确;
B、元素周期表右上角字母为元素符号,则铒元素的符号为Er,故选项说法正确;
C、元素周期表中间的汉字为元素的名称,则该元素的名称为铒,故选项说法正确;
D、元素周期表最下方数字为相对原子质量,则铒元素的相对原子质量为167.3,单位为“1”,故选项说法错误。
故选D。
9. 医用防护口罩对微小带病毒气溶胶或有害微尘的阻隔效果显著。下列操作与口罩阻隔原理相似的是
A. 溶解B. 过滤C. 加热D. 蒸发
【答案】B
【解析】
【详解】A、溶解是指一种物质分散在另一种物质中,形成均一、稳定的混合物,故A不符合题意;
B、医用防护口罩能将微小带病毒气溶胶或有害微尘与空气分离,过滤是把不溶于液体的固体与液体分离的一种方法,与口罩阻隔原理相似,故B符合题意;
C、加热是用酒精灯等加热仪器进行升高温度的过程,故C不符合题意;
D、蒸发是利用加热的方法,使溶液中溶剂变为气态而析出溶质的过程,故D不符合题意;
故选:B。
10. 二氧化铅(PbO2) 用作电动车电池的电极,其中铅元素的化合价为
A. +2
B. +4
C. -2
D. -4
【答案】B
【解析】
【分析】
【详解】氧元素通常为-2价,设铅元素的化合价为x,根据化合物中,正、负化合价的代数和为零,x+(-2)×2=0,x=+4。
故选B。
11. 柠檬酸(化学式为)是重要的调味剂、酸度调和剂,下列有关说法正确的是
A. 柠檬酸属于氧化物
B. 柠檬酸分子中碳、氢、氧原子个数比为6:8:7
C. 柠檬酸由6个碳原子、8个氢原子、7个氧原子构成
D. 柠檬酸中氢元素的质量分数最高
【答案】B
【解析】
【详解】A.氧化物是指由两种元素组成,其中一种是氧元素的化合物,柠檬酸中有三种元素,选项错误;
B.由柠檬酸分子的化学式可以得到,柠檬酸分子中碳、氢、氧原子个数比为6:8:7,选项正确;
C.柠檬酸是由分子构成的,故1个柠檬酸分子由6个碳原子、8个氢原子、7个氧原子构成,选项错误;
D.柠檬酸中碳、氢、氧元素的质量比为:(12×6):(1×8):(16×7)=72:7:112,由此可以知道柠檬酸中氧元素的质量分数最高,选项错误;
故选B。
12. 下列反应属于分解反应的是
A. CuO+COCu+CO2B. CaCO3CaO+CO2↑
C. CO2+Ca(OH)2=CaCO3↓+H2OD. Zn+2HCl=ZnCl2+H2↑
【答案】B
【解析】
【分析】分解反应为一种物质反应后生成两种或两种以上的物质,其特点可总结为“一变多”;
【详解】A、CuO+COCu+CO2,该反应是两种化合物反应生成一种单质和一种化合物,不属于分解反应,不符合题意;
B、CaCO3CaO+CO2↑,该反应符合“一变多”的形式,符合分解反应的特征,属于分解反应,符合题意;
C、CO2+Ca(OH)2=CaCO3↓+H2O,该反应的反应物是两种,不符合“一变多”的形式,不属于分解反应,不符合题意;
D、Zn+2HCl=ZnCl2+H2↑,该反应是一种单质和一种化合物反应生成另一种单质和另一种化合物的反应,属于置换反应,不符合题意。故选B。
【点睛】一种单质和一种化合物反应生成另一种单质和另一种化合物的反应,属于置换反应;分解反应为一种物质反应后生成两种或两种以上的物质,其特点可总结为“一变多”。
13. 小明将50mL水和50mL酒精混合后,发现总体积小于100mL,是因为
A. 分子在不断运动B. 分子很小C. 分子由原子构成D. 分子间存在间隙
【答案】D
【解析】
【详解】酒精和水都是由分子构成的物质,它们的分子之间都存在一定的间隔。当把酒精和水混合以后,两种物质的分子相互穿插渗透,所以总体积会小于二者的体积之和。
故选:D。
14. 下列有关燃烧与灭火的说法错误的是
A. 将煤球粉碎以增大与空气的接触面积,使其充分燃烧
B. 灭火器有一定的保质期,需定期检查更换
C. 用水灭火原理是降低了可燃物的着火点
D. 加油站、面粉加工厂必须严禁烟火
【答案】C
【解析】
【详解】A、将煤球制成蜂窝状,增大煤与空气的接触面积,从而使燃料和氧气充分接触,使燃料充分燃烧,故选项说法正确;
B、灭火器有一定的保质期,需定期检查更换,故选项说法正确;
C、用水灭火其原理是水蒸发吸热,降低温度到可燃物的着火点以下,故选项说法错误;
D、加油站、面粉加工厂必须严禁烟火,因为空气中含有可燃物质,遇明火可能发生爆炸,故选项说法正确。
故选:C。
15. 下列方案设计合理的是
A. AB. BC. CD. D
【答案】B
【解析】
【详解】A、二氧化碳不支持燃烧,一氧化碳在其中不能燃烧,故A错误;
B、二氧化碳和水反应生成碳酸,碳酸能使石蕊变红;氧气不与石蕊作用,可以鉴别,故B正确;
C、铁能硫酸镁不反应,可得出镁的活动性强于铁;铜能硫酸镁不反应,可得出镁的活动性强于铜;无法确定铁和铜的活动性强弱,故C错误;
D、加水后,铁和硫酸铜溶液反应产生硫酸亚铁和铜,不能分离出铁,硫酸铜固体,故D错误。
故选B。
二、填空题(共22分)
16. 阅读下面科普短文
苹果的营养成分中含有较多的“钾、钙、铁”,但苹果加工时容易褐变,影响外观、风味,还会造成营养流失。褐变主要是由于苹果中的酚类化合物在多酚氧化酶的催化下被氧化,因此,对于苹果中多酚氧化酶的特性研究就显得尤为重要(温度对富士苹果中多酚氧化酶相对活性的影响见图)。研究发现柠檬酸能较好地抑制苹果中多酚氧化酶的相对活性。依据文章内容,回答下列问题:
(1)苹果加工时褐变,发生了_______变化(填“物理”或“化学”)。
(2)在0-80℃范围内多酚氧化酶的相对活性与温度的关系是随温度的升高,相对活性_______。
【答案】(1)化学 (2)先增大后减小
【解析】
【小问1详解】
褐变主要是由于苹果中的酚类化合物在多酚氧化酶的催化下被氧化,产生了新物质,属于化学变化;
【小问2详解】
分析图示,在0~80℃范围内多酚氧化酶的相对活性与温度的关系是随温度的升高先增大后减小。
17. 按要求书写方程式
(1)氢气在氧气中燃烧___________;
(2)实验室用稀盐酸和大理石制取二氧化碳___________。
【答案】17.
18
【解析】
【小问1详解】
氢气在氧气中燃烧生成水,化学方程式为:;
【小问2详解】
大理石的主要成分是碳酸钙,碳酸钙和稀盐酸反应生成氯化钙、二氧化碳和水,化学方程式为:。
18. 自来水是目前主要的生活饮用水,下表是我国颁布的生活饮用水水质标准的部分内容。
(1)自来水属于___________(填“纯净物”或“混合物”)。
(2)实验室用自来水制取蒸馏水的方法是___________(填序号)。
A. 吸附B. 沉淀C. 过滤D. 蒸馏
(3)长期饮用蒸馏水___________(填“利于”或“不利于”)人体健康。
【答案】18. 混合物
19. D 20. 不利于
【解析】
【小问1详解】
自来水中含有多种可溶性和不溶性杂质,属于混合物;故答案为:混合物;
【小问2详解】
把自来水进一步净化为蒸馏水的实验方法是蒸馏;
【小问3详解】
蒸馏水不含人体所必需的一些微量元素,故长期饮用对人体不利;故答案为:不利于。
19. “低碳生活”、“低碳生产”,早日达到“碳中和”是目前全世界人民努力的方向,但是“碳家族”也是重要的生活和生产原料,有着至关重要的作用。
(1)金刚石和石墨都是碳的单质,但两者性质差异较大,它们性质不同的根本原因是_________;
(2)干电池中使用石墨作为电极材料,说明石墨具有___________性;
(3)活性炭能作为冰箱除味剂,是因为活性炭具有___________性。
【答案】19. 碳原子排列方式不同
20. 导电 21. 吸附
【解析】
【小问1详解】
金刚石和石墨都是碳单质,两者的性质差异大,金刚石硬度大、正八面体结构,石墨灰黑色的细鳞片状固体,原因是碳原子排列方式不同;
小问2详解】
使用石墨作为电极材料,说明石墨具有导电性;
【小问3详解】
活性炭能作为冰箱除味剂,也能吸附水中的色素和异味,是因为活性炭有疏松多孔的结构,具有吸附性。
三、流程题(共8分)
20. 从某废旧电子产品中可以提炼贵重金属金和铂,并得到硫酸铜溶液。工艺流程如图所示:
(1)图中“操作”的名称是_________,该操作用到的玻璃仪器有烧杯、玻璃棒和_________(填仪器名称)。
(2)①中发生反应的基本类型为___________。
(3)分析流程,可以得出铜和金相比,活泼性较强的是___________。
【答案】(1) ①. 过滤 ②. 漏斗
(2)置换反应 (3)铜##Cu
【解析】
【小问1详解】
根据工艺流程图可知,操作后得到固体和液体,所以图中“操作”的名称是过滤;
过滤操作用到的玻璃仪器有烧杯、玻璃棒和漏斗;
【小问2详解】
①中发生的反应是铝、铁与稀硫酸生成盐和氢气的反应,均属于一种单质与一种化合物反应,生成另一种单质和另一种化合物的反应,属于置换反应;
【小问3详解】
根据工艺流程图可知,铝、铁与稀硫酸发生反应,反应后得到金属混合物是铜、金、铂,铜和氧气、硫酸加热会生成硫酸铜和水,金不会,所以可以得出铜和金相比,活泼性较强的是铜。
四、计算题(共5分)
21. 检测钢铁中碳含量的常用方法是高温煅烧法,操作方法为:将样品中的碳转化为CO2从样品中分离出来,然后以适当的方法测定CO2的量。现有3.0g某生铁样品,在纯氧中完全燃烧,经检测,得到0.264g二氧化碳。
(1)则此生铁样品中碳的质量分数为___________。
(2)选择在纯氧中燃烧,而不是在空气中直接燃烧的原因是___________(答一条即可)。
【答案】21. 解:设:该样中碳的质量为x ,
解得x=0.072g;
钢样中碳的质量分数=。
答:钢样中碳的质量分数为2.4%。
22. 空气中含有二氧化碳,影响实验结果
【解析】
【小问1详解】
详见答案;
【小问2详解】
选择在纯氧中燃烧,而不是在空气中直接燃烧的原因是空气中含有二氧化碳,影响实验结果。
五、实验题(共20分)
22. 根据下列装置图回答问题:
(1)装置①的名称是___________。
(2)用C装置收集氧气,检验氧气的方法是将带火星的木条伸入集气瓶,若___________,则气体为氧气。
(3)选取D装置收集二氧化碳,二氧化碳应从导管口___________(填“m”或“n”)端通入。
(4)加热无水醋酸钠和碱石灰固体混合物制取甲烷,选取的发生装置是___________(填序号)。
【答案】(1)长颈漏斗 (2)带火星的木条复燃
(3)n (4)A
【解析】
【小问1详解】
装置①的名称是长颈漏斗;
【小问2详解】
用C装置收集氧气,氧气可以支持燃烧,检验氧气的方法是将带火星的木条伸入集气瓶,若带火星的木条复燃,则气体为氧气;
【小问3详解】
选取D装置收集二氧化碳,二氧化碳密度比空气大,则二氧化碳应从导管口n端通入;
【小问4详解】
加热无水醋酸钠和碱石灰固体混合物制取甲烷,该反应为固体加热型,选取的发生装置是A。
23. 我国提出努力争取在2060年前实现“碳中和”,充分体现了解决气候问题的大国担当。某活动小组开展了“低碳有我”实践活动,请回答下列问题。
【活动一】调查碳循环
(1)观察图1,自然界中消耗二氧化碳的途径有___________(写一条即可)。
(2)基于“碳循环”视角,实现“碳中和”可以从两方面进行:①减少碳排放②___________。
(3)调查发现,我国的碳排放80%以上来自能源使用。要减少能源使用对大气中二氧化碳含量的影响,下列措施不可行的是___________(选填字母序号)。
A. 严禁使用化石燃料
B 改进技术,提高能效
C. 捕集能源使用过程中生成的二氧化碳,进行封存处理
D 寻找开发新能源
【活动二】探究碳“捕捉”
根据二氧化碳的性质,可以用水和碱溶液“捕捉”二氧化碳。为比较“捕捉”效果,小组同学设计如图2所示实验,装置a端连接气压传感器,测得烧瓶内压强与时间的关系曲线如图3所示。
(4)图2中,甲、乙、丙注射器内的试剂分别是水、饱和石灰水、氢氧化钠浓溶液,X的数值为___________;分析图3可知“捕捉”二氧化碳效果最好的是___________(选填装置序号)。
(5)“碳封存”技术也是实现“碳中和”的重要途径之一、某实验基地通过一定技术将二氧化碳压缩存入地下,实现二氧化碳的封存。从微观角度分析,这一技术能够实现的原因是___________。
【答案】(1)光合作用等(合理即可) (2)增加碳消耗 (3)A
(4) ①. 30 ②. 丙
(5)二氧化碳分子间有间隔
【解析】
【小问1详解】
观察图1,自然界中消耗二氧化碳的途径有光合作用、海水吸收二氧化碳等(合理即可);
【小问2详解】
基于“碳循环”视角,实现“碳中和”可以从两方面进行:①减少碳排放②增加碳的消耗;
【小问3详解】
A、目前禁止使用化石燃料不现实,化石燃料仍然是目前主要的能源,严禁使用化石燃料会严重影响人们的生产生活,符合题意;
B、改进技术,提高能效能节约能源,减少二氧化碳的排放,不符合题意;
C、捕集能源使用过程中生成的二氧化碳,进行封存处理可以减少二氧化碳对环境的影响,不符合题意;
D、寻找开发新能源,能减少化石能源的消耗,减少二氧化碳排放,可以减少二氧化碳对环境的影响,不符合题意。
故选A;
【小问4详解】
根据控制变量法,对比实验要控制变量的唯一性,图2中,甲、乙、丙注射器内的试剂分别是水、饱和石灰水、氢氧化钠浓溶液,X的数值为30;
实验最后烧瓶内气压越小,说明“捕捉“二氧化碳效果越好,则分析图3可知“捕捉“二氧化碳效果最好的是丙;
【小问5详解】
从微观角度分析:二氧化碳是分子构成的,则将二氧化碳压缩存入地下,实现二氧化碳的封存,这一技术能够实现的原因是二氧化碳分子间有间隔;选项
实验目的
实验方案
A
除去CO2中的少量CO
点燃
B
鉴别CO2和O2
将紫色石蕊试液倒入集气瓶,振荡,比较现象
C
验证Mg、Fe、Cu活动性顺序
将铁丝和铜丝分别插入硫酸镁溶液中
D
分离Fe和CuSO4固体混合物
加入足量的水溶解,过滤
项目
标准
感官指标
无异味、异臭等
化学指标
PH6.5-8.5,铜
相关试卷
这是一份湖南省长沙市浏阳市2023-2024学年九年级上学期1月期末化学试题(含答案),共13页。试卷主要包含了选择题,填空与简答,计算题,实验题等内容,欢迎下载使用。
这是一份湖南省长沙市浏阳市2023-2024学年九年级上学期1月期末化学试题(原卷+解析),文件包含精品解析湖南省长沙市浏阳市2023-2024学年九年级上学期1月期末化学试题原卷版docx、精品解析湖南省长沙市浏阳市2023-2024学年九年级上学期1月期末化学试题解析版docx等2份试卷配套教学资源,其中试卷共19页, 欢迎下载使用。
这是一份43,湖南省长沙市浏阳市2023-2024学年九年级上学期1月期末化学试题(),共5页。试卷主要包含了考试时量,可能用到的相对原子质量等内容,欢迎下载使用。

